湖南方盛制药股份有限公司关于2022年限制性股票激励计划首次授予部分第一个解除限售期限制性股票解锁暨上市的公告
证券时报
2023-07-14 07:28:25
0

原标题:湖南方盛制药股份有限公司关于2022年限制性股票激励计划首次授予部分第一个解除限售期限制性股票解锁暨上市的公告

本公司董事会及全体董事保证本公告内容不存在任何虚假记载、误导性陈述或者重大遗漏,并对其内容的真实性、准确性和完整性依法承担法律责任。

重要内容提示:

● 本次股票上市类型为股权激励股份;股票认购方式为网下,上市股数为4,608,400股。

本次股票上市流通总数为4,608,400股。

● 本次股票上市流通日期为2023年7月19日。

湖南方盛制药股份有限公司(以下简称“方盛制药”或“公司”)于2023年7月13日召开第五届董事会2023年第四次临时会议、第五届监事会2023年第四次临时会议,审议通过了《关于2022年限制性股票激励计划首批第一期解锁暨上市的议案》。根据《方盛制药2022年限制性股票激励计划(草案)摘要》(以下简称“《激励计划》”)相关规定和2021年年度股东大会授权,同意公司为195名符合首次授予解除限售资格的激励对象办理解除限售事宜,共计解除限售460.84万股。现将有关事项说明如下:

一、本激励计划已履行的相关程序

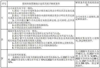
1、2022年3月4日,公司召开第五届董事会2022年第四次临时会议、第五届监事会2022年第四次临时会议,分别审议通过了《关于〈湖南方盛制药股份有限公司2022年限制性股票激励计划(草案)〉及其摘要的议案》、《关于制定〈湖南方盛制药股份有限公司2022年限制性股票激励计划实施考核管理办法〉的议案》、《关于提请股东大会授权董事会办理湖南方盛制药股份有限公司2022年限制性股票激励计划有关事项的议案》,公司独立董事就本激励计划发表了独立意见,律师出具了法律意见书。公司于2022年3月7日在上海证券交易所网站(www.sse.com.cn)披露了《方盛制药2022年限制性股票激励计划(草案)摘要》、《湖南方盛制药股份有限公司2022年限制性股票激励计划实施考核管理办法》(以下简称“《考核管理办法》”)。

2、2022年5月19日,公司2021年年度股东大会审议并通过了《关于〈湖南方盛制药股份有限公司2022年限制性股票激励计划(草案)〉及其摘要的议案》、《关于制定〈湖南方盛制药股份有限公司2022年限制性股票激励计划实施考核管理办法〉的议案》、《关于提请股东大会授权董事会办理湖南方盛制药股份有限公司2022年限制性股票激励计划有关事项的议案》。本激励计划获得2021年年度股东大会的批准,董事会被授权确定限制性股票授予日、在条件成就时向激励对象授予限制性股票并办理授予限制性股票所必须的全部事宜。

3、2022年5月30日,公司召开第五届董事会2022年第八次临时会议和第五届监事会2022年第七次临时会议,审议通过了《关于调整湖南方盛制药股份有限公司2022年限制性股票激励计划首次授予激励对象名单及授予数量的议案》、《关于向2022年限制性股票激励计划激励对象首次授予限制性股票的议案》。公司独立董事对此发表了同意的独立意见,公司监事会对激励对象名单进行了核实。

4、2022年6月6日,公司召开第五届董事会2022年第九次临时会议和第五届监事会2022年第八次临时会议,审议通过了《关于调整湖南方盛制药股份有限公司2022年限制性股票激励计划授予价格的议案》,公司独立董事对此发表了同意的独立意见。

5、2022年7月7日,公司收到中国证券登记结算有限责任公司上海分公司通知,完成了公司2022年限制性股票激励计划限制性股票首次授予的审核与登记工作。被激励对象共计210人,共计授予1,075.24万股限制性股票。

6、2022年8月20日,公司审议通过了《关于回购注销部分激励对象已获授但尚未解除限售的限制性股票的议案》,同意回购并注销合计580,000股已获授但尚未解除限售的2022年激励计划授予的部分限制性股票。公司独立董事发表了同意的独立意见。

7、2022年10月15日,公司召开第五届董事会2022年第十二次临时会议和第五届监事会2022年第十次临时会议审议通过了《关于调整回购注销部分激励对象已获授但尚未解除限售的限制性股票回购价格的议案》,同意对公司2022年限制性股票激励计划首次激励对象中董文等5名激励对象限制性股票回购价格进行调整。公司独立董事发表了同意的独立意见。

8、2022年12月5日,公司召开第五届董事会2022年第十三次临时会议和第五届监事会2022年第十一次临时会议审议通过了《关于回购注销部分激励对象已获授但尚未解除限售的限制性股票的议案》,同意回购并注销合计296,000股已获授但尚未解除限售的2022年激励计划首次授予的部分限制性股票。公司独立董事发表了同意的独立意见。

9、2023年7月13日,公司召开了第五届董事会2023年第四次临时会议和第五届监事会2023年第四次临时会议审议通过了《关于2022年限制性股票激励计划首批第一期解锁暨上市的议案》,同意公司为195名符合首次授予解除限售资格的激励对象办理解除限售事宜,共计解除限售460.84万股。公司独立董事发表了同意的独立意见。

二、关于2022年限制性股票激励计划首次授予的第一期限制性股票解锁条件成就的说明

(一)第一个限售期已届满

根据公司2022年限制性股票激励计划及相关规定,本激励计划首次授予的限制性股票在授予日起满12个月、24个月后分两期解除限售。首次授予第一个解除限售期自首次授予登记完成之日起12个月后的首个交易日起至首次授予登记完成之日起24个月内的最后一个交易日当日止,解锁比例为50%。

截至本公告披露日,公司2022年限制性股票激励计划首次授予第一期限制性股票的限售期已届满。

(二)解锁条件成就的说明

综上所述,董事会认为2022年限制性股票激励计划首次授予的第一期限制性股票解锁条件均已满足,激励对象在首次授予的第一期限制性股票的解锁条件均已成就。

三、2022年限制性股票激励计划首次授予的第一期限制性股票可解锁数量

2022年限制性股票激励计划首次授予的激励对象原为210人,其中15名激励对象离职,48名激励对象个人绩效考核评级未能达到“优秀”,以上63名激励对象当年不能解除限售的已获授但尚未解锁的全部或部分限制性股票应由公司回购注销。截止公告日,其中10名激励对象因离职回购注销手续已完成办理、5名激励对象因离职回购注销手续及48名激励对象因个人绩效考核评级未能达到“优秀”需部分回购的限制性股票将由公司后续统一办理回购注销手续。因此,本次实际可解锁的激励对象人数为195人,可解锁的限制性股票数量为4,608,400股,占目前公司总股本440,451,120股的1.05%。具体情况如下:

四、本次解锁的限制性股票上市流通安排及股本结构变动情况

1、公司2022年限制性股票激励计划首次授予的限制性股票第一期上市流通日为:2023年7月19日。

2、公司2022年限制性股票激励计划首次授予的限制性股票第一期共计解锁数量为:460.84万股。

3、董事和高管本次解锁的限制性股票的锁定和转让

(1)激励对象为公司董事和高级管理人员的,其在就任时确定的任职期间每年转让的股份不得超过其所持有本公司股份总数的25%;在离职后半年内,不得转让其所持有的本公司股份。

(2)激励对象为公司董事和高级管理人员的,将其持有的本公司股票在买入后6个月内卖出,或者在卖出后6个月内又买入,由此所得收益归本公司所有,本公司董事会将收回其所得收益。

(3)在本激励计划的有效期内,如果《公司法》、《证券法》等相关法律、法规、规范性文件和《公司章程》中对公司董事和高级管理人员持有股份转让的有关规定发生了变化,则这部分激励对象转让其所持有的公司股票应当在转让时符合修改后的相关法律、法规、规范性文件和《公司章程》的规定。

4、本次限制性股票解锁后公司股本结构变动情况(单位:股)

注:上表为截至本公告披露日公司股本结构情况。

五、监事会意见

监事会认为:公司及本次解锁的195名激励对象均符合《上市公司股权激励管理办法》(以下简称“《管理办法》”)、公司《激励计划》及《考核管理办法》的相关规定,满足公司2022年股权激励计划首批授予部分第一期解锁条件,195名激励对象解锁资格合法有效,同意公司为激励对象共计460.84万股办理解锁手续。

六、独立董事意见

独立董事认为,公司具备实施股权激励计划的主体资格,未发现公司存在《管理办法》等有关法律、法规及规范性文件所规定的不得解除限售的情形;本次可解除限售的激励对象已满足激励计划规定的解除限售条件(包括公司层面业绩条件与激励对象个人绩效考核条件等),其作为公司本次可解除限售的激励对象主体资格合法、有效;激励计划对各激励对象限制性股票的限售安排、解除限售等事项符合《管理办法》等有关法律法规及公司《激励计划》及《考核管理办法》的规定,不存在损害上市公司及全体股东利益的情况。

同意公司在限售期届满后按照相关规定办理2022年限制性股票激励计划首批授予部分第一期解除限售的相关事宜。

七、法律意见书结论性意见

广东华商(长沙)律师事务所认为:本次解锁的解除限售期和解锁条件、可解锁数量等事项符合《公司法》《证券法》《管理办法》及《激励计划》的规定,合法有效。

八、备查文件

1、第五届董事会2023年第四次临时会议决议;

2、第五届监事会2023年第四次临时会议决议;

3、独立董事关于第五届董事会2023年第四次临时会议相关事项的独立意见;

4、律师事务所出具的法律意见书。

特此公告

湖南方盛制药股份有限公司董事会

2023年7月14日

本版导读

相关内容

热门资讯

癫痫手术如何判定是否成功?看这... 癫痫手术的核心目标,是安全前提下控制癫痫发作、改善生活质量,而非简单“根治”。术后成功的判定,需要结...
原创 重... 2026年1月16日,白宫记者会上的一个场景让众人颇感意外。 当有记者追问美国总统特朗普,如何看待加...
红花郎“猛攻”宴席市场背后,只... 当前,白酒行业正从高速增长阶段步入以存量博弈、结构优化为核心的深度调整新周期,行业发展逻辑迎来根本性...
2025年高价法拍房扎堆北上深... 在房地产行业整体调整的背景下,2025年,全国法拍市场呈现“量价齐跌”的整体态势,同时城市分化持续加...
AI应用大牛股,完成核查,明天... 1月20日晚间,利欧股份(002131)公告称,公司就股价波动的相关事项进行了核查。鉴于相关自查工作...
原创 4... 《再见爱人》第五季终于迎来了收官!李施嬅和何美延都选择了下车,这一决定引发了网友们热议。然而,令人没...
南山铝业:2026年首次回购8... 转自:中国证券报·中证网 中证报中证网讯(记者 张鹏飞)2026年伊始,南山铝业发布关于以集中竞价交...
“一船一策”保障外贸油轮快速通... 原标题:“一船一策”保障外贸油轮快速通关 “兴亚先锋2号”轮靠泊大连能源港区8号泊位。于忠洋 摄(...
公告精选︱同花顺:预计2025... 【热点】 日盈电子(603286.SH):目前公司无人形机器人相关业务收入 海特生物(300683....
中国经济年报丨中国年用电量首破... (央视财经《经济信息联播》)2025年我国全社会用电量规模首次突破10万亿千瓦时,这一量级在全球范围...
原创 欧... 新年刚开始,全球市场又被一条消息炸醒了。 美国总统特朗普放出狠话:如果丹麦等八个欧洲国家不把格陵兰岛...
扩内需战略实施方案将出台,正研... 1月20日,国务院新闻办举行两场重磅新闻发布会,国家发改委、财政部释放出扩内需、稳增长的强烈信号。 ...
鸣鸣很忙开启招股;京东成立京东... |2026年1月21日 星期三| NO.1 六家公司同日递表港交所 据港交所1月19日消息,君乐宝、...
小红书继“红猫计划”“红京计划... 文|今朝新闻 1月13日,小红书正式官宣与美团达成战略合作,推出“红美计划”,首期开放美团买药业务...
个人消费贷“国补”加码!信用卡... 1月20日,财政部、中国人民银行、国家金融监督管理总局发布《关于优化实施个人消费贷款财政贴息政策有关...
原创 今... 2026年1月20日,黄金回调令贵金属情绪降温:现货黄金约4677.53美元/盎司,国内黄金基准约1...
袁亮宏 IPO 赌局:袁记三年... 作者丨牛刀财经 李登军 2026 年 1 月 12 日,袁亮宏掌舵的袁记食品正式递表港交所,剑指 ...
国家级试点!天津唯一!中石化天... 天津北方网讯:近日,市场监管总局印发通知,在天津、辽宁、上海、江苏等13个省市的21家具有一定管理基...
3万月薪急招董秘!安徽五粮液大... 图源:百川名品公众号 2026年伊始,一则招聘信息,揭开安徽酒类流通企业百川名品供应链股份有限公司(...
德国之后,荷兰也撤了!特朗普被... 美欧关于格陵兰岛的纷争愈演愈烈,17日美国总统特朗普突然宣布,将因格陵兰岛问题对几个主要欧洲国家额外...