湖南松井新材料股份有限公司 关于向不特定对象发行可转换公司 债券预案披露的提示性公告
证券时报
2023-07-21 07:50:57
0

原标题:湖南松井新材料股份有限公司 关于向不特定对象发行可转换公司 债券预案披露的提示性公告

本公司董事会及全体董事保证本公告内容不存在虚假记载、误导性陈述或者重大遗漏,并对其内容的真实性、准确性和完整性依法承担法律责任。

湖南松井新材料股份有限公司(以下简称“公司”)于2023年7月20日召开的第二届董事会第二十二次会议、第二届监事会第二十次会议,审议通过了公司关于向不特定对象发行可转换公司债券的相关议案,具体内容详见公司于2023年7月21日刊登在上海证券交易所网站(www.sse.com.cn)的《湖南松井新材料股份有限公司向不特定对象发行可转换公司债券预案》及相关公告,敬请投资者注意查阅。

该预案所述事项不代表审核、注册部门对于本次向不特定对象发行可转换公司债券相关事项的实质性判断、确认或批准。该预案所述本次向不特定对象发行可转换公司债券相关事项的生效和完成尚需公司股东大会审议通过、上海证券交易所发行上市审核通过,并报经中国证券监督管理委员会同意注册,敬请广大投资者注意投资风险。

特此公告。

湖南松井新材料股份有限公司董事会

2023年7月21日

证券代码:688157 证券简称:松井股份 公告编号:2023-036

湖南松井新材料股份有限公司

关于向不特定对象发行可转换公司

债券摊薄即期回报与填补措施

及相关主体承诺的公告

本公司董事会及全体董事保证本公告内容不存在虚假记载、误导性陈述或者重大遗漏,并对其内容的真实性、准确性和完整性依法承担法律责任。

湖南松井新材料股份有限公司(以下简称“公司”)拟向不特定对象发行可转换公司债券(以下简称“本次发行”)。根据《国务院办公厅关于进一步加强资本市场中小投资者合法权益保护工作的意见》(国办发[2013]110号)《国务院关于进一步促进资本市场健康发展的若干意见》(国发[2014]17号)和中国证监会《关于首发及再融资、重大资产重组摊薄即期回报有关事项的指导意见》(证监会公告[2015]31号)等相关要求,为保障中小投资者利益,公司就本次发行摊薄即期回报对公司主要财务指标的影响进行了分析并提出了具体的填补回报措施,相关主体对公司填补回报拟采取的措施能够得到切实履行作出了承诺,具体如下:

一、本次发行摊薄即期回报对公司主要财务指标的影响

(一)财务测算主要假设和说明

以下假设仅为测算本次向不特定对象发行可转换公司债券摊薄即期回报对公司主要财务指标的影响,提请投资者特别关注,以下假设条件不构成任何预测及承诺事项,投资者不应据此进行投资决策。投资者据此进行投资决策造成损失的,公司不承担赔偿责任。

1、假设宏观经济环境、行业发展趋势及公司经营情况没有发生重大变化;

2、假设公司于2024年2月29日前完成本次可转债发行。该完成时间仅用于计算本次可转债发行摊薄即期回报对主要财务指标的影响,最终以经上海证券交易所发行上市审核通过并报中国证监会同意注册后的实际发行完成时间及可转债持有人实际完成转股的时间为准;

3、本次不特定对象发行可转债期限为6年,转股期限自发行结束之日起满6个月后的第一个交易日起至可转换公司债券到期日止,分别假设截至2024年8月31日全部转股(即转股率100%且转股时一次性全部转股)、2024年12月31日全部尚未转股(即转股率为0)两种情形。该转股完成时间仅为估计,最终以可转换公司债券持有人完成转股的实际时间为准;

4、假设本次发行可转债募集资金总额为人民币62,000.00万元,不考虑发行费用的影响。本次可转债发行实际到账的募集资金规模将根据监管部门核准、发行认购情况以及发行费用等情况最终确定;

5、假设本次可转债的转股价格为54.38元/股(该价格为本次董事会会议召开日前二十个交易日和前一个交易日公司股票交易均价的较高者,不包含董事会会议召开当日,实际转股价格将根据公司募集说明书公告日前二十个交易日均价和前一个交易日的均价孰高者作为确定基础)。该转股价格仅用于计算本次可转债发行摊薄即期回报对主要财务指标的影响,最终的初始转股价格由公司董事会或其授权人士根据股东大会授权,在发行前根据市场状况与保荐人(主承销商)协商确定,并可能进行除权、除息调整或向下修正;

6、公司2022年度实现归属于上市公司股东的净利润为8,225.09万元,扣除非经常性损益后归属于母公司股东的净利润为7,044.62万元;假设2023年、2024年归属于母公司股东的净利润和扣除非经常性损益后归属于母公司股东的净利润对应的年度增长率存在三种情况:(1)0%;(2)10%;(3)-10%。(上述增长率不代表公司对未来利润的盈利预测,仅用于计算本次发行摊薄即期回报对主要指标的影响,投资者不应据此进行投资决策,投资者据此进行投资决策造成损失的,公司不承担赔偿责任);

7、假设不考虑未来分红、未归属的股权激励及股票回购等其他会对公司股本产生影响或潜在影响的情形;

8、不考虑募集资金未利用前产生的银行利息的影响及本次可转债利息费用的影响;

9、不考虑本次发行募集资金到账后,对公司生产经营、财务状况(如财务费用、投资收益)等的影响;

10、假设除本次发行外,公司不会实施其他会对公司总股本发生影响或潜在影响的行为,也不考虑除上述假设之外的对归属于母公司所有者权益的影响。

(二)对主要财务指标的影响

基于上述假设,公司测算了本次发行摊薄即期回报对公司每股收益的影响,具体如下:

注:基本每股收益、稀释每股收益等系按照《公开发行证券的公司信息披露编报规则第9号一一净资产收益率和每股收益的计算及披露》(2010年修订)规定计算。

二、本次发行摊薄即期回报的特别风险提示

本次可转债发行完成后、转股前,公司需按照预先约定的票面利率对未转股的可转债支付利息。由于可转债票面利率一般较低,正常情况下公司对可转债发行募集资金运用带来的盈利增长会超过可转债需支付的债券利息,不会摊薄基本每股收益。极端情况下若公司对可转债发行募集资金运用带来的盈利增长无法覆盖可转债需支付的债券利息,则将使公司的税后利润面临下降的风险,将摊薄公司普通股股东的即期回报。

投资者持有的可转债部分或全部转股后,公司股本总额将相应增加,对公司原有股东持股比例、公司净资产收益率及公司每股收益产生一定的摊薄作用。

另外,本次发行的可转债设有转股价格向下修正条款,在该条款被触发时,公司可能申请向下修正转股价格,导致因本次可转债转股而新增的股本总额增加,从而扩大本次可转债转股对公司原普通股股东的潜在摊薄作用。

因此,公司向不特定对象发行可转换公司债券后即期回报存在被摊薄的风险,敬请广大投资者关注,并注意投资风险。

三、本次发行的必要性和合理性

本次向不特定对象发行可转换公司债券募集资金投资项目均经过公司谨慎论证,项目的实施有利于进一步提升公司的核心竞争力,增强公司的可持续发展能力,具体分析详见公司同日刊登在上海证券交易所网站上的《湖南松井新材料股份有限公司向不特定对象发行可转换公司债券募集资金使用可行性分析报告》。

四、本次募集资金投资项目与公司现有业务的关系

公司是一家以高端消费类电子和乘用汽车领域为目标市场,通过“交互式”自主研发、“定制化柔性制造”模式,为客户提供涂料、油墨、胶黏剂等多类别系统化解决方案的全球新型功能涂层材料制造商。本次募集资金投资项目为汽车涂料及特种树脂项目(一期)及补充流动资金,皆紧密围绕公司主营业务展开,符合国家有关产业政策以及未来公司整体战略发展方向,具有良好的市场发展前景和经济效益,项目的实施将有助于提升公司的业务规模、丰富公司的产品种类,提高公司的市场地位与竞争力。本次发行不会导致公司的主营业务发生变化。

五、公司从事募投项目在人员、技术、市场等方面的储备情况

(一)人员储备

公司坚持以技术为导向,以全球化的视野整合嫁接资源,聘请了来自美国、日本、新加坡的多名在新材料研发方面的资深专家,以老带新,构建梯队化研发人才队伍,培育了一支研发经验丰富、自主研发能力优秀的高素质研发队伍。同时,公司将持续引进高素质的管理人才,充实和储备公司发展所需的研发、生产、销售等各方面的人才,为开展募投项目做人员上的储备。

公司无论是高层管理团队还是专业技术人员都有着丰富的行业工作经验,且在长期的国内外市场的开拓中培养了一批具有前瞻性、国际化视野的营销和管理骨干。公司专业性强、知识结构丰富的技术人才及经验丰富的管理人才是本次募投项目成功实施的基础。

(二)技术储备

截至2022年12月31日,公司已拥有3项PCT国际授权专利,86项国家授权发明专利,30项实用新型专利,与本次募投项目相关的核心技术乘用汽车零部件PVD涂料技术、乘用汽车防雾树脂及涂料技术及系列水性涂料技术均已量产,处于行业领先或先进地位。

本次建设项目主要系在现有产品及正在认证的产品基础上进行的产能扩展或技术、生产工艺创新,公司现有技术储备能够满足投资项目的需要,本次投资项目实施,不存在技术障碍。

(三)市场储备

公司自成立以来,一直专注于高端消费类电子领域和乘用汽车领域的新型功能涂层材料的研发、生产、销售,聚焦目标市场深耕细作,良好的信誉赢得了众多知名客户的信赖。公司的子公司长沙松润新材料有限公司在2017年进入乘用汽车领域,已供应或进入客户体系的核心客户包括:北美T公司、比亚迪、蔚来、理想、吉利、广汽、上汽通用五菱、小鹏、一汽红旗、法雷奥、延锋国际、敏实集团、新泉股份等国内外知名整车及汽车零部件供应商,主要终端客户覆盖亚洲、美洲、欧洲等地区的国内外知名整车企业,世界级的市场布局正逐步形成。公司以(分)子公司、研发实验室、销售服务点等方式,在北京、河北、上海、江苏、广东、香港、台湾、广西、重庆、厦门、越南等地建立了技术、营销服务中心。国际化的区位布局,为公司快速响应下游市场客户需求提供有力保障,不断提高客户渗透率和系统营销能力。

六、公司应对本次发行可转换公司债券摊薄即期回报采取的措施

公司向不特定对象发行可转换公司债券后,存在公司即期回报被摊薄的风险。公司拟通过多种措施防范即期回报被摊薄的风险,以填补股东回报,实现公司的可持续发展、增强公司持续回报能力。但需要提醒投资者特别注意的是,公司制定的填补回报措施不等于对公司未来利润作出保证。具体措施如下:

(一)加强募投项目推进力度,尽快实现项目预期效益

本次募集资金将用于建设“汽车涂料及特种树脂项目(一期)”及补充流动资金。本次发行募集资金投资项目的实施,有助于提高公司整体竞争实力和抗风险能力,为公司的战略发展带来积极影响,符合公司长期发展需求及股东利益。

公司将积极推进本次募集资金投资项目的实施工作,积极调配资源,在确保项目质量的前提下,力争实现本次募集资金投资项目早日达到预期效益,提高公司经营业绩和盈利能力,填补本次发行对股东即期回报的摊薄。

(二)规范募集资金管理和使用

为规范募集资金的管理和使用,提高资金使用效率,公司已根据《中华人民共和国公司法》《中华人民共和国证券法》《上海证券交易所科创板股票上市规则》等有关法律、法规的规定和要求,结合公司实际情况,制定并完善了公司募集资金管理制度,明确规定公司对募集资金采用专户存储制度,以便于募集资金的管理和使用以及对其使用情况加以监督。公司董事会将严格按照相关法律法规及公司募集资金使用管理制度的要求规范管理募集资金,确保资金安全使用。

(三)不断提升公司治理水平,为公司发展提供制度保障

公司将严格遵守《中华人民共和国公司法》《中华人民共和国证券法》《上海证券交易所科创板股票上市规则》等相关法律法规及《公司章程》的要求,不断完善公司治理结构,加强企业内部控制,不断完善法人治理结构,确保股东能够充分行使权利;确保董事会能够按照法律、法规和公司章程的规定行使职权,作出科学、迅速和谨慎的决策;确保独立董事能够认真履行职责,维护公司整体利益,尤其是中小股东的合法权益;确保监事会能够独立有效地行使对董事、高级管理人员及公司财务的监督权和检查权;为公司发展提供制度保障。

(四)严格执行利润分配政策,强化投资者回报机制

公司根据国务院《关于进一步加强资本市场中小投资者合法权益保护工作的意见》、中国证监会《关于进一步落实上市公司现金分红有关事项的通知》和《上市公司监管指引第3号一一上市公司现金分红(2022年修订)》的有关要求,制订了《湖南松井新材料股份有限公司未来三年(2023-2025年度)股东分红回报规划》,进一步明晰和稳定对股东的利润分配,特别是现金分红的回报机制。本次发行完成后,公司将严格执行公司的分红政策,确保公司股东特别是中小股东的利益得到保护。

七、公司控股股东、实际控制人、董事、高级管理人员对公司填补回报措施能够得到切实履行作出的承诺

(一)控股股东承诺

公司控股股东长沙茂松科技有限公司承诺:

“1、本公司承诺不越权干预上市公司经营管理活动,不侵占上市公司利益;

2、自本承诺出具日至上市公司向不特定对象发行可转换公司债券实施完毕前,若中国证券监督管理委员会、上海证券交易所等证券监管机构作出关于填补即期回报措施及其承诺的其他新的监管规定,且上述承诺相关内容不能满足中国证券监督管理委员会、上海证券交易所等证券监管机构的该等规定时,本公司承诺届时将按照证券监管机构的最新规定出具补充承诺;

3、本公司将切实履行上市公司制定的有关填补即期回报措施及本承诺。若违反本承诺或拒不履行本承诺,本公司同意根据法律、法规及证券监管机构的有关规定承担相应法律责任。”

(二)实际控制人承诺

公司实际控制人凌云剑承诺:

“1、本人承诺不越权干预上市公司经营管理活动,不侵占上市公司利益;

2、自本承诺出具日至上市公司向不特定对象发行可转换公司债券实施完毕前,若中国证券监督管理委员会、上海证券交易所等证券监管机构作出关于填补即期回报措施及其承诺的其他新的监管规定,且上述承诺相关内容不能满足中国证券监督管理委员会、上海证券交易所等证券监管机构的该等规定时,本人承诺届时将按照证券监管机构的最新规定出具补充承诺;

3、本人将切实履行上市公司制定的有关填补即期回报措施及本承诺。若违反本承诺或拒不履行本承诺,本人同意根据法律、法规及证券监管机构的有关规定承担相应法律责任。”

(三)董事、高级管理人员承诺

公司董事、高级管理人员承诺忠实、勤勉地履行职责,维护公司和全体股东的合法权益,对公司填补回报措施能够得到切实履行作出如下承诺:

“1、本人承诺不无偿或以不公平条件向其他单位或者个人输送利益,也不采用其他方式损害上市公司利益;

2、本人承诺对本人与上市公司相关的职务消费行为进行约束;

3、本人承诺不动用上市公司资产从事与其履行职责无关的投资、消费活动;

4、本人承诺在自身职责和权限范围内,将积极促使由董事会或薪酬与考核委员会制定的薪酬制度与上市公司填补即期回报措施的执行情况相挂钩;

5、若上市公司未来实施股权激励,本人承诺将在自身职责和权限范围内,促使上市公司筹划的股权激励方案的行权条件与上市公司填补即期回报措施的执行情况相挂钩;

6、自本承诺出具日至上市公司本次发行完毕前,若中国证券监督管理委员会、上海证券交易所等证券监管机构作出关于填补即期回报措施及其承诺的其他新的监管规定,且上述承诺相关内容不能满足中国证券监督管理委员会、上海证券交易所等证券监管机构的该等规定时,本人承诺届时将按照证券监管机构的最新规定出具补充承诺;

7、本人将切实履行上市公司制定的有关填补即期回报措施以及本承诺。若违反本承诺或拒不履行本承诺,本人同意根据法律、法规及证券监管机构的有关规定承担相应法律责任。”

八、关于本次发行摊薄即期回报的填补措施及承诺事项的审议程序

《关于向不特定对象发行可转换公司债券摊薄即期回报与填补措施及相关主体承诺的议案》已于2023年7月20日经公司第二届董事会第二十二次会议及公司第二届监事会第二十次会议审议通过,独立董事已就该事项发表明确同意的独立意见,上述议案尚需提交公司股东大会审议。

特此公告。

湖南松井新材料股份有限公司董事会

2023年7月21日

证券代码:688157 证券简称:松井股份 公告编号:2023-037

湖南松井新材料股份有限公司

关于最近五年不存在被证券监管部门

和交易所采取监管措施或处罚情况的

公告

本公司董事会及全体董事保证本公告内容不存在虚假记载、误导性陈述或者重大遗漏,并对其内容的真实性、准确性和完整性依法承担法律责任。

湖南松井新材料股份有限公司(以下简称“公司”)自上市以来,始终严格按照《中华人民共和国公司法》《中华人民共和国证券法》《上海证券交易所科创板股票上市规则》等相关法律法规及《湖南松井新材料股份有限公司章程》的相关要求规范运作,在证券监管部门和上海证券交易所监督和指导下,不断完善公司法人治理结构,建立健全内部控制制度,提高公司规范运作水平,促进公司持续、稳定、健康发展。

鉴于公司拟向不特定对象发行可转换公司债券,根据相关法律法规的要求,公司现将最近五年被证券监管部门和交易所采取处罚或监管措施情况说明如下:

经自查,截至本公告披露日,公司最近五年不存在被证券监管部门和交易所采取监管措施或处罚的情况。

特此公告。

湖南松井新材料股份有限公司董事会

2023年7月21日

证券代码:688157 证券简称:松井股份 公告编号:2023-038

湖南松井新材料股份有限公司

前次募集资金使用情况报告

本公司董事会及全体董事保证本公告内容不存在虚假记载、误导性陈述或者重大遗漏,并对其内容的真实性、准确性和完整性依法承担法律责任。

根据中国证券监督管理委员会《监管规则适用指引一一发行类第7号》的相关规定,湖南松井新材料股份有限公司(以下简称“公司”)编制了截至2023年3月31日的前次募集资金使用情况报告。

一、前次募集资金的数额、资金到账时间以及资金在专项账户的存放情况

(一)前次募集资金的数额、资金到账时间

经中国证券监督管理委员会(以下简称“证监会”)《关于同意湖南松井新材料股份有限公司首次公开发行股票注册的批复》(证监许可[2020]831号)和上海证券交易所同意,公司向社会公开发行人民币普通股(A股)股票1,990万股,每股面值人民币1.00元,每股发行价格为人民币34.48元,前次公开发行募集资金总额为人民币686,152,000.00元。由主承销商德邦证券股份有限公司扣除承销费用和保荐费用共计人民币51,760,236.35元,余额人民币634,391,763.65元已于2020年6月2日通过德邦证券股份有限公司汇入公司在中国民生银行股份有限公司长沙东塘支行开设的账号632038075募集资金专用账户。扣除承销保荐费、律师费、审计及验资费、信息披露费、交易所手续费等费用共计人民币67,125,685.24元(不含增值税进项税),实际募集资金净额为人民币619,026,314.76元。

前次募集资金已于2020年6月2日全部到位,天职国际会计师事务所(特殊普通合伙)于2020年6月2日对募集资金到位情况进行了审验,并出具了《验资报告》(天职业字[2020]29927号)。

(二)前次募集资金在专项账户的存放情况

截至2023年3月31日止,本公司募集资金的存放情况具体如下:

二、前次募集资金的实际使用情况

(一)前次募集资金使用情况对照表说明

截至2023年3月31日,本公司已累计投入相关项目的募集资金总额为245,528,919.79元。具体情况详见本报告附件1前次募集资金使用情况对照表。

(二)前次募集资金实际投资项目变更情况

公司于2022年6月10日召开第二届董事会第十五次会议、第二届监事会第十三次会议,审议通过了《关于部分募集资金投资项目变更的议案》,为保障募投项目的顺利实施,进一步提高募集资金的效率,结合全球市场、行业环境变化及募投项目建设等实际情况,公司对部分募投项目投入募集资金金额及具体实施内容进行优化调整,同时将建设完成期限进行延长。2022年6月28日,公司召开2022年第二次临时股东大会审议通过了《关于部分募集资金投资项目变更的议案》。

募投项目变更前后情况如下:

单位:万元

经上述变更后,公司募投项目投入募集资金金额共需增加投入8,401.25万元,全部使用超募资金进行补充。详情见附件2变更募集资金投资项目情况表。

(三)前次募集资金投资项目对外转让或置换情况

2020年7月7日,公司召开第一届董事会第十三次会议、第一届监事会第十次会议,同意公司使用募集资金人民币4,665,385.84元置换预先投入募投项目资金及支付发行费用的自筹资金。天职国际会计师事务所(特殊普通合伙)对该项目自筹资金用于募投项目的情况进行鉴证,并出具天职业字[2020]32041号《以募集资金置换预先投入募投项目资金及支付发行费用的专项鉴证报告》。

上述预先投入募投项目资金916,706.66元和支付发行费用3,748,679.18元的自筹资金已于2020年8月全部置换完毕。

截至2023年3月31日,本公司不存在前次募集资金投资项目对外转让的情况。

(四)闲置募集资金使用情况说明

2020年7月7日,公司召开第一届董事会第十三次会议、第一届监事会第十次会议,同意公司使用额度不超过人民币580,000,000.00元的暂时闲置募集资金进行现金管理,自公司董事会审议通过之日起12个月内有效。在前述额度和期限范围内,资金可循环滚动使用。

2021年6月22日,公司召开第二届董事会第五次会议、第二届监事会第三次会议,同意公司使用额度不超过人民币550,000,000.00元的暂时闲置募集资金进行现金管理,自公司董事会审议通过之日起12个月内有效。在前述额度和期限范围内,资金可循环滚动使用。

2022年6月10日,公司召开第二届董事会第十五次会议、第二届监事会第十三次会议,同意公司使用额度不超过人民币420,000,000.00元的暂时闲置募集资金进行现金管理,自公司董事会审议通过之日起12个月内有效。在前述额度和期限范围内,资金可循环滚动使用。

公司与存放募集资金的银行签署了购买保本理财协议和办理通知存款业务协议的相关文件,购买其发行的安全性高、流动性好的保本型理财产品,办理其流动性好、收益性高的七天通知存款业务。截至2023年3月31日,公司使用闲置募集资金进行现金管理余额为203,518,082.21元,具体情况如下:

(五)用超募资金永久性补充流动资金或归还银行贷款情况

为满足公司流动资金需求,提高募集资金的使用效率,降低财务成本,进一步提升公司盈利能力,维护上市公司和股东的利益。公司于2021年12月28日召开第二届董事会第九次会议、第二届监事会第七次会议,同意使用部分超募资金人民币5,900万元用于永久性补充流动资金。公司独立董事、监事会及德邦证券对该事项均发表了同意意见。2022年1月17日,公司2022年第一次临时股东大会审议通过了《关于使用部分超募资金永久性补充流动资金的议案》。

公司于2023年1月12日召开第二届董事会第十九次会议、第二届监事会第十七次会议,同意使用剩余超募资金人民币5,900万元(含部分利息及现金管理收益)用于永久性补充流动资金。公司独立董事、监事会及德邦证券对该事项均发表了同意意见。2023年2月6日,公司2023年第一次临时股东大会审议通过了《关于使用剩余超募资金永久性补充流动资金的议案》。

公司使用超募资金永久补充流动资金不会影响募集资金投资项目建设的资金需求,在补充流动资金后的12个月内不进行高风险投资以及为他人提供财务资助。

(六)尚未使用的前次募集资金情况

截至2023年3月31日,公司前次募集资金已累计投入募集资金投资项目的金额为245,528,919.79元,使用前次超募资金永久性补充流动资金的金额为98,196,300.00元,期末尚未使用的募集资金余额304,145,642.52元(包括累计利息收入、理财收益扣除银行手续费后的净额为28,844,547.55元)。尚未使用的募集资金占前次募集资金净额的比例为49.13%。前次募集资金投资项目部分尚处于建设阶段,尚未使用的前次募集资金将继续用于前次募集资金投资项目。

截止2023年3月31日,前次募集资金使用及余额情况如下:

三、前次募集资金投资项目实现效益情况

前次募集资金投资项目实现效益的计算口径、计算方法与承诺效益的计算口径、计算方法一致;具体情况详见本报告附件3前次募集资金投资项目实现效益情况对照表。

四、前次募集资金用于认购股份的资产运行情况说明

公司不存在前次募集资金用于认购股份的情况。

五、前次募集资金使用情况的信息披露对照情况

本公司已将前次募集资金的实际使用情况与本公司2020年至今各定期报告和其他信息披露文件中所披露的有关内容进行逐项对照,实际使用情况与披露的相关内容一致。

六、董事会意见

公司董事会认为,前次募集资金均已足额到位,公司已按募集资金规定用途使用了前次募集资金,公司对前次募集资金的投向和进展情况如实按照证监会《监管规则适用指引一一发行类第7号》要求履行了披露义务。

特此公告。

湖南松井新材料股份有限公司

董事会

2023年7月21日

附件:1.前次募集资金使用情况对照表

2. 变更募集资金投资项目情况表

3.前次募集资金投资项目实现效益情况对照表

附件1

湖南松井新材料股份有限公司

前次募集资金使用情况对照表

截止日期:2023年3月31日

编制单位: 湖南松井新材料股份有限公司 金额单位:人民币万元

注1:实际投资总额小于承诺投资总额主要系募集资金投资项目正处于建设期,前次募集资金后续将持续用于募集资金投资项目。

注2:“公司全球营销网络及信息化建设项目”承诺投资金额人民币600万元,截止2023年3月31日累计投入金额人民币612.54万元,超出部分是由于实际价格超出预测价格。

注3:承诺投资项目的 “截止期末累计投入金额明细项累加数”与“承诺投资项目小计”相差0.01,系四舍五入尾差所致。

注4:使用募集资金永久性补充公司流动资金的部分含部分利息及现金管理收益。

附件2

湖南松井新材料股份有限公司

变更募集资金投资项目情况表

截止日期:2023年3月31日

编制单位:湖南松井新材料股份有限公司 金额单位:人民币万元

注1:承诺投资项目的 “实际累计投入金额明细项累加数”与“合计数”相差0.01,系四舍五入尾差所致。

附件3

湖南松井新材料股份有限公司

前次募集资金投资项目实现效益情况对照表

截止日期:2023年3月31日

编制单位:湖南松井新材料股份有限公司 金额单位:人民币元

注1:截止2023年3月31日,“高性能水性涂料建设项目”、“汽车部件用新型功能涂料改扩建设项目”、“特种油墨及环保型胶黏剂生产扩能项目”和“研发检测中心建设项目”尚处于建设状态,不适用累计产能利用率。

注2:“公司全球营销网络及信息化建设项目”的子项目 “公司全球营销网络建设项目”已暂停实施,“信息化建设项目”已完成,不适用累计产能利用率。

注3:“补充公司流动资金”已完成,不适用累计产能利用率。

证券代码:688157 证券简称:松井股份 公告编号:2023-039

湖南松井新材料股份有限公司

关于变更公司注册资本、经营范围、修订《公司章程》并办理工商变更登记的公告

本公司董事会及全体董事保证本公告内容不存在虚假记载、误导性陈述或者重大遗漏,并对其内容的真实性、准确性和完整性依法承担法律责任。

湖南松井新材料股份有限公司(以下简称“公司”)于2023年7月20日召开第二届董事会第二十二次会议,审议通过《关于变更公司注册资本、经营范围、修订〈公司章程〉并办理工商变更登记的议案》。该议案尚需提交公司股东大会审议,具体事项公告如下:

一、注册资本变更的相关情况

2023年5月12日,公司召开2022年年度股东大会审议通过了《2022年度利润分配及资本公积转增股本预案》,以方案实施前的公司总股本79,811,776股为基数,每股派发现金红利0.31元(含税),以资本公积金向全体股东每股转增0.40股,共计派发现金红利24,741,650.56元,转增31,924,710股。上述权益分派方案已于2023年5月31日实施完成,公司总股本由79,811,776股变更为111,736,486股,注册资本由人民币79,811,776.00元变更为111,736,486.00元。

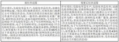
二、变更公司经营范围的相关情况

根据公司经营发展和实际业务需要,拟增加和变更经营范围,具体内容如下:

三、修订《公司章程》部分条款的相关情况

鉴于上述注册资本及经营范围变更,公司拟对《公司章程》中部分条款进行修订,具体修订情况如下:

除上述条款修订外,《公司章程》其他条款内容不变。上述变更最终以工商登记机关核准的内容为准。

公司董事会同意对公司注册资本、经营范围进行相应变更,并对《公司章程》中部分条款进行修订,提请公司股东大会审议通过后予以实施,并授权总经理或其授权的其他人士办理后续工商变更登记、章程备案等相关事宜。

修订后的《公司章程》请详见公司同日刊载于上海证券交易所网站(www.sse.com.cn)的相关公告。

特此公告。

湖南松井新材料股份有限公司

董事会

2023年7月21日

证券代码:688157 证券简称:松井股份 公告编号:2023-041

湖南松井新材料股份有限公司

关于召开2023年第二次临时

股东大会的通知

本公司董事会及全体董事保证公告内容不存在任何虚假记载、误导性陈述或者重大遗漏,并对其内容的真实性、准确性和完整性依法承担法律责任。

重要内容提示:

● 股东大会召开日期:2023年8月8日

● 本次股东大会采用的网络投票系统:上海证券交易所股东大会网络投票系统

一、 召开会议的基本情况

(一) 股东大会类型和届次

2023年第二次临时股东大会

(二) 股东大会召集人:董事会

(三) 投票方式:本次股东大会所采用的表决方式是现场投票和网络投票相结合的方式

(四) 现场会议召开的日期、时间和地点

召开日期时间:2023年8月8日 14点30分

召开地点:湖南宁乡经济技术开发区三环北路777号公司行政楼四楼会议室

(五) 网络投票的系统、起止日期和投票时间。

网络投票系统:上海证券交易所股东大会网络投票系统

网络投票起止时间:自2023年8月8日至2023年8月8日

采用上海证券交易所网络投票系统,通过交易系统投票平台的投票时间为股东大会召开当日的交易时间段,即9:15-9:25,9:30-11:30,13:00-15:00;通过互联网投票平台的投票时间为股东大会召开当日的9:15-15:00。

(六) 融资融券、转融通、约定购回业务账户和沪股通投资者的投票程序

涉及融资融券、转融通业务、约定购回业务相关账户以及沪股通投资者的投票,应按照《上海证券交易所科创板上市公司自律监管指引第1号一规范运作》等有关规定执行。

(七) 涉及公开征集股东投票权

不适用。

二、 会议审议事项

本次股东大会审议议案及投票股东类型

1、 说明各议案已披露的时间和披露媒体

上述议案已经公司第二届董事会第二十二次会议、第二届监事会第二十次会议审议通过,具体内容请详见公司同日在上海证券交易所网站(www.sse.com.cn)及公司指定披露媒体披露的相关公告。

2、 特别决议议案:议案1-11

3、 对中小投资者单独计票的议案:议案1-11

4、 涉及关联股东回避表决的议案:无

应回避表决的关联股东名称:无

5、 涉及优先股股东参与表决的议案:无

三、 股东大会投票注意事项

(一) 本公司股东通过上海证券交易所股东大会网络投票系统行使表决权的,既可以登陆交易系统投票平台(通过指定交易的证券公司交易终端)进行投票,也可以登陆互联网投票平台(网址:vote.sseinfo.com)进行投票。首次登陆互联网投票平台进行投票的,投资者需要完成股东身份认证。具体操作请见互联网投票平台网站说明。

(二) 同一表决权通过现场、本所网络投票平台或其他方式重复进行表决的,以第一次投票结果为准。

(三) 股东对所有议案均表决完毕才能提交。

四、 会议出席对象

(一) 股权登记日下午收市时在中国登记结算有限公司上海分公司登记在册的公司股东有权出席股东大会(具体情况详见下表),并可以以书面形式委托代理人出席会议和参加表决。该代理人不必是公司股东。

(二) 公司董事、监事和高级管理人员。

(三) 公司聘请的律师。

(四) 其他人员

五、 会议登记方法

(一)登记时间:2023年8月3日(上午9:30-12:00,下午14:00-17:00)。

(二)登记地点:湖南宁乡经济技术开发区三环北路777号湖南松井新材料股份有限公司证券事务部。

(三)登记方式:

拟现场出席本次股东大会会议的股东或股东代理人应持有以下文件办理登记:

1、企业股东的法定代表人/执行事务合伙人委派代表亲自出席股东大会会议的,凭本人身份证/护照、法定代表人/执行事务合伙人委派代表身份证明书、企业营业执照/注册证书复印件(加盖公章)、证券账户卡办理登记手续;企业股东委托代理人出席股东大会会议的,凭代理人的身份证/护照、授权委托书(授权委托书格式详见附件1)、企业营业执照/注册证书复印件(加盖公章)、证券账户卡办理登记手续。

2、自然人股东亲自出席股东大会会议的,凭本人身份证/护照、证券账户卡办理登记;自然人股东委托代理人出席的,凭代理人的身份证/护照、授权委托书(授权委托书格式详见附件 1)、委托人的证券账户卡、委托人身份证复印件办理登记。

3、上述登记材料均需提供复印件一份,个人登记材料复印件须个人签字,法定代表人证明文件复印件须加盖企业股东公章。

4、公司股东或股东代理人可直接到公司办理登记,也可以通过信函方式进行登记,在来信上须写明股东名称/姓名、股东账户、联系地址、邮编、联系电话,并需附上上述第1、2款所列的证明材料复印件,出席会议时需携带原件,信函上请注明“股东大会”字样;公司不接受电话方式办理登记。

六、 其他事项

(一)出席会议的股东或股东代理人交通、食宿等费自理。

(二)参会股东请携带相关证件提前半小时到达会议现场办理签到。

(三)会议联系方式:

联系地址:湖南宁乡经济技术开发区三环北路777号;

邮政编码:410600;

联系电话:0731-87191777-8088;

联系人:司新宇。

特此公告。

湖南松井新材料股份有限公司董事会

2023年7月21日

附件1:授权委托书

附件1:授权委托书

授权委托书

湖南松井新材料股份有限公司:

兹委托 先生(女士)代表本单位(或本人)出席2023年8月8日召开的贵公司2023年第二次临时股东大会,并代为行使表决权。

委托人持普通股数:

委托人持优先股数:

委托人股东帐户号:

委托人签名(盖章): 受托人签名:

委托人身份证号: 受托人身份证号:

委托日期: 年 月 日

备注:

委托人应在委托书中“同意”、“反对”或“弃权”意向中选择一个并打“√”,对于委托人在本授权委托书中未作具体指示的,受托人有权按自己的意愿进行表决。

本版导读

  • 湖南松井新材料股份有限公司 关于向不特定对象发行可转换公司 债券预案披露的提示性公告 2023-07-21

相关内容

热门资讯

金融开放促发展 金融开放促发展... 对越贸易额稳居滇越贸易首位、全州跨境人民币结算首次突破百亿元大关、边境贸易结算额同比劲增65.22%...
原创 金... 金店里人挤人的画面又回来了。1月23日,足金饰品价格直接飙到1545元/克,很多消费者刚走进店里,店...
外媒:马斯克“最后一刻”亮相达... 参考消息网1月23日报道据路透社1月22日报道,美国企业家埃隆·马斯克22日在最后一刻亮相达沃斯世界...
平台竞争划下红线,货拉拉被纳入... 监管亮剑,平台“内卷”该刹车了!从外卖平台的低价补贴混战,到货运领域的算法博弈,数百万从业者的生计背...
原创 黄... 2026年1月21日,国际黄金价格报4673.5美元/盎司,国内基准金价围绕1046-1048元/克...
零碳工厂建设进入快车道,203... 本报记者 李未来 北京报道 自首批国家级零碳园区建设名单公布后,1月19日工信部、发改委等部门又联合...
原创 狂... 全球经济风云变幻,各类资产涨跌不定,唯有贵金属悄然走出独立行情。国际金融巨头高盛、花旗等机构的分析师...
「新消费观察」大中华区换帅,耐... (周梦婷 摄影) 本报(chinatimes.net.cn)记者周梦婷 北京报道 在华业绩持续下行,...
避险狂潮席卷全球 现货银价升破... 财联社1月24日讯(编辑 赵昊)在避险资产需求激增、全球各地散户疯狂买入推动下,现货白银价格历史性地...
中国吃掉全球9成智利车厘子,价... 又到年关,社交媒体上“车厘子自由”的欢呼声此起彼伏。这次可不是自嘲,而是真真切切的感受。山姆超市里,...
2025年我国服务业转型升级步... 央视网消息(新闻联播):2025年,我国服务业实现较快增长,现代服务业引领作用显著,服务消费稳步扩大...
上海2025年房地产市场分析报... 今天分享的是:上海2025年房地产市场分析报告 报告共计:41页 2025年上海房地产市场政策持续宽...
AI赛道上的生死竞速,中国互联... 撰文 | 曾宪勇 出品 | 勇砺商业评论 阿桶观察 2025年,对于中国科技产业而言,注定是载入史...
海外资产拖累:光明乳业预计20... 1月21日光明乳业发布公告,预计2025年度实现归属于母公司所有者的净利润将出现亏损,亏损额预计超过...
商业银行主要的盈利来源是什么? 商业银行最核心的盈利来源是利息净收入。这一收入来源于银行通过吸收存款等负债业务获取资金,并将资金以贷...
狂掀涨停潮!金安国纪净利预增超... 本报(chinatimes.net.cn)记者赵奕 上海报道 周期复苏与需求爆发共振,让PCB(印制...
2025年冠军基永赢科技智选四... 冠军基建议投资者“分散配置、低位定投、适时止盈”。 作者 | 市值风云基金研究部 编辑 | 小白...
“ETF通”再扩容,公募加速“... 来源:国际金融报 公募ETF(交易型开放式指数基金)产品“出海”的进程正在加速。 根据香港交易所公告...
格陵兰岛养老金要减持美股 继北欧两大养老金加速清仓美债后,1月22日,据彭博社报道,格陵兰岛养老基金SISA的首席执行官索伦·...