
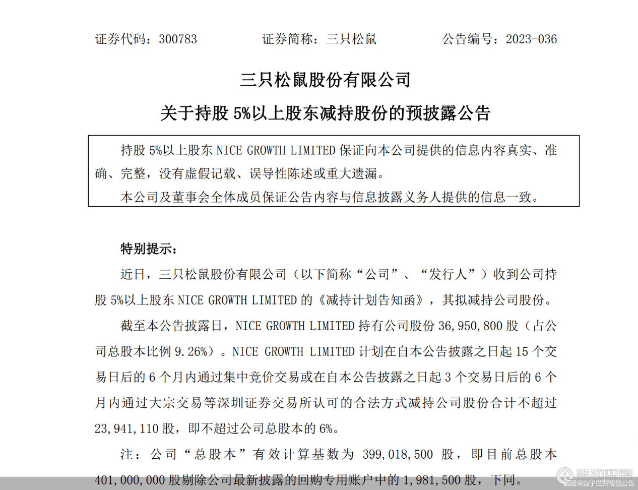
三只松鼠的股东最近公布了一项减持计划,这已经不是第一次股东减持了。6月30日,三只松鼠收到公司第二大股东NICE GROWTH LIMITED的《减持计划告知函》,其拟减持公司股份。
据统计,自2020年7月13日三只松鼠公布首发限售股解禁以来,公司已经九度披露减持计划。NICE GROWTH、LT GROWTH等股东合计减持“套现”超过30亿元。
伴随着两大股东的持续减持,三只松鼠近年来股价持续下探,较三年前历史高点已跌逾七成。上市之初,三只松鼠股价持续攀升,于2020年5月达到历史高点,随后公司股价一路震荡走跌。按后复权形式统计,2020年5月15日-2023年6月30日,三只松鼠区间累计跌幅高达77.14%。