
图源:摄图网
10月27日,华为发布2023年前三季度经营业绩,实现销售收入4566亿元人民币,同比增长2.4%,净利润率16.0%。
华为轮值董事长胡厚崑表示:“公司经营结果符合预期。感谢客户、伙伴一直以来对华为的信任和支持。面向未来,我们将持续加大研发投入,发挥公司产业组合优势,不断提升产品和服务竞争力,为客户、伙伴和社会创造更大价值。”
“华为概念股”是今年A股市场最热名词,产业链下多个主题板块频频传出王炸新闻。就在近期在5.5G、华为问界新M7大定、华为Mate手机热销等多重消息密集发布。其中,汽车、手机领域的龙头股表现最为突出,而高端设备、零部件、材料端的部分公司市场表现也远远脱离基本面的束缚。
截止10月27日,据财联社报道,本月MSCI亚太指数(注:MSCI亚太指数涵盖了亚太地区5个发达市场和8个新兴市场的大中型企业,该指数目前总计有1544只成分股。)涨幅前十名的股票中,“华为概念股”占据了大半,其中赛力斯在本月以超过48%的涨幅领跑。

图源:财联社
对于华为概念股的强势,有采访对象明确表示,华为作为产业链“链主”,其生态圈的建设将带动整个产业链的发展,技术创新将推动整个产业链的技术升级和迭代,提升整个产业链的竞争力。“华为手机产业链是华为技术突破的直接受益者,而华为手机产业链是华为产业布局中一个重量级增长极,且新能源汽车市场一直是市场热捧的板块,因此这两大产业链热度目前最高。”本文也将重点介绍华为这两大产业链发展现状。
华为手机强势回归!就在26日,国际研究机构Counterpoint发布报告显示,2023年第三季度,中国智能手机销量同比下降3%,同比降幅收窄,表明市场可能已经见底,市场复苏信号渐近,其中,得益于新推出的Mate 60系列,华为第三季度手机销量同比增长37%。
华为的消费者业务是以智能手机为核心硬件,向外辐射手机配件、个人电脑和平板电脑、可穿戴设备、智能家居产品、移动宽带产品等硬件终端,以及相配套的软件应用。可以预计,未来华为消费者业务将继续以手机为支柱、以AI为驱动,打造芯端云协同的硬件和服务生态平台,提升品牌和体验,做全场景、全联接的智慧生活领导者,也就是说,未来手机业务仍然是华为的发力重点所在。

华为手机产业链
从华为手机供应链情况来看,其主要包括上游的射频芯片、AP芯片、基带芯片、电源芯片、WiFi芯片等手机芯片,存储器,显示屏、键盘、机壳、屏下指纹等外设及其他零部件;中游手机整机组装、软件/操作系统的导入;下游手机销售等环节。而目前,华为手机供应链各环节对美企均存在一定依赖,主要体现在射频芯片、存储器、AP芯片、WiFi芯片、整机组装、系统/软件以及手机销售细分领域。

2019-2021年华为发布智能手机类型数总体呈现下降趋势,但其类型数总体高于苹果,苹果每年发布新机型数量基本保持在3-5种机型区间。从各品牌5G手机的发布日期及产品参数看,华为依托海思芯片供给能力在5G手机领域竞争优势明显,5G新产品发布时间密集,相较而言,苹果在5G手机领域则略逊一筹。
从2021年9月华为和苹果最新发布的智能手机机型对比来看,华为和苹果手机从网友评分来看,华为口碑更好,尤其是华为P50 Pro,网友评分高达8.7分。

注:截止2021年9月26日。

华为汽车产业链
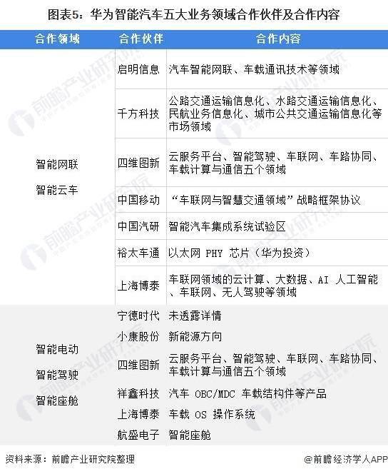
华为早在2013年就已布局汽车领域。“做智能网联汽车增量部件供应商”是华为给自己在汽车领域的定位。在这个定位下,华为在2019年5月正式成立了智能汽车解决方案BU,业务覆盖范围以“云-管-端”为架构,划分为五个部分:智能驾驶、智能座舱、智能网联、智能电动、智能车云。

同时,华为在智能汽车五大业务领域,均与相关企业在产业链上下游建立了合作关系,联合了通信、整车、零部件以及互联网企业打造了智能汽车生态圈。

华为的强项依旧是ICT技术从帮助车企“造车”开始,未来华为或将带来智能汽车行业的新变革。

前瞻经济学人APP资讯组
更多本行业研究分析详见前瞻产业研究院《》《》
同时前瞻产业研究院还提供、、、、、、、、、咨询等解决方案。在招股说明书、公司年度报告等任何公开信息披露中引用本篇文章内容,需要获取前瞻产业研究院的正规授权。
更多深度行业分析尽在【前瞻经济学人APP】,还可以与500+经济学家/资深行业研究员交流互动。
下一篇:Kindle走了,电子书更难卖了