近期多位联储官员释放鸽派信号,美联储不加息预期升温,外部流动性压力有所缓解。国内方面,社融总量超预期且在特殊再融资债券支撑下未来有望延续改善趋势;中央汇金增持四大行股份,为市场注入增量资金,提振投资者信心,往往提振大盘风格表现;证监会调整优化融券制度,融券卖出的影响进一步削弱,释放政策呵护市场决心。整体而言,短暂的波动过后,A股有望更加聚焦国内基本面的积极变化,四季度演绎N型的最后一笔上行走势。
核心观点
【观策·论市】内外部流动性环境的最新变化及其对股市影响。1)过去一周美联储官员释放鸽派信号,尽管通胀略超预期但核心通胀延续下行,市场对美联储不加息预期整体升温,预计未来阶段美债利率回落趋势有望进一步明确。2)9月社融增量超预期,政府债券发行提速是主要来源;企业部门融资边际仍在放缓;居民部门融资同比环比均延续改善。截止目前已经披露的特殊再融资债券计划发行规模合计已达到7000多亿元,这部分债券的发行有望对四季度的社融形成有力支撑。3)中央汇金增持四大行股份并表示未来6个月将继续在二级市场增持,为市场注入增量资金,提振投资者信心。参考历史经验,在历次中央汇金增持后的三个月,A股上涨概率较大,且大盘风格表现更好;行业层面金融、TMT和医药生物等相对万得全A的胜率更高。4)证监会从融券端和出借端调整优化融券制度,再次释放出“活跃资本市场、提振投资者信心”的政策决心,融券卖出对市场的负面影响将减弱,有利于提振投资者信心。
【复盘·内观】本周A股主要指数涨跌分化,科技龙头、科创50涨幅靠前。主要原因在于:(1)美国9月通胀数据再超预期,美元指数走高,北向外流对A股形成一定压力;(2)中东局势紧张,市场避险情绪上升;(3)市场消化假期因素,短期波动较大;(4)汇金增持银行为市场注入信心;(5)9月新能源汽车销售与华为M7销售情况超预期,带动相关板块上行。
【中观·景气】8月全球半导体销售额同比降幅继续收窄,9月汽车产销超预期。8月全球半导体销售额同比降幅继续收窄,日本、中国和亚太地区销量同比降幅收窄,美洲销量同比由负转正,欧洲销量同比增幅收窄。9月汽车产销整体表现好于预期,市场总体呈现淡季不淡,旺季更旺的态势;乘用车产销同比上行,中国品牌乘用车市场份额稳步上升;新能源产销同比快速增长,增幅略有收窄,市场占有率保持高位。9月重卡销量同比上行,挖掘机销量同比降幅扩大,9月装载机销量同比跌幅扩大,三个月滚动同比跌幅收窄。
【资金·众寡】北上资金净流出,融资资金净流入。北上资金本周净流出131.4亿元;融资资金前四个交易日合计净流入274.8亿元;新成立偏股类公募基金15.6亿份,较前期下降33.8亿份;ETF净赎回,对应净流出90.7亿元。行业偏好上,北上资金净买入规模较高的为电子、汽车、有色金属等;融资资金净买入电子、计算机、电力设备等;军工ETF申购较多,医药ETF赎回较多。重要股东净减持规模缩小,计划减持规模与前期一致。
【主题·风向】本周产业观察—— 璞泰来与宁德时代签订《战略合作协议》,复合铜箔产业化进程不断提速。10月9日,璞泰来公告,与宁德时代签订《战略合作协议》,双方同意就复合铜箔集流体业务建立长期合作机制,共同开拓新能源海内外市场。这是继今年6月双星新材、万顺新材相继披露获得复合铜箔首批订单,标志着复合集流体正式走出实验室,进入量产化阶段后,又一推动复合铜箔集流体产业化进程的重要进展。
【数据·估值】本周全部A股估值水平较上周下行,PE(TTM)为13.8,较上周下行0.1,处于历史估值水平28.4%分位数。板块估值多数下跌,其中,电子、汽车、医药生物涨幅居前,社会服务、商贸零售、国防军工跌幅居前。
【风险提示】经济数据不及预期;海外政策超预期收紧。
01
观策·论市——内外部流动性环境的最新变化及其对股市影响
去年年底策略报告中,我们认为今年将会演绎N型走势结构牛。5月底发布的中期策略报告《科技革命投资范式与科技上行周期拐点》中我们认为,下半年A股有望保持震荡上行的结构牛态势。结构上,偏成长风格相对占优,关注产业趋势明确,未来几个季度业绩改善斜率较大的TMT医药和地产链消费。板块和指数层面继续关注科创板和科创50。6月初我们发布报告《核心反弹,科技继续》我们提出,我们认为前期市场超预期下跌的三个因素均出现转机,经济预期将会逐渐企稳,内外资有望重回流入,A股可能重回震荡上行的阶段。8月初我们发布报告《政策转暖,成长为先》,认为政策预期企稳、盈利拐点、资本市场投资端改革预期及外部流动性拐点助推A股进入上行周期。9月底我们发布报告《转机与逆袭》,认为在经历了二季度至三季度的调整后,A股迎来基本面、流动性、政策面的上行拐点,A股在四季度有望迎来重大转机,演绎N型的最后一笔上行走势。
从外部流动性环境来看,近期多位联储官员释放鸽派信号,美联储不加息预期升温。尽管9月美国CPI略超市场预期,但核心CPI持平于预期且延续下行趋势。受此影响,市场对11月美联储不加息的预期整体升温,目前达到93.8%, 11月不加息概率较大,12月加息与否仍存悬念,美元指数和美债收益率的上行趋势有所缓解,出现高位回落,预计11月议息会议前后美债利率回落趋势有望进一步明确。
9月社融总量超预期,其中政府债券发行提速是重要来源,目前已经披露的用于置换隐性债务的特殊再融资债券计划发行规模合计已经达到7000多亿元,这部分债券的发行有望对四季度社融形成支撑。另外,受益于房地产政策放松后地产销售数据的改善,以及住户经营贷款的改善,居民部门的融资延续修复趋势尤其中长期贷款改善明显。社融总量的改善以及未来阶段有望延续企稳状态,叠加且国内宏观经济数据进一步确认国内基本面拐点,有望提振投资者信心,为A股提供有利环境。
中央汇金增持四大行股份并表示未来6个月将继续在二级市场增持,为市场注入增量资金,提振投资者信心。参考历史经验,在历次中央汇金增持后的三个月,A股上涨概率较大,且大盘风格表现更好;行业层面金融、TMT和医药生物等相对万得全A的胜率更高。此外,证监会从融券端和出借端调整优化融券制度,再次释放出“活跃资本市场、提振投资者信心”的政策决心。尽管目前融券规模在A股占比不高,但随着保证金比例提高,未来融券余额可能整体有所下降,融券卖出对市场带来的负面影响将减弱,有利于提振投资者信心。
整体而言,A股所面临的基本面、流动性、政策面均在改善,随着外部流动性压力缓解,A股有望逐渐开启上行。行业配置方面,核心思路是“景气回升、产业趋势明确”。综合最新业绩变化趋势,去年基数效应,当前改善动力等因素,我们认为,在数字经济方兴未艾和优化地产政策发力的背景下,可以重点关注信息科技(电子计算机)、地产链(家电、家居)、部分大宗商品(工业金属);从外资回流的偏好来看,如果四季度在经济预期转暖和外资流入的共振下,外资有望重回净流入,考虑到当前外资增量资金的偏好,关注电新、机械、电子、汽车、化工。综合这些因素,电子、计算机、家电、汽车、医药等行业值得重点关注。
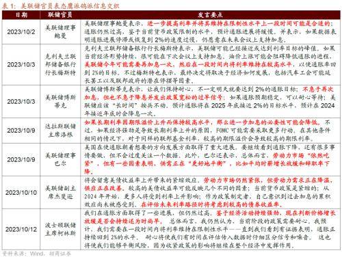
▶ 美联储鹰鸽派声音交织,11月不加息概率大
10月以来,多位联储官员就货币政策看法发声,从月初偏鹰派声音到近期多位官员释放鸽派信号。多位美联储官员表示近期美国长期国债收益率大幅上涨,可能会抵消美联储进一步提高政策利率的必要性。达拉斯联储主席洛根和美联储副主席杰弗逊均在讲话中强调了解收益率上升与适当货币政策关系非常重要。洛根表示“如果长期利率因期限溢价上升而保持较高水平,那么进一步加息的必要性可能会降低”。美联储副主席杰弗逊表示“在评估未来利率路径时将考虑到较高的债券收益率”。

从通胀数据来看,尽管9月CPI略超市场预期,但核心CPI持平于预期且延续下行趋势。9月美国CPI同比3.7%(前值3.7%),略高于市场预期的3.6%;其中,能源价格的反弹使美国的降通胀之路受到一定阻碍。相比之下,核心CPI同比4.1%,较前值的4.3%继续下降。通胀数据公布之后,市场对美联储加息预期有过阶段性升温并带动美债利率的上行,不过很快再度高位回落。

整体而言,外部环境方面,过去一周在美联储官员释放鸽派信号,以及通胀数据公布后,市场对美联储的不加息预期整体升温,目前11月的不加息预期为93.8%;12月不加息预期为70%,预计11月不加息概率较大,12月加息与否仍存悬念。与此同时,美元指数和美债收益率高位回落后继续高位震荡,相比前期的快速上行已经明显缓解。预计11月议息会议前后美债利率回落趋势有望进一步明确。

▶社融数据整体超预期
9月新增社融4.12万亿元,同比多增5789亿元;新增人民币信贷2.31万亿元,前值1.36万亿元,同比少增1600亿元。社融存量增速9%较前期持平;社融累计同比增速5.61%,较前期继续回升1.67%,新增社融规模总体超市场预期。

从结构上看,政府债券发行提速是社融总量超预期的主要来源;企业部门融资边际仍在放缓;居民部门融资同比环比均延续改善,结构上相对偏弱。具体来说,新增政府债券9949亿元,同比多增4416亿元;居民短贷增加3215亿元,同比多增177亿元,中长期贷款增加5470亿元,同比多增2014亿元。企业票据融资同比少增673元;企业短贷增加5686亿元,同比少增881亿元;企业中长期贷款新增12544亿元,同比少增944亿元。

第一,9月政府债券发行对社融起到一定支撑作用,并且未来在置换地方政府隐性债务过程中,特殊再融资债券的发行有望为社融带来新的增量。10月以来全国多个省市公布了发行特殊再融资债券用于偿还存量债券。根据统计,截止目前已经披露的特殊再融资债券计划发行规模合计已经达到7000多亿元,这部分债券的发行有望对四季度的社融形成有力支撑。

第二,居民部门的融资延续修复趋势尤其中长期贷款明显改善,得益于房地产政策放松后房地产销售数据的改善,以及住户经营贷款的改善。一方面,在8月底开始房地产政策放松并在全国范围内推广,受益于此,房地产销售在9月出现明显回暖,带动了居民部门融资需求的回升。另一方面,根据央行三季度金融数据发布会,今年以来住户经营贷款也是住户贷款同比多增的主要动力,可以看到,住户经营贷款占住户贷款的比例从2019年以来持续回升,且两者的同比增速走势在近两年比较一致。与此同时,居民短期贷款延续同比多增,表明消费需求也在改善。

第三,从企业部门来看,企业部门的票据融资、短期贷款和中长期贷款同比均少增,企业贷款增速进一步放缓,一定程度由于去年在政策性金融工具配套融资带来的高基础。目前M1增速的回落已经放缓,有望逐渐触底回升,与此同时,M1-M2的倒挂程度收窄,显示随着稳增长政策效果显现,经济整体活力边际有所改善,但未来或仍有待于信贷政策的继续支持。

对股票市场来说,社融总量的改善以及未来阶段有望延续企稳状态,且国内宏观经济数据整体改善,PMI重回扩张区间,一系列数据均显示国内经济基本面的拐点进一步确认,有望提振投资者信心,为A股提供有利环境。
▶中央汇金增持,政策继续提振市场信心
2023 年10 月11 日,根据四大行的公告,中央汇金公司增持四大行股份,按10月11日收盘价计算增持金额合计约4.77 亿元,且汇金拟在未来6 个月在二级市场继续增持四大行。
参考历史经验,2008 年以来中央汇金曾6 次增持大行,历次增持多处于市场底部区间,并且具有一定持续性。其中2008年和2015年中央汇金增持前市场经历了一轮快速下行,2011年、2012年、2013年汇金增持时市场估值均处于历史底部。历次汇金宣布增持后3个月市场主要指数上涨概率较高,万得全A、创业板指上涨概率分别达到86%和80%。本次汇金增持有望提振市场信心,同时为市场带来边际增量资金。

就市场风格而言,汇金宣布增持后市场往往大盘风格表现更好。增持公告后1个月大盘价值和大盘成长相对万得全A获得超额收益的概率均为67%。从大类行业来看,汇金增持后,增持后1个月里金融、TMT和医药生物相对万得全A的胜率更高,分别达到67%、67%、100%。从一级行业表现来看,传媒、计算机、医药、银行等行业获得超额收益的胜率更高。

此外,10月14日,证监会调整优化融券相关制度,阶段性收紧融券和战略投资者配售股份出借。根据政策安排,融券端将融券保证金比例由不得低于50%上调至80%,对私募证券投资基金参与融券的保证金比例上调至100%;出借端,取消上市公司高管及核心员工通过参与战略配售设立的专项资产管理计划出借,适度限制其他战略投资者在上市初期的出借方式和比例。
参考此前融资保证金比例下降后的市场变化,预计融券保证金比例提高后,融券余额规模可能整体有所下降,融券卖出对市场带来的负面影响将减弱。截止10月12日,A股融券余额为879亿元,占A股流通市值的比例为0.13%;融券卖出额占A股日度交易额的比例目前为0.7%左右。由此可见,从绝对规模角度来看,政策调整对A股整体规模的边际影响可能相对有限。但是,此次政策调整再次释放出“活跃资本市场、提振投资者信心”的政策决心,有望进一步夯实市场的底部区间,提振市场情绪。

▶总结
从外部流动性环境来看,近期多位联储官员释放鸽派信号,美联储不加息预期升温。尽管9月美国CPI略超市场预期,但核心CPI持平于预期且延续下行趋势。受此影响,市场对11月美联储不加息的预期整体升温,目前达到93.8%, 11月不加息概率较大,12月加息与否仍存悬念,美元指数和美债收益率的上行趋势有所缓解,出现高位回落,预计11月议息会议前后美债利率回落趋势有望进一步明确。
9月社融总量超预期,其中政府债券发行提速是重要来源,目前已经披露的用于置换隐性债务的特殊再融资债券计划发行规模合计已经达到7000多亿元,这部分债券的发行有望对四季度社融形成支撑。另外,受益于房地产政策放松后地产销售数据的改善,以及住户经营贷款的改善,居民部门的融资延续修复趋势尤其中长期贷款改善明显。社融总量的改善以及未来阶段有望延续企稳状态,叠加且国内宏观经济数据进一步确认国内基本面拐点,有望提振投资者信心,为A股提供有利环境。
中央汇金增持四大行股份并表示未来6个月将继续在二级市场增持,为市场注入增量资金,提振投资者信心。参考历史经验,在历次中央汇金增持后的三个月,A股上涨概率较大,且大盘风格表现更好;行业层面金融、TMT和医药生物等相对万得全A的胜率更高。此外,证监会从融券端和出借端调整优化融券制度,再次释放出“活跃资本市场、提振投资者信心”的政策决心。尽管目前融券规模在A股占比不高,但随着保证金比例提高,未来融券余额可能整体有所下降,融券卖出对市场带来的负面影响将减弱。
整体而言,A股所面临的基本面、流动性、政策面均在改善,随着外部流动性压力缓解,A股有望逐渐开启上行。行业配置方面,核心思路是“景气回升、产业趋势明确”。综合最新业绩变化趋势,去年基数效应,当前改善动力等因素,我们认为,在数字经济方兴未艾和优化地产政策发力的背景下,可以重点关注信息科技(电子计算机)、地产链(家电、家居)、部分大宗商品(工业金属);从外资回流的偏好来看,如果四季度在经济预期转暖和外资流入的共振下,外资有望重回净流入,考虑到当前外资增量资金的偏好,关注电新、机械、电子、汽车、化工。综合这些因素,电子、计算机、家电、汽车、医药等行业值得重点关注。
02
复盘·内观——本周主要指数涨跌分化,科技龙头、科创50涨幅靠前
本周A股主要指数涨少跌多,主要指数中,科技龙头、科创50涨幅靠前,分别上涨1.94%、0.44%,主要指数中,小盘价值、消费龙头跌幅靠前,分别下跌1.45%和2.67%。
本周A股市场指数涨跌分化,主要原因在于:(1)美国9月通胀数据再超预期,美元指数走高,北向外流对A股形成一定压力;(2)中东局势紧张,市场避险情绪上升;(3)市场消化假期因素,短期波动较大;(4)汇金增持银行为市场注入信心;(5)9月新能源汽车销售与华为M7销售情况超预期,带动相关板块上行。
从行业上看,本周申万一级行业涨跌分化。电子、汽车、医药生物涨幅靠前,商贸零售、建筑装饰、社会服务等跌幅居前。从涨跌原因看,本周逆势上涨板块主要原因,电子(消费电子边际改善叠加华为链国产替代,板块走强),汽车(9月新能源车销售超预期,华为问界假期表现强势),医药生物(诺和诺德股价新高提振市场信心;减肥药预期提升带动板块上行);跌幅较大的行业原因,商贸零售(相关数据不及预期,板块走弱),建筑装饰(下游需求不及预期,今年海内外房地产和基建投资放缓),社会服务(市场正常轮动)。


03
中观·景气——8月全球半导体销售额同比降幅继续收窄,9月汽车产销超预期
8月全球半导体销售额同比降幅继续收窄,日本、中国和亚太地区销量同比降幅收窄,美洲销量同比由负转正,欧洲销量同比增幅收窄。根据美国半导体产业协会统计数据,8月全球半导体当月销售额为440.4亿美元,同比下行6.8%,较上月份降幅收窄5.0个百分点。从细分地区来看,美洲半导体销售额为115.1亿美元,同比由负转正至0.3%;欧洲地区半导体销售额为46.8亿美元,同比增速收窄至3.5%;日本半导体销售额为39.2亿美元,同比下降2.9%,降幅较上月收窄1.4个百分点;中国地区半导体销售额为129.9亿美元,同比减少12.6%,降幅较上月收窄6.1个百分点;亚太地区半导体销售额为239.4亿美元,同比减少12.0%,降幅较上月收窄5.6个百分点。

9月汽车产销整体表现好于预期。国家层面出台了一系列促消费的政策,地方层面也积极制定了发放消费券等落地措施,市场总体呈现淡季不淡,旺季更旺的态势。9月份,汽车产销分别完成285万辆和285.8万辆,环比均增长10.7%,同比分别增长6.6%和9.5%,三个月滚动同比增幅分别扩大至3.98%和5.49%。1至9月份,汽车产销分别完成2107.5万辆和2106.9万辆,同比分别增长7.3%和8.2%。

乘用车产销同比上行,中国品牌乘用车市场份额稳步上升。9月乘用车产销分别为249.6万辆和248.7万辆,环比分别增长9.7%和9.4%,同比分别增长3.5%和6.6%,三个月滚动同比分别扩大至1.55%和3.37%。其中,今年前二季度自主品牌乘用车市场份额为54.6%,同比上升6.5个百分点。此外,今年1-9月国内生产的高端品牌乘用车销量为320.6万辆,同比增长15.3%。

新能源产销同比快速增长,增幅略有收窄,市场占有率保持高位。9月新能源汽车产销分别完成87.9万辆和90.4万辆,同比分别增长16.1%和27.7%,三个月滚动同比增幅分别收窄至18.27%和28.77%。市场占有率达到31.6%。而1至9月份,新能源汽车产销分别完成631.3万辆和627.8万辆,同比分别增长33.7%和37.5%,市场占有率达到29.8%。

9月重卡销量同比上行。根据第一商用车网最新掌握的数据,2023年9月份,我国重卡市场销售约8万辆(开票口径,包含出口和新能源),环比8月上升12%,比上年同期的5.18万辆增长55%,净增加接近3万辆。这是今年市场继2月份以来的第八个月同比增长,今年1-9月,重卡市场累计销售70.1万辆,同比上涨34%,同比累计增速扩大了2个多百分点。截止到前三季度,中国重卡市场今年累计销量已经超过去年全年销量(67万辆)。

9月挖掘机销量同比降幅扩大。根据中国工程机械协会数据, 9销售各类挖机14283台,同比下降32.6%;三个月滚动同比跌幅扩大2.85个百分点至-29.93%。其中国内6263台,同比下降40.5%;出口8020台,同比下降24.8%。1-9月,共销售挖掘机148812台,同比下降25.7%;其中国内68075台,同比下降43.3%;出口80737台,同比增长0.54%。
9月装载机销量同比跌幅扩大,三个月滚动同比跌幅收窄。9月装载机当月销量为7689台,同比下跌20.5%,三个月滚动同比跌幅收窄1.6个百分点至-19.2%。1-9月装载机累计销量为78104台,同比下降15%。其中国内市场销量41414台,同比下降30.2%;出口销量36690台,同比增长12.7%。

04
资金·众寡——北上资金净流出,融资资金净流入
从全周资金流动的情况来看,本周北上资金呈现净流出态势,融资资金净流入,新成立偏股类公募基金下降,ETF净赎回。具体来看,北上资金本周净流出131.4亿元;融资资金前四个交易日合计净流入274.8亿元;新成立偏股类公募基金15.6亿份,较前期下降33.8亿份;ETF净赎回,对应净流出90.7亿元。



从ETF净申购来看,ETF净赎回,宽指ETF申赎参半,其中沪深300ETF申购较多,科创50ETF赎回较多;行业ETF申赎参半,其中军工ETF申购较多,医药ETF赎回较多。具体来看,股票型ETF总体净赎回85.5亿份。其中,沪深300、创业板ETF、中证500ETF、上证50ETF、双创50ETF和科创50ETF分别净申购12.0亿份、净赎回1.6亿份、净赎回6.7亿份、净申购8.5亿份、净申购2.5亿份、净赎回10.8亿份。行业方面,信息技术ETF净赎回25.9亿份;消费ETF净赎回6.2亿份;医药ETF净赎回27.9亿份;券商ETF净申购1.3亿份;金融地产ETF净赎回3.1亿份;军工ETF净申购9.2亿份;原材料ETF净赎回0.6亿份;新能源&智能汽车ETF净申购4.3亿份。
本周新成立偏股类公募基金规模较前期回落,新成立偏股类基金15.6亿份。

本周(10月9日-10月13日)北向资金净流出131.4亿元,净流出额缩小43.8亿元。行业偏好上,北上资金净买入规模较高的为电子、汽车、有色金属等,分别净买入22.8亿元、17.6亿元、3.9亿元;集中卖出电力设备、机械设备、交通运输等,净卖出规模达-44.7亿元、-21.0亿元、-17.2亿元。
个股方面,北上资金净买入规模较高的为中际旭创、天孚通信、天齐锂业等;净卖出规模较高的包括隆基绿能、中国中免、科大讯飞等。


两融方面,融资资金前四个交易日净流入274.8亿元。从行业偏好来看,本周融资资金集中买入电子,净买入额达47.6亿元,其他净买入规模最高的行业主要包括计算机、电力设备、汽车等;净卖出仅农林牧渔和建筑材料。从个股来看,融资净买入较高个股包括欧菲光、宁德时代、长安汽车等,净卖出较多的主要包括牧原股份、东方雨虹、中国平安等。

从资金需求来看,重要股东净减持规模缩小,无计划减持。本周重要股东二级市场增持9.2亿元,减持17.9亿元,净减持8.7亿元,净减持规模缩小。其中,净增持规模较高的行业包括银行、建筑装饰、交通运输等;净减持规模较高的行业包括电子、医药生物、计算机等。本周无减持计划。

05
主题·风向——璞泰来与宁德时代签订《战略合作协议》,复合铜箔产业化进程不断提速
本周A股主要指数涨跌互现,万得全A指数周度下跌0.42%,沪深300指数下跌0.71%,创业板指下跌0.36%。本周涨幅居前的重要主题指数为摄像头、消费电子代工和手机产业。

来源:券商研报精选