摩根基金管理(中国)有限公司关于旗下部分基金增设C类基金份额及增加临时基金管理人条款并修改基金合同和托管协议的公告
证券时报
2023-09-15 09:19:59
0

原标题:摩根基金管理(中国)有限公司关于旗下部分基金增设C类基金份额及增加临时基金管理人条款并修改基金合同和托管协议的公告

为更好地满足广大投资者的需求,摩根基金管理(中国)有限公司(以下简称“本公司”或“基金管理人”)根据《中华人民共和国证券投资基金法》、《公开募集证券投资基金运作管理办法》、《公开募集证券投资基金信息披露管理办法》等法律法规的规定和相关基金的基金合同的有关约定,经与基金托管人招商银行股份有限公司协商一致,决定对本公司旗下部分基金增设收取销售服务费的C类基金份额,并对基金合同和托管协议作相应修改;同时因本公司的股东及实际控制人变更,根据中国证券监督管理委员会要求,拟对部分基金的基金合同和托管协议(如涉及)增加临时基金管理人条款。本公司将同步修改招募说明书、基金产品资料概要相关内容。现将相关事宜公告如下:

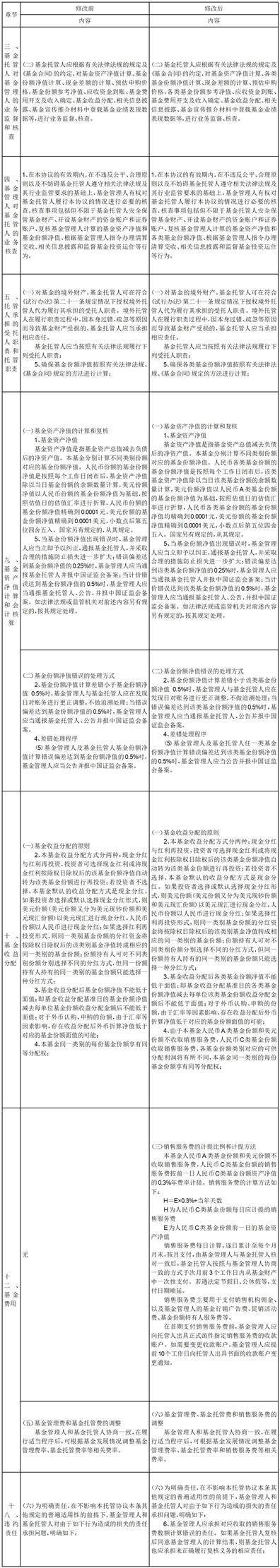
一、本次涉及修改的基金

上述修改将自2023年9月15日起正式生效。

二、增设C类基金份额的具体情况

增设C类基金份额后,上述基金在人民币份额类别内,根据申购费用、销售服务费收取方式的不同,将人民币份额分为A类基金份额和C类基金份额。在投资人申购时收取申购费用,但不从本类别基金资产中计提销售服务费的,称为A类基金份额;在投资人申购时不收取申购费用,而从本类别基金资产中计提销售服务费的,称为C类基金份额。增加人民币C类份额后,将设置对应的基金代码并分别计算基金份额净值,投资者申购人民币份额时可以自主选择人民币A类份额或人民币C类份额进行申购。原有的人民币基金份额在增加收取销售服务费的人民币C类基金份额后,全部自动转换为人民币A类基金份额。

1、上述基金增设的C类基金份额的申购费、赎回费、销售服务费的详细情况如下所示:

(1)申购费:

C类份额不收取申购费用。

(2)赎回费:

C类份额的赎回费率按基金份额持有期限递减,费率如下:

“摩根富时发达市场REITs指数型证券投资基金(QDII)”

持有期限(N) 赎回费率

N〈7日 1.5%

7日≤N 0%

对C类份额持有人收取的赎回费全额计入基金财产。

“摩根全球多元配置证券投资基金(QDII-FOF)”

持有期限(N) 赎回费率

N〈7日 1.5%

7日≤N 〈30日 0.5%

30日≤N 0%

对C类份额持有人收取的赎回费全额计入基金财产。

(3)C类基金份额销售服务费率:

基金销售服务费按前一日C类基金份额资产净值的相应年费率计提。

2、C类份额的初始基金份额净值

人民币C类份额的初始基金份额净值参考当日人民币A类份额的基金份额净值。

三、C类基金份额适用的销售机构

上述基金C类基金份额的销售机构包括本公司直销柜台、电子直销交易系统及其他销售机构。其他销售机构请以本公司网站公示信息为准。

四、增加临时基金管理人条款的具体情况

因本公司的原股东上海国际信托有限公司和JPMorgan Asset Management (UK) Limited将其分别持有的本公司51%和49%的股权转让给摩根资产管理控股公司(JPMorgan Asset Management Holdings Inc.),从而摩根资产管理控股公司取得本公司100%股权,摩根大通公司(JPMorgan Chase &Co.)为本公司实际控制人。根据中国证券监督管理委员会《【行政许可事项服务指南】公募基金管理公司变更持有百分之五以上股权的股东、主要股东或者实际控制人审批》之要求,本公司承诺在基金合同中增加临时基金管理人相关条款,故拟就无临时基金管理人条款的上述基金的基金合同和托管协议(如涉及)进行修订。

五、基金合同、托管协议的修订内容

为确保上述事项符合法律、法规的规定,本公司就上述基金的基金合同和托管协议的相关内容进行了修订,具体修改内容可以附件《〈摩根全球多元配置证券投资基金(QDII-FOF)基金合同〉修改前后文对照表》及《〈摩根全球多元配置证券投资基金(QDII-FOF)托管协议〉修改前后文对照表》为参考。

六、重要提示

根据对上述基金基金合同、托管协议的修改,招募说明书及基金产品资料概要对应内容也相应修改。具体修改内容请见登载于本公司网站(am.jpmorgan.com/cn)和中国证监会基金电子披露网站(http://eid.csrc.gov.cn/fund)的更新后的基金合同、托管协议、招募说明书及基金产品资料概要。

上述修订对基金份额持有人无实质性不利影响,也不涉及基金合同当事人权利义务关系发生变化。根据相关法律法规以及上述基金基金合同的规定,相关修改不需召开基金份额持有人大会。

投资者可拨打客户服务电话(400-889-4888)或登录本公司网站(am.jpmorgan.com/cn)咨询相关信息。

风险提示:

本基金管理人承诺以诚实信用、勤勉尽责的原则管理和运用基金财产,但不保证基金一定盈利,也不保证最低收益。基金的过往业绩并不代表其将来表现,基金管理人所管理的其他基金的业绩并不构成对上述基金业绩表现的保证。投资有风险,敬请投资者认真阅读上述基金的基金合同、招募说明书、基金产品资料概要等相关法律文件,并选择适合自身风险承受能力的投资品种进行投资。

特此公告

摩根基金管理(中国)有限公司

2023年9月15日

附件:

1、《〈摩根全球多元配置证券投资基金(QDII-FOF)基金合同〉修改前后文对照表》

2、《〈摩根全球多元配置证券投资基金(QDII-FOF)托管协议〉修改前后文对照表》

附件1、《摩根全球多元配置证券投资基金(QDII-FOF)基金合同》修改前后文对照表

附件2、《摩根全球多元配置证券投资基金(QDII-FOF)托管协议》修改前后文对照表

本版导读

  • 摩根基金管理(中国)有限公司关于旗下部分基金增设C类基金份额及增加临时基金管理人条款并修改基金合同和托管协议的公告 2023-09-15

相关内容

热门资讯

原创 美... 2026年初,中国便对2025年进行了全面总结,其中,造船业的喜讯更是不断传来。根据中国船舶工业行业...
小红书新春市集行业玩法-运动户... 今天分享的是:小红书新春市集行业玩法-运动户外行业专场 报告共计:18页 随着新春消费季的临近,各大...
俞浩回应为何与马斯克比:永远尊... 2月8日,追觅科技创始人兼CEO俞浩回应,“为什么要不停地跟马斯克比”。 俞浩表示爱比较是围观群众的...
原创 美... 特朗普重新进入白宫后,美国的外交舞台仿佛切换成了极限操作模式。为了确保世界的格局按照美国的剧本走,他...
如何解决国投白银LOF投资者诉... 近期,国投白银LOF净值在2月2日因调整估值而导致当日净值大跌31.5%的问题引发争议。2月6日,国...
金银震荡144小时:大爷大妈排... 来源:界面新闻 文 | 豹变 高宇哲 编辑 | 刘杨 2026年1月30日凌晨,持续了近1个...
原创 【... 时光荏苒,春节进入倒计时,按照国内汽柴油调价安排,春节前,2026年第3次调价,本周二(2月3日)晚...
哈登首秀23+2+8米切尔35... 【搜狐体育战报】北京时间2月8日NBA常规赛,客场作战的骑士以132-126击败国王,国王遭遇12连...
20款产品无一纯正,价格却高出... 来源|深氪新消费 朱末 “奶中黄金”又出事了。 近日,广西知名乳企桂牛水牛乳业因产品检出黄牛源性成分...
北京天坛医院手术随访案例:35... 术后随访与康复评估 "福洛里希教授,您好!我是在首都医科大学附属北京天坛医院接受您手术治疗的患者。...
广货行天下·E企惠万家——佛山... “第一步,立人设;第二步,设变现周期;第三步,把公域流量转化为私域流量。”2月6日下午,一场干货满满...
79公斤黄金变现近亿元!澳门英... 华夏时报记者 胡梦然 深圳报道 在金价璀璨夺目的高点,有企业选择了现金为王。 一块块曾铺设在澳门英皇...
观察|从 “世界工厂”到 “全... 15.06亿欧元对价,29.06%股权。 2026年年初,全球体育用品消费市场迎来一场瞩目的交易。中...
忙到深夜!“年轻人的新年货”提... 财联社2月7日讯(记者 卢阿峰 何凡)晚上九点,成都一家轻医美诊所的候诊区仍灯火通明。玻璃门外,商场...
原创 美... 近年来,国际金融格局正在悄然发生剧变,尤其是俄罗斯与中国在黄金贸易上的一系列举动,引发了全球金融界的...
乐友成都门店就店员涉嫌私收上百... “关于成都双楠乐友门店近期发生的事件,我们深表痛心与歉意。”2月7日下午,在店员涉嫌私收上百万元货款...
农村电商加快发展——希望田野更... 快递公交送货入村。  王明国摄 村民从超市取快递。  黄海鑫摄 临猗立林优选农场在齐村一处果园直...
詹姆斯20+7+10肯纳德10... 【搜狐体育战报】北京时间2月8日NBA常规赛,主场作战的湖人以105-99击败勇士,湖人取得3连胜。...
8部门联合发文进一步防范和处置... 记者2月6日从中国人民银行、中国证监会了解到,中国人民银行等8部门联合发文,明确虚拟货币相关业务活动...
34页|2026AI玩具市场发... AI玩具市场在2026年呈现出快速发展态势,其核心在于将人工智能技术深度融入传统玩具中,赋予产品更丰...