中国基金报记者 文夕
8月31日晚间,市值近百亿元的长鸿高科一纸公告宣布,将向实控人陶春风所控制的公司现金购买一项净资产超9亿元、处于亏损状态的公司股权。从长鸿高科账面上看,其仅有3.72亿元现金,看似不足以覆盖标的公司净资产。
不过,就在半个月前,长鸿高科一笔12亿元的再融资刚获批文,发行对象同样是实控人陶春风。似乎在为此次收购提供“弹药”。
但有意思的是,长鸿高科若以再融资资金完成此次关联收购,陶春风所获股份锁定期仅为18个月。而若直接发行股份购买此次收购的资产,关联方所获股份锁定期将会达到36个月。
构成关联交易
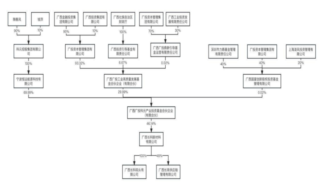
根据交易预案显示,长鸿高科计划以现金购买恒运能源、广投科元持有的广西长科53.86%、46.14%股权。完成交易后,长鸿高科将持有广西长科100%股权,从而取得其控股权并纳入合并报表范围。
不过,广西长科当前股权结构略并非如此。截至预案签署日,恒运能源、广投科元、广投长科分别持有广西长科47.15%、46.14%、6.71%股权。

其中,广投科元为一支私募基金,执行合伙人为广西国富创新股权投资基金管理有限公司,持有广投科元0.02%份额,而恒运能源持有广投科元69.99%份额,广西广投工业高质量发展基金合伙企业(有限合伙)(简称高质量发展基金)持有剩余29.99%份额。
按照计划,恒运能源正与高质量发展基金商议获得其持有的广投科元29.99%份额,份额受让完成后,恒运能源持有广投科元99.98%份额,国富创新持有0.02%份额。
另外,恒运能源还正与广投长科商议受让其持有本次重组标的广西长科6.71%股权。也就是说,完成上述一系列受让后,恒运能源实际持有广西长科99.99%权益。
据悉,陶春风通过科元控股集团有限公司持有恒运能源90%股权。而截至目前,陶春风也直接持有上市公司长鸿高科2.18%的股份,同时间接持有长鸿高科66.24%股份,合计持有上市公司68.42%股份,为该上市公司实控人。

换言之,长鸿高科此次交易的对象恒运能源、广投科元,背后都有着实控人陶春风的身影。因此,本次交易也构成关联交易。
完成曲线收购?
公告显示,长鸿高科此次交易选择了现金收购,但并未公布交易对价。该公司仅表示,本次交易标的资产审计和评估工作尚未完成,待完成后,相关资产经审计的财务数据、评估或估值结果将在重大资产重组报告书中予以披露。
但此次预案公布了广西长科未经审计的数据。截至去年底,该公司未经审计总资产为28.11亿元,占上市公司资产比例达到73.79%,而该标的的净资产则为9.16亿元,占当期上市公司净资产45.68%。
而广西长科截至今年年中的净资产达到9.01亿元。相比之下,长鸿高科截至年中的账面现金仅为3.72亿元,两者差距明显。因此,即便此次交易标的对价不出现较大溢价,长鸿高科手头现金很可能不足覆盖这笔交易对价。
那么这种情况下,长鸿高科何以选择现金方式完成该笔重大关联收购?
需要提及的是,就在8月15日,长鸿高科对实控人陶春风发行股份募集12亿元的定增方案拿到证监会批文。长鸿高科在今年5月12日抛出这一定增计划,按照规划,其中5亿元用于偿还银行贷款,而剩余7亿元用于补充流动资金。
而从时间轴来看,长鸿高科此前的定增计划与此次重大关联收购案可谓“无缝对接”,而且对象均为公司实控人陶春风,不由令市场浮想联翩。
一位资深投行人士看来,在手头现金不足的情况下,不排除公司最终以定增资金支付关联收购的交易对价。简而言之即为,向实控人定增募资,再向实控人现金收购资产。
长鸿高科若以上述“两步走”的方式完成曲线收购,何以不直接完成对实控人陶春风发行股份购买资产?
根据《上市公司重大资产重组管理办法》,特定对象以资产认购而取得的上市公司股份,自股份发行结束之日起12个月内不得转让,但特定对象为上市公司控股股东、实际控制人或者其控制的关联人,36个月内不得转让。
不过,长鸿高科此前的定增方案显示,向特定对象发行完成后,陶春风通过发行所认购的股票18个月内不得转让,限售期满后,将按中国证监会及上交所的有关规定执行。
由此,不难看出,若长鸿高科按照“两步走”的方式完成关联收购,实控人陶春风所获股份锁定期仅为18个月。而若以直接发行股份方式完成资产收购,陶春风旗下关联公司所获股份锁定期将翻倍至36个月。
而且,前述投行人士同时表示,相比于现金收购资产,发行股份向关联方收购资产一方面审批时间更长,另一方面具有较大不确定性。
收购标的存在诸多风险
实际上,对于此次重大关联收购,长鸿高科给出的理由是,上市公司主营业务为苯乙烯类热塑性弹性体、可降解塑料产品及其副产品的研发、生产和销售。而广西长科主营业务为合成树脂及塑料产品生产和销售。
该公司表示,两者主营业务处于同一产业链,具备产业链协同效应。交易完成后,上市公司将增加合成树脂及塑料为主营业务之一,上市公司产业链将进一步拓展,有利于扩大在主营业务领域的综合竞争力与行业影响力。
不过,作为收购标的,广西长科今年上半年处于亏损状态。数据显示,今年上半年该公司归母净利润亏损1759万元,而在2021年和2022年,该公司归母净利润也仅为2255万元和1051万元。

而且其经营活动现金流净额持续多年为负。在2021年、2022年和今年上半年,广西长科这一指标分别为-1.27亿元、-1.47亿元和-4083万元。不难看出,其主营业务经营状况并不理想。
而从长鸿高科自身来看,今年上半年其实现营收6.76亿元,同比下降52.49%,而归母净利润仅8315万元,同比下降37.61%,而且其扣非净利润更是仅为30万元,同比下降99.74%。从二季度单季来看,其实现归母净利润仅为660.2万元,同比下降85.87%。
如果长鸿高科试图通过并购扭转经营困局,广西长科或许并非是最佳选择。在重组预案中,长鸿高科也提及,本次交易完成后,广西长科将纳入上市公司合并报表范围。
而根据初步编制的备考财务报表,长鸿高科上半年扣非归母为-1917.22 万元,处于亏损状态,交易将摊薄上市公司每股收益。该公司同时提及,本次重大资产购买完成后,若标的公司盈利能力未及时恢复,可能造成上市公司2023年全年亏损,对上市公司盈利能力造成不利影响。
不仅摊薄业绩,广西长科还涉及专利诉讼。公告显示,早在2021年7月,广西长科、陶春风、浙江科元新材料有限公司被诉侵犯了申请号为CN202010795783.2、名称为“一种透明ABS树脂的加工工艺”发明专利,原告要求判令广西长科、陶春风、浙江科元新材料有限公司赔偿经济损失1亿元并承担本案全部诉讼费用。
据悉,上述专利权诉讼案件已于今年4月21日开庭审理,尚未判决。长鸿高科方面称,不排除广西长科存在败诉的风险。“若后续不能在相关诉讼中胜诉,则可能对广西长科的经济利益及专利申请造成不利的影响。”
编辑:乔伊
审核:许闻
版权声明
《中国基金报》对本平台所刊载的原创内容享有著作权,未经授权禁止转载,否则将追究法律责任。
授权转载合作联系人:于先生(电话:0755-82468670)