
雷递网 雷建平 8月28日
在A股印花税减半征收,规范股份减持,及优化IPO、再融资等大招下,A股和港股大涨,一家企业却大跌——《中国好声音》母公司星空华文。
在歌手李玟生前控诉《中国好声音》录音曝光一事持续发酵的背景下,浙江卫视终于在上周末宣布,鉴于对观众和网友反映的《中国好声音》节目的问题正在调查之中,该节目暂停播出。
星空华文也回应称,公司董事会谨此知会公司股东及潜在投资者,浙江卫视作为公司综艺节目《中国好声音》的主要播出平台,宣布暂停播出该节目,以等待对近期媒体报导中披露的某些事件进行进一步调查。
“本公司全力支持浙江卫视的该决定及行动。本公司及该综艺节目的相关制作团队成员将积极配合并提供一切必要协助,以方便调查。我们期待相关部门尽快根据事实和调查得出结果。”
一位网友点评说,浙江卫视终于表态了,在这样的形势之下,停播或许是最好的解决办法。痛定思痛,重整行装再出发。
另一位网友称,停播预料之中,既然有异议缓一缓、停一停未必是坏事。希望相关方在积极回应的基础上,正视相关问题,真正去调查事件真相。
受停播事件的影响,星空华文今日股价为29.9港元,较前一交易日下跌45.2%;以收盘价计算,公司市值为119.16亿港元。
李玟生前控诉中国好声音录音曝光事件之前,星空华文市值高达490亿港元。这意味着,短短10天时间,星空华文市值蒸发370亿港元。
李玟用生命控诉中国好声音
歌手李玟上个月在家中轻生去世,8月1日举行葬礼,无数人为李玟惋惜的同时,一段李玟生前控诉中国好声音录音曝光,听来令人震惊和心碎。
这则录音中,李玟哭着质疑节目组赛制有问题,称自己是在确诊乳癌以及腿部受伤不能久站的情况下,来参加节目录制,却遭到不尊重、不公正对待,甚至还差点被工作人员和保安强行“请离”录制现场。
“因为那一天他们要动手,他们跟我就不客气,他们说你必须要离开这个舞台,你知道吗?”“有人想到我的感受吗?28年做一个歌手,站在台上被侮辱,被欺负,有人在乎这个感受吗?”

引发李玟愤怒发声的导火索之一就是,李玟认为赛制有问题,存在不公正的情况,她发声并不是为她自己,而是为自己战队的成员周菲戈、王泽鹏能继续留在舞台上而据理力争。
李玟多年来唱跳仅靠右腿支撑。在最后一期录影时,李玟的腿不方便站立,为了让自己以最好的形象出现在节目中,她不想拄拐杖,也不想坐轮椅,打算让战队成员王泽鹏搀扶,并且已经和节目组沟通过,但真正录影的时候,王泽鹏却被节目组cue走。

从现场看,李玟与泽鹏在总决赛合唱《永不失联的爱》,两人在舞台上的距离很远,这也直接导致了李玟摔倒,在舞台上摔倒站不起来,没人搀扶,孤立无助。
为了不影响王泽鹏比赛,只能忍痛继续唱和声。后半段,中国好声音节目组切了画中画,看起来两人同框,但实际上是李玟摔倒了继续坚持唱歌。
最后画面是,李玟坐在地上唱,很痛苦,当时只有梁静茹去扶李玟起来。

事发当晚,李玟工作人员和好声音节目组吵得非常凶,李玟连夜就飞到了香港,并且还发布了一首藏头诗内涵节目组。
李玟事后说,“真正录影的时候你知道吗?他们把泽鹏CUE走了,走到另外一边,不站在我的旁边,我站不稳,我没有办法撑,我穿着七寸高的鞋子,为了漂亮,为了这个节目好看,自己花钱去买衣服,最漂亮的衣服,好吗?他把泽鹏CUE走了,我站不住,我真的不行”。
这之前,蓝台就出事过,之前高以翔在参加蓝台节目录制的时候,因为体力透支直接倒在旁边的道具里,当时的节目主持人华少却全程无动于衷,因此耽误了黄金救援时机,最终,高以翔丢了生命。
一位网友说,为什么后面没有李玟的单人镜头,只有大屏幕的半身特写?因为李玟在表演的时候,跌倒在了地上,最后坐着完成了表演。另一位网友称,在资本面前,再大的明星,再光鲜亮丽也啥都不是,刀郎那句未曾开言先转腚,击中好声音要害。

演员张伦硕说:“先听了段录音,我悲愤交加,又看了个声明,我…..”,附图是一张动图,上面字幕是:我从未见过有如此厚颜无耻之人。
早前,沉寂10多年突然复出的刀郎就凭借一首《罗刹海市》再度翻红,不仅让那英、杨坤、汪峰和高晓松喜提华语乐坛被冠以“四大恶人”之名,中国好声音和蓝台的斑斑劣迹也再度被提及。
《中国好声音》也曾回应,但声明很无力。一位行业人士点评说,《中国好声音》太低估这个危机的严重性,在中国,没有什么事情比以生命控诉更为震撼,当这样的事情发生后,不是你一句恶意剪辑就能打发的,你必须拿出清晰明确不可动摇的证据,再加上诚恳的道歉态度,才有可能挽救。否则就算是清朝,遇到小白菜滚钉板,也是两百个顶戴落地。
华人文化损失惨重

中国好声音是港股上市企业星空华文旗下主打节目,已诞生多年。星空华文2022年12月在港股上市,募资净额3.2亿港元,市值月184亿港元。
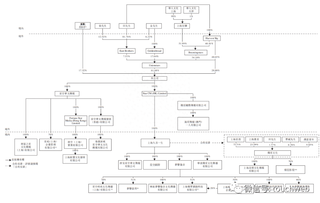
星空华文的最终控制人为华人文化、田明、金磊及徐向东。

在香港上市前,华人文化旗下上海至骅持有Beamingstars公司51.99%股权,田明通过子公司HarvestSky持股为48.01%。

田明持有East Brothers公司81.76%股权,徐向东持有East Brothers公司12.02%股权,金磊持有East Brothers公司6.22%股权。Goldenbroad为金磊旗下全资子公司。
此番受李玟生前控诉《中国好声音》录音曝光一事的冲击,华人文化和华人文化实控人黎瑞刚损失惨重。
———————————————
雷递由媒体人雷建平创办,若转载请写明来源。