信达策略研究
1
策略观点:上涨的时间和空间
较大级别的政策底后,市场反弹或反转的过程中,一旦出现“部分”宏观数据的反弹,则上涨的时间大多能持续季度以上。2008年底、2012年底、2014年中,指数进入较大级别反转期间,均出现了阶段性的PMI回升,即使是2014年下半年的流动性牛市,在上涨的初期(2014年6-7月),也能观察到明显的PMI回升。类似的情形在2018年底、2022年4月底、2022年10月底之后的季度反弹中也出现了。Q2的宏观数据整体偏弱,不过近期能够明显看到,经济走弱有所放慢,PMI连续两个月小回升,7月下旬以来花旗中国经济意外指数有所企稳,6月以来南华工业品价格指数也开始反弹。我们认为这些变化如果持续,并和政策变化形成共振,则上涨大概率至少是季度级别的,如果幅度和力度上更强一些,则有望成为库存周期见底的证明之一,上涨的时间可能会更久。对于上涨空间,我们认为,即使是存量资金,指数的空间也是不小的。A股历史上增量资金偏少的情况下,指数在估值底部区域可以有20%-30%左右的腾挪空间。去年10月底以来万得全A涨幅只有11.72%,存量资金往上可以腾挪的空间还很高。
(1)政策底如果能和经济数据阶段性反弹结合,上涨大多可以持续季度以上。历史上,较大级别的政策底后,市场反弹或反转的过程中,一旦出现“部分”宏观数据的反弹,则上涨的时间大多能持续季度以上。2008年底、2012年底、2014年中,指数进入较大级别反转期间,均出现了阶段性的PMI回升,即使是2014年下半年的流动性牛市,在上涨的初期(2014年6-7月),也能观察到明显的PMI回升。2010年下半年和2012年Q1长时间的反弹,也伴随着PMI的回升。我们认为这些回升有些是趋势性的(比如2008年),但即使不是趋势性的,一旦阶段性反弹和政策底形成共振,也可以带来季度级别的行情。

类似的情形在2018年底、2022年4月底、2022年10月底之后的季度反弹中也出现了。背后有两种可能的解释:(1)PMI反弹期间,盈利的利空暂时缓和,政策预期对市场的影响会更大。(2)政策变化对企业的信心会产生直接的影响,这一影响不一定能改变长期趋势,但很容易带来季度性的经济数据回升。

Q2以来的宏观数据整体偏弱,近期能够明显看到,经济指标略有企稳,PMI连续两个月小回升,7月下旬以来花旗中国经济意外指数有所企稳,6月以来南华工业品价格指数也开始反弹。我们认为这些变化如果持续,并和政策变化形成共振,则上涨大概率至少是季度级别的,如果幅度和力度上更强一些,则有望成为库存周期见底的证明之一,上涨的时间可能会更久。

(2)如果增量资金偏少,最大上涨空间可以有多大?目前投资者对上涨空间存在比较广泛的担忧是,增量资金偏少的情况下,指数上涨空间不大。但我们认为,即使是存量资金,指数的空间也是不小的。A股历史上增量资金偏少的情况下,指数在估值底部区域可以有20%-30%左右的腾挪空间。2012年底-2013年、2016年1月底-2017年、2019年1-8月均是在增量资金偏少的情况下,指数出现的上涨。

这几次上涨都发生在熊市刚结束后第一年(或者可以说是牛市初期),是因存量资金仓位腾挪带来的上涨,最大涨幅大多数情况下能达到20%-30%左右。把去年10月底以来万得全A的走势和这几个阶段对比,能够看到这一次底部以来,目前涨幅只有11.72%,存量资金往上可以腾挪的空间还很高。

(3)策略观点:底部已经形成,1-2个季度内指数将会持续回升。Q2经济增速放缓、2-6月汇率贬值、3-5 月商品价格的调整、投资者对中报的担心、Q2 以来房地产销售数据再次走弱,这些利空虽然并没有完全扭转,但从调整时间、幅度和市场情绪来看,我们认为,调整大概率已经充分。未来1-2个季度,很难再出现投资者超预期的利空了,股市大概率已经进入新的上涨趋势,这一次上涨速度不会很快,但时间可能不短。从长期的角度,上涨的最大动力是估值,第二大动力是30多个一级行业盈利下降的时间大多已经进入尾声,从周期的角度来看,下半年大概率会陆续有很多行业进入景气度上行周期。从短期来看,上涨也有两个驱动因素:(1)始于5月底的政策变化,正在变得越来越强,特别是7月底以来,政策密度和力度均有所加强。(2)Q2经济快速走弱后,Q3随着商品价格反弹、去库存压力缓和,经济走弱速度大概率放慢,甚至有一定的可能出现季节性回升。

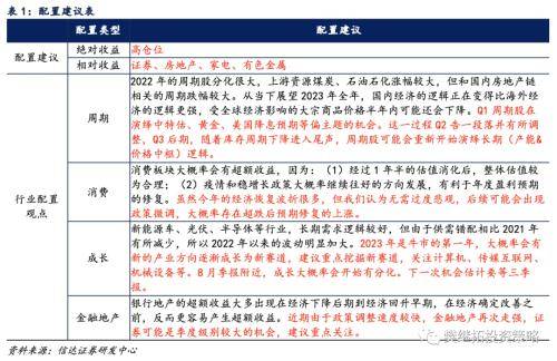
行业配置建议:配置风格或可偏向进攻,短期内先布局超跌地产链、消费链,中特估主题内部下半年超配金融类(证券银行),Q3后期可能会进一步提高上游周期的配置重要性。(1)消费链、地产链:虽然今年的经济恢复波折很多,但我们认为无需过度悲观,政策层面出现积极变化之后,大概率存在超跌后预期修复的上涨。(2)中特估&TMT:这些板块前期的调整主要是交易拥挤后的调整,从战略上,由于经济尚未恢复,大部分板块盈利验证一般,所以有长期逻辑的中特估和TMT依然会有机会,不过由于中报临近,或不宜追涨,相对低位的中特估可以持续关注。如果经济持续弱,中特估中建筑公用事业会偏强,而如果经济预期逐渐企稳,中特估中金融和周期会更强。(3)Q3建议关注周期:周期股当下受到全球库存周期下行的影响,整体偏弱,但随着库存周期下降进入尾声,2023年Q4-2024年,宏观需求存在回升的可能。我们认为,考虑到长期产能建设不足,需求、供给和估值可能会共振。

2?
上周市场变化
上周A股主要指数均上涨,创业板50(2.63%)涨幅最大,上证50(0.07%)涨幅最小,申万一级行业本周涨跌不一,其中计算机(4.09%)、非银金融(4.07%)、传媒(3.51%)、通信(3.34%)领涨,医药生物(-2.75%)、煤炭(-1.75%)、纺织服装(-1.29%)领跌。概念股中,远程办公(15.74%)、互联网金融(6.16%)、期货概念(6.10%)领涨,固态电池(-25.21%)领跌。

风险因素:房地产市场超预期下行,美股剧烈波动。
来源:券商研报精选