中融基金管理有限公司 关于中融兴鸿优选一年封闭运作 混合型证券投资基金转为开放式运作、变更基金名称并修改基金合同 及托管协议的公告
证券时报
2023-07-31 07:30:23
0

原标题:中融基金管理有限公司 关于中融兴鸿优选一年封闭运作 混合型证券投资基金转为开放式运作、变更基金名称并修改基金合同 及托管协议的公告

中融兴鸿优选一年封闭运作混合型证券投资基金(以下简称“本基金”,基金简称为“中融兴鸿优选一年封闭混合”,A类基金份额代码:014961,C类基金份额代码:014962)于2022年8月3日成立,基金管理人为中融基金管理有限公司(以下简称“基金管理人”),基金托管人为兴业银行股份有限公司(以下简称“基金托管人”)。

根据《中融兴鸿优选一年封闭运作混合型证券投资基金基金合同》(以下简称“基金合同”)的约定,基金合同生效后的前一年为封闭运作期,封闭运作期自基金合同生效日起至一年后的年度对日(如该对应日期为非工作日或日历年度中不存在该对应日期的,则顺延至下一工作日)的前一日(含)止。在封闭运作期内,本基金不办理申购、赎回业务,也不上市交易。封闭运作期届满后,本基金转为开放式运作,基金名称变更为“中融兴鸿优选混合型证券投资基金”,可以在开放日办理申购、赎回业务。除此之外,本基金的基金费率、基金的投资范围和投资策略等均不变。

本基金封闭运作期自2022年8月3日起至2023年8月2日止,并自2023年8月3日起转为开放式运作,基金名称变更为“中融兴鸿优选混合型证券投资基金”,基金简称变更为“中融兴鸿优选混合”,基金代码不变,并适用基金合同中关于转为开放式运作后的有关规定。

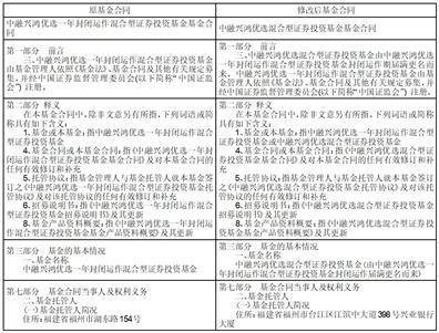
基于上述变化,基金管理人经与基金托管人协商一致,对本基金的基金合同、托管协议进行了修订,修订内容详见附件《中融兴鸿优选一年封闭运作混合型证券投资基金基金合同、托管协议修订前后对照表》。本次修订系因封闭运作期届满后转换运作方式而进行的修改,符合相关法律法规的规定,对现有基金份额持有人利益无实质性不利影响,根据基金合同的约定无需召开基金份额持有人大会。

修订后的基金合同、托管协议自2023年8月3日起生效。基金管理人将于本公告刊登当日在基金管理人网站上同时公布修订后的基金合同、托管协议。根据修订的基金合同、托管协议,基金管理人将更新本基金的招募说明书和基金产品资料概要相关内容。投资者欲了解本基金详细情况,请查阅基金合同、招募说明书(更新)、基金产品资料概要(更新)等法律文件及相关公告。

中融兴鸿优选混合型证券投资基金将于2023年8月3日起开放日常申购、赎回、转换和定期定额投资业务,详见基金管理人届时发布的公告。

投资者可登录本公司官网(www.zrfunds.com.cn)或拨打本公司客服热线(400-160-6000、010-56517299)咨询详情。

风险提示:基金管理人承诺以诚实信用、勤勉尽责的原则管理和运用基金资产,但不保证基金一定盈利,也不保证最低收益。投资者投资于本基金时应认真阅读本基金的基金合同、招募说明书(更新)、基金产品资料概要(更新)等相关法律文件,根据自身风险承受能力、投资期限和投资目标,对基金投资作出独立决策,选择合适的基金产品。敬请投资者留意投资风险。

特此公告。

附件:《中融兴鸿优选一年封闭运作混合型证券投资基金基金合同、托管协议修订前后对照表》

中融基金管理有限公司

2023年7月31日

附件:

中融兴鸿优选一年封闭运作混合型证券投资基金

基金合同、托管协议修订前后对照表

一、基金合同修订前后对照表

二、托管协议修订前后对照表

中融兴鸿优选混合型证券投资基金

开放日常申购、赎回、转换

及定期定额投资业务公告

公告送出日期:2023年7月31日

1.公告基本信息

注:(1)以下“中融兴鸿优选混合型证券投资基金”(以下简称“本基金”)由封闭运作期届满开放后更名而来。根据《中融兴鸿优选一年封闭运作混合型证券投资基金基金合同》的约定,本基金封闭运作期自2022年8月3日起至2023年8月2日止,并自2023年8月3日起转为开放式运作,基金名称变更为“中融兴鸿优选混合型证券投资基金”,基金简称变更为“中融兴鸿优选混合”,基金代码不变,申购和赎回费率不变,适用基金合同中关于转为开放式运作后的有关规定,并自2023年8月3日起开放日常申购、赎回、转换和定期定额投资业务。

(2)投资者范围指符合法律法规规定的可投资于证券投资基金的个人投资者、机构投资者、合格境外机构投资者和人民币合格境外机构投资者以及法律法规或中国证监会允许购买证券投资基金的其他投资人。

2.日常申购、赎回、转换及定期定额投资业务的办理时间

投资者可在本基金的开放日办理基金份额的申购、赎回、转换及定期定额投资(以下简称“定投”)业务,具体办理时间为上海证券交易所、深圳证券交易所及相关金融期货交易所的正常交易日的交易时间,若本基金参与港股通交易且该工作日为非港股通交易日时,则基金管理人有权根据实际情况决定本基金暂停申购、赎回、转换及定投业务并公告,具体以届时基金管理人提前发布的公告为准。但基金管理人根据法律法规、中国证监会的要求或基金合同的规定公告暂停申购、赎回、转换及定投时除外。

若出现新的证券、期货交易市场,证券、期货交易所交易时间变更或其他特殊情况,基金管理人将视情况对前述开放日及开放时间进行相应的调整,但应在实施日前依照《公开募集证券投资基金信息披露管理办法》的有关规定在规定媒介上公告。

3.日常申购业务

3.1申购金额限制

申购以金额申请。基金管理人直销机构每个基金交易账户首次最低申购金额为1元人民币,单笔追加申购最低金额为1元人民币;通过基金管理人网上交易平台申购本基金时,每次最低申购金额为1元人民币。其他销售机构每个基金交易账户单笔申购最低金额为1元人民币,其他销售机构另有规定的,从其规定。

3.2申购费率

3.2.1前端收费

本基金基金份额分为A类和C类两类不同的类别。本基金A类基金份额的申购费率按申购金额的大小划分为四档,随申购金额的增加而递减(适用固定金额费率的申购除外);投资者申购C类基金份额不收取申购费用,而是从该类别基金资产中计提销售服务费。若投资人多次申购本基金A类基金份额时,需按单笔申购金额对应的费率分别计算申购费用。本基金的申购费率如下表所示:

本基金A类基金份额的申购费用应在投资人申购基金份额时收取,不列入基金财产,主要用于本基金的市场推广、销售、注册登记等各项费用。

3.2.2后端收费

本基金尚未开通后端收费模式。

3.3其他与申购相关的事项

(1)基金管理人可在法律法规允许的情况下,调整上述规定申购金额的数量限制。基金管理人必须在调整实施前依照《公开募集证券投资基金信息披露管理办法》的有关规定在规定媒介上公告。

(2)基金管理人可以在基金合同约定的范围内调整费率或收费方式,并最迟应于新的费率或收费方式实施日前依照《公开募集证券投资基金信息披露管理办法》的有关规定在规定媒介上公告。

(3)基金管理人可以在不违反法律法规规定、基金合同约定和对基金份额持有人利益无实质性不利影响的情形下,根据市场情况制定基金促销计划,定期或不定期地开展基金促销活动。在基金促销活动期间,对基金份额持有人利益无实质性不利影响的情况下,按中国证监会要求履行必要手续后,基金管理人可以适当调低基金申购费率。

4.日常赎回业务

4.1赎回份额限制

基金份额持有人在销售机构赎回时,每次赎回申请不得低于1份基金份额。基金份额持有人赎回时或赎回后在销售机构(网点)保留的基金份额余额不足1份的,在赎回时需一次全部赎回。

4.2赎回费率

本基金的赎回费率按照持有时间递减,即基金份额持有时间越长,所适用的赎回费率越低,具体赎回费率如下表所示:

(注:Y:持有期限;1个月=30日)

投资者可将其持有的全部或部分基金份额赎回。赎回费用由赎回基金份额的基金份额持有人承担,在基金份额持有人赎回基金份额时收取。对于持有期少于30日的基金份额所收取的赎回费,赎回费用全额归入基金财产;对于持有期不少于30日但少于3个月的基金份额所收取的赎回费,将赎回费用总额的75%归入基金财产;对于持有期不少于3个月但少于6个月的基金份额所收取的赎回费,将赎回费用总额的50%归入基金财产;对于持有期不少于6个月的基金份额所收取的赎回费,将赎回费用总额的25%归入基金财产。未归入基金财产的部分用于支付登记费和其他必要的手续费。(注:1个月=30日)

4.3其他与赎回相关的事项

(1)基金管理人可在法律法规允许的情况下,调整上述规定赎回份额等数量限制。基金管理人必须在调整实施前依照《公开募集证券投资基金信息披露管理办法》的有关规定在规定媒介上公告。

(2)基金管理人可以在基金合同约定的范围内调整费率或收费方式,并最迟应于新的费率或收费方式实施日前依照《公开募集证券投资基金信息披露管理办法》的有关规定在规定媒介上公告。

(3)基金管理人可以在不违反法律法规规定、基金合同约定和对基金份额持有人利益无实质性不利影响的情形下根据市场情况制定基金促销计划,定期或不定期地开展基金促销活动。在基金促销活动期间,对基金份额持有人利益无实质性不利影响的情况下,按中国证监会要求履行必要手续后,基金管理人可以适当调低基金赎回费率。

5.日常转换业务

5.1转换费率

基金转换费用由补差费和转出费两部分构成,具体收取情况视每次转换时两只基金的申购费率差异情况和转出基金的赎回费率而定。

基金转换费用的具体计算公式如下:

(1)转换费用=转出费+补差费

(2)转出费=转出金额×转出基金赎回费率

(3)转出金额=转出基金份额×转出基金当日基金份额净值

(4)①当转出基金的申购费率<转入基金的申购费率时,补差费=转出净金额×转入基金的申购费率/(1+转入基金的申购费率)-转出净金额×转出基金的申购费率/(1+转出基金的申购费率)

②当转出基金的申购费率≥转入基金的申购费率时,则补差费为0。

(5)转入净金额=转出金额-转换费用

(6)转出净金额=转出基金份额×转出基金当日基金份额净值×(1-转出基金赎回费率)

(7)转入份额=转入净金额/转入基金当日基金份额净值

5.2其他与转换相关的事项

(1)转换业务规则

基金转换只能在同一销售机构办理,且该销售机构同时代理转出基金及转入基金的销售。本基金可与本公司已开通转换业务的其他基金进行转换,已开通转换业务的其他基金详见本公司相关公告。

基金转换,以申请当日基金份额净值为基础计算。投资者采用“份额转换”的原则提交申请,基金转换遵循“先进先出”的原则。

投资者办理基金转换业务时,转出的基金必须处于可赎回状态,转入的基金必须处于可申购状态,已经冻结的基金份额不得申请基金转换。

(2)办理时间

转换业务的申请受理时间与基金管理人管理的基金日常申购业务受理时间相同。

(3)转换限额

投资者在办理转换业务时,单笔转换基金份额不得低于1份,销售机构有不同规定的,投资者在销售机构办理相关业务时,需遵循该销售机构的相关规定。

(4)交易确认

转入的基金持有期自该部分基金份额登记于注册登记系统之日起开始计算。转入的基金在赎回或转出时,按照自基金转入确认日起至该部分基金份额赎回或转出确认日止的持有时段所适用的赎回费率档次计算其所应支付的赎回费。基金转换后可赎回的时间为T+2日。

6.定期定额投资业务

6.1定投业务规则

投资者在办理基金定投计划时可自行约定每期扣款时间及固定的投资金额(即申购金额),每期申购金额不得低于人民币1元。各销售机构的定投金额起点详见其有关规定。

在今后的业务开展过程中,各销售机构对最低定投金额的规定发生变化的,适用各销售机构的最新规定。

6.2定投费率

基金定投业务的申购费率、计费方式与日常申购费率、计费方式相同。

6.3交易确认

每期实际扣款日即为基金申购申请日,并以该日(T日)的基金份额净值为基准计算申购份额,申购份额将在T+1工作日确认成功后直接计入投资者的基金账户内。基金份额确认查询和赎回起始日为T+2工作日。

7.基金销售机构

7.1场外销售机构

7.1.1直销机构

本基金直销机构指本公司直销中心以及网上直销交易平台。

(1)名称:中融基金管理有限公司直销中心

住所:深圳市福田区福田街道岗厦社区金田路3088号中洲大厦3202、3203B

办公地址:北京市东城区安定门外大街208号中粮置地广场A座11层

法定代表人:王瑶

邮政编码:100011

电话:010-56517002、010-56517003

传真:010-64345889、010-84568832

邮箱:zhixiao@zrfunds.com.cn

联系人:徐冉、郭娇

网址:www.zrfunds.com.cn

(2)中融基金直销电子交易平台

本公司直销电子交易方式包括网上交易、微信服务号“中融基金”交易等。投资者可以通过本公司网上交易系统或微信服务号“中融基金”办理业务,具体业务办理情况及业务规则请登录本公司网站查询。

网址:https://trade.zrfunds.com.cn/etrading/

7.1.2场外非直销机构

1) 兴业银行股份有限公司

住所:福建省福州市台江区江滨中大道398号兴业银行大厦

法定代表人:吕家进

客服电话:95561

2) 平安银行股份有限公司

住所:深圳市罗湖区深南东路5047号

法定代表人:谢永林

客服电话:95511

3) 宁波银行股份有限公司

住所:浙江省宁波市鄞州区宁东路345号

办公地址:浙江省宁波市鄞州区宁南南路700号

法定代表人:陆华裕

客服电话:95574

4) 嘉兴银行股份有限公司

住所:嘉兴市建国南路409号

法定代表人:林斌

客服电话:0573-96528

5) 国泰君安证券股份有限公司

住所:中国(上海)自由贸易试验区商城路618号

办公地址:上海市静安区南京西路768号国泰君安大厦

法定代表人:贺青

电话:021-38676666

联系人:黄博铭

客服电话:95521/400-8888-666

6) 中信建投证券股份有限公司

住所:北京市朝阳区安立路66号4号楼

办公地址:北京市东城区朝内大街188号

法定代表人:王常青

客服电话:95587/4008-888-108

7) 国信证券股份有限公司

住所:深圳市罗湖区红岭中路1012号国信证券大厦十六层至二十六层

办公地址:深圳市罗湖区红岭中路1012号国信证券大厦6楼

法定代表人:张纳沙

电话:0755-82130833

联系人:张纳沙

客服电话:95536

8) 招商证券股份有限公司

住所:深圳市福田区福田街道福华一路111号

法定代表人:霍达

电话:0755-82943666

联系人:黄婵君

客服电话:95565/0755-95565

9) 中信证券股份有限公司

住所:广东省深圳市福田区中心三路8号卓越时代广场(二期)北座

办公地址:北京市朝阳区亮马桥路48号中信证券大厦

法定代表人:张佑君

电话:010-60838888

联系人:顾凌

客服电话:95548

10) 中国银河证券股份有限公司

住所:北京市西城区金融大街35号2-6层

办公地址:北京市丰台区西营街8号院1号楼青海金融大厦

法定代表人:陈亮

电话:010-80928123

联系人:辛国政

客服电话:4008-888-888或95551

11) 海通证券股份有限公司

住所:上海市广东路689号

办公地址:上海市广东路689号海通证券大厦

法定代表人:周杰

电话:021-23219275

联系人:李笑鸣

客服电话:95553、4008888001

12) 长江证券股份有限公司

住所:湖北省武汉市江汉区淮海路88号

办公地址:武汉市新华路特8号长江证券大厦

法定代表人:金才玖

电话:027-65799999

联系人:奚博宇

客服电话:95579

13) 安信证券股份有限公司

住所:深圳市福田区福田街道福华一路119号安信金融大厦

办公地址:深圳市福田区金田路4018号安联大厦35楼、28层A02单元

法定代表人:黄炎勋

电话:0755-82558305

联系人:陈剑虹

客服电话:95517

14) 湘财证券股份有限公司

住所:湖南省长沙市天心区湘府中路198号新南城商务中心A栋11楼

办公地址:湖南省长沙市天心区湘府中路198号新南城商务中心A栋11楼

法定代表人:高振营

电话:021-38784580-8918

联系人:李欣

客服电话:95351

15) 渤海证券股份有限公司

住所:天津市经济技术开发区第二大街42号写字楼101室

办公地址:天津市南开区宾水西道8号

法定代表人:安志勇

电话:022-28451991

联系人:蔡霆

客服电话:956066

16) 中信证券(山东)有限责任公司

住所:青岛市崂山区深圳路222号1号楼2001

办公地址:青岛市崂山区深圳路222号青岛国际金融广场1号楼20层

法定代表人:陈佳春

电话:0532-85022326

联系人:吴忠超

客服电话:95548

17) 信达证券股份有限公司

住所:北京市西城区闹市口大街9号院1号楼

办公地址:北京市西城区宣武门西大街甲127号大成大厦6层

法定代表人:祝瑞敏

电话:010-83252182

联系人:唐静

客服电话:95321

18) 光大证券股份有限公司

住所:上海市静安区新闸路1508号

办公地址:上海市静安区新闸路1508号

法定代表人:刘秋明

客服电话:95525

19) 中信证券华南股份有限公司

住所:广州市天河区临江大道395号901室

法定代表人:陈可可

客服电话:95396

20) 东北证券股份有限公司

住所:长春市生态大街6666号

办公地址:长春市生态大街6666号

法定代表人:李福春

电话:0431-85096517

联系人:安岩岩

客服电话:95360

21) 上海证券有限责任公司

住所:上海市黄浦区四川中路213号7楼

法定代表人:何伟

客服电话:4008-918-918

22) 国联证券股份有限公司

住所:江苏省无锡市金融一街8号

办公地址:江苏省无锡市金融一街8号

法定代表人:葛小波

客服电话:95570

23) 华安证券股份有限公司

住所:安徽省合肥市政务文化新区天鹅湖路198号

法定代表人:章宏韬

客服电话:95318

24) 国海证券股份有限公司

住所:广西桂林市辅星路13号

法定代表人:何春梅

客服电话:0771-95563

25) 东莞证券股份有限公司

住所:广东省东莞市莞城区可园南路一号

办公地址:广东省东莞市莞城区可园南路一号金源中心22楼

法定代表人:陈照星

电话:0769-22115712

联系人:李荣

客服电话:95328

26) 恒泰证券股份有限公司

住所:内蒙古自治区呼和浩特市新城区海拉尔东街满世尚都办公商业综合楼

法定代表人:祝艳辉

客服电话:956088

27) 华西证券股份有限公司

住所:成都市高新区天府二街198号

办公地址:成都市高新区天府二街198号华西证券大厦

法定代表人:杨炯洋

电话:028-86135991

联系人:周志茹

客服电话:95584/4008-888-818

28) 中泰证券股份有限公司

住所:济南市市中区经七路86号

办公地址:上海市花园石桥路66号东亚银行金融大厦18层

法定代表人:王洪

电话:021-20315290

联系人:许曼华

客服电话:95538

29) 第一创业证券股份有限公司

住所:深圳市福田区福华一路115号投行大厦20楼

办公地址:深圳市福田区福华一路115号投行大厦20楼

法定代表人:刘学民

客服电话:95358

30) 中航证券有限公司

住所:江西省南昌市红谷滩新区红谷中大道1619号南昌国际金融大厦A栋41层

法定代表人:丛中

客服电话:95335

31) 西部证券股份有限公司

住所:陕西省西安市新城区东新街319号8幢10000室

法定代表人:徐朝晖

客服电话:95582

32) 华福证券有限责任公司

住所:福建省福州市鼓楼区鼓屏路27号1#楼3层、4层、5层

办公地址:上海浦东新区滨江大道5129号N1幢华福证券8层

法定代表人:苏军良

客服电话:95547

33) 华龙证券股份有限公司

住所:兰州市城关区东岗西路638号兰州财富中心21楼

办公地址:兰州市城关区东岗西路638号兰州财富中心21楼

法定代表人:祁建邦

客服电话:400-6898888

34) 五矿证券有限公司

住所:深圳市南山区粤海街道海珠社区滨海大道3165号五矿金融大厦2401

办公地址:深圳市南山区滨海大道与后海滨路交汇处滨海大道3165号五矿金融大厦(18-25层)

法定代表人:郑宇

电话:0755-23375492

联系人:戴佳璐

客服电话:40018-40028

35) 华鑫证券有限责任公司

住所:深圳市福田区香蜜湖街道东海社区深南大道7888号东海国际中心一期A栋2301A

法定代表人:俞洋

客服电话:95323

36) 中山证券有限责任公司

住所:深圳市南山区创业路1777号海信南方大厦21、22层

办公地址:深圳市南山区创业路1777号海信南方大厦21、22层

法定代表人:李永湖

客服电话:95329

37) 东方财富证券股份有限公司

住所:西藏自治区拉萨市柳梧新区国际总部城10栋楼

办公地址:上海市徐汇区宛平南路88号东方财富大厦

法定代表人:戴彦

电话:021-23586603

联系人:付佳

客服电话:95357

38) 粤开证券股份有限公司

住所:广州经济技术开发区科学大道60号开发区控股中心21、22、23层

办公地址:深圳市福田区深南中路2002号中广核大厦北楼10层

法定代表人:严亦斌

电话:0755-83331195

联系人:彭莲

客服电话:95564

39) 国金证券股份有限公司

住所:四川省成都市青羊区东城根上街95号

办公地址:四川省成都市青羊区东城根上街95号

法定代表人:冉云

电话:028-86690058

联系人:贾鹏

客服电话:95310

40) 天风证券股份有限公司

住所:武汉东湖新技术开发区高新大道446号天风证券大厦20层

办公地址:湖北省武汉市武昌区中南路99号保利广场A座37楼

法定代表人:余磊

客服电话:95391 / 400-800-5000

41) 深圳市新兰德证券投资咨询有限公司

住所:深圳市福田区梅林街道梅都社区中康路136号深圳新一代产业园2栋3401

办公地址:北京市西城区宣武门外大街28号富卓大厦16层

法定代表人:张斌

客服电话:400-166-1188

42) 和讯信息科技有限公司

住所:北京市朝阳区朝外大街22号1002室

办公地址:北京市朝阳区朝外大街22号泛利大厦10层

法定代表人:章知方

客服电话:400-920-0022

43) 厦门市鑫鼎盛控股有限公司

住所:厦门市思明区鹭江道2号1501-1502室

法定代表人:林劲

客服电话:400-918-0808

44) 江苏汇林保大基金销售有限公司

住所:南京市高淳区经济开发区古檀大道47号

办公地址:南京市鼓楼区中山北路2号绿地紫峰大厦2005室

法定代表人:吴言林

客服电话:025-66046166

45) 上海挖财基金销售有限公司

住所:中国(上海)自由贸易试验区杨高南路759号18层03单元

办公地址:中国(上海)自由贸易试验区杨高南路759号18层03单元

法定代表人:方磊

电话:021-50810673

联系人:毛善波

客服电话:400-711-8718

46) 大河财富基金销售有限公司

住所:贵州省贵阳市高新区湖滨路109号瑜赛进丰高新财富中心26层1号

法定代表人:何帅

客服电话:0851-88235678

47) 腾安基金销售(深圳)有限公司

住所:深圳市前海深港合作区前湾一路1号A栋201室(入驻深圳市前海商务秘书有限公司)

法定代表人:谭广锋

客服电话:95017(拨通后转1再转8)

48) 北京度小满基金销售有限公司

住所:北京市海淀区西北旺东路10号院西区4号楼1层103室

办公地址:北京市海淀区西北旺东路10号院西区4号楼

法定代表人:盛超

客服电话:95055-4

49) 博时财富基金销售有限公司

住所:深圳市福田区莲花街道福新社区益田路5999号基金大厦19层

办公地址:深圳市福田区莲花街道福新社区益田路5999号基金大厦19层

法定代表人:王德英

联系人:公共邮箱

客服电话:400-610-5568

50) 诺亚正行基金销售有限公司

住所:上海市虹口区飞虹路360弄9号3724室

办公地址:上海市闵行区申滨南路1226号诺亚财富中心(靠近2/10号线虹桥火车站)

法定代表人:吴卫国

客服电话:400-821-5399

51) 深圳众禄基金销售股份有限公司

住所:深圳市罗湖区笋岗街道梨园路物资控股置地大厦8楼801

办公地址:深圳市罗湖区梨园路8号HALO广场4楼

法定代表人:薛峰

电话:0755-33227950

联系人:童彩平

客服电话:4006-788-887

52) 上海天天基金销售有限公司

住所:上海市徐汇区龙田路190号2号楼二层

办公地址:上海市徐汇区龙田路195号3C座7楼

法定代表人:其实

客服电话:400-1818-188

53) 上海好买基金销售有限公司

住所:上海市虹口区东大名路501号6211单元

办公地址:上海市浦东新区浦东南路1118号鄂尔多斯国际大厦903~906室

法定代表人:陶怡

电话:021-20613999

联系人:张茹

客服电话:400-700-9665

54) 蚂蚁(杭州)基金销售有限公司

住所:杭州市余杭区仓前街道文一西路1218号1幢202室

办公地址:浙江省杭州市西湖区黄龙时代广场B座6层

法定代表人:王珺

联系人:韩爱彬

客服电话:4000-766-123

55) 上海长量基金销售有限公司

住所:上海市浦东新区高翔路526号2幢220室

办公地址:上海市浦东新区东方路1267号11层

法定代表人:张跃伟

客服电话:400-820-2899

56) 浙江同花顺基金销售有限公司

住所:浙江省杭州市文二西路1号903室

办公地址:杭州市余杭区五常街道同顺路18号同花顺大楼

法定代表人:吴强

客服电话:4008773772

57) 北京展恒基金销售股份有限公司

住所:北京市朝阳区安苑路11号西楼6层604、607

办公地址:北京市朝阳区安苑路15-1号邮电新闻大厦2层

法定代表人:闫振杰

电话:010-59601366-7024

联系人:李露平

客服电话:400-818-8000

58) 上海利得基金销售有限公司

住所:中国(上海)自由贸易试验区临港新片区海基六路70弄1号208-36室

办公地址:上海浦东新区峨山路91弄61号10号楼12楼

法定代表人:李兴春

客服电话:400-921-7733

59) 嘉实财富管理有限公司

住所:海南省三亚市天涯区凤凰岛1号楼7层710号

办公地址:北京市朝阳区建国路91号金地中心A座6层

法定代表人:张峰

电话:010-85097570

联系人:余永键

客服电话:400-021-8850

60) 宜信普泽(北京)基金销售有限公司

住所:北京市朝阳区建国路118号24层2405、2406

办公地址:北京市朝阳区建国路88号SOHO现代城C座1809

法定代表人:胡雄征

客服电话:400-6099-200

61) 南京苏宁基金销售有限公司

住所:南京市玄武区苏宁大道1-5号

办公地址:南京市玄武区苏宁大道1-5号

法定代表人:钱燕飞

客服电话:95177

62) 北京格上富信基金销售有限公司

住所:北京市朝阳区东三环北路19号楼701内09室

办公地址:北京市朝阳区东三环北路19号楼701内09室

法定代表人:肖伟

客服电话:400-066-8586

63) 浦领基金销售有限公司

住所:北京市朝阳区望京东园四区2号楼10层1001号04室

办公地址:北京市朝阳区望京东园四区2号楼10层

法定代表人:张昱

电话:010-59497361

联系人:李艳

客服电话:400-876-9988

64) 北京增财基金销售有限公司

住所:北京市西城区德胜门外大街83号4层407

办公地址:北京市西城区南礼士路66号1号楼12层1208号

法定代表人:刘洁

客服电话:400-001-8811

65) 通华财富(上海)基金销售有限公司

住所:上海市虹口区同丰路667弄107号201室

办公地址:上海市浦东新区陆家嘴世纪金融广场杨高南路799号3号楼9楼

法定代表人:沈丹义

客服电话:4001019301 / 95193

66) 北京中植基金销售有限公司

住所:北京市北京经济技术开发区宏达北路10号五层5122室

办公地址:北京市朝阳区建国路91号金地中心B座21层、29层

法定代表人:武建华

电话:010-59313555

联系人:丛瑞丰

客服电话:400-8180-888

67) 北京汇成基金销售有限公司

住所:北京市西城区宣武门外大街甲1号4层401-2

办公地址:北京市西城区宣武门外大街甲1号环球财讯中心D座401

法定代表人:王伟刚

客服电话:400-0555-728

68) 一路财富(北京)基金销售有限公司

住所:北京市海淀区宝盛南路1号院20号楼9层101-14

办公地址:北京市海淀区奥北科技园-国泰大厦9层

法定代表人:吴雪秀

电话:010-88312877-8028

联系人:董宣

客服电话:400-001-1566

69) 北京广源达信基金销售有限公司

住所:北京市西城区新街口外大街28号C座六层605室

办公地址:北京市朝阳区望京东园四区浦项中心B座19层

法定代表人:齐剑辉

客服电话:400-623-6060

70) 上海大智慧基金销售有限公司

住所:中国(上海)自由贸易试验区杨高南路428号1号楼1102单元

办公地址:上海市浦东新区杨高南路428号1号楼1102、1103单元

法定代表人:张俊

电话:021-20219988

联系人:张蜓

客服电话:021-20292031

71) 北京新浪仓石基金销售有限公司

住所:北京市海淀区东北旺西路中关村软件园二期(西扩)N-1、N-2地块新浪总部科研楼5层518室

办公地址:北京市海淀区东北旺西路中关村软件园二期(西扩)N-1、N-2地块新浪总部科研楼

法定代表人:李柳娜

电话:010-58982465

联系人:穆飞虎

客服电话:010-6267 5369

72) 济安财富(北京)基金销售有限公司

住所:北京市朝阳区太阳宫中路16号院1号楼3层307

办公地址:北京市朝阳区太阳宫中路16号院1号楼3层307

法定代表人:杨健

电话:010-65309516

联系人:李海燕

客服电话:400-673-7010

73) 上海万得基金销售有限公司

住所:中国(上海)自由贸易试验区浦明路1500号8层M座

办公地址:上海市浦东新区福山路33号8楼

法定代表人:简梦雯

电话:021-51327185

联系人:徐亚丹

客服电话:400-799-1888

74) 上海联泰基金销售有限公司

住所:上海市普陀区兰溪路900弄15号526室

办公地址:上海市虹口区临潼路188号

法定代表人:尹彬彬

电话:021-52822063

联系人:兰敏

客服电话:400-118-1188

75) 泰信财富基金销售有限公司

住所:北京市朝阳区建国路乙118号10层1206

办公地址:北京市朝阳区建国路乙118号10层1206

法定代表人:彭浩

客服电话:400-004-8821

76) 上海基煜基金销售有限公司

住所:上海市黄浦区广东路500号30层3001单元

办公地址:上海市浦东新区银城中路488号的太平金融大厦1503-1504室

法定代表人:王翔

电话:021-65370077-209

联系人:俞申莉

客服电话:400-820-5369

77) 上海攀赢基金销售有限公司

住所:上海市闸北区广中西路1207号306室

办公地址:上海市浦东新区陆家嘴银城中路488号太平金融大厦603室

法定代表人:郑新林

客服电话:021-68889082

78) 武汉市伯嘉基金销售有限公司

住所:武汉市江汉区台北一路17-19号环亚大厦B座601室

办公地址:武汉市江汉区台北一路17-19号环亚大厦B座601室

法定代表人:江翔

客服电话:400-027-9899

79) 上海陆金所基金销售有限公司

住所:中国(上海)自由贸易试验区源深路1088号7层(实际楼层6层)

办公地址:上海市浦东新区陆家嘴环路1333号

法定代表人:陈祎彬

电话:021-20665952

联系人:宁博宇

客服电话:4008219031

80) 珠海盈米基金销售有限公司

住所:珠海市横琴新区环岛东路3000号2719室

办公地址:广州市海珠区琶洲大道东1号保利国际广场南塔12楼B1201-1203

法定代表人:肖雯

电话:020-89629066

联系人:黄敏嫦

客服电话:020-89629066

81) 奕丰基金销售有限公司

住所:深圳市前海深港合作区前湾一路1号A栋201室(入住深圳市前海商务秘书有限公司)

办公地址:深圳市南山区海德三道航天科技广场A座17楼1704室

法定代表人:TEO WEE HOWE

电话:0755-89460500

联系人:陈广浩

客服电话:400-684-0500

82) 中证金牛(北京)基金销售有限公司

住所:北京市丰台区东管头1号2号楼2-45室

办公地址:北京市西城区宣武门外大街新华社第三工作区A座4、5层

法定代表人:吴志坚

客服电话:4008-909-998

83) 京东肯特瑞基金销售有限公司

住所:北京市海淀区知春路76号(写字楼)1号楼4层1-7-2

办公地址:北京市通州区亦庄经济技术开发区科创十一街18号院京东集团总部A座17层

法定代表人:邹保威

客服电话:95118

84) 深圳市金斧子基金销售有限公司

住所:深圳市南山区粤海街道科技园中区科苑路15号科兴科学园B栋3单元11层1108

办公地址:深圳市南山区粤海街道科技园中区科苑路15号科兴科学园B栋3单元11层1108

法定代表人:赖任军

电话:0755-29330513

联系人:陈丽霞

客服电话:400-9302-888

85) 北京雪球基金销售有限公司

住所:北京市朝阳区创远路34号院6号楼15层1501室

办公地址:北京市朝阳区创远路34号院融新科技中心C座17层

法定代表人:李楠

电话:010-61840688

联系人:戚晓强

客服电话:400-159-9288

86) 上海中欧财富基金销售有限公司

住所:中国(上海)自由贸易试验区陆家嘴环路479号1008-1室

办公地址:上海市虹口区公平路18号8栋嘉昱大厦6层

法定代表人:许欣

客服电话:400-100-2666

87) 万家财富基金销售(天津)有限公司

住所:天津自贸区(中心商务区)迎宾大道1988号滨海浙商大厦公寓2-2413室

办公地址:北京市西城区丰盛胡同28号太平洋保险大厦5层

法定代表人:戴晓云

电话:010-5901384

联系人:王芳芳

客服电话:010-59013842

88) 上海华夏财富投资管理有限公司

住所:上海市虹口区东大名路687号1幢2楼268室

办公地址:北京市西城区金融大街33号通泰大厦B座16层

法定代表人:毛淮平

客服电话:400-817-5666

89) 阳光人寿保险股份有限公司

住所:海南省三亚市迎宾路360-1号三亚阳光金融广场16层

法定代表人:李科

客服电话:95510

90) 中信期货有限公司

住所:深圳市福田区中心三路8号卓越时代广场(二期)北座13层1301-1305室、14层

办公地址:深圳市福田区中心三路8号卓越时代广场(二期)北座13层1301-1305室、14层

法定代表人:张皓

客服电话:400-990-8826

基金管理人可以根据相关法律法规要求,选择其他符合要求的其他机构销售本基金,并在管理人网站上公示。

7.2场内销售机构

本基金无场内销售机构。

7.3各销售机构办理申购、赎回、转换及定投业务的具体网点、流程、规则以及投资者需要提交的文件等信息,请参照各销售机构的规定。

8.基金份额净值公告/基金收益公告的披露安排

在开始办理基金份额申购或者赎回后,基金管理人应当在不晚于每个开放日的次日,通过规定网站、基金销售机构网站或者营业网点披露开放日的各类基金份额净值和基金份额累计净值。

9.其他需要提示的事项

本公告仅对本基金的开放日常申购、赎回、转换及定投业务事项予以说明,上述业务的办理以销售机构的相关规定为准。投资者欲了解本基金详细情况,请认真阅读本基金的基金招募说明书。

基金管理人应以交易时间结束前受理有效申购和赎回申请的当天作为申购或赎回申请日(T日),在正常情况下,本基金登记机构在T+1日(包括该日)内对该交易的有效性进行确认。T日提交的有效申请,投资人应在T+2日后(包括该日)及时到销售网点柜台或以销售机构规定的其他方式查询申请的确认情况。若申购不成立或无效,则申购款项本金退还给投资人。

销售机构对申购、赎回申请的受理并不代表该申请一定生效,而仅代表销售机构确实接收到申购、赎回申请。申购、赎回申请的确认以登记机构的确认结果为准。对于申购、赎回申请及申购、赎回份额的确认情况,投资人应及时查询并妥善行使合法权利,否则如因申请未得到登记机构的确认而产生的后果,由投资人自行承担。

在法律法规和基金合同允许的范围内,基金管理人可对上述业务办理时间和程序进行调整,本基金管理人将于调整实施前按照有关规定予以公告。

投资者可登录基金管理人官方网站(www.zrfunds.com.cn)或拨打基金管理人客户服务电话400-160-6000或010-56517299咨询相关信息。

风险提示:基金管理人承诺以诚实信用、勤勉尽责的原则管理和运用基金资产,但不保证基金一定盈利,也不保证最低收益。基金定投并不等于零存整取等储蓄方式,不能规避基金投资所固有的风险,也不能保证投资者获得收益。投资者投资于本基金前应认真阅读本基金的基金合同和招募说明书。敬请投资者留意投资风险。

中融基金管理有限公司

2023年7月31日

中融添安稳健养老目标一年持有期

混合型基金中基金(FOF)Y类份额

开放日常申购、赎回和定期

定额投资业务的公告

公告送出日期:2023年7月31日

1.公告基本信息

注:(1)中融添安稳健养老目标一年持有期混合型基金中基金(FOF)(以下简称“本基金”)自2023年8月8日起增设Y类基金份额,并自2023年8月8日起开放本基金Y类基金份额的申购和定期定额投资业务。本基金A类基金份额已于2023年5月4日开放日常申购及定期定额投资业务,详见相关公告。

(2)投资者范围为符合法律法规规定的可投资于证券投资基金的个人投资者、机构投资者、合格境外投资者以及法律法规或中国证监会允许购买证券投资基金的其他投资人。本基金A类基金份额供投资人使用非个人养老金资金申购以及定期定额投资;本基金Y类基金份额为针对个人养老金投资基金业务单独设立的一类基金份额,投资人可使用个人养老金资金进行申购以及定期定额投资。

2.日常申购、赎回及定期定额投资业务的办理时间

自2023年8月8日起,本基金Y类基金份额开放日常申购和定期定额投资业务。投资者在开放日办理基金份额的申购及定期定额投资(以下简称“定投”)业务,具体办理时间为上海证券交易所、深圳证券交易所的正常交易日的交易时间(若本基金参与港股通交易或投资香港互认基金,且该工作日为非港股通交易日或非香港互认基金内地销售开放日,则本基金有权不开放申购及定投业务,并提前进行公告),但基金管理人根据法律法规、中国证监会的要求或基金合同的规定公告暂停申购及定投业务时除外。

基金合同生效后,若出现新的证券交易市场、证券交易所交易时间变更或其他特殊情况,基金管理人将视情况对前述开放日及开放时间进行相应的调整,但应在实施日前依照《公开募集证券投资基金信息披露管理办法》的有关规定在规定媒介上公告。

本基金每个开放日开放申购。本基金对于每份申购基金份额设置一年最短持有期,基金份额在最短持有期内不办理赎回及转换转出业务。即:对于每份申购的基金份额,最短持有期指自基金份额申购确认日(含)(对于申购份额而言)起至一年后的对应日的前一日的期间。最短持有期内基金份额持有人不可办理赎回及转换转出业务。若该对应日为非工作日或不存在对应日期的,则顺延至下一个工作日。最短持有期结束日的下一工作日(含)起,进入开放持有期,基金份额持有人可以办理赎回及转换转出业务。本基金Y类基金份额开始日常申购份额的首个赎回申请起始日为2024年8月8日。

3.日常申购业务

3.1 申购金额限制

申购以金额申请。基金管理人直销机构每个基金账户首次最低申购金额为1元,单笔追加申购最低金额为1元;通过基金管理人网上交易平台申购本基金时,每次最低申购金额为1元;其他销售机构每个基金交易账户单笔申购最低金额为1元,其他销售机构另有规定的,从其规定。

3.2 申购费率

本基金Y类基金份额在投资者申购时收取申购费。投资者如果有多笔申购,适用费率按单笔分别计算。各销售机构销售的份额类别以其业务规定为准,敬请投资者留意。

本基金Y类基金份额的申购费率见下表:

注:本基金基金份额的申购费用应在投资人申购基金份额时收取,不列入基金财产,主要用于本基金的市场推广、销售、注册登记等各项费用。

基金管理人可以针对Y类基金份额豁免申购费等销售费用(法定应当收取并计入基金资产的费用除外),详见届时相关公告。

3.3其他与申购相关的事项

(1)基金管理人可在法律法规允许的情况下,调整上述规定申购金额等数量限制,可针对Y类基金份额豁免申购限制,并在调整实施前依照《公开募集证券投资基金信息披露管理办法》的有关规定在规定媒介上公告。

(2)基金管理人可以在基金合同约定的范围内调整费率或收费方式,并最迟应于新的费率或收费方式实施日前依照《公开募集证券投资基金信息披露管理办法》的有关规定在规定媒介上公告。

(3)基金管理人可以在不违反法律法规规定及基金合同约定和对基金份额持有人利益无实质性不利影响的情形下,根据市场情况制定基金促销计划,定期或不定期地开展基金促销活动。在基金促销活动期间,在对现有基金份额持有人利益无实质性不利影响的情况下,基金管理人可以按中国证监会要求履行必要手续后,适当调低基金申购费率。

(4)本基金被监管机构移出个人养老金基金名录的,基金管理人将暂停接受Y类基金份额的申购申请,具体根据个人养老金相关制度及其更新执行。法律法规另有规定的,从其规定执行。

4.日常赎回业务

4.1赎回份额限制

基金份额持有人在销售机构赎回时,每次赎回申请不得低于1份基金份额。基金份额持有人赎回时或赎回后在销售机构(网点)保留的基金份额余额不足1份的,在赎回时需一次全部赎回。

4.2赎回费率

本基金在最短持有期结束日的下一个工作日起可以提出赎回申请,不收取赎回费。针对Y类基金份额,在满足《个人养老金实施办法》可以依法领取个人养老金的条件以及继承事项的情况下可豁免前述最短持有期限制,赎回费用详见届时相关公告,具体根据《个人养老金投资公开募集证券投资基金业务管理暂行规定》及其更新执行,法律法规另有规定的,从其规定执行。

4.3其他与赎回相关的事项

(1)本基金对每份基金份额设定一年的最短持有期,最短持有期内基金份额持有人不能就该基金份额提出赎回及转换转出申请。即投资者要考虑在最短持有期资金不能赎回及转换转出的风险。

(2)基金管理人可在法律法规允许的情况下,调整上述规定赎回份额等数量限制,并在调整实施前依照《公开募集证券投资基金信息披露管理办法》的有关规定在规定媒介上公告。

5.定期定额投资业务

5.1定投业务规则

投资者在办理基金定投计划时可自行约定每期扣款时间及固定的投资金额(即申购金额),每期申购金额不得低于人民币1元。各销售机构的定投金额起点详见其有关规定。

在今后的业务开展过程中,各销售机构对最低定投金额的规定发生变化的,适用各销售机构的最新规定。

5.2定投费率

基金定投业务的申购费率、计费方式与日常申购费率、计费方式相同。

5.3交易确认

每期实际扣款日即为基金申购申请日,并以该日(T日)的基金份额净值为基准计算申购份额,申购份额将在T+3工作日确认成功后直接计入投资者的基金账户内。基金份额确认查询起始日为T+4工作日。

6.基金销售机构

6.1场外销售机构

6.1.1 直销机构

(1)名称:中融基金管理有限公司直销中心

住所:深圳市福田区福田街道岗厦社区金田路3088号中洲大厦 3202、3203B

办公地址:北京市东城区安定门外大街208号中粮置地广场A座11层

法定代表人:王瑶

邮政编码:100011

电话:010-56517002、010-56517003

传真:010-64345889、010-84568832

邮箱:zhixiao@zrfunds.com.cn

联系人:徐冉、郭娇

网址:www.zrfunds.com.cn

(2)中融基金直销电子交易平台

(下转B10版)

本版导读

  • 中融基金管理有限公司 关于中融兴鸿优选一年封闭运作 混合型证券投资基金转为开放式运作、变更基金名称并修改基金合同 及托管协议的公告 2023-07-31

相关内容

热门资讯

“抄答案都抄不明白”,想学胖东... 原标题:胖东来的第一批学徒,已经挂科了 作者:黎铮 学习胖东来轰轰烈烈一年多,学习班尚无一人毕业,挂...
如何把握当下市场机会?中欧瑞博... 2026年开年,A股走出一轮罕见的强势行情。上证指数一度逼近4200点,单日成交额更是创纪录地突破4...
市场监管总局:新疆棉花质量水平... 中新网北京1月23日电 (记者 刘亮)市场监管总局23日公布,2025年度,新疆优质棉占比再次攀升,...
原创 游... 2026年1月,两条看似不相干的消息背后,一场关乎全球金融秩序的暗战正在加速。中国持有的美国国债规模...
原创 美... 华尔街分析师盯着屏幕上跳动的美元指数,与三年前历史高点相比已经下跌超过7%,一场关于美元和美国资产的...
直销企业老板“扎堆”卖房?如新... 自去年年底以来,直销企业的老板们开始“扎堆”出售手中的房产,从溪谷庄园到海滩豪宅,价值均超过3亿人民...
微视频|“5万亿之城”“10万... 新年以来,2025年中国经济年度答卷陆续展开。 2025年9月6日在全球工业互联网大会上拍摄的人形...
推动物价合理回升,多部门明确政... 来源:第一财经 央行提出,把促进经济稳定增长、物价合理回升作为货币政策的重要考量。 价格是经济冷暖...
6000亿元金矿新动向!002... 湖南平江县万古金矿田有了新动向。 1月25日晚间,湖南黄金(002155)发布预案称,上市公司拟通过...
硫磺价格持续走高 产业链上下游... 转自:证券日报     本报记者 张文湘     见习记者 占健宇     1月23日,生意社大宗榜...
大反转!日本、美国,突然联手 【导读】日本、美国联手干预日元 中国基金报记者 泰勒 大家好,简单关注一下美国、日本联手干预日元的消...
原创 蒋... 1937年春天,一个28岁的年轻人踏上了江西的土地,他就是蒋介石的儿子——蒋经国。谁也没有想到,这位...
原创 今... 2026年1月25日,国际黄金市场延续强势,现货黄金价格盘中一度突破4960美元/盎司,截至发稿报收...
最新通知!威海新设立两家免税店 鲁网1月25日讯近日,财政部、商务部、文化和旅游部、海关总署、税务总局联合印发《关于口岸进境免税店有...
上海沪工:股东明鑫光储拟减持不... 每经AI快讯,上海沪工1月25日晚间发布公告称,截至本公告披露日,上海明鑫光储企业管理有限公司持有上...
洛阳钼业:收购金矿项目完成交割 洛阳钼业公告,公司通过控股子公司收购加拿大上市公司EquinoxGoldCorp.旗下Aurizon...
春节将至,智利车厘子掀起消费热... 自2025年12月底起,“智利车厘子冰雪节”在全国多个零售渠道陆续展开。 多家重要的全国性及区域性零...
2只4倍大牛股,停牌核查 锋龙股份(002931)1月25日发布公告:为维护投资者利益,公司将就股票交易波动情况进行停牌核查。...
原创 黄... 黄金下跌后,国内基准价格回落到1043.9元/克,市场情绪趋谨慎,相比之下,品牌金饰仍坚挺:周大福1...