7月27日
一网友发布微博
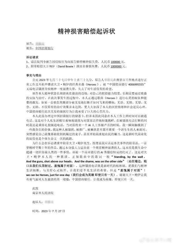
贴出一份对招商银行的
《精神损害赔偿起诉状》称
自己在27日当天
听大卫·鲍伊的名曲时
被招商银行营销电话骚扰
导致个人精神崩溃失常
对生活失去仅有的希望
这名IP地址为江苏的网友随后解释道,因自己的精神状态长期游离在崩溃边缘,需要通过歌曲安抚治疗,银行的营销电话打断其听音乐,加深个人厌世情绪,让其承受巨大心理压力。
该起诉状中表明诉讼请求为:
赔偿原告精神损失费10万元;
附带赔偿大卫·鲍伊演出名誉损失费100万元。

随后,微博认证账号“招商银行网络经营服务中心”在这条微博下评论:尊敬的客户您好,很抱歉给您带来困扰!如您方便,可通过私信提供一下您的联系电话,以便我们进一步向相关部门反馈,谢谢!
但该网友对招商银行要求主动提供电话联系一事反感。
该网友微博一经发布
引起网友共鸣
↓↓↓
许多网友表示自己经常收到各家银行的营销电话,对此感到困扰,有网友表示:“银行一天能打十几个电话,就算挂了还一直打,很打扰休息。”
记者拨打国家金融监督管理总局官网公布的银行业务投诉电话,反映当前多家银行常对办卡客户打营销电话,引起公众反感的情况,该工作人员表示:“这需要您先联系常拨打电话的银行进行反馈,看相关银行是否能对您的电话进行相应的屏蔽。”
你最多一天里
被营销电话骚扰过几次?
转自:大河报
来源:辽沈晚报