☞戳这里,试用 【中指数据库】 获取最新 市场 数据
☞戳这里, 加入 【中指社群】 地产/物业/投拓/产城
7月楼市成交量整体同环比均下降。一线成交面积环比下降14.5%,广州、上海环比均降幅显著。二线整体环比下降55.4%,其中温州降幅显著,为67.1%。库存面积总量略有下降,上海涨幅最高,为1.38%。土地方面,7月,监测城市总体供求同比下滑,宅地推出量同比降近四成,整体成交方面量价齐跌,一线城市成交量降近三成;房企融资类型以公司债为主,房企拿地城市集中在北京、宁波、青岛、金华、泉州等城市。
政策:中央政治局会议明确适时调整优化房地产政策。住建部强调“认房不用认贷”等政策措施。
交易:7月楼市成交量整体同环比下降。二三线成交面积环比降幅显著,分别为55.4%和59.2%。
土地:出让金总额同比降近六成,上海揽金近412亿领跑,长三角地区宅地密集入市,占据出让金总额榜单九席。
更多房地产市场研究, “中指云”获取 (复制链接)
https://www.cih-index.com/
交易
▍交易:7月楼市整体同环比下降,二、三线城市降幅显著

数据来源: 中指数据CREIS(点击查看)
市场监测:https://www.cih-index.com/
▍月度整体:整体同环比下降

数据来源: 中指数据CREIS(点击查看)
市场监测:https://www.cih-index.com/
▍ 一线城市:环比下降,广州降幅显著
7月,一线城市成交面积整体环比下降14.5%,同比下降18.4%。分城市来看,上海、广州降幅显著,北京、深圳小幅降低。同比来看,广州降幅最高,为33.0%;北京同比上涨为17.8%。
表:一线城市成交面积同环比情况

数据来源: 中指数据CREIS(点击查看)
市场监测:https://www.cih-index.com/
注:1.数据截止7月27日;
2.成交面积环比、同比为估算整月成交面积后计算所得。
▍二三线城市:整体同环比下降,温州环比降幅最大
7月,二线代表城市环比下降55.4%,同比下降47.6%。环比下降的城市中,温州降幅显著,为67.1%,青岛降幅61.8%,位列第二,宁波降幅53.2%,排名第三。三线代表城市成交量环比下降59.2%,韶关涨幅最大,为63.2%,扬州降幅最大,降幅56.0% 。同比来看,整体下降41.1%。
图:二三线重点城市成交面积环比涨跌幅

数据来源: 中指数据CREIS(点击查看)
市场监测:https://www.cih-index.com/
注:1.数据截止7月27日;
2.成交面积环比、同比为估算整月成交面积后计算所得。
▍库存:库存总量略有下降
监测的8个代表城市库存环比整体下降1.67% 。监测的城市中,上海库存涨幅较大,为1.38%,南京略有涨幅为0.73%;监测的城市中,杭州和北京库存量降幅均超4%,其中杭州为4.35%,北京为4.12%。
图:2010年以来8个代表城市库存水平

数据来源: 中指数据CREIS(点击查看)
市场监测:https://www.cih-index.com/
更多市场交易研究, “中指云”获取 (复制链接)
https://www.cih-index.com/
商办
▍住建部提出稳住建筑业和房地产业两根支柱
7月27日,据中国建设报报道,住房城乡建设部倪虹部长召开企业座谈会,就建筑业高质量发展和房地产市场平稳健康发展与企业进行深入交流。指出稳住建筑业和房地产业两根支柱,对推动经济回升向好具有重要作用。要以工业化、数字化、绿色化为方向,大力推动建筑业持续健康发展,充分发挥建筑业“促投资、稳增长、保就业”的积极作用。要继续巩固房地产市场企稳回升态势,大力支持刚性和改善性住房需求,进一步落实好降低购买首套住房首付比例和贷款利率、改善性住房换购税费减免、个人住房贷款“认房不用认贷”等政策措施;继续做好保交楼工作,加快项目建设交付,切实保障人民群众的合法权益。
▍北京惠多港购物中心开业
7月22日,北京市朝阳区豆各庄地区的大型商业综合体惠多港购物中心正式开业。惠多港购物中心紧邻东南五环,占地约13万平方米,与地铁7号线黄厂站仅一路之隔,填补了豆各庄及周边地区大型实体商业网点的空白。本次开启试营业的购物中心,为惠多港商业综合体的一期工程。该综合体共分三期建设,网红公寓2020年已投入使用,精品奥特街区正在建设中。
▍贵州碧水绿地物业股权挂牌转让
7月27日,据全国产权行业信息化综合服务平台,贵州科腾新能源有限责任公司挂牌转让贵州碧水绿地物业管理有限公司30%股权,转让底价114.114万元,信息披露起止日为2023年7月26日至2023年8月22日。碧水绿地物业成立于2016年12月13日,注册资本300万元,经营范围包括:物业管理:建筑外墙维修与维护;房屋维修与维护等。目前,其大股东为成都常青物业服务集团有限公司,持股70%。后者大股东为雷勇,持股60%。
▍星星集团拟出售附属公司
7月27日,星星集团有限公司发布关于有出售一间附属公司的公告。于当日(交易时段后),卖方GreatDawn Holdings Limited(星星集团公司间接全资附属公司)与买方订立临时买卖协议。据此,根据临时买卖协议之条款及条件,卖方有条件同意出售而买方有条件同意购买待售股份(即目标公司唯一已发行股份)及待售债项,总代价为5800万港元。此次出售的目标公司为Advalue Group Limited,是一间于香港注册成立的有限公司,主要从事物业投资控股。目标公司拥有位于香港湾仔皇后大道东28号金钟汇中心17楼全层物业(包括1、2、3、4、5、6、7及8号办公室、走廊、电梯大堂及其洗手间),用作经营共享办公空间。
更多商业地产研究, “中指云”获取 (复制链接)
https://www.cih-index.com/
土地
▍总体情况:整体供求同比走低,成交方面量价齐跌
7月,监测城市总体供求同比下滑,宅地推出量同比降近四成,整体成交方面量价齐跌,一线城市成交量降近三成。出让金总额同比降近六成,上海揽金近412亿领跑,长三角地区宅地密集入市,占据出让金总额榜单九席。
表:2023年7月全国300城市土地市场情况

数据来源: 中指数据CREIS(点击查看)
土地市场监测:https://www.cih-index.com/
▍各线城市:一线城市供应回落,二线城市收金下滑
一线城市供应量同比降近六成,成交方面量价齐跌,出让金总额降近四成;二线城市供求同比下滑,成交量降近六成,出让金总额降近七成;三四线城市供应量同比走低,成交均价增近一成,出让金总额降幅近半。
表:2023年7月不同城市土地市场情况

数据来源: 中指数据CREIS(点击查看)
土地市场监测:https://www.cih-index.com/
▍出让金:出让金总额同比回落,上海收金近412亿居首
榜单总额同比降近六成,长三角城市占据榜单九席。一线城市收金占比近半,且上海揽金近412亿领跑榜单。
2023年7月出让金TOP20(市本级数据)

数据来源: 中指数据CREIS(点击查看)
土地市场监测:https://www.cih-index.com/
▍宅地总价TOP10:榜单总额同比下降,上海松江区宅地居首
榜单总额同比降近二成,入榜门槛降至29.2亿,上海一城独据榜单六席,其松江区宅地以70.6亿成交价居首。
表:2023年7月全国住宅用地成交总价 TOP10

数据来源: 中指数据CREIS(点击查看)
土地市场监测:https://www.cih-index.com/
▍宅地单价TOP10:榜单均价同比下滑,上海杨浦区宅地领衔
榜单均价同比下滑逾三成,入榜门槛跌至27978元/㎡,一线城市占榜单七席,上海杨浦区宅地居单价榜首位。
表:2023年7月全国住宅用地楼面单价TOP10

数据来源: 中指数据CREIS(点击查看)
土地市场监测:https://www.cih-index.com/
指标说明:文中“面积”无特殊说明外均指“建设用地面积”
数据时间:截至2023年7月28日
数据来源:CREIS中指数据,fdc.fang.com
数据范围:以公开招拍挂市场成交数据为准
以中指土地数据库300个重点城市作为监测对象
“TOP20”榜单为300城市市本级数据,其他数据为300城市全市数据
更多土地市场研究, “中指云”获取 (复制链接)
https://www.cih-index.com/
企业
房企融资类型以公司债为主,部分企业通过中期票据、超短期融资券、ABS等方式获取资金。房企拿地城市集中在北京、宁波、青岛、金华、泉州等城市。其中,中建玖合54.05亿+2.6万平现房销售面积摘北京西红门宅地,溢价率15%。
▍投融资:厦门国贸拟发行不超过100亿元公司债券;中建玖合54.05亿+2.6万平现房销售面积摘北京西红门宅地 溢价率15%
房企融资类型以公司债为主,部分企业通过中期票据、超短期融资券、ABS等方式获取资金。其中,7月27日,厦门国贸集团股份有限公司发布关于公开发行公司债券预案的公告。据了解,本次公开发行公司债券面值总额不超过100亿元(含100亿元),期限不超过10年(含10年,可续期公司债券不受此限制),可为单一期限品种,也可为多种期限的混合品种。募集资金扣除发行费用后拟用于偿还公司债务、补充流动资金及法律法规允许的其他用途。本次发行的公司债券为固定利率债券,票面利率及其付息方式由公司与主承销商根据网下向专业投资者簿记建档的结果在预设区间范围内协商后确定;7月25日,据中国银行间交易商协会,深圳市地铁集团有限公司披露了2023年度第三期、四期、五期、六期中期票据相关发行文件。据了解,第三期中票拟发行金额30亿元,期限为5年期;第四期中票拟发行金额30亿元,期限为3年期;第五期中票拟发行金额30亿元,期限为5年期;第六期中票拟发行金额30亿元,期限为3年期,票面利率采用固定利率形式,根据集中簿记建档结果确定。截至募集说明书出具日,深圳市地铁集团有限公司待偿还债券余额为938.50亿元(包括超短期融资券144亿元、中期票据231亿元、企业债194.5亿元以及公司债369亿元)。
▍其他重大事项:临港集团和上海电气签署战略合作协议 协同打造绿色低碳示范区;红星美凯龙:与中国银行厦门市分行签署战略合作协议
临港集团和上海电气签署战略合作协议 协同打造绿色低碳示范区
7月25日消息,临港集团和上海电气于近日正式签署全面战略合作协议。根据协议内容,双方将在房地资源优化、智慧园区、智慧能源、智慧交通、环保增效、创新孵化、数字赋能以及供应链拓展等方面开展合作。双方将着力聚焦推动临港新片区开发建设,助力临港成为现代产业示范区,加快临港数字化城区建设步伐,共同推动重点项目在新片区内落地。双方共同表示,希望以此次战略合作为契机,推动更多的“绿色零碳产业园区”示范项目成为行业标杆和业内典范,同时探索构建“产、学、研、投、孵”产业新生态和新机制,合力发展绿色低碳产业集群,为实现“碳达峰、碳中和”持续贡献力量。
另悉,双方还将围绕市委市府的相关指导意见,落实上海城市更新行动,推动新片区内重点产业转型升级,深化绿色新能源领域合作,打造具有标杆意义的数字低碳示范园区。
红星美凯龙:与中国银行厦门市分行签署战略合作协议
7月26日,红星美凯龙家居集团股份有限公司与中国银行股份有限公司厦门市分行在厦门中银大厦举行战略合作签约仪式。中国银行厦门市分行行长聂林、副行长吴文萍、副行长纪志强、建发集团总经理、建发股份董事长郑永达、建发股份资金总监兼资金部总经理吴敬旭、红星美凯龙首席执行官车建新、红星美凯龙家居集团执行董事兼副总经理李建宏、执行总裁杨映武、助理总裁全锐等出席签约仪式并签署了《战略合作协议》。根据合作协议,双方一致同意建立长期、稳定、互惠、互利的战略合作关系,同时探索建立新型战略银企伙伴关系,并将在授信、资金结算、现金管理平台、商业REITs、直融市场、消费金融等领域展开多层次的深入合作,巩固和扩大双方在各自领域中的优势。
更多企业研究, “中指云”获取 (复制链接)
https://www.cih-index.com/
政策
中央政治局会议明确适时调整优化房地产政策
住建部强调“认房不用认贷”等政策措施
7月, 中央政治局会议释放积极信号,适时调整优化房地产政策。 央行、金融监管总局延长“金融十六条”部分政策延长适用期。 央行相关负责人介绍2023年上半年金融统计数据情况,明确房地产因城施策有优化空间。 国常会审议通过《关于积极稳步推进超大特大城市“平急两用”公共基础设施建设的指导意见》、《关于在超大特大城市积极稳步推进城中村改造的指导意见》。 住建部强调降低首套首付比例和贷款利率、换购税费减免、“认房不用认贷”等政策措施。
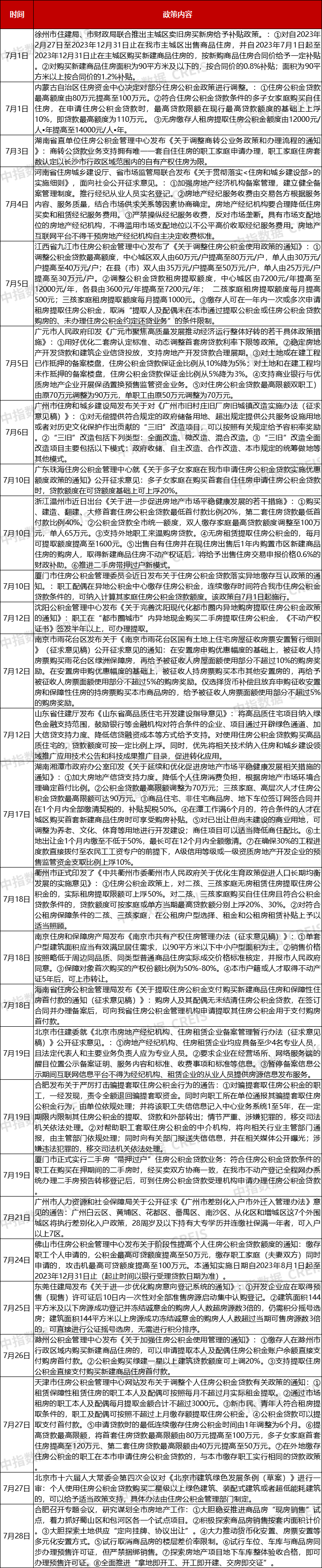
7月各地政策出台频次较少,优化公积金政策仍是各城市支持住房消费的重要手段之一。 北京、天津、湖南省、内蒙古等地区调整公积金政策,主要涵盖提高公积金租房提取额度,降低公积金首付比例,支持公积金支付首付等相关举措。 徐州、温州、湘潭等地区发放购房补贴。包括一次性补贴、契税返还等住房补贴、房交会补贴政策。 南京雨花台区鼓励房票安置, 广州对7个外围城区将执行差别化入户政策。
表:7月地方政府楼市调控重点政策一览

报告下载(电脑端复制链接)
政策解读:
住建部释放重磅利好,打响房地产政策优化的发令枪!
https://www.cih-index.com/report/detail/57653.html
前瞻!政治局会议后,房地产政策优化的六大方向
https://www.cih-index.com/report/detail/57631.html
7.24政治局会议:适时调整优化房地产政策
https://www.cih-index.com/report/detail/57624.html
划重点!央行明确房地产因城施策有优化空间
https://www.cih-index.com/report/detail/57312.html
2023年上半年中国房地产政策盘点
https://www.cih-index.com/report/detail/57043.html
企业研究:
2023上半年中国房地产企业销售业绩排行榜
https://www.cih-index.com/report/detail/56647.html
2023年1-6月全国房地产企业拿地TOP100排行榜
https://www.cih-index.com/report/detail/57046.html
2023上半年中国房地产代建企业排行榜
https://www.cih-index.com/report/detail/57117.html
房地产市场:
2023上半年中国房地产市场总结与下半年趋势展望
https://www.cih-index.com/report/detail/56643.html
2023中国地级以上城市房地产开发投资吸引力研究报告
https://www.cih-index.com/report/detail/56449.html
2023年上半年全国新开盘总结报告
https://www.cih-index.com/report/detail/56646.html
指数研究:
中国房地产指数系统百城价格指数报告(2023年6月)
https://www.cih-index.com/report/detail/56651.html
物业研究:
2023中国物业服务上市公司TOP10研究报告
https://www.cih-index.com/report/detail/55184.html
2023中国物业服务百强企业研究报告
https://www.cih-index.com/report/detail/54420.html
中指研究院·中指云平台(https://www.cih-index.com/)为行业提供:
● 4万+房地产报告每日更新,涵盖住宅市场、房企研究、土地市场、物业研究、政策解读、指数研究等诸多领域;
●2300个城市地产数据、225万宗土地的推出成交信息、40万个住宅项目和5万栋商用物业的交易数据;
● 中国城市投资吸引力排名,百城房价,查城市、查房企、查地产数据、查房地产政策;
● 京津冀、长三角、珠三角、成渝、长江中游等核心城市群集中供地、土地拍卖快讯。
https://www.cih-index.com/
上一篇:又一家内地房企,复牌!