关于民生加银现金增利货币市场基金增加E类基金份额并修改基金合同和托管协议及开放E类基金份额申购、赎回等业务的公告
证券时报
2023-07-13 07:44:05
0

原标题:关于民生加银现金增利货币市场基金增加E类基金份额并修改基金合同和托管协议及开放E类基金份额申购、赎回等业务的公告

民生加银基金管理有限公司(以下简称“本公司”)旗下“民生加银现金增利货币市场基金”(以下简称“本基金”)于2012年12月18日成立。为更好地满足投资者的理财需求,根据《公开募集证券投资基金运作管理办法》和《民生加银现金增利货币市场基金基金合同》(以下简称“《基金合同》”)有关规定,经与本基金基金托管人中国建设银行股份有限公司协商一致,并报中国证监会备案,本公司决定于2023年7月13日起对本基金增加E类基金份额,同时根据本基金实际运作情况对本基金的《基金合同》和《民生加银现金增利货币市场基金托管协议》(以下简称“《托管协议》”)作相应修改,修订后的《基金合同》和《托管协议》自2023年7月13日起生效。现将具体事宜公告如下:

一、 新增E类基金份额基本情况

本基金在已有基金份额的基础上增设在特定渠道销售的E类基金份额,之后本基金将分设A类(基金代码:690010)、B类(基金代码:690210)、D类(基金代码:001240)和E类(基金代码:018874)基金份额,已有的A类、B类和D类基金份额业务规则保持不变。各类基金份额按照不同的费率计提销售服务费用,并分别公布各类基金份额的每万份基金已实现收益和七日年化收益率。

投资人可自行选择申购的基金份额类别,本基金不同类别基金份额之间不得相互转换,但A类基金份额和B类基金份额依据基金合同、招募说明书约定因申购、赎回、基金转换等交易及每日收益结转份额而发生基金份额自动升级或者降级的除外。D类和E类基金份额不适用A类与B类基金份额间的升级和降级规则。已有的A类、B类和D类基金份额类别业务规则保持不变,新增的E类基金份额每日分配收益、按日支付,并通过本公司指定的特定渠道办理申购、赎回等业务。

E类基金份额费率结构:E类基金份额管理费率及托管费率与A类、B类和D类基金份额相同;销售服务费按前一日E类基金份额基金资产净值的0.01%年费率计提。

本基金在一般情况下不收取申购费用和赎回费用,但出现以下情形之一:

(1)当基金持有的现金、国债、中央银行票据、政策性金融债券以及5个交易日内到期的其他金融工具占基金资产净值的比例合计低于5%且偏离度为负时;

(2)当本基金前10名基金份额持有人的持有份额合计超过基金总份额50%,且本基金投资组合中现金、国债、中央银行票据、政策性金融债券以及5个交易日内到期的其他金融工具占基金资产净值的比例合计低于10%且偏离度为负时;

为确保基金平稳运作,避免诱发系统性风险,对当日单个基金份额持有人申请赎回基金份额超过基金总份额的1%以上的赎回申请(超过1%的部分)征收1%的强制赎回费用,并将上述赎回费用全额计入基金资产。基金管理人与基金托管人协商确认上述做法无益于基金利益最大化的情形除外。

二、本基金 E类基金份额适用的销售机构

投资者可自2023年7月13日起在本基金的开放日通过如下销售机构办理本基金E类基金份额的申购、赎回、转换、定期定额投资等业务。

浙商银行股份有限公司

注册地址:浙江省杭州市萧山区鸿宁路1788号

办公地址:中国浙江省杭州市庆春路288号

法定代表人:张荣森(代为履行董事长职责)

客服热线:95527

联系人:沈崟杰

电话:0571-88261822

网址:http://www.czbank.com

本公司可根据有关法律法规的要求,选择其他符合要求的机构销售本基金E类基金份额,并在本公司网站公示。

三、本基金暂停大额申购(含转换转入、定期定额投资)的情况

1、本公司于2022年8月9日发布了《民生加银现金增利货币市场基金调整大额申购、大额转换转入、大额定期定额投资业务限额的公告》,自2022年8月10日起调整本基金的大额申购、大额转换转入、大额定期定额投资业务限额,单日单个基金账户累计申购(含转换转入、定期定额申购,下同)本基金的金额不应超过10,000,000元。如单日单个基金账户单笔申购本基金的金额超过10,000,000元(不含),则10,000,000元确认申购成功,其余部分本公司有权部分或全部拒绝;如单日单个基金账户多笔累计申购本基金的金额超过10,000,000元(不含),则对该基金的申请按照申请金额从大到小排序,本公司将逐笔累加至不超过10,000,000元限额的申请确认成功,其余交易申请本公司有权部分或全部拒绝。

2、自2023年7月13日起,上述规则针对本基金A类、B类、D类和E类份额合并计算进行限制。

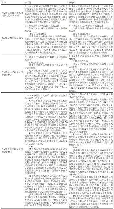
四、《基金合同》的修订内容

五、《托管协议》修订内容

六、本次对《基金合同》的修订对基金份额持有人利益无实质性不利影响,属于《基金合同》约定的无需召开基金份额持有人大会的事项,可以由基金管理人与基金托管人协商一致后修改。本公司于本公告日在本公司网站(www.msjyfund.com.cn)和中国证监会基金电子披露网站(http://eid.csrc.gov.cn/fund)上同时公布经修改后的《基金合同》及《托管协议》,招募说明书及基金产品资料概要更新中涉及前述内容的部分将进行相应修改,并依照《公开募集证券投资基金信息披露管理办法》的有关规定在规定媒介上公告。

七、投资者可通过以下途径了解或咨询详情

1、民生加银基金管理有限公司网站: www.msjyfund.com.cn

2、民生加银基金管理有限公司客服热线:400-8888-388 (免长话费)

风险提示:基金管理人承诺以诚实信用、勤勉尽责的原则管理和运用基金资产,投资者购买货币市场基金并不等于将资金作为存款存放在银行或者存款类金融机构,基金管理人不保证基金一定盈利,也不保证最低收益。基金的过往业绩及其净值高低并不预示其未来业绩表现,基金管理人管理的其他基金的业绩也不构成对本基金业绩表现的保证。投资者投资于基金前应认真阅读基金的基金合同和招募说明书等资料,了解所投资基金的风险收益特征,并根据自身情况购买与本人风险承受能力相匹配的产品。敬请投资者注意投资风险。

特此公告。

民生加银基金管理有限公司

2023年7月13日

本版导读

相关内容

热门资讯

事关黄金、白银等期货!上期所最... 【大河财立方消息】1月20日,上海期货交易所发布关于调整铜等期货相关合约交易保证金比例和涨跌停板幅度...
业绩暴跌71%仍5天4板!三变... 业绩暴降超7成还能5天4板暴涨38%?三变科技上演魔幻逆袭,旧赛道里挖出新金矿! 变压器黑马——三变...
海量财经丨水井坊2025年营收... 海报新闻记者 秦文 济南报道 1月19日晚间,“川酒六朵金花”之一的水井坊(600779.SH)披露...
新的经济增长点蓄势待发,创业板... 截至收盘,创业板指数下跌1.8%,创业板中盘200指数下跌2.2%,创业板成长指数下跌2.4%。 国...
容百科技融资净买入9922.3... 雷达财经雷助吧出品 文|阑珊 编|深海 东财Choice数据显示,1月19日,容百科技获融资买入3....
今晚,油价上涨! 1月20日24时 开启新一轮 成品油价格调整 油价将迎来 2026年首次上涨 据卓创资讯测算,预计汽...
董明珠言论被曲解 广汽集团澄清... 2026年1月20日,广汽集团发布官方声明,就近期网络流传的“董明珠称未来广汽集团汽车芯片中一半将由...
财政“真金白银”支持!中小微企... 央视财经(记者 吴南馨)1月20日,财政部等5部门对外发布通知,明确实施中小微企业贷款贴息政策。政策...
原创 灵... 青岛灵山湾房价上演过山车戏码。从 2014 年每平 7000 元飙升至 2021 年 3 万元峰值,...
【县区信息】浔阳区局:开展雪后... 春节临近,2026年的第一场初雪悄然飘落。低温雨雪天气之下,市场的秩序与民生的冷暖更牵动人心。为切实...
口子窖、水井坊之后,上市酒企谁... 作者 | 深水财经社 纳兰 “黑天鹅”接连光顾白酒板块,上市酒企2025年报的披露期竟然成了比惨大会...
北约历史性一幕发生,77年来首... 特朗普又开始折腾了,这次他盯上的可不是中国,而是欧洲的一众国家,就为了得到格陵兰岛,他直接对八个欧洲...
原创 7... 北约成立于1949年,这77年里经历了冷战对抗、伊拉克战争和阿富汗撤军等各种考验,但从来没像现在这样...
国盛证券(002670.SZ)... 格隆汇1月20日丨国盛证券(002670.SZ)公布,现就公司投资银行业务承接相关事项公告如下:一、...
化工板块继续上攻,化工行业ET... 化工板块继续上攻,三棵树涨停,鲁西化工飙涨8.89%,卫星化学、恒力石化、彤程新材等涨超6%。 化工...
雪球大V金永荣操纵证券市场被罚... 蓝鲸新闻1月20日讯,近日,中国证券监督管理委员会浙江监管局发布行政监管措施决定书,剑指金永荣。 决...
估值34亿元 赜灵生物冲刺港股... 1月13日,成都赜灵生物医药科技股份有限公司(下称“赜灵生物”)向港交所递交主板上市申请。这家源自四...
谁是真汇源? 记者 郑明珠 新春将至,果汁销售旺季来临,国民品牌汇源却陷入了激烈的商标争夺,市面上的汇源产品也真假...
赚不到钱就停供?俄企断供中国电... 在阅读本文之前,为了便于讨论与分享,建议您点击关注按钮,您将获得与众不同的参与感,感谢您的支持。声明...
国家发改委:研究设立国家级并购... 扫码文末“投小圈” 加入行业交流群 文章来源:国新网 国务院新闻办公室于2026年1月20日举行新闻...