财联社7月8日讯(编辑 旭日)西门子能源近日因风机质量问题引发市场关注,而伴随着中国装机和出海份额的快速增长,数据显示,2022年全球十大风机制造商中,金风科技位居第一,通用电气和远景能源分别排名第三、第四。机构表示,高性价比已然成为了中国风电整机的“标签”,中长期风机出口将必然逐步渗入欧美市场。
值得注意的是,虽然国内风电行业保持着高速增长,但是利润并没有落到风机厂商手中,低价内卷的现象令每个玩家苦不堪言,今年以来招标价格逐步下降,已大幅低于盈亏平衡点。不过分析人士指出,西门子事件也为行业敲响了警钟,在过度着急大型化、装机的背后,质量是否真的过硬,一味的低价竞争策略或许已行不通。
▌西门子跌倒 中国风电整机企业迎黄金出海窗口期 零部件企业已“深入欧美老巢”
近日,欧洲新能源巨头西门子能源因风机质量问题引发市场热议。6月22日,西门子能源公告称,将撤回2023财年(2022年9月至2023年9月)的利润前景预期,原因是集团在对子公司西门子歌美飒风力涡轮机故障率审查时,发现其质量问题比想象中严重,将给集团带来约10亿欧元的损失,且需要数年时间才能恢复。
而从市场后续表现看,西门子暴雷事件对国内风电行业造成的利空影响微乎其微,反而为中国风机出海提供一定的机遇。分析人士表示,目前,国内风电行业竞争激烈,生产能力、技术水平日益强劲的中国风电制造业急需寻找新增量破局,“走出去”成为了必然。
中国风机近年装机和出海份额增速非常快,根据彭博新能源财经的数据,2022年全球十大风机制造商中,金风科技以12.7GW的装机容量位居第一,时隔六年再次登顶全球。维斯塔斯、通用电气、远景能源和西门子能源分别位列第二至第五名。在前十大整机制造商中,中国企业独占其中六席。

据国金证券姚遥4月8日研报中统计,2022年国内风电整机企业新增海外订单接近9吉瓦,分布范围包括有东南亚、欧洲、北非、中东、中亚等区域。国内主要出海风电整机制造商集中在金风科技、远景能源、运达股份、明阳智能、三一重能这几家龙头公司身上。其中,远景能源海外订单规模最为突出,中标风电项目总装机规模超过6000兆瓦,占中国企业海外项目订单的比例超过70%,成为了海外表现最为亮眼的中国风机制造商。

不过,从上述表格可以看到,国内主要风电出口订单集中在新兴市场。此前欧美对中国风电整机出口认可度不高,但是随着国内风电行业技术、质量日趋成熟,高性价比已然成为了中国风电整机的“标签”,中长期风机出口将必然逐步渗入欧美市场。
姚遥研报中指出,随着国内技术的提高、认证采信度提高、融资问题逐渐改善、宏观环境回暖,预计中长期风机出口也将逐步渗入欧美市场。预计2022-2025年我国风机出口规模为3.1GW、4.7GW、7.0GW、11.8GW,占海外新增装机比分别为6%、10%、15%、20%。预计随国内风机出口增加,国内企业在海外市场认可度提高,风机出口将逐渐走向欧美市场。
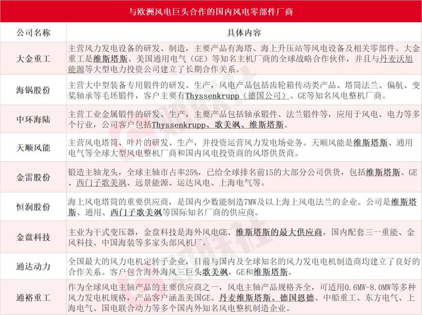
中国作为全球最大的海上风电市场培育了完善的海风制造产业链,海风零部件企业已“深入老巢”,供货欧洲风电巨头。据财联社此前不完全梳理,大金重工、海锅股份、中环海陆、天顺风能、金雷股份、恒润股份、金盘科技、通达动力和通裕重工等国内风电零部件厂商均与欧洲知名主机厂商有所合作,具体情况如下:

天风证券研报指出,欧洲风电主机厂业绩承压下,选用更低成本零部件的需求更加迫切,叠加疫情影响+天然气供应短缺+俄乌战争,欧洲钢价、电价不断上涨,更加凸显国内风电企业的成本控制能力,在塔筒、法兰、铸件三个环节,国内风电零部件企业存在较好切入欧洲市场的时机。
▌西门子事件敲响行业警钟 风机大厂不再靠价取胜 剩者为王时代来临
虽然,国内风机出海目前态势良好,但是西门子事件为国内整个风机行业敲响一记警钟。平安证券皮秀6月26日研报中认为,西门子歌美飒作为老牌的海外风机巨头,其披露的风机质量隐患一定程度会加深市场对国内风机产品质量的担忧。目前国内陆上风机处于激烈的价格竞争,在产品迭代速度快、产品价格和盈利水平走低的背景下,风机企业需要平衡好产品的可靠性和成本的竞争力。
实际上,自2021年底风机抢装潮结束后,风电整机价格直线下跌。用业内人士的话说便是“整个行业目前极度内卷,行业拼价格的背景下,质量出问题也不足为奇”。
在今年3月,陆风加权平均价格(不含塔筒)曾创历史新低,而近期回暖也并不明显。华创证券研报显示,从整机商角度来看,今年1-5月,三一、远景、明阳陆风机组中标价格最低,分别为1426、1431、1507元/kW;而海装、中车、运达海风机组中标价格最低,分别为2920、3084、3247元/kW。
然而,市场分析显示,对风机厂商而言,2000元/千瓦通常是盈亏平衡点。

从盈利角度来看,金风科技受技术路线变化影响整机盈利能力下行较为明显,Q1利润基本来自投资收益;明阳智能受海上风电确认收入容量大幅下降等影响,盈利能力亦短期承压,公司披露的一季报数据显示,Q1营业收入27.2亿元,同比下降61.84%,净利润亏损2.26亿元,同比转亏。
国内某风机头部厂商人士分析,在此次事件后,国内接下来招投标不一定会是价低者得,而质量问题重要性可能会更受关注。“这种情况下,头部厂商成本优势更明显,会更加受益,”该人士称。
皮秀也在研报中表示,风机质量问题的显现有望加速风机行业逐步出清和竞争格局的优化,剩者为王时代逐步来临。
来源:财联社