商务部、海关总署发布关于对镓、锗相关物项实施出口管制的公告。满足相关特性的物项,未经许可,不得出口。自2023年8月1日起正式实施。其中包括:
镓相关物项:金属镓(单质)、氮化镓(包括但不限于晶片、粉末、碎料等形态)、氧化镓(包括但不限于多晶、单晶、晶片、外延片、粉末、碎料等形态)、磷化镓(包括但不限于多晶、单晶、晶片、外延片等形态)、砷化镓(包括但不限于多晶、单晶、晶片、外延片、粉末、碎料等形态)、铟镓砷、硒化镓、锑化镓。
锗相关物项:金属锗(单质,包括但不限于晶体、粉末、碎料等形态)、区熔锗锭、磷锗锌(包括但不限于晶体、粉末、碎料等形态)、锗外延生长衬底、二氧化锗、四氯化锗。
出口经营者应按照相关规定办理出口许可手续,通过省级商务主管部门向商务部提出申请,填写两用物项和技术出口申请表并提交相关文件,包括出口合同、协议,最终用户和最终用途证明等。
镓和锗是什么,又有什么用途?
资料显示,镓和锗通常被归类为“小金属”,一般是作为精炼厂的副产品以小浓度生产。目前,镓和锗均已被列入国家战略性矿产名录中,是新一代信息技术产业、人工智能和机器人产业等重要产业所依赖的关键矿产。
诚然,这两种金属并非不可替代,但金属行业分析机构CRU集团指出,寻求替代的做法可能会花费更多,且可能阻碍技术性能。
▌镓:“半导体工业新粮食” 我国储量、产量占比全球居首
镓被称作“半导体工业新粮食”,可以在集成电路、LED和光伏板中使用,砷化镓、氮化镓等化合物半导体结合了多种元素,可帮助提高电视/手机屏幕、光伏电池板和雷达的传输速度和效率。
镓不仅已被我国列为战略性储备矿产之一,也先后被欧盟、美国、日本等列入战略性/关键矿产目录。
数据显示,全球探明的金属镓储量仅27.93万吨,中国拥有19万吨,占比在68%左右。
而从产量来说,美国地质调查局数据显示,哈萨克斯坦、匈牙利、德国、乌克兰等产国已相继停止镓生产,我国在全球镓产量占比持续提升,截至2021年,占比已超90%。
目前,除我国之外,拥有镓生产能力的国家主要还有俄罗斯、日本、韩国等。
而在镓相关产品中,氮化镓(GaN)是最具代表性的第三代半导体材料之一,其也出现在本次两部门发布的公告之中。
氮化镓具备更宽的禁带宽度、更高的击穿电场、更高的热导率、更高的电子饱和速率及更优的抗辐照能力,使得其在功率器件、射频器件、光电器件领域大有作为,可应用于太阳能逆变器、风力发电、新能源汽车等多个领域。
▌锗:我国储量占比第二 产量占比居首
锗则是地壳中最分散的元素之一,被多国列入战略储备物资的重要战略资源。
其原材料来源主要途径有:褐煤锗矿、铅锌冶炼副产品、锗锭和锗单晶废料。目前已发现的含锗矿物有26种,以灰锗矿和锗石最为常见,其次为硫锗铁铜矿和硫银锗矿。
据美国地质调查局数据,全球锗资源中国占比41%,美国占比45%;全球锗供给中,中国占比68%,俄罗斯占比5%。

从下游应用来说,全球锗终端需求涉及高新技术产业,产品主要包括太阳能、红外、探测器级锗单晶和光纤级四氯化锗。
其中,锗在光伏领域的应用具体体现在聚光电池与硅锗薄膜电池中,主要是用作砷化镓太阳能电池的衬底材料。值得注意的是,太空探索,其中大多数卫星都采用锗基太阳能电池供电。
同时,四氯化锗是目前光纤技术中不可或缺的材料,是其他长波光纤材料无法替代的战略型光纤信息材料;红外热成像仪市场在军用和民用领域的推广也会带动锗需求的增长;锗在部分半导体器件上仍广泛使用;在石油化工领域,锗是生产聚酯纤维(PET)重要的催化剂;还可利用有机锗的生物活性用作医疗保健用品。

图|锗生产产业链示意图(来源:东方财富证券)
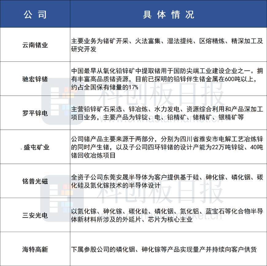
据《科创板日报》不完全统计,A股中有锗或镓相关产品业务布局的有:

来源:科创板日报