据星矿数据显示,下半年以来(截至10月20日),宣布实施股份回购方案的科创板公司,已使用超20亿元真金白银支持市场发展。
总体而言,今年下半年以来,科创板82家公司用20亿元真金白银回购股份,18家公司“关键少数”发布增持计划,21家公司股东发布自愿承诺不减持或延长锁定期,以实际行动表达对公司发展前景信心。
科创板82家公司公布回购计划
星矿数据显示,下半年初至今(10月20日),共有82家科创板公司公布了回购计划,拟回购总额高达89亿元,拟回购股份上限也达到1.4亿股。截至目前,除3家公司回购计划处于董事会预案阶段,以及5家公司已实施完回购外,其余74家公司的回购计划正紧锣密鼓进行中。
具体来看,包括晶科能源、瀚川智能、南亚新材、希荻微、祥生医疗等5家公司已回购完成,回购股份数量分别约为3183万股、120.2万股、100万股、、96.7万股、32.2万股,实际支付金额分别为3亿元、5966万元、2999万元、1500万元、1009万元,总回购股份约706.5万股,总回购市值约4.15亿元。
上述5家完成回购的公司,均拟将在未来适宜时机全部用于员工持股计划及/或股权激励。
从目前回购计划实施中的公司看,联影医疗、晶科能源、澜起科技、纳芯微、大全能源目前分别回购了价值4.35亿元、3亿元、1.74亿元、1.37亿元、6359万元的公司股份,位居目前回购股份价值前五位。上述公司拟公告拟回购数量上限分别为571.4万股、3183万股、750万股、250万股、800万股,拟回购股份占比上限分别为0.69%、0.32%、0.66%、1.76%、0.37%。
从各公司已回购资金额分布看,36家公司的已回购资金在1000万-7000万之间,回购资金在1000万以下的公司有19家,目前回购资金最少的是苑东生物,其于8月30日正式实施回购,回购了价值52.6万元的公司股票。
除此之外,下半年至今(截至10月20日),共24家科创板公司大股东实施了增持计划(不包含送转派发红利),增持市值达6.3亿元。
“股票回购及股东增持,预示上市公司从二级市场购买更多的股票来自行持有,对自己股票的增持,说明上市公司对自身的经营前景有较好的预期。”天风证券分析师刘晨明如此看待公司的回购、增持行为。
刘晨明认为,对公司前景的良好预期目前已成为公司回购增持的原因之一,并起到不断向市场释放积极信号的作用,增强投资者信心,推动资本市场的活跃化。
但普通投资者也需要警惕虚假信号。刘晨明称,在经济复苏、上市公司掀起股份回购、增持热潮的前提下,对于市场中个别上市公司,借回购、增持进行市值管理,向市场释放虚假信号的行为,无论是监管还是投资者仍应加以警惕。一方面加强对回购、股东增持行为的关注与监管,另一方面也要在投资决策时综合判断上市公司基本面情况,理性看待回购行为。
回购、增持热度不减
《科创板日报》记者注意到,进入今年第四季度,科创板公司仍持续不断披露回购、增持计划。
10月17日,科创板共有19家公司披露了回购(或提议回购)、股东增持公告,其中7家公司首次发布回购增持计划。
17日晚间,奥特维、思特威、容百科技、德林海、富创精密等5家公司同时披露了相关方提议回购的公告。上述公司的回购股份价格,均为不超过董事会通过回购股份决议前30个交易日公司股票交易均价的150%,回购股份用途也均为用于员工持股计划或股权激励。

上市公司重要股东基于对公司未来发展的信心和长期投资价值认可,也频频实施股份增持。17日晚间,西山科技、和辉光电等公司发布重要股东增持计划的公告。
西山科技实际控制人、董事长兼总经理郭毅军拟在6个月内增持公司股份不低于2万股;和辉光电披露,公司董事长傅文彪,董事、总经理刘惠然,副总经理陈志宏、梁晓、张斌,总会计师、董事会秘书李凤玲等高管,拟在未来6个月内,以集中竞价方式增持公司股份合计不低于500万元。
此外,7月以来,科创板已有18家公司的“关键少数”发布增持计划,21家公司股东发布自愿承诺不减持或延长锁定期,以实际行动表达对公司发展前景的信心。
东莞证券分析师费小平指出,上市公司股东的增持被看作是利好消息。股东的增持行为不仅传递出他们对公司前景的乐观看法,也还有助于提高外部投资者对公司的信心,相对于短期投机行为,股东的增持表明他们愿意长期持有公司股票,有助于减少市场波动,提高公司的长期市场认可度。
已有13家公司发布公告“承诺不减持”
自证监会出台“减持新规”后一个月,即9月27日,沪深交易所均出台更加细化的监管执行标准。沪深交易所发布通知,明确了二级市场减持的范围,破发、破净或者分红不达标的标准,增加了大宗交易预披露要求。
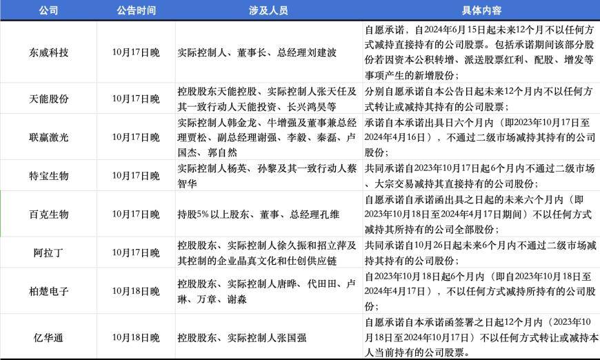
不完全数据统计,7月以来至少13家科创板公司相继承诺不减持,仅10月17日-18日两天,就有8家公司发布“承诺不减持”公告。

对此,有业内人士指出,上市公司密集披露控股股东、实际控制人、董监高等人员自愿承诺不减持以及延长锁定期的相关公告,充分表明“关键少数”对公司发展前景的信心以及长期投资价值的认可。
德邦证券分析师吴开达认为,短期而言,减持新规对于稳定市场预期,改善市场流动性,缓解市场压力,具有积极的意义。中长期来看,减持新规对A股市场提供了重要的发展机遇,通过规范和完善减持制度,将利益相关者连接得更加紧密,营造出良好生态氛围,以促进资本市场的稳定发展。
来源:财联社