深圳市康冠科技股份有限公司 关于2022年股票期权激励计划第一个行权期 采用自主行权模式的提示性公告
证券时报
2023-08-07 07:28:49
0

原标题:深圳市康冠科技股份有限公司 关于2022年股票期权激励计划第一个行权期 采用自主行权模式的提示性公告

本公司及董事会全体成员保证信息披露内容的真实、准确和完整,没有虚假记载、误导性陈述或重大遗漏。

特别提示:

1、2022年股票期权激励计划期权简称:康冠JLC1,期权代码:037257。

2、2022年股票期权激励计划符合本次行权条件的591名激励对象在第一个行权期可行权的股票期权数量共计6,391,851份,行权价格为18.96元/份。

3、本次行权采用自主行权模式。

4、公司2022年股票期权激励计划共三个行权期,第一个行权期可行权期限为:2023年7月4日至2024年5月16日。实际可行权期限为:自中国证券登记结算有限责任公司深圳分公司的手续办理完成之日起至2024年5月16日止。(如遇节假日提前至最后一个交易日止)。截至本公告日,中国证券登记结算有限责任公司深圳分公司的手续已办理完成。

5、本次可行权股票期权若全部行权,公司股份仍具备上市条件。

深圳市康冠科技股份有限公司(以下简称“康冠科技”或“公司”)于2023年7月5日召开了第二届董事会第九次会议、第二届监事会第九次会议,审议通过了《关于公司2022年股票期权激励计划第一个行权期行权条件达成的议案》,公司2022年股票期权激励计划的第一个行权期行权条件已满足,同意公司2022年股票期权激励计划已获授股票期权的591名激励对象在第一个行权期行权期内行权,行权价格为18.96元/份。

一、董事会关于本次激励计划第一个行权期行权条件达成的说明

(一)第一个等待期届满的说明

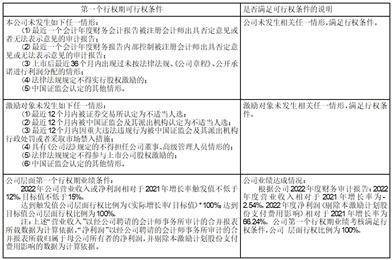
1、根据公司《激励计划》的规定,激励对象获授的股票期权等待期分别为12个月、24个月、36个月。公司本次激励计划授予的股票期权第一个等待期已届满,可申请行权所获总量的40%。

2、股票期权第一个行权期行权条件达成情况说明:

二、激励计划第一个行权的可行权安排

(一)股票来源:公司向激励对象定向发行公司A股普通股。

(二)本次可行权的股票期权简称:康冠JLC1,期权代码:037257。

(三)行权数量:总计591人,可申请行权的股票期权数量为639.1851万份,占目前公司总股本680,203,875股的0.9397%,具体如下:

注:1、上述任何一名激励对象通过全部有效的股权激励计划获授的本公司股票均未超过公司总股本的1%;

2、公司全部有效的激励计划所涉及的标的股票总数累计不超过公司股本总额的10%;

3、表中部分合计数与各明细数直接相加之和在尾数上如有差异,是由于四舍五入所造成;

4、若在激励对象行权前公司有资本公积金转增股本、派送股票红利、股票拆细、缩股、配股或增发等事项,行权数量将做相应的调整;

5、表中数据最终以中国证券登记结算有限公司深圳分公司数据为准。

(四)行权价格:第一个行权期的行权价格为18.96元/份。

(五)行权模式:本次行权采用自主行权模式。

(六)可行权日

本激励计划经股东大会审议通过后,授予的股票期权自等待期满后可以开始行权,可行权日必须为本激励计划有效期内的交易日,但下列期间内不得行权:

(1)公司年度报告、半年度报告公告前30日内,因特殊原因推迟定期报告公告日期,自原预约公告日前30日起算,至公告前1日;

(2)公司季度报告、业绩预告、业绩快报公告前10日内;

(3)自可能对本公司股票及其衍生品种交易价格产生较大影响的重大事件发生之日或者进入决策程序之日,至依法披露之日内;

(4)中国证监会及深圳证券交易所规定的其它期间;

(5)作为激励对象的董事及高级管理人员在公告日后将遵守《中华人民共和国证券法》、《上市公司董事、监事和高级管理人员所持本公司股份及其变动管理规则》等相关法律、法规中关于董事、高级管理人员禁止短线交易的相关规定,在激励计划行权期内合法行权。

(七)第一个行权期可行权期限为:2023年7月4日至2024年5月16日。实际可行权期限为:自中国证券登记结算有限责任公司深圳分公司的手续办理完成之日起至2024年5月16日止。

(八)行权期内,公司激励对象在符合规定的有效期内可通过选定承办券商(平安证券股份有限公司)系统自主申报行权。承办券商在业务承诺书中承诺其向上市公司和激励对象提供的自主行权业务系统的技术规范完全符合证券交易所及中国登记结算公司对于自主行权业务的操作要求,能够有效控制并防止激励对象在相关敏感期内行权、短线交易。

三、本次激励对象行权情况与授予公告情况一致性说明

(一)2022年5月17日,公司召开第二届董事会第一次会议、第二届监事会第一次会议,审议通过了《关于调整2022年股票期权激励计划相关事项的议案》。本次调整后,授予激励对象人数由623人调整为621人,授予的股票期权总量由966.5264万份调整为965.3474万份。

(二)2022年6月24日,公司召开第二届董事会第二次会议、第二届监事会第二次会议,审议通过了《关于调整2022年股票期权激励计划激励对象名单及股票期权数量、行权价格的议案》。鉴于公司2021年度利润分配及资本公积金转增股本预案于2022年6月1日实施完毕,根据《激励计划》的规定,2022年股票期权激励计划授予股票期权的激励对象由621人调整为618人,授予股票期权数量由965.3474万份调整为1,252.8058万份,行权价格由33.93元/份调整为25.52元/份。

(三)公司于2023年4月24日披露了《2022年度权益分派实施公告》,向全体股东每10股派发现金红利8.68元(含税),以资本公积金向全体股东每10股转增3股。根据《激励计划》的规定,2022年股票期权的行权价格由25.52元/份调整为18.96元/份,2022年股票期权的授予数量由1252.8058万份调整为1628.6475万份。

(四)2023年7月5日,公司第二届董事会第九次会议和第二届监事会第九次会议审议通过了《关于注销2022年及2023年股票期权激励计划部分股票期权的议案》,因27名激励对象离职,同意公司对其已获授、尚未行权的306,846份股票期权予以注销。

除上述调整内容外,本次激励对象行权人数及数量与公司授予登记完成公告情况一致。

四、不符合条件的股票期权处理方式

部分激励对象因离职或个人层面绩效考核导致行权期内计划行权的股票期权不得行权,公司将按规定注销相应的股票期权。

符合行权条件的激励对象必须在本激励计划规定的行权期内行权,在行权期结束后,已获授但尚未行权的股票期权,不得转入下个行权期,该部分股票期权自动失效,由公司注销。

五、本次股票期权行权对公司的影响

(一)对公司股权结构和上市条件的影响

本次可行权股票如果全部行权,股本结构变动将如下表所示:

注:表中数据为公司自行计算所得,最终以中国证券登记结算有限公司深圳分公司数据为准。

本次行权对公司股权结构不产生重大影响,公司控股股东和实际控制人不会发生变化。本期可行权期权若全部行权后,公司股权分布仍具备上市条件。

(二)对公司当年财务状况和经营成果的影响

本次激励对象采用自主行权方式进行行权。行权相关股票期权费用已根据企业会计准则及公司会计政策的相关规定,在等待期内摊销,并计入相关成本或费用,相应增加资本公积。根据公司股权激励计划的规定,假设本期可行权的股票期权全部行权,公司总股本将由680,203,875股增加至686,595,726股,对公司基本每股收益及净资产收益率影响较小,具体影响以经会计师事务所审计的数据为准。

(三)选择自主行权模式对股票期权定价及会计核算的影响

公司选择Black-Scholes模型来计算期权的公允价值。由于在可行权日之前,公司已经根据股票期权在授予日的公允价值,将当期取得的服务计入相关成本或费用和资本公积。在行权日,公司根据实际行权数量,确认股本和股本溢价,同时将等待期内确认的“资本公积一其他资本公积”转入“资本公积一股本溢价”,行权模式的选择不会对上述会计处理造成影响,即股票期权选择自主行权模式不会对股票期权的定价及会计核算造成实质影响。

六、个人所得税缴纳安排

本次行权激励对象应缴纳的个人所得税资金由激励对象自行承担。公司将根据国家税收法规的规定,代扣代缴激励对象应交纳的个人所得税及其他税费。

七、参与激励的董事、高级管理人员在本公告日前6个月买卖公司股票情况

经公司自查,参与本次股权激励的董事及高级管理人员在本公告日前6个月不存在买卖公司股票的情形。

特此公告。

深圳市康冠科技股份有限公司董事会

2023年8月4日

本版导读

相关内容

热门资讯

恒运昌登陆科创板:募资加大研发... 2026年1月28日,深圳市恒运昌真空技术股份有限公司(下称“恒运昌”)成功登陆上交所科创板。 恒运...
原创 在... 在喧嚣中守脑,于混沌里擒龙——2026年1月28日A股复盘如果你今天又在盘中追涨杀跌,被洗得里嫩外焦...
港股风向标|恒指放量拉升逼近2... 财联社1月28日讯(编辑 冯轶)今日港股做多情绪重燃,三大指数高开高走。截至收盘,恒生指数收涨2.5...
恒运昌科创板上市!深圳2026... 1月28日,南都·湾财社记者获悉,深圳市恒运昌真空技术股份有限公司(简称“恒运昌”,股票代码“688...
新票委阵容“鹰味十足”!能否拦... 来源:金十数据 随着多位强硬的“鹰派”成员手握投票权,无论谁掌舵美联储,都将面对一个全新的、更具抵...
UI设计培训优选郴州科泰,专业... 在数字化浪潮席卷全球的今天,UI设计作为连接技术与用户的桥梁,已成为互联网行业不可或缺的核心岗位。据...
康明斯宣布动力系统业务重要人事... 康明斯日前宣布,为进一步推动业务增长与组织能力建设,自2026年2月1日起,现任康明斯动力系统事业部...
多地公布数字人民币最新“成绩单... 2026年伊始,随着新一代数字人民币计量框架、管理体系等正式落地,我国数字人民币试点工作全面迈入2....
洋河股份变脸!取消70亿保底分... 我的好朋友:闺蜜财经 图片由AI生成 撰文|杆姐&编辑|爱丽丝 白酒巨头洋河股份一场“明升实降”的...
两只新股公募网下获配近8亿元 ... 深圳商报·读创客户端记者 陈燕青 公募打新延续积极态势。据公募排排网数据显示,振石股份、恒运昌2只新...
卖零食的,上市首日暴涨88%!... 今天,鸣鸣很忙(01768.HK)正式在港交所主板挂牌上市,成为港股市场上的“量贩零食第一股”。 上...
中国电子等在无锡成立电子基础产... 天眼查App显示,近日,中电科(无锡)电子基础产业股权基金(有限合伙)成立,执行事务合伙人为中电科网...
母婴场景化营销效果:IP活动曝... 在母婴垂直领域,不同平台在用户定位、功能设计和运营模式上存在差异。以下从几个维度对妈妈网、宝宝树和亲...
变盘?危险的下注开始了 作者| 猫哥 来源| 大猫研究所 猫哥来了! 01 今天的行情属于大树底下不长草,个股1涨2跌,成交...
复星医药为多家控股子公司提供担... 来源:中访网 中访网数据 上海复星医药(集团)股份有限公司近日发布公告,披露了其为旗下多家控股子公司...
马云李彦宏,把最烧钱的业务送上... 作者:相青,编辑:嘉辛 2026年伊始,大厂造芯业务的独立进程明显加速。 近期,阿里巴巴也传出消息称...
省政协委员王历彩:发展多式联运... 【编者按】河南省十四届人大四次会议、河南省政协十三届四次会议分别于1月26日、1月25日在郑州开幕。...
港股“AGI第一股”,盘中涨超... 1月28日,港股AGI(通用人工智能)赛道企业云知声上演股价狂飙行情。午后开盘,公司股价不断拉升,最...
十五五时期中小银行发展的八大优... 作者:金融界银行研究院院长陈国汪 中小银行作为我国金融体系的重要组成部分,在服务实体经济、支持地方发...
贵金属风口催生7连板!白银有色... 在贵金属风口与资金追捧的双重推动下,白银有色(601212.SH)股价迎来一波凌厉拉升,成为近期A股...