IPO定价29.5元,出口农业机械及发电机生产商,威马农机申购解读
量子熊猫
2023-08-03 01:40:41
0

原标题:IPO定价29.5元,出口农业机械及发电机生产商,威马农机申购解读

大家好,我是量子熊猫。

A股和港股周一高开被打压后这两天走得都比较弱,特别周三指数全面下跌,两市成交量也跌回8360.1亿元,连北向都转为净流出50.19亿元。

消息面上主要是美国政府被全球三大评级机构之一的惠誉公司将信用评级从“AAA”下调到“AA+”,至于影响简单点把美国当成企业看就容易理解了。

比如咱们的某大,信用评级被降低后资产、贷款之类的都会受到影响,影响后就是现金流断裂,债务危机,最后破产倒闭,当然老美肯定没这么严重,但对美元和美债的冲击还是有的。

而美国资产又是全球资产的锚,所以全球股市都跟着一块完犊子,日经225指数跌2.3%,欧洲50指数跌1.35%,恒生指数跌2.47%,对比上证才跌0.89%已经很不错了,当然我知道你们会说人家涨的时候我们也没涨,A股辣鸡也不是一两天的事了。

前面说的三大评级机构中只有惠誉是欧洲企业,另外两家标普和穆迪都是美国企业,有意思的是2011年8月5日美国政府也被标普给下调过信用评级...真是狠起来连自己都干。

评级被下调的那周纳指低了8.13%,跟着花了5个月时间收付失地然后再创新高...这波回调幅度能深一点就重新加仓纳指。

回头再说说A股,市场在短期大幅上涨后回调其实是很正常的,毕竟有获利盘需要了解,有套牢盘需要逃坑,近一点的想想上周是怎么走的,远一点看看之前每次向上突破的启动阶段也都会有一两周回踩的盘整。

长期趋势下,短期波动可以闭眼略过,继续捂股丰登。

接着进入今天的打新内容,新股研究熊猫从2021年开始至今,虽然准确率较高但确实也无法保证一定准确,因此也将自己分析的思路提供给到大家,大家可以结合自己的风险偏好做二次决策。

新股分析主要围绕以下四个核心要素展开,分别是可比行业和企业、发行情况、历史业绩、市场情绪,具体分析应用详见正文。

2023年8月3日可申购新股分析

威马农机(301533):

企业基本情况:

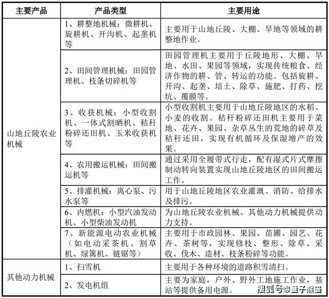
全称“威马农机股份有限公司”,主营业务为山地丘陵农业机械及其他动力机械产品的研发设计、生产制造和销售。

其中,山地丘陵农业机械主要包括耕整地机械、田间管理机械、农用搬运机械、收获机械、排灌机械、内燃机等;其他动力机械产品主要包括扫雪机、发电机组等。

公司产品主要分为山地丘陵农业机械及其他动力机械产品,公司主要产品、 产品类型及主要用途如下表所示:

公司主要产品的型号、性能情况如下表所示:

主要业务是农业器械还有发电机,产品以出口为主。

具体营收方面,主要营收来源于山地丘陵农业机械,营收占比在60%左右,其次是其他动力机械。

对应行业为专用设备制造业,可比上市企业分别为一拖股份(601038)、神驰机电(603109)、绿田机械(605259)。

发行情况:

创业板新股,由长江证券主承销,新发行市值7.25亿元,发行后总市值29.00亿元,发行价格29.50元,发行市盈率44.05,PE-TTM39.84x,顶格申购需要5.5万元市值。

对比专用设备制造业PE-TTM为30.56x,对比一拖股份PE-TTM为19.06x,对比神驰机电PE-TTM为13.55x,对比绿田机械PE-TTM为13.85x。

业绩情况:

预计2023年1-6月营业收入为37,000万元至39,000万元,与上年同期相比变动11.08%至17.08%;

扣除非经常性损益后归属于母公司股东的净利润为3,350万元至3,550万元,较上年同期变动11.31%至17.96%;

2022年营业收入66,660.35万元,2021年营收77,319.81万元,2020年营收64,382.53万元,年复合增速为1.75%。

2022年扣非归母净利润6,583.11万元,2021年扣非归母净利润6,002.69万元,2020年扣非归母净利润5,032.47万元,年复合增速为14.37%。

2020-2022年营收增速很弱,利润增长还不错,细分来看营收在2022年还是下滑的,然后到2023年上半年营收和利润双双增长。

参考招股说明书主要因为俄乌冲突客户再2022年取消了部分订单,而2023订单有所恢复。

具体毛利率方面,2020年到2022年主营业务毛利率分别为16.78%、15.42%和17.72%,毛利率逐年提升。

参考招股说明书解释,主要系汇率和原材料价格波动,公司上调价格带动。

跟同业对比来看,处于一般水平。

从公司基本面看,行业概念一般,业绩以往表现一般,近期表现还行。

从发行情况看,创业板发行,发行单价一般,发行市盈率偏高,PE-TTM偏高。

最后汇总如下,概念不怎么样,发行还高,值博率较低。

打新评级:谨慎,我的操作:放弃。

申购建议说明:

积极,基本面和发行情况都较好,破发风险较小。

谨慎,基本面或发行情况存在一定问题,破发风险一般。

放弃,基本面或发行情况存在较大问题,破发风险较大。

有空记得点赞和关注,也欢迎分享给更多朋友~

相关内容

热门资讯

中山东方医院数据安全与医疗创新... 在医疗数字化转型进程中,数据驱动创新与隐私保护之间的矛盾日益凸显。医疗数据既蕴藏着推动医学进步的宝贵...
金价,突然大反转!刷新历史高点... 1月27日,黄金与白银在刷新历史高点后大幅回调。现货白银一度上涨14%,达117美元/盎司,随后跳水...
中微半导宣布芯片涨价,最高涨5... 红星资本局1月27日消息,今日,中微半导(688380.SH)宣布部分芯片涨价。 中微半导涨价函显示...
开年第四家公司将登陆,北交所扩... 《经济参考报》1月27日刊发记者罗逸姝采写的文章《开年第四家公司将登陆北交所扩容提质进行时》。文章称...
每天做这 3 件事,血管悄悄变... 下班高峰,老周把电动车骑得飞快,就为了赶上小区门口的炸串摊。四十出头,肚子已先“奔五”,他常自嘲:“...
行业ETF美股盘初多数上涨,半... 行业ETF美股盘初多数上涨,半导体ETF涨1.23%,全球科技股指数ETF涨1.2%,科技行业ETF...
全城通兑,南京推动既有库存商品... 1月26日,南京市印发《关于加快培育新质生产力推动高质量发展的若干政策(2026年版)》,明确探索房...
【企业动态】阳春新钢铁产品再次... 近日,阳春新钢铁有限责任公司(以下简称:阳春新钢铁)XGL、HPB300两个产品成功获评“2025年...
德风新征程再战港股IPO:两年... 在首次上市申请被驳回之后,近日,北京德风新征程科技股份有限公司(简称“德风新征程”)再次向港交所提交...
方大炭素大规格超高功率电极技术... 上证报中国证券网讯(记者 张问之)记者从方大炭素获悉,其Φ600mm及以上大规格超高功率电极性能达到...
史带财险2025年揽收保费9.... (图片来源:视觉中国) 蓝鲸新闻1月27日讯(记者 陈晓娟)史带财产保险股份有限公司(下称“史带财险...
行业整合提速 东方财富证券注册... 1月27日,天眼查App显示,东方财富证券股份有限公司于1月20日完成工商变更登记,注册资本由121...
5000美元之上,有基金经理开... 2026年开年以来,以黄金为代表的贵金属市场表现强劲,延续单边上涨格局,成为全球金融市场瞩目的焦点。...
社融增量近1.9万亿元,融资成... 1月27日,中国人民银行北京市分行、国家外汇管理局北京市分局举行2026年一季度新闻发布会,主要围绕...
从“买买买”到整合之考:安踏百... 此前的市场传闻终于尘埃落定。 1月27日,安踏体育发布公告称,收购PUMA SE(彪马)的29.06...
原创 亮... 独立团团长李云龙,战功赫赫,倒在他手下的日军中高级军官,恐怕都得心服口服。然而,如果这些曾在日本军事...
好当家:控股股东好当家集团解除... 每经AI快讯,好当家1月27日晚间发布公告称,好当家集团于2026年1月26日将其前期质押在交通银行...
广东40家餐厅上榜美团黑珍珠,... 1月27日,美团2026黑珍珠餐厅指南发布暨颁奖盛典在福建泉州举办。中国内地32城的263家上榜餐厅...
688676,拟港股IPO 金盘科技拟筹划发行H股并在港交所上市,最近半年累计涨幅超150% 中国基金报记者 邱德坤 1月27日...
三家A股公司实控人熊海涛被留置... 财联社1月27日讯(记者 朱万平)四川富豪熊海涛涉嫌犯罪被四川省监察委员会立案调查并实施留置。今日晚...