
图源:摄图网
7月24日,英国八达通能源公司Octopus Energy的发电部门称计划到2030年在全球范围内对海上风电项目进行价值200亿美元的投资。Octopus Energy公司表示,其计划释放200亿美元的海上风电投资,用于每年产生12GW的可再生电力,足以为1000万户家庭供电。该公司计划支持新的海上风电场以及已经在建或运营的风电场的开发商。
Octopus Energy公司首席执行官Zoisa North Bond表示:海上风电已迅速改变英国能源体系,我们对这项技术在全球的发展潜力感到特别兴奋”。
这对全球海上风电投资来说是一个重大且积极的发展。200亿美元的投资规模将进一步推动海上风电产业的发展和扩大,为全球提供更多可再生能源,减少对化石燃料的依赖,降低温室气体排放。此举也将为海上风电技术的进一步创新和提高提供更多机会,促进相关产业链的发展,刺激经济增长。同时,这也将吸引更多投资者关注和参与海上风电项目,加速全球向可持续能源的转型。
中国海上风电投资位居前列
根据彭博新能源财经报告,2018年全球海上风电行业总投资达到创纪录的257亿美元,比2017年增长14%。中国是其中最大的投资贡献国家,在2018年新建了13座海上风电场,总投资约114亿美元,在所有国家中占比最高。

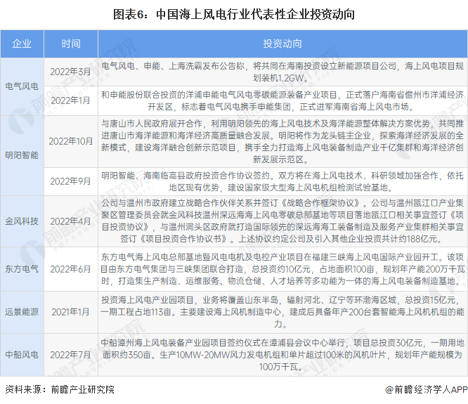
中国海上风电代表性企业最新投资动向
近年来,我国海上风电行业发展迅速,行业内企业投资动向主要集中在投资建设产业基地、新增项目扩大产能方向。代表性企业投资动向如下:

国际投资银行高盛银行指出,海上风电投资是一个高风险高回报的领域,需要投资者具备长期视野和耐心。投资者应该关注技术创新和成本效益,选择具备竞争优势的企业进行投资。
瑞士银行表示海上风电投资是一个具有战略意义的领域,可以为投资者提供稳定的现金流和长期增长。投资者应该关注政策支持、区域市场前景和供应链成熟度等因素。
前瞻经济学人APP资讯组
更多本行业研究分析详见前瞻产业研究院《》
同时前瞻产业研究院还提供、、、、、、、、、咨询等解决方案。在招股说明书、公司年度报告等任何公开信息披露中引用本篇文章内容,需要获取前瞻产业研究院的正规授权。
更多深度行业分析尽在【前瞻经济学人APP】,还可以与500+经济学家/资深行业研究员交流互动。