华泰柏瑞基金管理有限公司 关于旗下基金投资关联方 承销期内承销证券的公告
证券时报
2023-07-25 07:44:11
0

原标题:华泰柏瑞基金管理有限公司 关于旗下基金投资关联方 承销期内承销证券的公告

根据《公开募集证券投资基金运作管理办法》、《公开募集证券投资基金信息披露管理办法》及相关法律法规、各基金基金合同及招募说明书等规定,在履行规定审批程序并经基金托管人同意后,华泰柏瑞基金管理有限公司(以下简称“本公司”)旗下部分基金参与了哈尔滨敷尔佳科技股份有限公司(以下简称“敷尔佳”)首次公开发行股票并在创业板上市的网下申购。敷尔佳本次发行的保荐人(主承销商)中信证券股份有限公司为本公司旗下部分基金托管人。本次发行价格为55.68元/股,由发行人和保荐人(主承销商)根据初步询价结果,综合考虑发行人基本面、市场情况、同行业上市公司估值水平、募集资金需求及承销风险等因素后协商确定。

根据法律法规、基金合同及敷尔佳于2023年7月24日发布的《哈尔滨敷尔佳科技股份有限公司首次公开发行股票并在创业板上市网下发行初步配售结果公告》,现将本公司旗下由中信证券股份有限公司托管的基金获配信息公告如下:

特此公告。

华泰柏瑞基金管理有限公司

2023年7月25日

华泰柏瑞基金管理有限公司关于旗下基金投资关联方承销可转换公司债券的关联交易的公告

根据《公开募集证券投资基金运作管理办法》、《公开募集证券投资基金信息披露管理办法》及相关法律法规、各基金基金合同及招募说明书等规定,在履行规定审批程序并经基金托管人同意后,华泰柏瑞基金管理有限公司(以下简称“本公司”)旗下部分公募基金参与了华设设计集团股份有限公司(以下简称“华设集团”)公开发行A股可转换公司债券的优先配售。华设集团本次可转换公司债券发行的保荐人(主承销商)华泰联合证券有限责任公司为本公司旗下部分基金托管人,因此本次优先配售涉及关联交易。

根据法律法规、基金合同及华设集团于2023年7月24日发布的《华设设计集团股份有限公司向不特定对象发行可转换公司债券网上中签率及优先配售结果公告》以及其他相关公告,现将本公司旗下由华泰联合证券有限责任公司托管的基金参与华设集团本次发行优先配售相关信息公告如下:

特此公告。

华泰柏瑞基金管理有限公司

2023年7月25日

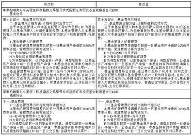
华泰柏瑞基金管理有限公司

关于调低旗下华泰柏瑞南方东英恒生科技指数交易型开放式指数证券投资基金联接基金(QDII)管理费费率

并修订基金合同和托管协议的公告

为了更好地保护基金份额持有人利益,降低投资者的理财成本,经与华泰柏瑞南方东英恒生科技指数交易型开放式指数证券投资基金联接基金(QDII)(以下简称“本基金”)的基金托管人中国建设银行股份有限公司协商一致,并报中国证监会备案,华泰柏瑞基金管理有限公司(以下简称“基金管理人”)决定自2023年7月25日起调低本基金的基金管理费率。现将相关事项公告如下:

一、调低本基金管理费费率的方案

华泰柏瑞南方东英恒生科技指数交易型开放式指数证券投资基金联接基金(QDII)的管理费年费率由0.50%调低至0.20%。

二、基金合同和托管协议的修订

根据上述调整方案,基金管理人对本基金的基金合同和托管协议进行了修订,具体修订内容如下:

本次修订不涉及基金合同当事人权利义务关系发生变化,对基金份额持有人利益无实质性不利影响,无需召开基金份额持有人大会。

重要提示:

本公司将在网站上公布修订后的华泰柏瑞南方东英恒生科技指数交易型开放式指数证券投资基金联接基金(QDII)的基金合同及托管协议,并在根据《公开募集证券投资基金信息披露管理办法》规定更新的招募说明书、基金产品资料概要中对上述内容进行相应修改。投资者可通过本公司客户服务中心或网站咨询有关详情。

本公司客户服务电话:400-888-0001、(021)38784638

本公司网站:www.huatai-pb.com

本公告仅对华泰柏瑞南方东英恒生科技指数交易型开放式指数证券投资基金联接基金(QDII)调整费率的有关事项予以说明。投资者欲了解本基金的详细情况,请仔细阅读基金合同、招募说明书(更新)、基金产品资料概要(更新)及相关法律文件。

风险提示:

本公司承诺以诚实信用、勤勉尽责的原则管理和运用基金资产,但不保证基金一定盈利,也不保证最低收益。基金的过往业绩及其净值高低并不预示其未来业绩表现。投资者投资华泰柏瑞南方东英恒生科技指数交易型开放式指数证券投资基金联接基金(QDII)之前应认真阅读相应的基金合同、招募说明书(更新)和基金产品资料概要(更新)等法律文件。敬请投资者留意投资风险。

特此公告。

华泰柏瑞基金管理有限公司

2023年7月25日

本版导读

相关内容

热门资讯

技术破壁:非遗卡环耳穴如何破解... 当经验遭遇科学——传统养生技术的历史局限性 传统养生行业的核心技术困局在于:过度依赖“经验”而非“...
让年味更浓、消费更便捷 202... 中新网西安1月24日电 (张一辰 李一璠)24日,以“购在中国·陕亮生活”为主题的2026陕西新春年...
原创 黄... 2026年1月19日,国际金价受阻回落至4600美元/盎司关口下方,报4595.5美元/盎司;国内现...
原创 马... “谁能想到,电动车和人工智能的普及会让全世界的变压器变成‘硬通货’?”这句话最近在能源圈里悄悄流传,...
从宇树 5,500 台到理想急... 1 月 22 日晚,宇树科技首次对外公布了公司 2025 年的人形机器人销量数据,其 2025 年的...
李亚鹏因痛风走路一瘸一拐,冬季... 近日,北京嫣然天使儿童医院因拖欠2000万元租金面临迁址或关停,引发广泛关注。河南多家企业纷纷捐款支...
原创 特... 2026年1月18日,美国财政部最新统计引发热议。 中国持有的美国国债仅为6826亿美元,达到18年...
大手笔!小米斥资25亿港元回购... 深圳商报·读创客户端首席记者 吴蕾 文/图 1月22日,小米集团于港交所发布公告,宣布启动一项规模不...
太空光伏概念掀涨停潮,十余家上... 光伏板块今日全线爆发,太空光伏方向掀涨停潮。其中,A股钧达股份收获2连板,港股钧达股份大涨超51%,...
和讯投顾母保剑:太空光伏要火了... 1月23日,和讯投顾母保剑表示,今天光伏板块直接被拉爆了!原因在于马斯克在达沃斯论坛上点燃了太空光伏...
安徽→河南,12个小时千里转运... 本报讯(顶端新闻记者 吴文可 通讯员 邢永田)1月19日,暴雪席卷中原大地,城市仿佛被按下“慢行键”...
酒类营销100问④-⑤|如何科... 文丨华策咨询张华桥 如何科学评估一次促销活动的效果? 问题描述: 白酒促销活动常因缺乏精准评估导致资...
昆明市官渡区新螺蛳湾商会正式成... 1月23日,昆明市官渡区新螺蛳湾商会成立大会暨第一次会员大会隆重举行。本次盛会标志着西南地区最大商贸...
2026年新能源汽车趋势分析,... # 2026年新能源汽车趋势分析:智能驾驶将成核心竞争力 随着全球对环境保护和可持续发展的重视程度不...
脑瘤长在脑干上会有什么症状 脑瘤长在脑干上会有什么症状?脑干是人体的生命中枢,如果长在脑干上,可能会引起呼吸困难、呕吐、头晕、意...
云鼎科技涨1.76%,成交额2... 来源:新浪证券-红岸工作室 1月23日,云鼎科技涨1.76%,成交额2.60亿元,换手率3.69%,...
上海2025年房地产市场分析报... 今天分享的是:上海2025年房地产市场分析报告-榆叶飞云 报告共计:41页 上海2025年房地产市场...
顺丰、德邦、京东快运春节假期加... 一年一度的“快递不打烊”伴随春节假期将至。南都N视频记者了解到,日前,多家物流企业发布春节期间服务公...
原创 特... 台美协议的达成进一步暴露了赖清德“卖台”的行径,据台湾媒体披露,台湾地区与美国达成了一项涉及关税的协...
以政策组合拳促物价合理回升 合理的物价回升有助于破解“增产不增收”的困境,改善企业盈利状况及市场预期,带来投资信心的增强,对就业...