长华化学科技股份有限公司,简称:长华化学(代码:301518)
公司为国内专业的聚醚系列产品规模化生产企业,主营业务为聚醚产品的研发、生产与销售。公司产品涵盖软泡用聚醚、CASE 用聚醚及特种聚醚,其中软泡用聚醚为公司的主要产品,包括 POP 和软泡用 PPG 产品。
公司的主要产品在聚醚行业分布情况如下

1.主要服务和产品情况
公司主营产品分为两大类:软泡用聚醚、CASE 用聚醚及特种聚醚。其中,软泡用聚醚包括 POP 及软泡用 PPG,是公司的主要产品品类。


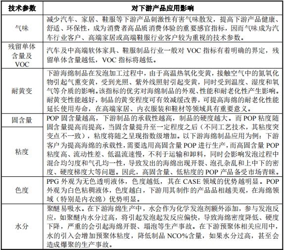
聚醚产品各项技术参数对下游产品应用的影响如下表所示:

报告期内,公司按产品分类的主营业务收入结构如下表所示:

2.行业的发展情况和未来发展趋势
2017 年-2022 年,中国聚醚多元醇总需求量总体呈现增长趋势。未来五年,随着国民经济增长稳中有进,消费者生活水平不断提高,对高品质生活的需求与日俱增,该趋势将促使聚醚多元醇每年需求量保持增长趋势。
2017 年至 2022 年中国聚醚多元醇总需求量增长情况如下:

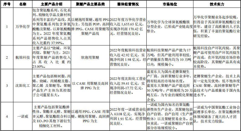
3.同行业可比公司


4.募集资金用途

5.财务分析

2023 年 1-6 月经营业绩预计情况


6.IPO估值
本次发行价格25.75元/股对应的市盈率为:
44.47倍(每股收益按照2022年度经会计师事务所依据中国会计准则审计的扣除非经常性损益后归属于母公司股东净利润除以本次发行后总股本计算)
截至2023年7月18日(T-4日),业务与发行人相近的上市公司估值水平如下:

发行人22年估值偏高,所属行业属周期性行业,目前属周期底部,我认为破发风险比较小,我认为可以申购博弈。
7.申购建议及盈利预测
结论:长华化学(代码:301518)IPO上市估值偏高,性价比正常,有较小概率破发风险,建议谨慎申购,我选择申购。
预计一签预获:0.3万

本文来源:水晶球财经博主-大铭法度