
散户,雄起!
文 | 华商韬略 王洪臣
股市上,资金少、消息滞后、专业能力不足的散户,一向都是弱势群体,但这两年的美股市场,散户却凶得很。
组团拉股价,叫板基金经理,逼退机构投资者,打得基金缴枪投降……
那么,究竟是美股的机构不行,还是美股的散户太行?
【散户凶猛】
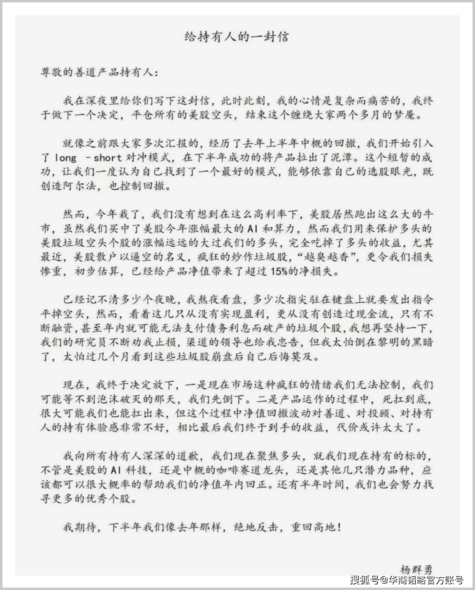
杨群勇是深圳善道投资的总经理,今年上半年,他管理的私募踩中了美股的“AI概念”,参与了大涨十倍的英伟达,收益相当可观。
但杨群勇没想到,自己的好心情、收益率的大好局面,都会葬送在美股的“垃圾股”上。
作为老练的投资人,杨群勇一手持有商业模式良好、持续跑赢市场的优质股,一手做空基本面恶劣的“垃圾股”、或已严重高估的股票。
进可攻,退可守。凭借这种策略,善道投资在去年全球市场单边下跌的情况下,仍然收益良好。
但让杨群勇和许多投资机构没想到,在垃圾股上,美股散户选择跟机构对着干。
散户们以逼空的名义,疯狂炒作垃圾股,越是那些基本面恶劣的股票,越得到散户的集体追捧。
散户们的合力有多猛?
截至7月13日,2023年MEME(散户抱团股)指数涨幅累计超过50%,其中濒临破产的美国二手车平台Carvana涨幅超过7倍,单这只股票就让做空者亏损超10亿美元。
杨群勇扛不住了,他管理的基金产品,到7月11日,净值已经损失了超过15%。
这一天深夜,杨群勇给客户发了一封公开信,对疯炒垃圾股的美股散户大加讨伐。

在杨群勇看来,如果不是散户抱团作对,自己的投资策略不会出现大问题。但散户的“疯狂”,大大超越了策略的安全边界。
美股散户在机构面前秀肌肉,上一次是2021年,战场是一只名叫“游戏驿站”的股票。
游戏驿站是美国最大的实体电子游戏的零售商,随着网络时代到来,业务江河日下。
基本面影响了游戏驿站的股价,最低时跌到过3美元/股。这只“垃圾股”吸引了以梅尔文资本、香橼资本、Point72等对冲基金和空头机构的注意,成为做空牟利的好标的。
空头机构的好日子,止步于2021年初。
当时,游戏股因疫情迎来一波上涨,大量有游戏情怀的年轻散户买入游戏驿站。在人称“美国虎扑”的Reddit论坛上,这只股票成为热门话题,股价也随之快速飙升到40美元/股。
这让原本做空的机构们急了。
带头站出来的是香橼资本,这是华尔街最知名、最致命的做空机构之一,累计发布超150份做空报告,曾让16家中概股的股价跌掉超80%,7家甚至退市。
1月20日,香橼资本公开喊话散户:“你们将是这场扑克游戏中的输家”,并预言股价将很快回到20美元/股。
眼见香橼亲自下场,不少投资机构纷纷跟进,期望大赚一笔。
这种“只许机构放火,不许散户点灯”的口气,惹怒了刚刚盈利的散户。
在Reddit论坛,有一个拥有200多万用户的“华尔街赌徒”群组。“YOLO”(你只活一次)是他们的信条,“凭感觉梭哈”是主旋律,即便有散户长篇大论分析自己重仓的股票,得到的回复也大多是:
“看好就干,写这么多字我都看不过来,我信你,ALL IN了!”
就是这样一群散户,在群组里抱起了团,决定借游戏驿站当战场,跟做空机构来一场“死磕到底”的硬仗。
华尔街的投资机构,遇上了历史罕见的对手。
到1月27日,游戏驿站的股价就冲到了380美元。其中连续4个交易日大涨707.6%,10个交易日大涨近17倍。
第二天,散户们干脆一鼓作气,把游戏驿站干到了483美元的历史最高点。
虽然见识过许多大场面,但这么疯的“蚂蚁雄兵”当对手盘,还是第一次,做空机构最后终于撑不住了。
美国调查机构S3 Partners的数据指出,企图通过做空“游戏驿站”来获利的空头机构们,已经亏损高达197亿美元。

1月29日,香橼资本宣布“缴械投降”,创始人安德鲁·莱福特眼含热泪发表声明称:香橼以后再也不做空了。

尽管有前车之鉴,但在大多数机构看来,散户仍是“乌合之众”,不会改变美国股市基本的投资环境。
但从数据上看,抱团散户,已经是一支不能低估的力量。
据咨询公司Vanda Research汇总数据,2023年6月份,小型投资者每天投入到美股的平均资金量达到空前的15.1亿美元。而摩根大通追踪的数据显示,2023年1月,散户在美股所有股票交易量中的占比高达四分之一,创下历史最高纪录。
两年多过去,美国散户的疯狂仍在继续,任何忽视这股力量的投资机构,都有可能像善道投资、香橼资本一样遭受重挫。
为什么美股散户这么凶?这是个有趣的话题。
【散户,为何卷土重来?】
美国股市的第一次大繁荣,出现在上世纪20年代。
当时,散户持有流通股的市值达到90%以上,史称“咆哮的20年代”。但百年之后,美国机构投资者持有美股市值占比已高达93%,个人投资者持有市值占比寥寥无几。
百年间,美国散户的消失原因有很多,比如高企的财产税和遗产税,降低了炒股大户直接入市的意愿;比如推行注册制,个股踩雷几率大增,打压散户炒股热情;比如养老金大举入市,拥有专业优势和资金优势,单兵作战的散户难以抗衡。
尤其是进入网络时代后,日益复杂的交易机制让机构投资者的优势进一步放大。
长期以来,美股都是相对成熟稳健的市场,一个重要基础就是美股以机构投资者为主,不会被情绪波动较大的散户所左右。
但是,时代在变化,美股散户最终通过网络卷土重来。这个过程中,有两个重要事件打下了基础。
一个是2011年爆发的“占领华尔街”运动。
当时,2008年次贷危机余波未平,抗议者聚集在纽约曼哈顿,痛斥大银行、金融机构的贪婪暴利,试图“占领”华尔街。这场运动迅速蔓延,在全美乃至全世界掀起了大范围的示威潮。

“华尔街运动”的主力,是互联网时代的年轻人,他们对传统价值投资嗤之以鼻,信奉金融和互联网平权,对华尔街一肚子怨气。
第二件事,是“散户大本营”Robinhood(罗宾汉)的崛起。
2013年,这家网红炒股软件公司成立,喊出的口号就非常热血:“无论财富、收入和背景的区别,每个人都有获取现代金融服务的权利。”
为了体现自己的理念,罗宾汉在美国交易市场率先推出了“零佣金”服务,借助互联网极低的边际成本快速扩张。
更重要的是,罗宾汉还击中了年轻人的投资痛点。
2019年,咨询公司Pew Research做了个调研:当时约有60%的美国人只有退休账户一个投资渠道,18岁至29岁的年轻人中,有68%缺少可用于股票投资的资金。
想发财却没有门路,为了把这些年轻人拉入股市,罗宾汉不仅免佣,还提供碎股交易、数字货币交易、大幅下调融资利率等颠覆传统券商的服务,加上简单明快的用户体验,迅速吸引了大量年轻散户加入炒股大军。
罗宾汉的招股书显示,2017至2020年,其账户数从190万增长至1250万,年化复合增速高达87.4%,其客户年龄中位数只有31岁。
长期处在优势地位,让华尔街的机构们蔑视散户,称之为“傻钱”,根本注意不到时代已经变了。
一边是渴望暴富、容易冲动、藐视权威的年轻人大军,一边是居高临下,自恃无恐的华尔街机构,就在此时,疫情以及美联储大放水带来的超级行情,又加速了美股散户的崛起。
因为封控居家的年轻人,一方面有了来自政府的补贴,手里有了钱,一方面有了空闲时间,交易又极其方便。
在美股市场,散户们可以利用的手段更多,杀伤力更大。比如在游戏驿站的炒作中,如果散户仅凭买入股票,其实很难拉到后来的高度,而借助看涨期权的杠杆作用,大量买入看涨期权,便能事半功倍。
于是,有动力、有情绪的美股散户放飞自我,抱团疯狂,上演了“暴打”华尔街空头的经典剧情。
而如何适应这个“新散户时代”,成为华尔街乃至全球金融市场的新课题。
【“新旧”华尔街】
面对散户对手盘,华尔街的做空机构们大多是懵的。甚至干出了一件相当“不讲武德”的事:“拔网线。”
2021年1月28日,在游戏驿站创出483美元的历史新高时,激动不已的散户们忽然发现,这只股票竟然在罗宾汉交易平台上消失了。
同时不见的还有AMC、诺基亚等散户抱团爆炒的股票,悉数无法交易。
散户大本营“华尔街赌徒WSB”的服务器,也被其服务商Discord关闭,官方给出的理由是:论坛多次违反了该平台的反仇恨言论政策,被暂时封禁整改。

一连串的魔幻打击下,游戏驿站为首的散户抱团股调头大跌,做空机构趁机收复失地。
这些操作看起来“很有能量”,其实暴露了华尔街机构们的一时窘迫:面对散户的疯狂抱团,他们并没有在游戏规则内找到更好的办法。
但美股散户的胜利,是不是意味着华尔街从此彻底变天?
答案可能会让散户们失望。
对于华尔街来说,散户的崛起,更像是在机构的交易策略中多了一个新变量,而从制定策略,到影响最终结果的,可能仍是掌握大资金、话语权的机构和大佬们。
即使是被散户视为经典一战的游戏驿站,最早公开推荐它的人,也是一位投资大佬——迈克尔.贝瑞。
这位老兄是电影《大空头》的原型之一,他管理的对冲基金在2008年次贷危机中靠做空赚了超过7亿美元。
2019年8月,在这支股票还在“垃圾股”堆里挣扎时,他已经买入了游戏驿站3%的股权,并声称入股后会敦促公司进行股票回购,以此对冲市场对公司股价的低估。
随后,保险业巨头万通互惠前特许金融分析师Keith Patrick Gill加入喊多阵营,并在WSB论坛上注册了自己的账号:DeepFxxkingValue(DFV)。
这个DFV后来成为散户们的“带头大哥”,他在WSB论坛的第一个帖子就是:感谢贝瑞的推荐,让我实现了资产翻倍。
此后,美国著名投资人Ryan Cohen加入阵营,再后来就是华尔街超级新星、Social Capital创始人查马特。

最后,爱凑热闹的世界首富马斯克也跑了出来,发推为散户们摇旗呐喊。
这些让散户们热血沸腾的人物,其实没有一个是真正意义上的散户。他们更像是华尔街的另外一只手,只不过这只手率先发现了散户这股新生的力量,可以为其所用。
即便是罗宾汉交易所,这个号称“散户大本营”的公司,高喊着互联网平权的口号,“拔网线”时却并一点也没有手软。
与其说是散户造反,倒更像是华尔街新旧势力之间的互搏。
在整个过程中,疯狂又热血的年轻散户们更像是战场上的士兵,冲锋陷阵,却很难掌握自己的命运。
比如佛罗里达28岁的Jake McGuirrey在家中开枪自杀,遗书里写着他买入游戏驿站亏损18.7万美元。散户中落袋为安的知名案例,只有一个60美元赚到3200美元的10岁小男孩。
疯狂抱团的散户,对华尔街造成的最大冲击,主要是那些参与做空的对冲基金,对于其它机构并没有太大影响。
在强大的华尔街面前,无论散户多么疯狂,仍然是心有余力不足。因为即便网络技术让每个人可以“自由选择”,但从众心理下的“羊群效应”,最终还会形成可以利用的潮流,成为大资本收割的对象。
但对于华尔街上的大机构而言,真正可怕的是,没人知道,散户的下一次抱团在何时、在何处,以及究竟要来多少次。
【参考资料】
[1]《散户大战华尔街:韭菜们的胜利?》看理想
[2]《“散户大本营”Robinhood:是炒股神器还是赌场?》36氪
[3]《暴涨200%!美国散户再度“血洗”空头,华尔街又要败了?》证券时报
[4]《300万美国散户懵了!华尔街疯狂“复仇”!17次熔断,亿万富翁坐不住了》券商中国
[5]《美国散户威力大!又有私募跌倒,平仓所有美股空头,转向聚焦多头》格隆汇
——END——
欢迎关注【华商韬略】,识风云人物,读韬略传奇。
版权所有,禁止私自转载
部分图片来源于网络
如涉及侵权,请联系删除