
雷递网 雷建平 7月13日
巨星传奇集团有限公司(简称:“巨星传奇”,股票代码为:“06683”)今日在港交所上市,发行价为4.25港元,发行1.266亿股,募资5.38亿元。
巨星传奇此次发行价较最初的发行区间最高下调达32.5%。

巨星传奇引入两位基石投资者,分别为江苏步步高置业有限公司旗下Blink Field和网龙,其中,Blink Field认购1500万美元,网龙认购300万美元。

巨星传奇开盘价为5.75港元,较发行价上涨35%;截至目前,公司股价有所下降,公司市值约44亿港元。
高度绑定歌手周杰伦 年营收3.44亿

巨星传奇是一家高度绑定歌手周杰伦的公司,专注通过各种渠道销售健康管理产品及护肤产品(主要通过微信等社交电子商务渠道)。于往绩记录期间,巨星传奇的主要产品包括魔胴防弹咖啡及护肤品。
招股书显示,巨星传奇2019年、2020年、2021年、2022年营收分别为8658.5万元、4.57亿元、3.65亿元、3.44亿元;毛利分别为5661万元、2.33亿元、2.27亿元、2.23亿元。

自2021年年底起,巨星传奇开始与刘畊宏及刘畊宏的配偶王姵云女士合作,通过在线短视频平台推广健康饮食及生活方式及巨星传奇的产品。于2022年,巨星传奇亦开始在产品推广中使用刘畊宏及王姵云女士的二次元风格化身,即「刘教练」及「Vivi」。

巨星传奇2019年、2020年、2021年、2022年经营利润分别为2272万元、7563万元、4289万、6490万;经调整利润分别为2272万元、8036万元、6993万元、7717万元。
具体来看,巨星传奇2021年、2022年的营收均是下滑的,其中,2022年营收较上一年下降5.8%,净利反而增加51.3%,扣非后净利增加10%。

截至2022年12月31日,巨星传奇持有的现金及现金等价物为1.83亿元。
巨星传奇号称是中国防弹饮料市场最大公司,还号称是中国快速发展的新零售运营商,不过,巨星传奇虽然打着新零售的概念,却是一个典型的利用明星影响力卖周边产品,在粉丝圈进行快速变现,快速收割的公司。

巨星传奇本身并无核心竞争力,一旦明星的影响力消退,或活动减少,就会对公司的发展造成巨大影响,进而导致营收和利润的下降。
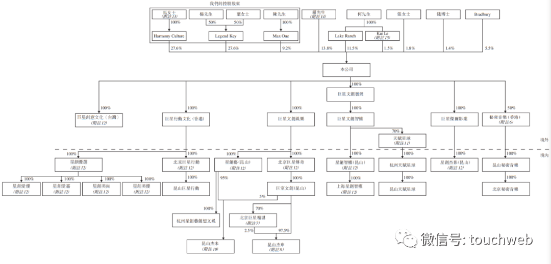
周杰伦的母亲是股东
巨星传奇的核心管理层主要是中国台湾地区的人,执行董事为马心婷女士、钱中山博士、赖国辉;非执行董事杨峻荣、陈中;独立非执行董事为薛军博士、Yang, Dave De、钟静仪女士。

方文山为中国流行音乐作词人、音乐制作人及巨星传奇的首席文化官。
IPO前,巨星传奇创始人、控股股东、执行董事马心婷女士持股为27.6%,创始人、兼非执行董事杨峻荣及创始人、控股股东及周杰伦的母亲叶惠美持股为27.6%,陈中持股为9.2%;

巨星传奇执行董事、首席财务官赖国辉持股为13.8%,何志成直接持股为13.8%,何志成与张静女士通过Long Precise持股为2.4%,Bradbury持股为5.5%。马寿成及李秋缘分别为马心婷女士的弟弟及弟媳。
———————————————
雷递由媒体人雷建平创办,若转载请写明来源。