
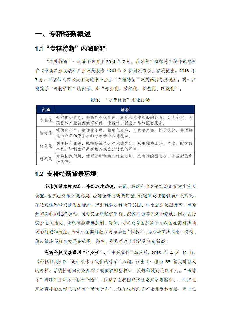
截至 2023 年 4 月30 日,省级专精特新及省级专精特新“小巨人”共计 71,764家,其中上市公司 1005 家,较 2022 年 4月30 日,专精特新上市公司数量增加了175 家,增速 21.08%,专精特新上市公司群体数量保持增长,其中江苏省专精特新上市公司数量增长最为明显。专精特新上市公司在 A 股中扮演着日益重要的角色。
专精特新上市公司群体的市值差异较大,整体集中在中小市值,占比(47%)最多的是市值在 20~50 亿元的企业,85%的专精特新上市公司市值低于 100 亿元专精特新上市公司市值中位数和平均值有所回升,但市值分布出现愈发分散的趋势
专精特新上市公司在各省的发育存在明显差异一-数量分布不均、市值差异巨大。长三角及广东是专精特新上市公司的主力军,上海与河北的专精特新上市企业对 A 股表现更突出的贡献。大部分省份专精特新上市公司在 A 股中扮演着愈发重要的角色。
现阶段,创业板和科创板是专精特新上市公司的主战场,行业主要集中在机械设备、医药生物、电子、基础化工、电力设备五大行业。电子、医药生物、电力设备三大产业的总市值最高。
进一步分析专精特新上市公司 2022 年度财务指标,我们会发现,纵向来看专精特新上市公司在规模上有所扩张,但经营质量有所降低,资产报酬率、成长能力、盈利能力、运营能力等方面指标均有不同程度的下滑,经营质量的稳定和提高是专精特新上市公司群体需要下阶段重点思考的问题:横向来看,由于专精特新上市公司为中小企业,其在规模上与A 股有较为明显的差距,受规模影响,在议价能力方面也与A 股有一定差距。而经营质量较 A 股仍有一定优势,但优势在缩小,尤其是在成长能力表现较差,甚至低于A 股表现。
截至2023 年4月30 日,四批国家级专精特新“小巨人”共计 8997 家,其中上市公司 759 家,较 2022 年4月30日,“小巨人”上市公司数量增加 168家,增速 28.43%,公司数量保持增长。“小巨人”上市公司在A 股中扮演着日益重要的角色。
来源:iSmart DT












免责声明:以上报告均系本平台通过公开、合法渠道获得,报告版权归原撰写/发布机构所有,如涉侵权,请联系删除 ;资料为推荐阅读,仅供参考学习,如对内容存疑,请与原撰写/发布机构联系。