广东盛路通信科技股份有限公司 关于2022年度向特定对象发行A股 股票预案二次修订情况说明的公告
证券时报
2023-07-13 08:05:30
0

原标题:广东盛路通信科技股份有限公司 关于2022年度向特定对象发行A股 股票预案二次修订情况说明的公告

本公司及董事会全体成员保证信息披露的内容真实、准确、完整,没有虚假记载、误导性陈述或者重大遗漏。

广东盛路通科技股份有限公司(以下简称“公司”)2022年度向特定对象发行A股股票相关事项已经公司第五届董事会第十九次会议、2022年第一次临时股东大会、第五届董事会第二十六次会议和2023年第一次临时股东大会审议通过,并授权董事会办理本次发行的有关事宜。

根据《上市公司证券发行注册管理办法》、《证券期货法律适用意见第18号》等相关规定,公司前次募集资金可用于补充流动资金的上限为前次募集资金总额的30%,超出部分需要从本次募集资金中扣除。

公司根据上述情况并结合实际情况,对本次发行的募集资金总额进行了调减,同时调减了本次发行的发行数量上限,并确定了本次发行的发行数量下限。公司于2023年7月11日召开了第五届董事会第二十九次会议和第五次监事会第二十四次会议,审议通过了《关于公司2022年度向特定对象发行A股股票预案(修订稿二)的议案》。

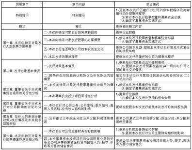
现将预案中涉及的主要修订情况说明如下:

除以上修订外,本次向特定对象发行A股股票的其他事项无重大变化。本次向特定对象发行股票相关事项尚需经深圳证券交易所审核通过及中国证监会同意注册后方可实施。公司将根据深圳证券交易所、中国证监会的审批情况,及时履行信息披露义务,敬请广大投资者谨慎决策,注意投资风险。

特此公告。

广东盛路通信科技股份有限公司董事会

二〇二三年七月十二日

证券代码:002446 证券简称:盛路通信 公告编号:2023-041

债券代码:128041 债券简称:盛路转债

广东盛路通信科技股份有限公司

关于2022年度向特定对象发行A股

股票预案(修订稿二)披露的提示性公告

本公司及董事会全体成员保证信息披露的内容真实、准确和完整,没有虚假记载、误导性陈述或者重大遗漏。

广东盛路通科技股份有限公司(以下简称“公司”)2022年度向特定对象发行A股股票相关事项已经公司第五届董事会第十九次会议、2022年第一次临时股东大会、第五届董事会第二十六次会议和2023年第一次临时股东大会审议通过。

根据《上市公司证券发行注册管理办法》、《证券期货法律适用意见第18号》等相关规定,公司前次募集资金可用于补充流动资金的上限为前次募集资金总额的30%,超出部分需要从本次募集资金总额中扣除。公司于2023年7月11日召开的第五届董事会第二十九次会议和第五次监事会第二十四次会议,审议通过了《关于公司2022年度向特定对象发行A股股票预案(修订稿二)的议案》及其他相关议案,根据公司2023年第一次临时股东大会的授权,该事项无需提交股东大会审议。具体内容详见公司于同日披露在巨潮资讯网(www.cninfo.com.cn)等指定信息披露媒体上的公告。

本次《公司2022年度向特定对象发行股票预案(修订稿二)》的披露事项不代表审核机关对于本次向特定对象发行股票相关事项的实质性判断、确认或批准,本次向特定对象发行股票相关事项尚需经深圳证券交易所审核通过及中国证监会同意注册后方可实施。敬请广大投资者谨慎决策,注意投资风险。

特此公告。

广东盛路通信科技股份有限公司董事会

二〇二三年七月十二日

证券代码:002446 证券简称:盛路通信 公告编号:2023-045

债券代码:128041 债券简称:盛路转债

广东盛路通信科技股份有限公司

关于与认购对象签署附条件生效的

股份认购协议之补充协议(二)

暨关联交易的公告

本公司及董事会全体成员保证信息披露的内容真实、准确和完整,没有虚假记载、误导性陈述或者重大遗漏。

广东盛路通信科技股份有限公司(以下简称“公司”)已经分别于2022年7月22日、2023年3月3日与公司实际控制人、控股股东杨华先生签署了《广东盛路通信科技股份有限公司与杨华之附条件生效的股份认购协议》(以下简称“原股份认购协议”)、《广东盛路通信科技股份有限公司与杨华之附条件生效的股份认购协议之补充协议》(以下简称《补充协议》),上述事项已经公司第五届董事会第十九次会议、2022年第一次临时股东大会、第五届董事会第二十六次会议审议通过。

因按照相关法律、法规的规定,公司需调减2022年度向特定对象发行A股股票的募集资金总额并调整了发行方案。根据公司2023年第一次临时股东大会对董事会的授权,公司于2023年7月11日召开的第五届董事会第二十九次会议,审议通过了《关于公司与认购对象签署附条件生效的股份认购协议之补充协议(二)的议案》、《关于公司向特定对象发行股票涉及关联交易事项的议案》,同意公司与杨华先生签署《广东盛路通信科技股份有限公司与杨华之附条件生效的股份认购协议之补充协议(二)》(以下简称《补充协议(二)》)。

公司本次向特定对象发行事项尚需经深圳证券交易所审核通过及中国证监会同意注册后方可实施。本次向特定对象发行方案能否获得上述批准或注册,以及最终取得批准或注册的时间尚存在不确定性。

一、关联交易概述

公司本次向特定对象发行股票不超过52,153,321股,募资资金总额不超过31,083.38万元,全部由公司控股股东、实际控制人杨华先生以现金方式认购。

因杨华先生为公司控股股东、实际控制人,与公司存在关联关系,因此本次向特定对象发行股票的事项构成关联交易。本次关联交易不构成《上市公司重大资产重组管理办法》规定的重大资产重组。

(一)关联方介绍

杨华先生,中国国籍,无境外永久居留权,1965年出生,本科学历。现任公司董事长兼总经理、南京恒电电子有限公司董事、成都创新达微波电子有限公司董事、广东盛路通信有限公司董事长、佛山市盛夫通信设备有限公司董事、北京宇信电子有限公司董事、深圳市朗赛微波通信有限公司董事、东莞市合正汽车电子有限公司执行董事和总经理、成都盛路电子科技有限公司执行董事和总经理、成都木文科技有限公司执行董事和总经理。曾任深圳市合正汽车电子有限公司董事、深圳盛元信创投资有限公司(曾用名:深圳前海盛元投资有限公司)执行董事和总经理、深圳市盛路物联通讯技术有限公司董事。

本次发行前,杨华先生持有公司89,484,571股股份,占公司股份总数的9.80%,为公司控股股东、实际控制人。

经查询“中国执行信息公开网”,杨华先生不是失信被执行人。

(二)关联交易标的

本次关联交易的交易标的为公司本次向特定对象发行的人民币普通股(A股)股票。

(三)关联交易价格确定的原则

本次向特定对象发行股票的定价基准日为公司第五届董事会第十九次会议决议公告日,发行价格为5.96元/股,不低于定价基准日前20个交易日股票交易均价的80%。若公司在定价基准日至发行日期间发生分红派息、送红股、资本公积金转增股本等除权、除息事项,本次向特定对象发行的发行价格将进行相应调整。

二、《股份认购协议之补充协议(二)》的主要内容

第一条

将原股份认购协议正文“第一条 认购方式、认购价格及定价原则、认购股份数量及价款、限售期、支付方式及股份变更登记等”条款中认购股份数量及价款的表述调整为:

认购股份数量及价款:

本次发行,乙方同意以本次发行价格认购甲方本次发行的全部股份,认购股份数量不超过52,153,321股,不低于41,946,309股。乙方应向甲方支付的股份认购款总额为本协议约定的认购价格乘以乙方实际认购的股份数量。

如本次发行拟募集资金总额或发行股份总数因监管政策变化或发行审核注册文件的要求等情况予以调整的,则公司本次发行的股份数量将做相应调整。本次发行的发行数量以深交所审核通过及中国证监会同意注册发行的股票数量为准。

尽管有前述规定,若甲方在定价基准日至发行日期间发生派息、送红股、资本公积金转增股本等除权、除息事项,将相应调整本次股份发行数量的上限。

第二条 本协议是原股份认购协议的补充协议,本协议与原股份认购协议及以往补充协议约定不一致的,以本协议为准;本协议未作约定的,以原股份认购协议及以往补充协议为准。

三、本次关联交易目的和对公司的影响

本次向特定对象发行募集资金在扣除发行费用后用于公司全资子公司成都创新达微波电子有限公司“新型微波、毫米波组件系统研发生产中心建设项目”及补充公司流动资金。成都创新达微波电子有限公司新型微波、毫米波组件系统研发生产中心项目建设,将提高公司新型微波、毫米波组件自主创新能力,满足军队和国防信息化建设对微波技术相关产品需求。本次募集资金部分用于补充流动资金,有利于缓解公司的资金压力,推进公司业务规模的拓展,保障公司研发创新及业务扩张等活动的持续正常开展,进一步优化公司的财务结构,降低公司财务风险,提高公司的偿债能力和抗风险能力,保障公司的持续、稳定、健康发展。

公司控股股东、实际控制人杨华先生以现金方式认购公司本次向特定对象发行股票,表明对公司发展前景的信心,对公司发展战略的支持,这有助于公司长期战略决策的贯彻实施。本次向特定对象发行股票不会导致公司控制权发生变化。此次关联交易亦不会对公司的独立运营、财务状况和经营结果形成不利影响。

四、当年年初至披露日与该关联人累计已发生的各类交易的总金额

2023年年初至披露日,公司与控股股东、实际控制人杨华先生本人未发生除本次关联交易以外的其它关联交易事项。

五、关联交易的批准

(一)独立董事事前认可意见及独立意见

1、事前认可意见

本次召开董事会前,独立董事根据《上市公司证券发行注册管理办法》、《证券期货法律适用意见第18号》等相关法律、法规的规定,对公司与杨华先生签订《补充协议(二)》的事项进行核查,认为公司与杨华先生签订《补充协议(二)》的条款及签署程序符合相关法律、法规的有关规定;对本次发行涉及的关联交易事项进行核查,认为本次的发行对象杨华先生与公司存在关联关系,公司本次向特定对象发行股票的事项构成关联交易,本次关联交易公平、公正、公开,其交易价格合理、公允,符合相关法律、法规的规定。上述事项均不存在损害公司及全体股东特别是中小股东利益的情形。

因此,独立董事一致同意将《关于公司与认购对象签署附条件生效的股份认购协议之补充协议(二)的议案》和《关于公司向特定对象发行股票涉及关联交易事项的议案》提交公司第五届董事会第二十九次会议审议。

2、独立意见

经核查,独立董事认为:根据《上市公司证券发行注册管理办法》、《证券期货法律适用意见第18号》等相关法律、法规的规定,公司就本次调减募集资金总额并调整发行方案的事项与杨华先生签订《补充协议(二)》,符合相关法律、法规的规定;本次的发行对象杨华先生与公司存在关联关系,公司本次向特定对象发行股票的事项构成关联交易,公司根据本次对募集资金总额调减并调整发行方案的具体情况,相应调整了本次发行涉及的关联交易事项,本次关联交易事项公平、公正、公开,其交易价格合理、公允,符合相关法律、法规的规定。上述事项均不存在损害公司及全体股东特别是中小股东利益的情形。

因此,独立董事一致同意公司与认购对象签署附条件生效的股份认购协议之补充协议(二)、公司本次向特定对象发行股票涉及关联交易的事项。

(二)董事会、监事会

公司于2023年7月11日召开的第五届董事会第二十九次会议和第五届监事会第二十四次会议,审议通过了《关于公司与认购对象签署附条件生效的股份认购协议之补充协议(二)的议案》、《关于公司向特定对象发行股票涉及关联交易事项的议案》,关联董事已回避表决。

六、备查文件

1、第五届董事会第二十九次会议决议;

2、第五届监事会第二十四会议决议;

3、独立董事对第五届董事会第二十九次会议相关议案发表的事前认可及独立意见;

4、《广东盛路通信科技股份有限公司与杨华之附条件生效的股份认购协议之补充协议(二)》。

特此公告。

广东盛路通信科技股份有限公司董事会

二〇二三年七月十二日

证券代码:002446 证券简称:盛路通信 公告编号:2023-043

债券代码:128041 债券简称:盛路转债

广东盛路通信科技股份有限公司

关于向特定对象发行A股股票摊薄即期回报及填补措施和相关主体承诺

(修订稿二)的公告

本公司及董事会全体成员保证信息披露的内容真实、准确和完整,没有虚假记载、误导性陈述或者重大遗漏。

重要内容提示:

1、广东盛路通信科技股份有限公司(以下简称“盛路通信”或“公司”)2022年度向特定对象发行股票(以下简称“本次发行”或“本次向特定对象发行”)事项已经公司第五届董事会第十九次会议、第五届监事会第十五次会议、2022年第一次临时股东大会、第五届董事会第二十六次会议、第五届监事会第二十一次会议、2023年第一次临时股东大会、第五届董事会第二十九次会议和第五次监事会第二十四次会议审议通过,尚需深圳证券交易所审核通过并经中国证监会同意注册后方可实施。

2、特此提醒投资者关注本次向特定对象发行股票可能摊薄即期回报的风险。同时,公司为应对即期回报被摊薄风险而制定的填补回报具体措施不等于对公司未来利润做出保证,投资者不应据此进行投资决策,投资者据此进行投资决策造成损失的,公司不承担赔偿责任。

根据《国务院关于进一步促进资本市场健康发展的若干意见》(国发[2014]17号)、《国务院办公厅关于进一步加强资本市场中小投资者合法权益保护工作的意见》(国办发[2013]110号)以及中国证监会《关于首发及再融资、重大资产重组摊薄即期回报有关事项的指导意见》(证监会公告[2015]31号)等文件的相关要求,公司就本次发行即期回报摊薄的影响进行了认真分析,并结合实际情况提出了具体的填补回报措施,相关主体对公司填补回报措施能够得到切实履行作出了承诺,具体如下:

一、本次发行对公司主要财务指标的影响

(一)分析的主要假设和前提

1、假设宏观经济环境、产业政策、行业发展状况、市场情况等方面没有发生重大不利变化;

2、考虑本次向特定对象发行股票的审核和发行需要一定时间周期,假定本次向特定对象发行于2023年9月末实施完毕,此假设仅用于测算本次发行对公司每股收益的影响,不代表公司对于本次发行实际完成时间的判断,最终以通过深圳证券交易所审核及中国证监会注册后的实际完成时间为准;

3、本次发行股票数量为52,153,321股(该发行数量仅为估计,最终以通过深圳证券交易所审核并获得中国证监会注册同意后实际发行的股份数量为准);本次发行募集资金总额为31,083.38万元,不考虑扣除发行费用的影响(本次向特定对象发行实际到账的募集资金规模将根据监管部门审核通过并同意注册、发行认购情况以及发行费用等情况最终确定);

4、假设公司2023年度不进行现金分红。该利润分配方案仅用于计算本次发行对摊薄即期回报的影响,实际分红以经公司股东大会审议通过的利润分配方案为准;

5、不考虑本次向特定对象发行募集资金运用对公司生产经营、财务状况(如营业收入、财务费用、投资收益)等的影响;

6、公司2022年实现归属于上市公司股东的净利润为24,365.69万元,归属于上市公司股东的扣除非经常性损益的净利润为23,112.13万元。以此数据为基础,根据公司经营的实际情况及谨慎性原则,对公司2023年净利润,假设按以下三种情况进行测算(以下假设不代表公司对2023年的经营情况及趋势的判断,不构成公司的盈利预测):

(1)与2022年预计实现的数据持平;

(2)较2022年预计实现的数据上升25%;

(3)较2022年预计实现的数据上升50%。

7、在预测公司发行后净资产时,假设2023年度未考虑除募集资金、净利润及利润分配之外的其他因素对净资产的影响;

8、在预测公司本次向特定对象发行后期末总股本和计算每股收益时,仅考虑本次向特定对象发行对总股本的影响,不考虑2023年度内发生的其他可能产生的股权变动事宜。

9、公司作为高新技术企业,享受15%的高新技术企业优惠税率,假设公司2023年继续享受15%的优惠税率。

以上假设及本公告中关于本次发行前后公司主要财务指标的情况仅为测算本次向特定对象发行摊薄即期回报对公司主要财务指标的影响,不构成公司的盈利预测,投资者不应据此进行投资决策,投资者据此进行投资决策造成损失的,公司不承担赔偿责任。

(二)本次发行对公司主要财务指标的影响

基于上述假设前提,公司测算了本次发行对公司主要财务指标的影响,测算结果如下表所示:

注:对基本每股收益的计算公式系按照中国证监会制定的《关于首发及再融资、重大资产重组摊薄即期回报有关事项的指导意见》中的要求和《公开发行证券的公司信息披露编报规则第9号一一净资产收益率和每股收益的计算及披露》中的规定进行计算。

根据上述测算,本次发行可能导致公司发行当年基本每股收益与稀释每股收益有所下降。本次募集资金到位后,公司的即期回报存在短期内被摊薄的风险。

二、关于本次向特定对象发行股票摊薄即期回报的特别风险提示

本次募集资金到位后,公司的总股本和净资产规模将会增加,但募集资金产生经济效益需要一定的时间。本次募集资金到位后的短期内,公司的每股收益指标存在下降的风险,特此提醒投资者关注本次向特定对象发行股票摊薄即期回报的风险。

三、本次向特定对象发行股票的必要性和合理性

本次向特定对象发行股票募集资金投资项目均经过公司董事会谨慎论证,项目的实施有利于进一步促进公司产品结构升级、提升公司的核心竞争力,巩固公司行业地位,增强公司的可持续发展能力。

(一)本次向特定对象发行的必要性

1、响应国家产业政策,稳固公司行业地位

进入新世纪以来,世界新军事变革加速推进,各主要国家军队都在加快信息化建设。当前我国的军事装备正在向以信息化为核心的光机电一体化方向和陆、海、空、天、电磁、电子等领域迈进,发展前景及市场十分看好。党的二十大报告提出实现建军一百年奋斗目标,开创国防和军队现代化新局面。

本项目所生产的新型微波、毫米波组件产品广泛应用于卫星通信、雷达通信等领域高敏感度接收机的关键部件中,负责无线电接收、放大等过程,在雷达、通信、导航、遥控和电子战等诸多领域中有着举足轻重的地位。目前,军工行业面临历史性的发展机会,公司以市场为导向,以技术研发为驱动,跟随国家“全面加强练兵备战”的发展规划,进行战略聚焦,围绕移动通信技术,通过本项目的实施,加深在军、民两翼的布局,稳固公司行业地位。

2、持续加大研发投入,确保行业内技术领先

近年来,公司持续加大研发投入,聚焦产品小型化、轻量化、可靠性等方面的提升迭代,取得重要成果。其中微波宽带收发模块及组件在结构小型化、模块化、通用化、高可靠性方面达到国内同行领先水平。随着相控阵体制在雷达和通讯等电子整机的广泛应用,小型化、多功能微波组件的市场需求将进一步放大,公司微波电路微组装技术市场空间将同步扩大。公司把握行业发展趋势,逐步参与民用产品开发,促进技术成果转化,实现现有军工产品技术升级,以加大研发投入确保行业内技术领先。

3、补充流动资金,优化公司财务结构,增强公司抗风险能力

本次向特定对象发行股票募集资金部分用于补充流动资金,有利于缓解公司的资金压力,推进公司业务规模的拓展,保障公司研发创新及业务扩张等活动的持续正常开展,进一步优化公司的财务结构,降低公司财务风险,提高公司的偿债能力和抗风险能力,保障公司的持续、稳定、健康发展。

(二)本次向特定对象发行的合理性

1、武器装备建设驶入快车道,军工电子业务将迎来发展壮大的黄金期

随着我国国防工业建设需求的持续增长,军工电子产业受益显著。军工电子行业作为国家鼓励发展的高技术产业和战略性新兴产业,受到了国家的大力扶持。近年来,我国相继出台各项政策推进军队信息化建设,党的二十大报告提出实现建军一百年奋斗目标,开创国防和军队现代化新局面。《新时代的中国国防》提到推动机械化信息化融合发展,加快军事智能化发展,构建中国特色现代军事力量体系。“十四五”期间在“全面加强练兵备战”、“确保2027年实现建军百年奋斗目标”思想指导下,我国国防军队建设将“加快武器装备现代化,聚力国防科技自主创新、原始创新,加速战略性前沿性颠覆性技术发展,加速武器装备升级换代和智能化武器装备发展。”

在国家政策的不断利好之下,我国国防支出近十年来一直保持着高速增长,根据国防部发布的最新数据显示,2023年我国中央财政预算国防支出为15,537.00亿元,相较2022年同比增长7.12%。国防支出持续增长,将带动军工信息化建设,在未来很长一段时间内对军工电子行业的发展形成重大利好。

数据来源:财政部

2、垂直整合与专业化整合并存,协同效益和规模效应充分释放

在军用微波组件领域,垂直整合和专业化整合并存。下游企业通过垂直整合微波组件厂商可提升对上游产业链掌控能力。在军用雷达、通信与电子对抗领域,微波组件性能对整机性能的影响非常关键,且微波组件在整机中的价值占比越来越高。微波组件企业通过专业化整合可以共享核心技术与客户资源,实现协同效应与规模效应,从而提升企业竞争力。

四、本次募集资金投资项目与公司现有业务的关系及公司从事募集资金投资项目在人员、技术、市场等方面的储备情况

(一)本次募集资金投资项目与公司现有业务的关系

本次募集资金投资项目主要围绕公司主营业务展开,符合国家产业政策和公司整体经营发展战略,具有良好的市场前景。本次募集资金投资项目的实施有利于实现公司业务的进一步拓展,巩固和发展公司在行业中的竞争优势,提高公司盈利能力,符合公司长期发展需求及股东利益。

(二)公司从事募集资金投资项目在人员、技术、市场等方面的储备情况

本次募集资金投资项目名称为新型微波、毫米波组件系统研发生产中心建设项目,项目实施主体为成都创新达微波电子有限公司(以下简称“成都创新达”),成都创新达在人员、技术、市场等方面的储备情况如下:

1、人员储备情况

成都创新达技术研发部现有人员由来自老军工企业的具有深厚专业底蕴与丰富实践经验的高级工程师和工程师等,以及成都电子科技大学、重庆大学、四川大学等大专院校毕业生组成。成都创新达秉持专业、专注的经营理念,通过不断挖掘行业技术深度,长期与电子科技大学建立产学研合作,由于军用微波通信行业保密性、专业性均较强,对产品开发、设计人员的专业素质要求较高,专业人才是制约微波通信行业发展的瓶颈之一,主要通过自主培养来满足对人才的需求。对于新进入本行业的企业来说,人才的引进困难,而人才的培养又需要较长的周期,因此微波通信器件行业存在着明显的人才壁垒。

2、技术储备情况

截至2023年3月31日,成都创新达现拥有国家知识产权局颁发的实用新型专利共57项,并将专利技术广泛应用于产品中,长期在电子信息技术领域开展新产品研发及科技成果产业化转化,并取得了较大成效。成都创新达产品技术含量高,设计合理,工艺先进,还具有射频微波频率高、频带宽、小型化、集成度高、动态范围大、抗干扰能力强、宽温度范围、电磁兼容性能好等特点。

3、市场储备情况

成都创新达多年来致力于武器装备配套产品的研发生产,为航空、航天、航海、雷达、电子对抗等研究所、整机生产厂的多种军用整机和型号产品提供配套,现有客户包括国内大型的军工集团、科研院所、整机厂商等。

五、公司本次向特定对象发行股票摊薄即期回报的填补措施

为保证本次发行的募集资金有效使用,促进公司业务健康、良好的发展,充分保护公司股东特别是中小股东的权益,增强公司的可持续发展能力,提升公司的业务规模、经营效益,降低即期回报被摊薄的风险,公司将采取如下措施:

(一)加强对募集资金监管,保证募集资金合理合法使用

为规范募集资金的管理和使用,确保募集资金专项用于募集资金投资项目,公司已根据《公司法》、《证券法》和《深圳证券交易所股票上市规则》等相关法律、法规的规定和要求,结合公司实际情况,制定并完善了公司的募集资金管理制度,明确规定公司对募集资金采用专户专储、专款专用的制度,以便于募集资金的管理和使用以及对其使用情况加以监督。公司制定的募集资金管理办法针对募集资金使用的申请、分级审批权限、决策程序、风险控制措施及信息披露程序均做出明确规定。公司将定期检查募集资金使用情况,保证募集资金得到合理合法使用。

(二)优化业务流程,提升运营效率,降低运营成本

公司将持续优化业务流程和完善内部控制制度,对各个业务环节进行标准化管理。在日常经营管理中,加强对研发、采购、生产、销售等各个环节流程和制度实施情况的监控,进一步增强企业执行力,并同步推进成本控制工作,提升公司资产运营效率,降低公司营运成本,进而提升公司盈利能力。

(三)继续加大市场拓展力度,提高市场占有率

在保证产品质量的大前提下,公司将继续实施品牌带动战略,大力拓展市场,巩固和提高国内市场占有率。本次发行募集资金到位后,在尽快投入募集资金投资项目运作的同时,公司将努力寻求新的市场机会,不断完善现有业务产品体系,提高市场占有率,进一步增加公司盈利能力,以更好地回报股东。

(四)加快募集资金投资项目建设,提升公司核心竞争力

公司将严格按照董事会及股东大会审议通过的募集资金用途,在扣除发行费用后将用于新型微波、毫米波组件系统研发生产中心建设项目及补充流动资金。募集资金运用将提升公司生产能力、扩大公司营业收入,从而进一步提升公司的持续盈利能力。

本次发行募集资金到位后,公司将抓紧进行本次募集资金投资项目的实施工作,积极调配资源,统筹合理安排项目的投资建设进度,力争缩短项目建设期,实现本次募集资金投资项目的早日投产并实现预期效益,避免即期回报被摊薄,使公司被摊薄的即期回报尽快得到填补。

(五)严格执行现金分红,保障投资者利益

为完善和健全公司科学、持续、稳定、透明的分红政策和监督机制,积极有效地回报投资者,根据中国证监会《关于进一步落实上市公司现金分红有关事项的通知》(证监发[2012]37号)、《上市公司监管指引第3号一上市公司现金分红(2022年修订)》(证监会公告[2022]3号)等规定,公司制定和完善了《公司章程》中有关利润分配的相关条款,明确了公司利润分配尤其是现金分红的具体条件、比例、分配形式和股票股利分配条件等,完善了公司利润分配的决策程序和机制,以及利润分配政策的调整原则,强化了中小投资者权益保障机制。

本次向特定对象发行后,公司将依据相关法律规定,严格执行落实现金分红的相关制度和股东回报规划,保障投资者的利益。

六、相关主体出具的承诺

(一)公司董事、高级管理人员的承诺

为确保本次发行填补回报措施的切实履行,维护公司及全体股东的合法权益,公司全体董事、高级管理人员承诺如下:

1、承诺忠实、勤勉地履行职责,维护公司和全体股东的合法权益;

2、承诺不无偿或以不公平条件向其他单位或者个人输送利益,也不采用其他方式损害公司利益;

3、承诺对本人的职务消费行为进行约束;

4、承诺不动用公司资产从事与履行职责无关的投资、消费活动;

5、承诺在本人自身职责和合法权限范围内,全力促使由董事会或者薪酬与考核委员会制定的薪酬制度与公司填补回报措施的执行情况相挂钩;

6、承诺在本人自身职责和合法权限范围内,全力促使公司未来制订的股权激励计划的行权条件与公司填补回报措施的执行情况相挂钩;

7、自本承诺函出具日至公司本次发行实施完毕前,若中国证券监督管理委员会关于填补回报措施及其承诺作出新的监管规定,且本承诺函不能满足中国证券监督管理委员会该等规定时,本人承诺将按照中国证券监督管理委员会的最新规定出具补充承诺;

8、承诺切实履行公司制定的有关填补回报措施以及本人对此作出的任何有关填补回报措施的承诺。如果本人违反本人所作出的承诺或拒不履行承诺,本人将按有关规定履行解释、道歉等相应义务,并同意中国证券监督管理委员会、深圳证券交易所依法作出的监管措施或自律监管措施;若本人违反该等承诺并给公司或者投资者造成损失的,本人愿意依法承担对公司或者投资者的补偿责任。

(二)公司控股股东、实际控制人的承诺

为确保本次发行填补回报措施的切实履行,维护盛路通信及全体股东的合法权益,公司控股股东、实际控制人杨华先生作出如下承诺:

1、本人将依照相关法律、法规以及《广东盛路通信科技股份有限公司章程》的有关规定行使控股股东权利,不越权干预盛路通信经营管理活动,不侵占盛路通信的利益;

2、本人承诺切实履行公司制定的有关填补回报措施以及对此作出的任何有关填补回报措施的承诺;

3、作为填补回报措施相关责任主体,若违反上述承诺或拒不履行上述承诺,本人同意按照中国证券监督管理委员会和深圳证券交易所等证券监管机构制定或发布的有关规定、规则,对本人作出相关处罚或采取相关管理措施;

4、自本承诺出具日至公司本次发行实施完毕前,若中国证券监督管理委员会关于填补回报措施及其承诺作出新的监管规定,且上述承诺不能满足中国证券监督管理委员会该等规定时,本人承诺届时将按照中国证券监督管理委员会的最新规定出具补充承诺。

七、审议程序

公司董事会对本次向特定对象发行摊薄即期回报事项的填补即期回报措施及相关主体承诺等事项已经公司第五届董事会第二十九次会议审议通过。根据公司2023年第一次临时股东大会的授权,本议案无需提交股东大会审议。

特此公告。

广东盛路通信科技股份有限公司董事会

二〇二三年七月十二日

证券代码:002446 证券简称:盛路通信 公告编号:2023-044

债券代码:128041 债券简称:盛路转债

广东盛路通信科技股份有限公司

关于控股股东、实际控制人认购股份

相关承诺的公告

本公司及董事会全体成员保证信息披露的内容真实、准确和完整,没有虚假记载、误导性陈述或者重大遗漏。

广东盛路通信科技股份有限公司(以下简称“公司”或“发行人”)拟向公司实际控制人、控股股东杨华先生发行股票。公司2022年度向特定对象发行A股股票(以下简称“本次发行”)的议案及相关修订已经公司第五届董事会第十九次会议、2022年第一次临时股东大会、第五届董事会二十六次会议、2023年第一次临时股东大会及第五届董事会二十九次会议审议通过。

公司于2023年6月20日收到了深圳证券交易所出具的《关于广东盛路通信科技股份有限公司申请向特定对象发行股票的审核问询函》(审核函〔2023〕120106 号)。根据相关审核监管要求,公司收到了杨华先生作为本次发行认购对象的出具的相关承诺。具体内容如下:

一、关于本次认购资金来源及合法性的承诺

作为公司本次发行的认购对象,杨华先生就本次认购资金来源及合法性作出的承诺如下:

本人用于认购广东盛路通信科技股份有限公司2022年度向特定对象发行A股股票所使用的资金,全部来源于合法合规的自有资金或自筹资金,不存在对外募集、代持、结构化安排或直接、间接使用发行人及其关联方(本人及本人控制的除发行人及其子公司以外的其他企业除外)资金用于认购的情形;不存在发行人及主要股东直接或通过其利益相关方向本人提供财务资助、补偿、承诺收益或其他协议安排的情形;本人参与的本次发行的认购资金不存在直接或间接使用发行人及其子公司、关联方(本人及本人控制的除发行人及其子公司以外的其他企业除外)资金的情形。

二、关于特定期间不减持的承诺

作为公司本次发行的认购对象,杨华先生就特定期间不减持事宜所作出的承诺如下:

1、发行人本次发行定价基准日前六个月内,本人未曾减持发行人股份;

2、自定价基准日起至发行人本次发行完成后六个月内,本人将不会以任何方式减持所持有的发行人股票,也不存在减持发行人股票的计划;

3、本人承诺将严格按照法律法规、交易所的相关规定进行减持并履行权益变动涉及的信息披露义务;

4、如本人违反前述承诺而发生减持的,本人承诺因减持所得的收益全部归发行人所有。

特此公告。

广东盛路通信科技股份有限公司董事会

二〇二三年七月十二日

证券代码:002446 证券简称:盛路通信 公告编号:2023-047

债券代码:128041 债券简称:盛路转债

广东盛路通信科技股份有限公司

关于收到民事判决书暨诉讼进展的公告

本公司及董事会全体成员保证信息披露的内容真实、准确和完整,没有虚假记载、误导性陈述或者重大遗漏。

广东盛路通信科技股份有限公司(以下简称“公司”或“盛路股份”)于2023年1月12日就其与罗剑平、郭依勤、黄斌及第三人深圳市合正汽车电子有限公司(以下简称“合正电子”)合同纠纷一案向法院提起诉讼。近日,公司已收到广东省佛山市三水区人民法院(以下简称“三水区人民法院”)的《民事判决书》([2023]粤0607民初376号),现将相关情况公告如下:

一、本案的基本情况

公司于2020年5月18日召开的第四届董事会第二十一次会议审议通过了《关于出售深圳市合正汽车电子有限公司100%股权暨关联交易的议案》,同意公司向罗剑平、郭依勤转让所持合正电子100%股权、公司对合正电子享有的全部债权以及公司享有的对罗剑平、郭依勤的业绩补偿权利,本次交易对价共计为48,000万元。该事项已经公司2020年第一次临时股东大会审议通过,公司与罗剑平、郭依勤签署了《关于深圳市合正汽车电子有限公司之股权及债权转让协议》(以下简称《股权及债权转让协议》)。根据《股权及债权转让协议》的约定,罗剑平、郭依勤应于2021年底前分期支付完毕48,000万元,但罗剑平、郭依勤在约定期限内仅支付了款项7,800万元,剩余40,200万元一直拖欠未付。公司多次向罗剑平、郭依勤催收并发送《律师函》,敦促其尽快履行偿债义务或提出债务解决方案,期间罗剑平、郭依勤虽然提供了一些担保措施,但一直未按公司要求还款。

为维护公司及全体股东的利益,2023年1月12日,公司就其与罗剑平、郭依勤、黄斌及第三人合正电子的合同纠纷向三水区人民法院提起诉讼,并收到三水区人民法院的《受理通知书》,具体情况详见公司披露在巨潮资讯网(www.cninfo.com.cn)等指定信息披露媒体上的《关于提起诉讼的公告》。

为偿还公司债务,罗剑平、郭依勤于2023年5月对部分已质押给公司的其他公司股权进行了处置,股权处置的所得款500万元已偿还给公司。截至目前,罗剑平、郭依勤剩余未偿还债务金额为39,700万元及逾期违约金。具体情况详见公司披露在巨潮资讯网(www.cninfo.com.cn)等指定信息披露媒体上的《关于应收罗剑平、郭依勤债权款进展情况的公告》。

二、本案的进展情况

近日,公司收到了三水区人民法院的《民事判决书》([2023]粤0607民初376号),三水区人民法院依照《中华人民共和国民法典》及《中华人民共和国民事诉讼法》的相关规定作出判决,判决的主要内容如下:

(一)被告罗剑平、郭依勤应于本判决生效之日起十日内向原告盛路股份支付股权转让款39,700万元及逾期违约金。

(二)被告罗剑平、郭依勤应于本判决生效之日起十五日内将其名下位于深圳市福田区和南山区的两套房产抵押给原告盛路股份,并配合办理抵押登记手续;

(三)被告罗剑平、郭依勤应于本判决生效之日起十五日内将其持有的第三人合正电子的全部股权质押给原告盛路股份,并配合办理出质登记手续;

(四)原告盛路股份对被告郭依勤名下位于深圳市宝安区的房产折价或者拍卖、变卖所得的价款在上述第一项判决确定的债权范围内享有优先受偿权;

(五)原告盛路股份对被告郭依勤持有的盛路股份5,105,513股无限售流通股票折价或者拍卖、变卖所得的价款在上述第一项判决确定的债权范围内享有优先受偿权;

(六)原告盛路股份对被告罗剑平、郭依勤、黄斌所持有的七家公司的股权折价或者拍卖、变卖所得的价款在上述第一项判决确定的债权范围内享有优先受偿权;

(七)驳回原告盛路股份其他的诉讼请求;

(八)案件受理费由被告罗剑平、郭依勤共同承担。

三、是否有其他尚未披露的诉讼或仲裁事项

截至本公告披露日,公司及控股子公司没有其他应披露而未披露的重大诉讼或仲裁事项。

四、本次诉讼对公司的影响及风险提示

公司遵循会计的谨慎性原则,已分别在2020年度和2021年度对罗剑平、郭依勤逾期债务计提了信用减值损失共计37,111.16万元。本次判决为一审判决结果,案件当事人可以在规定期限内提起上诉,该案件最终判决结果、执行情况等存在不确定性,对公司本期及期后利润的影响,还需根据后续进展进一步确认。公司将持续关注并积极跟进本次诉讼的进展情况,及时履行信息披露义务。敬请广大投资者谨慎决策,注意投资风险。

五、备查文件

《民事判决书》

特此公告。

广东盛路通信科技股份有限公司董事会

二〇二三年七月十二日

证券代码:002446 证券简称:盛路通信 公告编号:2023-046

债券代码:128041 债券简称:盛路转债

广东盛路通信科技股份有限公司

关于申请向特定对象发行股票的审核

问询函回复及募集说明书等申请文件

更新的提示性公告

本公司及董事会全体成员保证信息披露的内容真实、准确和完整,没有虚假记载、误导性陈述或者重大遗漏。

广东盛路通信科技股份有限公司(以下简称“公司”)于2023年6月20日收到深圳证券交易所出具的《关于广东盛路通信科技股份有限公司申请向特定对象发行股票的审核问询函》(审核函〔2023〕120106号,以下简称“问询函”)。深圳证券交易所发行上市审核机构对公司向特定对象发行股票的申请文件进行了审核,并形成了审核问询问题。

公司及相关中介机构已按照审核问询函的要求,对相关问题逐项落实并回复,同时对募集说明书等申请文件进行了补充和更新。现根据相关要求,将问询函相关问题的回复及更新的募集说明书等申请文件予以披露,具体内容详见公司于同日披露在巨潮资讯网(www.cninfo.com.cn)等指定信息披露媒体上的相关公告。

公司本次向特定对象发行股票事项尚需通过深圳证券交易所审核,并获得中国证监会作出同意注册的决定后方可实施。本次向特定对象发行股票事项最终能否通过深圳证券交易所审核,并获得中国证监会同意注册的批复及其时间尚存在不确定性。公司将根据该事项的进展情况及时履行信息披露义务,敬请广大投资者谨慎决策,注意投资风险。

特此公告。

广东盛路通信科技股份有限公司董事会

二〇二三年七月十二日

证券代码:002446 证券简称:盛路通信 公告编号:2023-040

债券代码:128041 债券简称:盛路转债

广东盛路通信科技股份有限公司

关于调减公司2022年度向特定对象

发行A股股票募集资金总额暨调整发行方案的公告

本公司及董事会全体成员保证信息披露的内容真实、准确和完整,没有虚假记载、误导性陈述或者重大遗漏。

广东盛路通科技股份有限公司(以下简称“公司”)于2022年7月22日召开的第五届董事会第十九次会议和第五届监事会第十五次会议、2022年9月13日召开的2022年第一次临时股东大会、2023年3月3日召开的第五届董事会第二十六次会议和第五届监事会第二十一次会议、2023年3月20日召开的2023年第一次临时股东大会,审议通过了公司2022年度向特定对象发行A股股票(以下简称“本次发行”或“本次向特定对象发行股票”)的相关议案,并授权董事会全权办理本次发行的相关事宜。

公司于2023年7月11日召开的第五届董事会第二十九次会议和第五次监事会第二十四次会议,审议通过了《关于调减公司2022年度向特定对象发行A股股票募集资金总额暨调整发行方案的议案》,根据公司2023年第一次临时股东大会的授权,该事项无需提交股东大会审议。

根据《上市公司证券发行注册管理办法》、《证券期货法律适用意见第18号》等相关规定,公司前次募集资金可用于补充流动资金的上限为前次募集资金总额的30%,超出部分需要从本次募集资金总额中扣除。根据公司2023年第一次临时股东大会的授权,该事项无需提交股东大会审议。现将具体情况公告如下:

一、本次调减向特定对象发行股票募集资金总额并调整发行方案的具体情况

根据相关法律、法规的规定,公司结合实际情况,对本次发行的募集资金总额进行了调减,同时调减了本次发行的发行数量上限,并确定了本次发行的发行数量下限。除上述内容外,公司本次发行方案中的其他内容不变。本次发行的募集资金总额、发行数量调整情况具体如下:

(一)发行数量

调整前:

公司拟发行的股票数量为117,449,664股,不超过本次发行前公司总股本的30%。最终发行股票数量以深圳证券交易所审核通过并经中国证监会同意注册后的数量为准。若公司在定价基准日至发行日期间发生分红派息、送红股、资本公积金转增股本等除权、除息事项,本次向特定对象发行的发行数量将视情况依法做相应调整。

调整后:

公司拟发行的股票数量不低于41,946,309股且不超过52,153,321股,不超过本次发行前公司总股本的30%。最终发行股票数量以深圳证券交易所审核通过并经中国证监会同意注册后的数量为准。若公司在定价基准日至发行日期间发生分红派息、送红股、资本公积金转增股本等除权、除息事项,本次向特定对象发行的发行数量将视情况依法做相应调整。

(二)募集资金数量和用途

调整前:

本次向特定对象发行股票拟募集资金不超过70,000.00万元,扣除发行费用后拟全部用于以下项目:

调整后:

本次向特定对象发行股票拟募集资金不超过31,083.38万元,扣除发行费用后拟全部用于以下项目:

对于新型微波、毫米波组件系统研发生产中心建设项目的建设,发行人将以借款方式向全资子公司成都创新达提供资金,以实施募投项目。

除上述内容外,公司本次发行方案中的其他内容不变。

二、本次调减向特定对象发行股票募集资金总额并调整发行方案需履行的相关程序

本次调减向特定对象发行股票募集资金总额并调整发行方案的事项已经公司第五届董事会第二十九次会议、公司第五届监事会第二十四次会议审议通过,根据公司2023年第一次临时股东大会的授权,该事项无需提交股东大会审议。

三、其他

公司就本次调减向特定对象发行股票募集资金总额并调整发行方案的事项,编制了《广东盛路通信科技股份有限公司2022年度向特定对象发行A股股票预案(修订稿二)》等文件,具体内容详见公司于同日披露在巨潮资讯网(www.cninfo.com.cn)等指定信息披露媒体上的相关公告。

公司本次向特定对象发行股票的事项尚需通过深圳证券交易所审核,并获得中国证监会作出同意注册的决定后方可实施。本次向特定对象发行股票事项最终能否通过深圳证券交易所审核,并获得中国证监会同意注册的批复及其时间尚存在不确定性。公司将根据该事项的进展情况及时履行信息披露义务,敬请广大投资者谨慎决策,注意投资风险。

特此公告。

广东盛路通信科技股份有限公司董事会

二〇二三年七月十二日

证券代码:002446 证券简称:盛路通信 公告编号:2023-039

债券代码:128041 债券简称:盛路转债

广东盛路通信科技股份有限公司

第五届监事会第二十四次会议决议公告

本公司及监事会全体成员保证信息披露的内容真实、准确、完整,没有虚假记载、误导性陈述或者重大遗漏。

广东盛路通信科技股份有限公司(以下简称“公司”)第五届监事会第二十四次会议于二〇二三年七月十一日在公司会议室召开。本次会议的通知已于二〇二三年七月七日以电话或电子邮件等形式通知了全体监事。会议应到监事3名,实到监事3名,符合《中华人民共和国公司法》和《公司章程》的有关规定。经全体监事共同推举,本次会议由黄锦辉先生主持。会议经投票表决,审议通过了以下议案并形成决议:

一、逐项审议通过了《关于调减公司2022年度向特定对象发行A股股票募集资金总额暨调整发行方案的议案》

公司2022年度向特定对象发行A股股票(以下简称“本次发行”)的相关事项,已经公司第五届董事会第十九次会议及第二十六次会议、第五届监事会第十五次会议及第二十一次会议、2022年第一次临时股东大会、2023年第一次临时股东大会审议通过。

根据《上市公司证券发行注册管理办法》、《证券期货法律适用意见第18号》等相关规定,公司前次募集资金可用于补充流动资金的上限为前次募集资金总额的30%,超出部分需要从本次募集资金总额中扣除。具体内容详见公司于同日披露在巨潮资讯网(www.cninfo.com.cn)等指定信息披露媒体上的《广东盛路通信科技股份有限公司关于调减公司2022年度向特定对象发行A股股票募集资金总额暨调整发行方案的公告》。

公司根据上述情况,并结合公司实际情况,对本次发行的募集资金总额进行了调减并调整了发行方案。经核查,监事会逐项审议并通过了修订后的本次发行方案的各项内容:

1、发行股票的种类和面值

本次向特定对象发行的股票种类为境内上市人民币普通股(A股),每股面值为人民币1.00元。

表决结果:同意3票,反对0票,弃权0票。

2、发行方式和发行时间

本次发行采取向特定对象发行的方式,公司将在获得深圳证券交易所审核通过并经中国证监会同意注册后择机发行。

表决结果:同意3票,反对0票,弃权0票。

3、发行对象及认购方式

本次向特定对象发行股票的发行对象为公司控股股东、实际控制人杨华先生,发行对象以现金方式认购本次发行的股票。

表决结果:同意3票,反对0票,弃权0票。

4、定价基准日、发行价格和定价原则

本次向特定对象发行股票的定价基准日为公司第五届董事会第十九次会议决议公告日,发行价格为5.96元/股,不低于定价基准日前20个交易日股票交易均价的80%。若公司在定价基准日至发行日期间发生分红派息、送红股、资本公积金转增股本等除权、除息事项,本次向特定对象发行的发行价格将进行相应调整。

表决结果:同意3票,反对0票,弃权0票。

5、发行数量

公司拟发行的股票数量不低于41,946,309股且不超过52,153,321股,不超过本次发行前公司总股本的30%。最终发行股票数量以深圳证券交易所审核通过并经中国证监会同意注册后的数量为准。若公司在定价基准日至发行日期间发生分红派息、送红股、资本公积金转增股本等除权、除息事项,本次向特定对象发行的发行数量将视情况依法做相应调整。

表决结果:同意3票,反对0票,弃权0票。

6、限售期

本次向特定对象发行完成后,杨华先生认购的本次发行股票自发行结束之日起18个月内不得转让。发行对象所认购股份因发行人分配股票股利、资本公积转增等情形所衍生取得的股份亦应遵守上述股份锁定安排。

根据《上市公司收购管理办法》等相关规定,杨华先生原持有的发行人股份,自本次发行完成后锁定18个月。

表决结果:同意3票,反对0票,弃权0票。

7、募集资金数量和用途

本次向特定对象发行股票拟募集资金不超过31,083.38万元,扣除发行费用后拟全部用于以下项目:

对于新型微波、毫米波组件系统研发生产中心建设项目的建设,发行人将以借款方式向全资子公司成都创新达提供资金,以实施募投项目。

若本次扣除发行费用后的实际募集资金少于上述募集资金拟投入总额,公司董事会可根据项目的实际需求,在不改变本次募投项目的前提下,对上述项目的募集资金投入顺序和金额进行适当调整,募集资金不足部分由公司自筹解决。在募集资金到位前,公司可根据项目实际建设进度以自筹资金先行投入项目,待募集资金到位后予以置换。

表决结果:同意3票,反对0票,弃权0票。

8、未分配利润安排

为兼顾新老股东的利益,本次向特定对象发行前公司滚存未分配利润由本次向特定对象发行完成后的新老股东按照发行后的持股比例共享。

表决结果:同意3票,反对0票,弃权0票。

9、上市地点

在限售期满后,本次向特定对象发行的股票将在深圳证券交易所上市交易。

表决结果:同意3票,反对0票,弃权0票。

10、本次向特定对象发行股票决议有效期

本次向特定对象发行股票的决议自股东大会审议通过之日起12个月内有效。

表决结果:同意3票,反对0票,弃权0票。

根据公司2023年第一次临时股东大会对董事会的授权,本议案无需提交股东大会审议。本议案具体事项尚需经深圳证券交易所审核通过及中国证监会同意注册后方可实施,并最终以中国证监会同意注册的方案为准。

二、以3票同意,0票反对,0票弃权审议通过了《关于公司2022年度向特定对象发行A股股票预案(修订稿二)的议案》

经核查,监事会认为:因调减了本次发行的募集资金总额并调整了发行方案,公司对本次发行预案进行了相应修订,修订内容符合相关法律、法规的规定和要求。具体内容详见公司于同日披露在巨潮资讯网(www.cninfo.com.cn)等指定信息披露媒体上的《广东盛路通信科技股份有限公司2022年度向特定对象发行A股股票预案(修订稿二)》和《广东盛路通信科技股份有限公司关于2022年度向特定对象发行A股股票预案二次修订情况说明的公告》。

根据公司2023年第一次临时股东大会对董事会的授权,本议案无需提交股东大会审议。本议案具体事项尚需经深圳证券交易所审核通过及中国证监会同意注册后方可实施,并最终以中国证监会同意注册的方案为准。

三、以3票同意,0票反对,0票弃权审议通过了《关于公司2022年度向特定对象发行A股股票募集资金使用的可行性分析报告(修订稿二)的议案》

经核查,监事会认为:因调减了本次发行的募集资金总额并调整了发行方案,公司对本次发行募集资金使用的可行性分析报告进行了相应修订,修订内容符合相关法律、法规的规定和要求。具体内容详见公司于同日披露在巨潮资讯网(www.cninfo.com.cn)等指定信息披露媒体上的《广东盛路通信科技股份有限公司2022年度向特定对象发行A股股票募集资金使用的可行性分析报告(修订稿二)》。

根据公司2023年第一次临时股东大会对董事会的授权,本议案无需提交股东大会审议。

四、以3票同意,0票反对,0票弃权审议通过了《关于公司与认购对象签署附条件生效的股份认购协议之补充协议(二)的议案》

经核查,监事会认为:公司已经分别于2022年7月22日、2023年3月3日与认购对象杨华先生签署了《附条件生效的股份认购协议》和《股份认购协议之补充协议》。因调减了本次发行的募集资金总额并调整了发行方案,公司需与杨华先生签署《股份认购协议之补充协议(二)》,以对《附条件生效的股份认购协议》中的相关内容进行修订,该协议条款及签署程序符合相关法律、法规的规定和要求,不存在损害公司及全体股东特别是中小股东利益的情形。具体内容详见公司于同日披露在巨潮资讯网(www.cninfo.com.cn)等指定信息披露媒体上的《广东盛路通信科技股份有限公司关于与认购对象签署附条件生效的股份认购协议之补充协议(二)暨关联交易的公告》。

根据公司2023年第一次临时股东大会对董事会的授权,本议案无需提交股东大会审议。

五、以3票同意,0票反对,0票弃权审议通过了《关于公司向特定对象发行股票涉及关联交易事项的议案》

经核查,监事会认为:根据《上市公司证券发行注册管理办法》等相关法律、法规的规定,作为本次发行对象的公司控股股东、实际控制人杨华先生与公司存在关联关系,因此,公司本次向特定对象发行股票的事项构成关联交易。公司根据对本次发行的募集资金总额调减并调整发行方案的具体情况,相应调整了本次发行涉及的关联交易事项,符合相关法律、法规的规定和要求,不存在损害公司及全体股东特别是中小股东利益的情形。具体内容详见公司于同日披露在巨潮资讯网(www.cninfo.com.cn)等指定信息披露媒体上的《广东盛路通信科技股份有限公司关于公司与认购对象签署附条件生效的股份认购协议之补充协议(二)暨关联交易公告》。

根据公司2023年第一次临时股东大会对董事会的授权,本议案无需提交股东大会审议。

六、以3票同意,0票反对,0票弃权审议通过了《关于公司向特定对象发行A股股票摊薄即期回报及填补措施和相关主体承诺(修订稿二)的议案》

经核查,监事会认为:因调减了本次发行的募集资金总额并调整了发行方案,公司就本次发行对公司主要财务指标影响的内容进行了相应修订,修订内容符合相关法律、法规的规定和要求。具体内容详见公司于同日披露在巨潮资讯网(www.cninfo.com.cn)等指定信息披露媒体上的《广东盛路通信科技股份有限公司关于向特定对象发行A股股票摊薄即期回报及填补措施和相关主体承诺的公告(修订稿二)》。

根据公司2023年第一次临时股东大会对董事会的授权,本议案无需提交股东大会审议。

七、以3票同意,0票反对,0票弃权审议通过了《关于公司2022年度向特定对象发行A股股票方案论证分析报告(修订稿)的议案》

经核查,监事会认为:因调减了本次发行的募集资金总额并调整了发行方案,公司对本次发行方案论证分析报告进行了相应修订,修订内容符合相关法律、法规的规定和要求。具体内容详见公司于同日披露在巨潮资讯网(www.cninfo.com.cn)等指定信息披露媒体上的《广东盛路通信科技股份有限公司关于2022年度向特定对象发行A股股票方案论证分析报告(修订稿)》。

根据公司2023年第一次临时股东大会对董事会的授权,本议案无需提交股东大会审议。

八、以3票同意,0票反对,0票弃权审议通过了《关于公司前次募集资金使用情况专项报告的议案》

经核查,监事会认为:公司前次募集资金存放与使用情况符合《深圳证券交易所股票上市规则》、《上市公司监管指引第2号一上市公司募集资金管理和使用的监管要求》等相关法律、法规和《公司章程》的相关规定,公司编制的《前次募集资金使用情况专项报告》如实反映了截至2023年6月30日的前次募集资金使用情况。监事会同意公司本次编制的《前次募集资金使用情况专项报告》。具体内容详见公司于同日披露在巨潮资讯网(www.cninfo.com.cn)等指定信息披露媒体上的《前次募集资金使用情况专项报告》。

根据公司2023年第一次临时股东大会对董事会的授权,本议案无需提请公司股东大会审议。

特此公告。

广东盛路通信科技股份有限公司监事会

二〇二三年七月十二日

证券代码:002446 证券简称:盛路通信 公告编号:2023-038

债券代码:128041 债券简称:盛路转债

广东盛路通信科技股份有限公司

第五届董事会第二十九次会议决议公告

本公司及董事会全体成员保证公告内容真实、准确和完整,并对公告中的虚假记载、误导性陈述或者重大遗漏承担责任。

广东盛路通信科技股份有限公司(以下简称“公司”)第五届董事会第二十九次会议于二〇二三年七月十一日以通讯与现场会议结合的方式召开。本次会议的通知已于二〇二三年七月七日以电话或电子邮件等形式通知了全体董事、监事和高级管理人员。会议应到董事7人,实到董事7人,公司监事及高管列席了会议,符合《中华人民共和国公司法》和《公司章程》的有关规定。会议由董事长杨华先生主持,会议经投票表决,审议通过了以下议案并形成决议:

一、逐项审议通过了《关于调减公司2022年度向特定对象发行A股股票募集资金总额暨调整发行方案的议案》

公司2022年度向特定对象发行A股股票(以下简称“本次发行”)的相关事项,已经公司第五届董事会第十九次会议及第二十六次会议、第五届监事会第十五次会议及第二十一次会议、2022年第一次临时股东大会、2023年第一次临时股东大会审议通过。

根据《上市公司证券发行注册管理办法》、《证券期货法律适用意见第18号》等相关规定,公司前次募集资金可用于补充流动资金的上限为前次募集资金总额的30%,超出部分需要从本次募集资金总额中扣除。具体内容详见公司于同日披露在巨潮资讯网(www.cninfo.com.cn)等指定信息披露媒体上的《广东盛路通信科技股份有限公司关于调减公司2022年度向特定对象发行A股股票募集资金总额暨调整发行方案的公告》。

基于上述情况,公司对本次发行的募集资金总额进行了调减并调整了发行方案,公司董事会对本次修订后的发行方案进行了逐项审议。由于本次向特定对象发行股票事项构成关联交易,董事会表决本项议案时,关联董事杨华先生回避了本议案的表决,其他非关联董事逐项表决通过了以下事项:

1、发行股票的种类和面值

本次向特定对象发行的股票种类为境内上市人民币普通股(A股),每股面值为人民币1.00元。

表决结果:6票同意,0票反对,0票弃权,1票回避。

2、发行方式和发行时间

本次发行采取向特定对象发行的方式,公司将在获得深圳证券交易所审核通过并经中国证监会同意注册后择机发行。

表决结果:6票同意,0票反对,0票弃权,1票回避。

3、发行对象及认购方式

本次向特定对象发行股票的发行对象为公司控股股东、实际控制人杨华先生,发行对象以现金方式认购本次发行的股票。

表决结果:6票同意,0票反对,0票弃权,1票回避。

4、定价基准日、发行价格和定价原则

本次向特定对象发行股票的定价基准日为公司第五届董事会第十九次会议决议公告日,发行价格为5.96元/股,不低于定价基准日前20个交易日股票交易均价的80%。若公司在定价基准日至发行日期间发生分红派息、送红股、资本公积金转增股本等除权、除息事项,本次向特定对象发行的发行价格将进行相应调整。

表决结果:6票同意,0票反对,0票弃权,1票回避。

5、发行数量

公司拟发行的股票数量不低于41,946,309股且不超过52,153,321股,不超过本次发行前公司总股本的30%。最终发行股票数量以深圳证券交易所审核通过并经中国证监会同意注册后的数量为准。若公司在定价基准日至发行日期间发生分红派息、送红股、资本公积金转增股本等除权、除息事项,本次向特定对象发行的发行数量将视情况依法做相应调整。

表决结果:6票同意,0票反对,0票弃权,1票回避。

6、限售期

本次向特定对象发行完成后,杨华先生认购的本次发行股票自发行结束之日起18个月内不得转让。发行对象所认购股份因发行人分配股票股利、资本公积转增等情形所衍生取得的股份亦应遵守上述股份锁定安排。

根据《上市公司收购管理办法》等相关规定,杨华先生原持有的发行人股份,自本次发行完成后锁定18个月。

表决结果:6票同意,0票反对,0票弃权,1票回避。

7、募集资金数量和用途

本次向特定对象发行股票拟募集资金不超过31,083.38万元,扣除发行费用后拟全部用于以下项目:

对于新型微波、毫米波组件系统研发生产中心建设项目的建设,发行人将以借款方式向全资子公司成都创新达提供资金,以实施募投项目。

若本次扣除发行费用后的实际募集资金少于上述募集资金拟投入总额,公司董事会可根据项目的实际需求,在不改变本次募投项目的前提下,对上述项目的募集资金投入顺序和金额进行适当调整,募集资金不足部分由公司自筹解决。在募集资金到位前,公司可根据项目实际建设进度以自筹资金先行投入项目,待募集资金到位后予以置换。

表决结果:6票同意,0票反对,0票弃权,1票回避。

8、未分配利润安排

为兼顾新老股东的利益,本次向特定对象发行前公司滚存未分配利润由本次向特定对象发行完成后的新老股东按照发行后的持股比例共享。

表决结果:6票同意,0票反对,0票弃权,1票回避。

9、上市地点

在限售期满后,本次向特定对象发行的股票将在深圳证券交易所上市交易。

表决结果:6票同意,0票反对,0票弃权,1票回避。

10、本次向特定对象发行股票决议有效期

本次向特定对象发行股票的决议自股东大会审议通过之日起12个月内有效。

表决结果:6票同意,0票反对,0票弃权,1票回避。

公司独立董事对本项议案发表了事前认可意见和同意的独立意见。

根据公司2023年第一次临时股东大会对董事会的授权,本议案无需提交股东大会审议。本议案具体事项尚需经深圳证券交易所审核通过及中国证监会同意注册后方可实施,并最终以中国证监会同意注册的方案为准。

二、以6票同意,0票反对,0票弃权,1票回避审议通过了《关于公司2022年度向特定对象发行A股股票预案(修订稿二)的议案》

根据《上市公司证券发行注册管理办法》等相关法律、法规的规定,因调减了本次发行的募集资金总额并调整了发行方案,公司对本次发行预案进行了相应修订,具体内容详见公司于同日披露在巨潮资讯网(www.cninfo.com.cn)等指定信息披露媒体上的《广东盛路通信科技股份有限公司2022年度向特定对象发行A股股票预案(修订稿二)》和《广东盛路通信科技股份有限公司关于2022年度向特定对象发行A股股票预案二次修订情况说明的公告》。

关联董事杨华先生已回避表决。公司独立董事对本项议案发表了事前认可意见和同意的独立意见。

根据公司2023年第一次临时股东大会对董事会的授权,本议案无需提交股东大会审议。本议案具体事项尚需经深圳证券交易所审核通过及中国证监会同意注册后方可实施,并最终以中国证监会同意注册的方案为准。

三、以6票同意,0票反对,0票弃权,1票回避审议通过了《关于公司2022年度向特定对象发行A股股票募集资金使用的可行性分析报告(修订稿二)的议案》

根据《上市公司证券发行注册管理办法》等相关法律、法规的规定,因调减了本次发行的募集资金总额并调整了发行方案,公司对本次发行募集资金使用的可行性分析报告进行了相应修订,具体内容详见公司于同日披露在巨潮资讯网(www.cninfo.com.cn)等指定信息披露媒体上的《广东盛路通信科技股份有限公司2022年度向特定对象发行A股股票募集资金使用的可行性分析报告(修订稿二)》。

关联董事杨华先生已回避表决。公司独立董事对本项议案发表了事前认可意见和同意的独立意见。

根据公司2023年第一次临时股东大会对董事会的授权,本议案无需提交股东大会审议。

四、以6票同意,0票反对,0票弃权,1票回避审议通过了《关于公司与认购对象签署附条件生效的股份认购协议之补充协议(二)的议案》

公司已经分别于2022年7月22日、2023年3月3日与认购对象杨华先生签署了《附条件生效的股份认购协议》和《股份认购协议之补充协议》。因调减了本次发行的募集资金总额并调整了发行方案,公司需与杨华先生签署《股份认购协议之补充协议(二)》,以对《附条件生效的股份认购协议》中的相关内容进行修订。具体内容详见公司于同日披露在巨潮资讯网(www.cninfo.com.cn)等指定信息披露媒体上的《广东盛路通信科技股份有限公司关于与认购对象签署附条件生效的股份认购协议之补充协议(二)暨关联交易的公告》。

关联董事杨华先生已回避表决。公司独立董事对本项议案发表了事前认可意见和同意的独立意见。

根据公司2023年第一次临时股东大会对董事会的授权,本议案无需提交股东大会审议。

五、以6票同意,0票反对,0票弃权,1票回避审议通过了《关于公司向特定对象发行股票涉及关联交易事项的议案》

根据《上市公司证券发行注册管理办法》等相关法律、法规的规定,作为本次发行对象的公司控股股东、实际控制人杨华先生与公司存在关联关系,因此,公司本次向特定对象发行股票的事项构成关联交易。

公司根据本次对募集资金总额调减并调整发行方案的具体情况,相应调整了本次发行涉及的关联交易事项。公司董事会认为本次关联交易事项公平、公正、公开,其交易价格合理、公允,符合相关法律、法规的规定,不存在损害公司及全体股东特别是中小股东利益的情形。具体内容详见公司于同日披露在巨潮资讯网(www.cninfo.com.cn)等指定信息披露媒体上的《广东盛路通信科技股份有限公司关于公司与认购对象签署附条件生效的股份认购协议之补充协议(二)暨关联交易公告》。

关联董事杨华先生已回避表决。公司独立董事对本项议案发表了事前认可意见和同意的独立意见。

根据公司2023年第一次临时股东大会对董事会的授权,本议案无需提交股东大会审议。

六、以6票同意,0票反对,0票弃权,1票回避审议通过了《关于公司向特定对象发行A股股票摊薄即期回报及填补措施和相关主体承诺(修订稿二)的议案》

根据《上市公司证券发行注册管理办法》等相关法律、法规的规定,因调减了本次发行的募集资金总额并调整了发行方案,公司就本次发行对公司主要财务指标影响的内容进行了相应修订。具体内容详见公司于同日披露在巨潮资讯网(www.cninfo.com.cn)等指定信息披露媒体上的《广东盛路通信科技股份有限公司关于向特定对象发行A股股票摊薄即期回报及填补措施和相关主体承诺(修订稿二)的公告》

关联董事杨华先生已回避表决。公司独立董事对本项议案发表了事前认可意见和同意的独立意见。

根据公司2023年第一次临时股东大会对董事会的授权,本议案无需提交股东大会审议。

七、以6票同意,0票反对,0票弃权,1票回避审议通过了《关于公司2022年度向特定对象发行A股股票方案论证分析报告(修订稿)的议案》

根据《上市公司证券发行注册管理办法》等相关法律、法规的规定,因调减了本次发行的募集资金总额并调整了发行方案,公司对本次发行方案论证分析报告进行了相应修订。具体内容详见公司于同日披露在巨潮资讯网(www.cninfo.com.cn)等指定信息披露媒体上的《广东盛路通信科技股份有限公司关于2022年度向特定对象发行A股股票方案论证分析报告(修订稿)》。

关联董事杨华先生已回避表决。公司独立董事对本项议案发表了事前认可意见和同意的独立意见。

根据公司2023年第一次临时股东大会对董事会的授权,本议案无需提交股东大会审议。

八、以7票同意,0票反对,0票弃权,0票回避审议通过了《关于公司〈前次募集资金使用情况专项报告〉的议案》

根据《上市公司证券发行管理办法》、《关于前次募集资金使用情况报告的规定》、《上市公司监管指引第2号一上市公司募集资金管理和使用的监管要求》等有关规定,公司编制了截至2023年6月30日的《前次募集资金使用情况专项报告》。

公司独立董事对本项议案发表了同意的独立意见。

具体内容详见公司于同日披露在巨潮资讯网(www.cninfo.com.cn)等指定信息披露媒体上的《前次募集资金使用情况专项报告》。

根据公司2023年第一次临时股东大会对董事会的授权,本议案无需提请公司股东大会审议。

特此公告。

广东盛路通信科技股份有限公司董事会

二〇二三年七月十二日

本版导读

  • 广东盛路通信科技股份有限公司 关于2022年度向特定对象发行A股 股票预案二次修订情况说明的公告 2023-07-13

相关内容

热门资讯

A股走势现矛盾,后市待察 2026年第三周伊始,市场低开,紧跟世界步伐。低开后深挖一点后反弹,30K走出大阳,从其结构看生逢其...
为全球经济注入更多确定性力量 新华社瑞士达沃斯1月20日电 题:为全球经济注入更多确定性力量 新华社记者李拯宇 徐超 冬日的阿尔卑...
白酒何时能重回巅峰? 白酒,作为中国传统饮品,承载着悠久的历史与深厚的文化底蕴。长期以来,白酒在国内市场占据着重要地位,不...
原创 2... 2026年开年,人民币汇率走出了一波强劲上涨的行情,1月20日,人民币对美元即期汇率盘中成功突破6....
独家专访建银国际首席策略师赵文... 来源:21世纪经济报道 南方财经 21世纪经济报道记者吴斌 即便面对全球市场的惊涛骇浪,中国企业依...
原创 全... 黄金市场又炸开锅了。 2026年1月20日亚洲交易时段,国际金价直接冲上4700美元关口,盘中最高...
分拆上市也是利好,但别被K线所... 近期,一家全球领先的智慧物联企业宣布分拆旗下子公司赴港上市。公开信息显示,该子公司聚焦工业互联领域的...
国际原子能机构:切尔诺贝利核电... △切尔诺贝利资料图 当地时间20日,国际原子能机构在社交平台上发布消息称,“国际原子能机构总干事格罗...
钢矿央企掌门人年薪最高差一倍,... 国资委网站近日披露了87家中央企业负责人的2024年薪酬信息,其中包括8家钢铁、矿业央企,分别是钢铁...
原创 黄... 黄金市场又一次把全球情绪点燃了。 美国银行首席策略师最新报告中直接抛出重磅预测:金价未来有机会冲上...
南阳:电力安全治本攻坚 护航玉... 1月19日获悉,安全生产治本攻坚行动开展以来,国网镇平县供电公司紧扣行动要求,以筑牢电力安全防线为核...
万能险结算利率持续缩水,超过3... 2026年初,各家人身险公司陆续披露的2025年12月万能险结算利率数据,勾勒出低利率环境下这一险种...
沙特又发现780万盎司黄金储备... 财联社1月20日讯(实习编辑 黎行伟/编辑 齐灵)沙特国家矿业公司 (Maaden) 近日宣布新增黄...
父亲全款给女儿在广州买房,为什... 有人说,嫁出去的女儿,泼出去的水。 但这位父亲,却偏偏选择在女儿领证摆酒之后才出手,还是全款给买的房...
卖不动了?钻石价格大跌,巨头宣... 自2022年见顶以来,受主要消费国奢侈品消费降温、培育钻石日益走俏等因素影响,钻石行业正遭遇现代史上...
新恒泰独董集体“闪辞”之下:财... 来源:时代周报-时代在线 来源丨时代商业研究院 作者丨陆烁宜 编辑丨郑琳 作为拼图地垫、地板静音层...
个人消费贷贴息政策期限延长 财政部、中国人民银行、金融监管总局发布 《关于优化实施个人消费贷款财政贴息政策有关事项的通知》。通知...
数字时代,怎样守护您的虚拟财产... 来源:北京日报客户端 从今年1月1日开始,新修改的《民事案件案由规定》施行,增加了网络虚拟财产相关案...
个人养老金基金产品名录扩容;权... 每经记者:肖芮冬 每经编辑:叶峰 |2026年1月20日星期二| NO.1 ETF互联互通标的扩至3...
荣邦瑞明:2025年度城建投融... 今天分享的是:荣邦瑞明:2025年度城建投融资市场报告 报告共计:100页 2025年度城建投融资市...