深圳精智达技术股份有限公司 首次公开发行股票并在科创板上市 招股说明书提示性公告
证券时报
2023-07-13 07:49:03
0

原标题:深圳精智达技术股份有限公司 首次公开发行股票并在科创板上市 招股说明书提示性公告

扫描二维码查阅公告全文

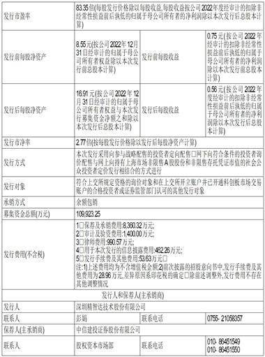
深圳精智达技术股份有限公司(以下简称“精智达”、“发行人”或“公司”)首次公开发行股票并在科创板上市的申请已经上海证券交易所(以下简称“上交所”)科创板上市委员会审议通过,并已经中国证券监督管理委员会(以下简称“中国证监会”)证监许可〔2023〕1170号文同意注册。《深圳精智达技术股份有限公司首次公开发行股票并在科创板上市招股说明书》在上海证券交易所网站(http://www.sse.com.cn/)和符合中国证监会规定条件网站(中证网,http://www.cs.com.cn;中国证券网,http://www.cnstock.com;证券时报网,http://www.stcn.com;证券日报网,http://www.zqrb.cn)披露,并置备于发行人、上交所、本次发行保荐人(主承销商)中信建投证券股份有限公司的住所,供公众查阅。

发行人:深圳精智达技术股份有限公司

保荐人(主承销商):中信建投证券股份有限公司

2023年7月13日

本版导读

相关内容

热门资讯

事关黄金、白银等期货!上期所最... 【大河财立方消息】1月20日,上海期货交易所发布关于调整铜等期货相关合约交易保证金比例和涨跌停板幅度...
业绩暴跌71%仍5天4板!三变... 业绩暴降超7成还能5天4板暴涨38%?三变科技上演魔幻逆袭,旧赛道里挖出新金矿! 变压器黑马——三变...
海量财经丨水井坊2025年营收... 海报新闻记者 秦文 济南报道 1月19日晚间,“川酒六朵金花”之一的水井坊(600779.SH)披露...
新的经济增长点蓄势待发,创业板... 截至收盘,创业板指数下跌1.8%,创业板中盘200指数下跌2.2%,创业板成长指数下跌2.4%。 国...
容百科技融资净买入9922.3... 雷达财经雷助吧出品 文|阑珊 编|深海 东财Choice数据显示,1月19日,容百科技获融资买入3....
今晚,油价上涨! 1月20日24时 开启新一轮 成品油价格调整 油价将迎来 2026年首次上涨 据卓创资讯测算,预计汽...
董明珠言论被曲解 广汽集团澄清... 2026年1月20日,广汽集团发布官方声明,就近期网络流传的“董明珠称未来广汽集团汽车芯片中一半将由...
财政“真金白银”支持!中小微企... 央视财经(记者 吴南馨)1月20日,财政部等5部门对外发布通知,明确实施中小微企业贷款贴息政策。政策...
原创 灵... 青岛灵山湾房价上演过山车戏码。从 2014 年每平 7000 元飙升至 2021 年 3 万元峰值,...
【县区信息】浔阳区局:开展雪后... 春节临近,2026年的第一场初雪悄然飘落。低温雨雪天气之下,市场的秩序与民生的冷暖更牵动人心。为切实...
口子窖、水井坊之后,上市酒企谁... 作者 | 深水财经社 纳兰 “黑天鹅”接连光顾白酒板块,上市酒企2025年报的披露期竟然成了比惨大会...
北约历史性一幕发生,77年来首... 特朗普又开始折腾了,这次他盯上的可不是中国,而是欧洲的一众国家,就为了得到格陵兰岛,他直接对八个欧洲...
原创 7... 北约成立于1949年,这77年里经历了冷战对抗、伊拉克战争和阿富汗撤军等各种考验,但从来没像现在这样...
国盛证券(002670.SZ)... 格隆汇1月20日丨国盛证券(002670.SZ)公布,现就公司投资银行业务承接相关事项公告如下:一、...
化工板块继续上攻,化工行业ET... 化工板块继续上攻,三棵树涨停,鲁西化工飙涨8.89%,卫星化学、恒力石化、彤程新材等涨超6%。 化工...
雪球大V金永荣操纵证券市场被罚... 蓝鲸新闻1月20日讯,近日,中国证券监督管理委员会浙江监管局发布行政监管措施决定书,剑指金永荣。 决...
估值34亿元 赜灵生物冲刺港股... 1月13日,成都赜灵生物医药科技股份有限公司(下称“赜灵生物”)向港交所递交主板上市申请。这家源自四...
谁是真汇源? 记者 郑明珠 新春将至,果汁销售旺季来临,国民品牌汇源却陷入了激烈的商标争夺,市面上的汇源产品也真假...
赚不到钱就停供?俄企断供中国电... 在阅读本文之前,为了便于讨论与分享,建议您点击关注按钮,您将获得与众不同的参与感,感谢您的支持。声明...
国家发改委:研究设立国家级并购... 扫码文末“投小圈” 加入行业交流群 文章来源:国新网 国务院新闻办公室于2026年1月20日举行新闻...