行业主要上市公司:中源协和(600645);南华生物(000504);华大基因(300676);迪安诊断(300244);冠昊生物(300238);艾德生物(300685);达安基因(002030);贝瑞基因(000710)等
全球精准医疗行业市场分析
——全球精准医疗行业市场主体类型众多
全球精准医疗行业参与者众多,涉及医疗产业链各个环节。按照主要参与者主体类型来看,可分为生产设备平台类、伴随诊断类、基因治疗类、第三方综合检测类、新药研发类等,涉及众多细分领域。但从整体主体类别来看,又可大致归于精准诊断类、精准治疗类两大类型。

——政策引导、支持精准医疗行业发展
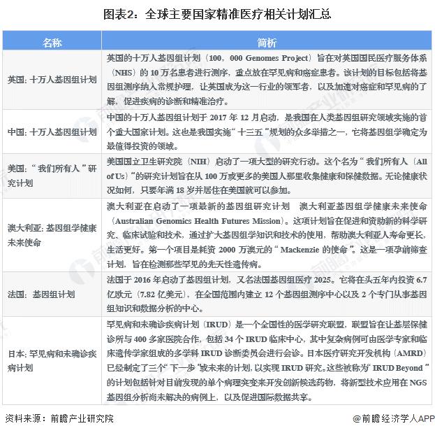
从全球精准医疗行业政法环境来看,全球众多国家纷纷推出精准医疗相关发展计划,鼓励和支持精准医疗行业发展,代表性计划有英国(十万人基因组计划)、美国(“我们所有人”研究计划)、澳大利亚(基因组学健康未来使命)等。

全球精准医疗行业前景分析
——基因测序技术、细胞与基因治疗技术不断发展
从上世纪70年代Sanger发明的双脱氧核苷酸末端终止法和Gilbert与Maxam发明的化学降解法为标志第一代测序技术,到目前为止,基因测序技术的发展一共涌现了4代测序技术。目前,二代测序技术为市场主流,其中典型代表有Illumina公司的Solexa技术、罗氏公司的454技术以及Life tech公司的SOLID技术。近几年来,以Heloscope的单分子测序技术和PacBio的SMRT技术为代表第三代技术以及第四代纳米孔测序技术相继出现,标志着测序技术未来的发展方向。

——未来十年将加速实现全球精准医学行业七大趋势
2021年,美国国立卫生研究院(NIH)院长Francis S.Collins和美国百万人队列研究计划(All of Us计划)首席执行官Joshua C.Denny在《细胞》杂志联合发文《2030年的精准医疗——变革医疗保健的7种方式》,提出未来十年加速实现精准医学的7个机遇。

更多本行业研究分析详见前瞻产业研究院《全球精准医疗行业发展前景预测与投资战略规划分析报告》。
同时前瞻产业研究院还提供产业大数据、产业研究报告、产业规划、园区规划、产业招商、产业图谱、智慧招商系统、行业地位证明、IPO咨询/募投可研、IPO工作底稿咨询等解决方案。在招股说明书、公司年度报告等任何公开信息披露中引用本篇文章内容,需要获取前瞻产业研究院的正规授权。