广期所发布碳酸锂期货和碳酸锂期权合约及相关规则
中国网财经
2023-07-11 18:00:29
0

原标题:广期所发布碳酸锂期货和碳酸锂期权合约及相关规则

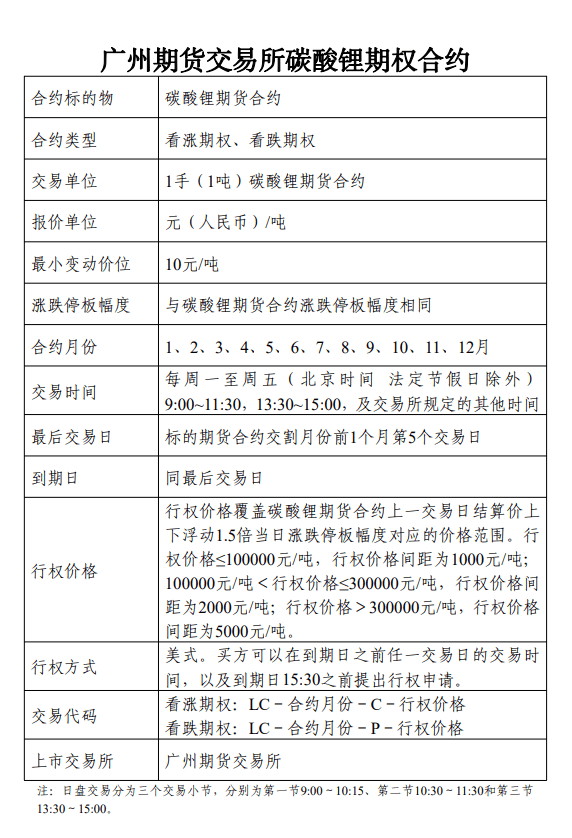
中国网财经7月11日讯 今日,广期所发布《关于发布碳酸锂期货和碳酸锂期权合约及相关规则的通知》时表示,《广州期货交易所碳酸锂期货合约》《广州期货交易所碳酸锂期权合约》《广州期货交易所碳酸锂期货、期权业务细则》,已由广州期货交易所董事会审议通过,并报告中国证监会,现予以发布,自发布之日起实施。碳酸锂期货和碳酸锂期权合约上市交易时间及有关事项另行通知。

相关内容

热门资讯

国际锐评丨看懂这个“5.0%”... 来源:北京日报客户端 “在复杂的外部环境下,中国经济保持了平稳向好,展现出很强的韧性,这对我们跨国企...
深夜公告!000670重大资产... 深夜公告。 盈方微(000670)1月19日晚间公告,公司拟通过发行股份及支付现金的方式取得上海肖克...
宏景电子遭北交所十大拷问:客户... 1月19日,芜湖宏景电子股份有限公司(下称“宏景电子”)收到北交所审核问询函,监管主要关注10大问题...
公司快评|董事长被留置,股价跌... 每经评论员 黄胜 1月18日,天元智能(603273.SH)发布了一则引人关注的公告,公司实控人、董...
当债券规模站上196万亿元新高... 汇聚行业智慧,共话债市未来。 日前,由第一创业证券联合国家金融与发展实验室主办、深圳市第一创业债券研...
消息称鸣鸣很忙香港IPO拟筹3... 观点网讯:1月19日,据资本市场消息,腾讯控股、富达国际、淡马锡控股计划投资鸣鸣很忙香港IPO。 据...
11只险资私募基金加速投入运作... 随着险资入市步伐加快,险资系私募基金的管理规模也在更新。7家险资系私募基金成立后,已有11只产品入市...
晨光股份花40亿元理财,“文具... 出品 | 创业最前线 作者 | 段楠楠 编辑 | 冯羽 美编 | 邢静 审核 | 颂文 自2026年...
任泽平回应但斌致歉! 【导读】“多空之争”终落幕,任泽平回应但斌致歉 中国基金报记者 孙越 1月19日,知名经济学家任泽平...
不再兼任CEO,TCL科技董事... 乐居财经 李兰1月19日,TCL科技(000100.SZ)发布公告,公司董事长李东生提名王成担任公司...
大型银行持续探索AI驱动的效率... 银行业预计在2026年将更大程度地利用AI技术,这得益于模型的进步和用于智能体设计的企业工具日趋成熟...
中邮基金董事长更换 新发基金募... 中邮基金董事长变更以后,中邮北证50成份指数增强基金和中邮周期精选混合基金正式成立,上述两只基金分别...
利润下滑,2家公司北交所IPO... 1月19日,新三板挂牌公司佳音科技(874629)公告披露,因现阶段公司经营情况及后续战略规划需要,...
原创 帮... 家人们,盘中突发跳水!AI营销概念集体熄火,引力传媒、三维通信、视觉中国直接封死跌停,浙文互联、新华...
原创 欧... 欧洲人爱把自己家当成“环保模范生”,把工业大国中国说成是“排放大户”。这套说法支撑着欧盟的碳边境调节...
3000万卖不卖?税收新政致上... 
财联社1月19日讯(记者 梁柯志)1月19日,现货黄金一度站上4690美元/盎司,创历史新高,多家...
涨停复盘:今日全市场共103只... 1月19日,三大指数涨跌不一,沪指走势较强,创业板指冲高回落。沪深两市成交额2.71万亿,较上一个交...
体检发现甲状腺结节?这几个关键... 太原龙城中医医院科普,在当今注重健康的时代,体检成为了人们了解自身身体状况的重要途径。然而,不少人在...