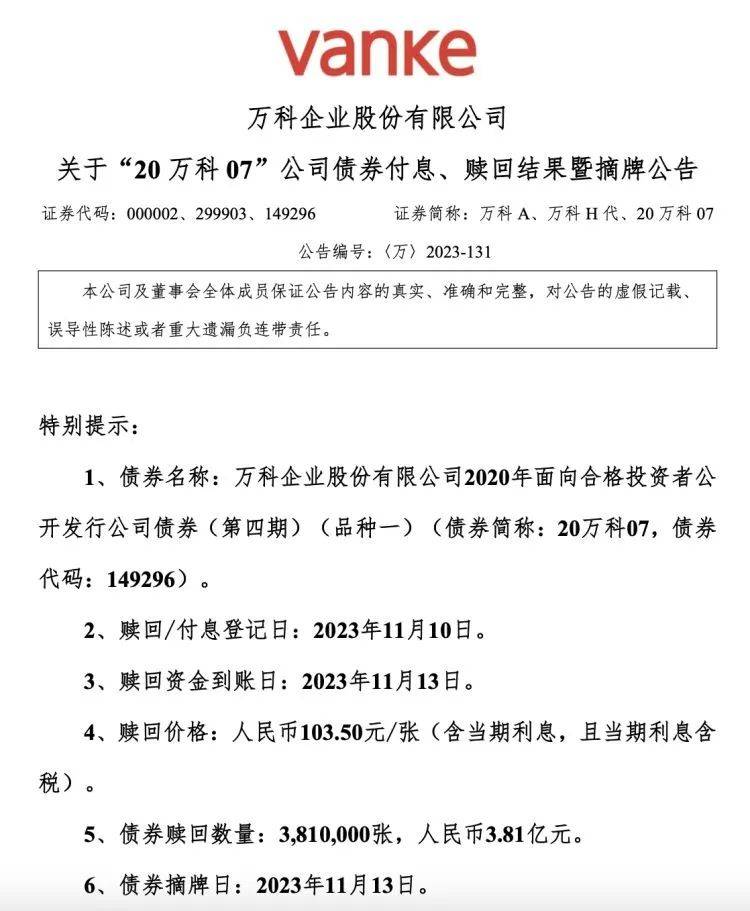
11月9日晚,万科A发布公告,公司将于2023年11月13日全部赎回“20万科07”公司债券存续本金及应计利息。
该债券简称“20万科07”,赎回/付息登记日为11月10日,赎回资金到账日为11月13日,赎回价格103.50元/张(含当期利息,且当期利息含税),债券赎回数量381万张、3.81亿元,债券摘牌日11月13日。

据悉,凡在2023年11月10日(含)前买入并持有“20万科07”债券的投资者享有本次派发的利息及本金;2023年11月10日卖出“20万科07”债券的投资者不享有本次派发的利息及本金。赎回登记日次一交易日(即2023年11月13日)起,“20万科07”将停止交易,并在深圳证券交易所摘牌。
公告显示,公司本期债券赎回金额为3.81亿元,同时兑付利息金额为1333.5万元。公司已将赎回本金及利息足额划付至中国结算深圳分公司指定的银行账户。

万科A表示,本期债券的赎回不会对公司正常资金使用造成影响。
据深交所互动易,有投资者向万科A提问,请问公司1.2万亿元的有息负债是多少?
公司回答表示,截至三季度末,公司有息负债为人民币3230.3亿元。

同日晚间,万科发布2020年面向合格投资者公开发行公司债券(第四期)(品种二)2023年付息公告。公告显示,该期债券将于2023年11月13日支付2022年11月13日至2023年11月12日期间的利息。

该债券简称“20万科08”,债券发行规模为16亿元,期限为7年期(附第5年末发行人赎回选择权、发行人调整票面利率选择权和投资者回售选择权)。
该期债券票面利率为4.11%,在存续期的前5年内固定不变。如发行人行使调整票面利率选择权,则未被回售部分在其存续期后2年票面利率为前5年票面利率加/减调整基点,在其存续期后2年固定不变。如发行人未行使调整票面利率选择权,则未被回售部分在其存续期后2年票面利率仍维持原有票面利率不变。
“20万科08”的票面利率为4.11%,本次付息每手(面值1000元)债券派发利息人民币41.10元(含税)。扣税后个人、证券投资基金债券持有人取得的实际每手派发利息为32.88元;扣税后非居民企业(包含QFII、RQFII)取得的实际每手派发利息为41.10元。
另一方面,天眼查App显示,近日,北京万冰雪体育有限公司成立,法定代表人为陆慧,注册资本500万元,经营范围含健身休闲活动、体育竞赛组织、体育赛事策划、体育用品及器材零售、户外用品销售、体育场地设施工程施工、体育场地设施经营等。

股权全景穿透图显示,该公司由万科酒店管理有限公司全资持股,后者为万科A全资子公司。

截至11月9日收盘,万科A报收11.96元/股,下跌1.40%,总市值1427亿元。
来源 深圳商报·读创客户端记者 宁可坚
编辑 石展溥 责编 李琰 校审 汪蓓
监制 汪波
等你来pick→
知名奶茶多地门店关闭!很多人曾排队购买……
16人遇难!停产整顿!盘江股份发布最新公告
事涉减肥药信披不准确、不完整,百花医药及其董秘被通报批评
建议取消跨行取现手续费!央行回应来了