广州尚品宅配家居股份有限公司(以下简称“尚品宅配”或“公司”)10月27日晚间发布公告称,公司于10月27日与多家机构投资者进行了电话会议。在会议上,尚品宅配透露, 前三季度呈现出营业收入和净利润逐季度修复的向好态势,净利润和费用的表现也体现出公司在费用管控、提效降本、渠道调整上的成效。

▲尚品宅配公告截图
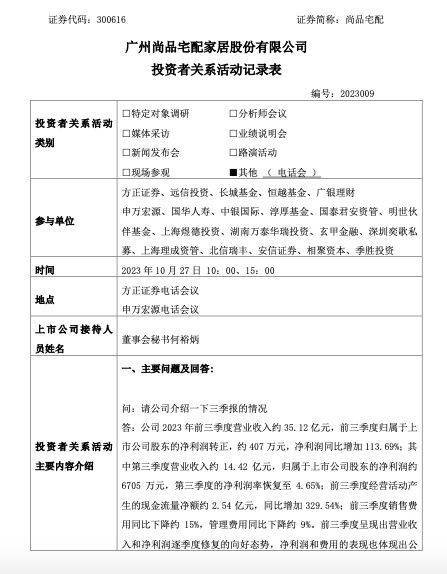
尚品宅配向投资者介绍了三季报的情况。公司2023年前三季度营业收入约35.12亿元,前三季度归属于上市公司股东的净利润转正,约407万元,净利润同比增加113.69%;其中第三季度营业收入约14.42亿元,归属于上市公司股东的净利润约6705万元,第三季度的净利润率恢复至4.65%;前三季度经营活动产生的现金流量净额约2.54亿元,同比增加329.54%;前三季度销售费用同比下降约15%,管理费用同比下降约9%。前三季度呈现出营业收入和净利润逐季度修复的向好态势,净利润和费用的表现也体现出公司在费用管控、提效降本、渠道调整上的成效。
在产品方面,公司专注聚焦定制+配套业务,持续推广全屋定制随心选新模式,同时在第三季度迭代推出了包含23款大产品的AiLife6智享生活系列,精准匹配各类客户需求,提升转化率。在渠道方面,公司今年大力开拓楼盘拎包渠道,并已经形成了一套行之有效的工作方法,会在这个渠道持续深耕,各地直营公司和加盟商也愈发积极地参与进来;此外,公司也在持续推进直营店转加盟和优化,以及加盟渠道的拓展。在营销活动方面,公司在9月末推出了699套餐,通过699惠民专供系列,迅速抢占流量入口,699不是价格战,而是一场引流战、转化战、效率战,通过699引流后,公司希望能充分分析和挖掘客户需求,根据需求将流量有效地转化到AiLife6智享生活系列中去,更好地匹配各类用户不同层次的价值需求。在内控管理方面,公司在今年年初明确了公司“客户为本、结果导向、拼搏进取、专业成长”的企业文化核心价值观,并持续在组织发展、流程优化、生产精益化管理等层面积极开展变革,积极利用信息化、数字化及AI技术提升效率。
尚品宅配表示,经过努力,公司前三季度销售费用同比下降约15%,管理费用同比下降约9%;单三季度销售费用同比下降约17%,管理费用同比下降约13%,费用管控效果显著。后续公司的控费、提效降本措施会继续执行和进一步优化,公司认为在组织发展、成本管控等方面还有提升空间。此外,公司预计会在11月推出新的产品系统,会对产品工艺、产品结构等方面进行优化,新系统的上线能大幅降低成本,提升效率。
谈及自营店转加盟的未来规划,尚品宅配称,直营店会继续有序转加盟和优化。公司在直营城市会坚持执行1+N+Z城市发展模型,保留少量直营大店为整个城市做展示共享,同时更多地发展自营加盟店,并在物流、交付等维度帮助加盟商在多种渠道进行业务拓展。
投资者询问,随心选模式对配套品的配套率提升作用?尚品宅配回答:我觉得从配套品的营收占比来看是更直接的,在推广“随心选”全屋定制新模式后,配套品的占比在持续提升。今年第三季度公司迭代发布了全屋定制随心选AiLife6智享生活系列,这个系列是尚品宅配针对四类主要户型(二房、小三房、大三房、四房),结合中国家庭全生命周期六大定制模型(单身贵族、二人世界、伴你童行、学业有成、家成业就、安家怡养)推出的高颜全品类系列套餐,内含23款大产品,通过清晰的产品矩阵实现各类用户不同层次的价值需求,精准定制,实现全屋柜类、家具、饰品、电器完美搭配,一站配齐。在随心选模式的持续推广和迭代下,将会进一步带动配套品的增长。
关于AI技术在业务中的应用,尚品宅配表示,公司推出了面向B端的AIGC产品如“AI设计助手”,以及“K系统”“K定制”“懂你”“美家”“MOM20”等深度植入AI技术的软件工具,贯穿设计、营销、管理、生产等各个环节,实现运营效率与出品质量的提升。此外,公司在AIGC技术的深入运用与不断升级帮助下,为随心选新模式进行了迭代和革新。公司推出了AiLife6智享生活系列,内含23款大产品,通过清晰的产品矩阵实现各级用户不同层次的价值需求,帮助精准成交。该系列基于AIGC技术,通过AI设计对用户需求进行深度分析,对不同客户的生活方式进行精准设计,生成完整的、可购买的方案,实现全屋柜类、家具、饰品、电器完美搭配。
读创财经综合
审读:汪蓓