大家好,我是量子熊猫。
今天A股盘面整体低开高走还算可以,不过市场中位数只有+0.19%,也就是差不多涨跌各一半,两市成交量还是只有8424亿元,倒是北向止住了8连阴,终于冒了一个小红点出来...

基本面上没什么改善的,影响的估计更多是消息面上,最近中美高层互动很多,先是国内跟加州州长会面,然后又传出明天王毅外长要跟美国总统拜登见面,外资其实也是在赌中美关系是否能够缓和,如果还是只点到为止不及预期,那么外资会继续毫不留情的跑路,当然如果反过来也会毫不犹豫的加仓。
话说熊猫自己是不抱什么希望的,打铁还需自身硬。
越来越多公司宣布回购,政策应该还会继续出,之前是熊猫误解了,经济稳中向好和政策刺激原来是互不影响的两条线,静等企稳加仓。
接着进入今天的打新内容,新股研究熊猫从2021年开始至今,虽然准确率较高但确实也无法保证一定准确,因此也将自己分析的思路提供给到大家,大家可以结合自己的风险偏好做二次决策。
新股分析主要围绕以下四个核心要素展开,分别是可比行业和企业、发行情况、历史业绩、市场情绪,具体分析应用详见正文。
2023年10月27日可申购新股分析

全称“加芯彩新材料科技(上海)股份有限公司”,主营业务为高性能多品类涂料的研发、生产与销售。
公司已成为国内风电叶片、集装箱 领域领先的涂料供应商。同时,公司的涂料产品也广泛应用于桥梁、钢结构等领域。
公司进入了包括金风科技、远 景能源、中国海装、上海电气、哈电风能、运达股份、明阳智能、中国中车、 三一重能、东方电气、国电联合动力等风电整机厂,Maersk、CMA CGM、 COSCO、OOCL、Hapag-Lloyd、Evergreen、HMM、Yang Ming、ZIM、Wan Hai、PIL 等全球头部集装箱航运公司,以及 Textainer、Seaco、CAI、SeaCube、 BlueSky、GCI、Touax 等全球头部集装箱租赁公司的认可供应商名录。
涂料是涂覆在被保护或被装饰的物体表面,并能与被涂物形成牢固附着的连续薄膜,起到保护、装饰或其他特殊功能。而风电设备、集装箱、桥梁、钢结构等物体长期暴露在大气中,受到水分、氧气、盐雾等环境作用,易于发生腐蚀和破坏,尤其是风电叶片处于高速旋转,叶片尖端速度可达每秒百米以上, 而集装箱长期处于海上运输的恶劣环境,更容易受到侵蚀和破坏,因此在物体 表面涂抹涂料形成保护膜,可以有效减少腐蚀及破坏情况的发生,增加物体的 使用寿命。
公司生产的涂料按照分散介质划分,主要分为水性涂料及辅料、油性涂料及辅料和无溶剂涂料及辅料;
按照应用领域划分,可以分为风电涂料、集装箱涂料以及其他工业涂料。其中,风电涂料应用于风电叶片、塔筒的表面喷涂;
集装箱涂料应用于集装箱表面及内面的喷涂;
其他工业涂料则应用于大型桥梁、 钢结构构件的喷涂。
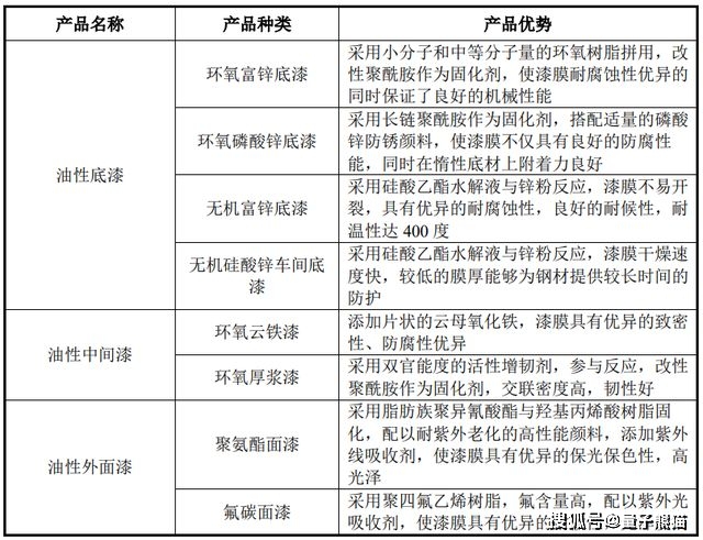
a,风电涂料

风电涂料主要产品如下:


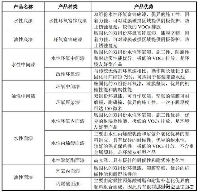
b,集装箱涂料
集装箱涂料方面,公司开发了水性系列和油性系列产品。
公司集装箱涂料产品系列涵盖集装箱的底漆、中间漆、箱内面漆与箱外面漆,可应用于干货箱、 冷藏箱与其他特种集装箱,具有优良的耐磨性、抗冲击性、抗老化性及防腐蚀性,以及耐盐雾、耐湿热、耐紫外老化等技术特点,起到集装箱防腐、美化的功能。

集装箱涂料主要产品如下:



c,其他工业涂料
公司的其他工业涂料主要应用于桥梁、钢结构的防腐,提供有效的长期防护并提升相关结构件的寿命。
其他工业涂料主要产品如下:


业务主要是工业用途涂料,以提供防腐蚀的效果。
具体营收方面,主要营收来源于风电涂料和集装箱涂料,合计营收占比超过80%。

对应行业为化学原料和化学制品制造业,可比上市企业分别为东来技术(688129)、集泰股份(002909)。
沪市主板发行,由瑞银证券主承销,新发行市值15.68亿元,发行后总市值62.73亿元,发行价格58.08元,发行市盈率26.28,PE-TTM24.12x,顶格申购需要10.5万元市值。
对比化学原料和化学制品制造业PE-TTM为14.73x,对比东来技术PE-TTM为178.47x,对比集泰股份PE-TTM为146.92x。
预计2023年1-9月的营业收入区间约77,600.00万元至89,300.00万元,同比减少32.18%至21.95%;
可实现扣除非经常性损益后的归属于母公司股东的净利润区间约14,000.00万元至16,000.00万元,同比减少28.95%至18.80%。
2022年营业收入138,679.85万元,2021年营收199,009.39万元,2020年营收94,083.18万元,年复合增速为21.41%。
2022年扣非归母净利润23,871.13万元,2021年扣非归母净利润32,088.28万元,2020年扣非归母净利润17,100.52元,年复合增速为18.15%。
2020-2022年营收和利润增速都不错,不过都是在2021年大幅冲高后有所回落,再到2023年前三季度营收和利润继续下滑。
参考招股说明书解释,主要受到国际贸易活跃度下降、全球经济增速放缓、风电行业补贴退坡等因素的影响。
熊猫翻译一下,风电补贴抢装潮高峰已经过去了,难以持续,国际贸易减弱,集装箱需求也下滑,这两个短期都比较难看到改善。
营业务毛利率分别为39.50%、31.53%、31.69%和36.47%,毛利率下滑后又所回暖。
参考招股说明书解释,主要由于原材料价格上涨影响。

跟同业对比来看,处于一般水平。

从公司基本面看,行业概念一般,业绩表现较弱。
从发行情况看,沪市主板发行,发行价格较高,发行市盈率偏高,PE-TTM还行。
最后就不汇总了,可比公司业绩都是一塌糊涂没有参考下,虽然PE-TTM不高但是考虑到持续下滑风险基本面还是差了点。
打新评级:谨慎,我的操作:放弃。
申购建议说明:
积极,基本面和发行情况都较好,破发风险较小。
谨慎,基本面或发行情况存在一定问题,破发风险一般。
放弃,基本面或发行情况存在较大问题,破发风险较大。
有空记得点赞和在看,也欢迎分享给更多朋友~