10月23日,北交所召开保荐机构座谈会,就《转板指引》制度安排、业务操作要点等进行分析解读,并集中解答了上市公司、保荐机构等市场参与方关切的问题。
参会保荐机构表示,本次座谈帮助其进一步熟悉了转板业务操作步骤,明确了关注重点,回应了市场关切,有利于推动新规下的转板案例尽快落地。

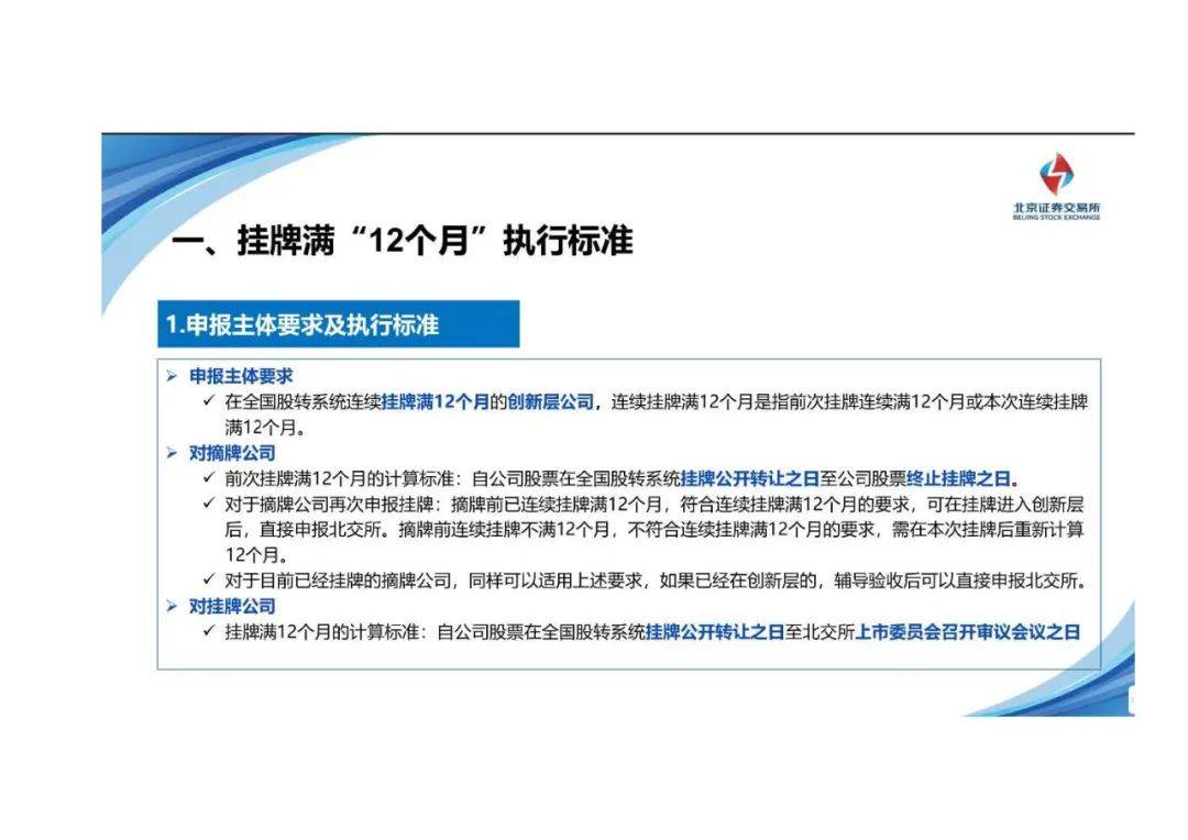
10月24日北交所再次开会表态,具体来看:
1、沪深交易所IPO按下“放缓键”,且何时恢复正常节奏还不确定,这就给了北交所扩容机会,现阶段拟IPO的企业如果适合北交所,应当迅速抓住北交所扩容的窗口机遇。
2、目前,北交所正在中国证监会指导下加快研究制定北交所直接IPO的相关制度规则。预计今年内北交所将发布首发IPO制度,可以跳过新三板直接北交所。
3、北交所行业包容性强,除了金融业、房地产、产能过剩行业、《产业结构调整指导目录》中规定的淘汰类行业、从事学前教育、学科类培训等业务企业,暂不支持这四大行业上市外,并没有明确红黄牌制度限制(衣食住行也可以)。
4、继续优化转板制度,稳妥有序推进上市公司转板,今年内可能会有一批从北交所转板至沪深交易所的企业。
9月1日-10月24日期间,沪深京交易所共安排34家企业上会审议,其中北交所有16家企业上会审议,其中还几家从受理到上会就用了两个月的,速度之快令人叹为观止。

上市公司启动转板,应审慎评估是否符合转板条件,并按照相关规定聘请保荐机构进行保荐。上市公司选聘保荐机构,应当综合考虑保荐机构在其拟转入板块的首次公开发行并上市业务经验、执业质量等因素,充分了解保荐机构的胜任能力。
保荐机构应当切实履行保荐职责,遵守法律法规和行业自律规范的要求,严格执行内控制度,充分了解公司经营情况和风险,对公司是否符合转板条件独立作出专业判断,并以此为基础与上市公司签订转板保荐协议。
保荐机构与上市公司签订转板保荐协议后,保荐机构应当及时向本所提交下列报备文件:
(一)转板保荐协议;
(二)保荐机构专项说明,内容包括上市公司符合拟转入板块条件的尽职调查情况等;
(三)股票交易情况自查报告,内容包括上市公司及其控股股东、实际控制人、董事、监事、高级管理人员,保荐机构和其他知悉转板信息的主体,以及前述人员直系亲属在筹划转板事宜之日至签订转板保荐协议之日,买卖该上市公司股票情况;
(四)本所要求的其他文件。
上市公司董事会应当就公司拟申请转板相关事宜作出决议,并提请股东大会批准。
上市公司股东大会就公司拟申请转板相关事宜作出决议,至少应当包括下列事项:
(一)转板板块;
(二)转板的证券种类和数量;
(三)以获得转板同意为生效条件的股票终止上市事项;
(四)决议有效期;
(五)对董事会办理本次转板具体事宜的授权;
(六)其他应当明确的事项。
上市公司董事会和股东大会根据本指引前两条规定作出决议时,应当按照本所信息披露有关规定,及时披露董事会和股东大会决议公告。
保荐机构应当对前款事项发表明确意见,并与提示性公告同时披露。
上市公司应当在审议通过拟申请转板相关事宜的董事会决议披露之日起的十个交易日内,通过内幕信息知情人报备系统。
本所将启动二级市场股票交易核查程序,并在后续各阶段对股票交易情况进行持续监管。本所可以要求上市公司和保荐机构提交股票交易情况说明,就是否涉嫌内幕交易、是否会影响本次转板发表明确意见。
本所核查结果显示上市公司股票交易存在明显异常且告知上市公司和保荐机构核查结论的,上市公司原则上应当暂停推进本次转板事宜,但有证据表明相关异常交易情况不会影响本次转板的除外。
本次转板涉嫌内幕交易等违法违规行为被证监会立案调查或者被司法机关立案侦查的,上市公司应当暂停推进本次转板事宜,不得将转板事宜提交董事会或者股东大会审议。
上市公司已披露关于董事会审议转板相关事宜的提示性公告的,应当及时披露因股票交易涉嫌内幕交易可能终止本次转板事宜的风险提示公告。
上市公司披露关于董事会审议转板相关事宜的提示性公告后,至向上交所或深交所提交转板申请前,至少应当每月披露一次进展公告,相关事项取得重要进展或重大变化的,应当及时披露。
上市公司收到上交所或深交所同意公司转板相关文书后,应当根据本所股票终止上市有关规定,申请股票终止上市。
上市公司收到本所同意股票终止上市相关文书后,应当及时披露,说明后续转板安排。













