
(图片来源:摄图网)
10月12日,国家外汇管理局副局长陆磊在“2023中国(北京)数字金融论坛”上发表了关于央行数字货币(CBDC)的重要观点。他指出,所有金融活动的本质都是跨期交易,而货币与利率则是其中的核心要素。在现有的模式下,央行数字货币主要被定位为现金类支付凭证(M0),是一种无息的高能货币。
然而,陆磊提出了一个假设,即在基于数字货币的可编程性的基础上,如果央行数字货币能够加载关于利率的智能合约,那么它就有机会成为广义货币(M2)。他期待数研所能够进行进一步的探索,以实现通过调节央行数字货币利率来实施货币政策,从而达到宏观调控的目标。
央行数字货币的可编程性为央行提供了丰富的货币政策工具,为创新和改进提供了空间。然而,陆磊也指出,这是全球中央银行共同面临的挑战。各国央行需要认真考虑如何利用央行数字货币的可编程性来推动经济发展和稳定,并确保金融系统的安全和稳定。
数字化已经成为货币流通和支付领域的一种趋势,全球各国央行都在积极探索中央银行数字货币(CBDC)的发展。这一探索的步伐非常迅速,各国央行都在加紧研究和实验CBDC的潜力和可行性。这是一个正在蓬勃发展的领域,各国央行纷纷投入资源和精力,以便跟上这一数字货币革命的步伐。
——各国/地区积极布局央行数字货币
近年来,各国央行都在讨论、研发或实证实验央行数字货币的可行性,但大部分国家尚未实际发行。不同国家的央行数字货币具有不同的特征,这些差异来自于应用领域和采用的技术等方面。

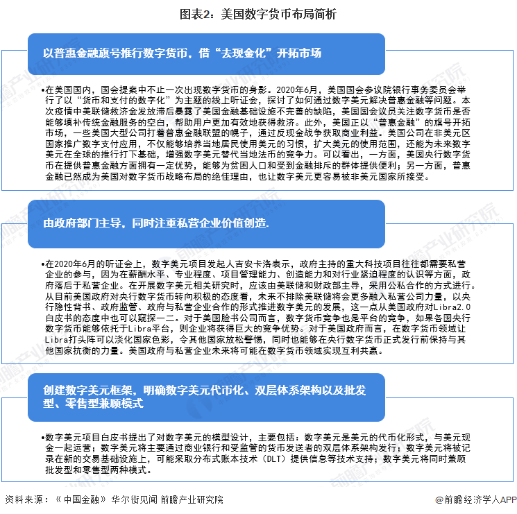
——美国数字美元布局状况
根据《中国金融》的信息,尽管美国央行数字货币仍处于探索研究阶段,但美国政府已经开始构思和规划数字美元的发展。他们已经开始布局,并进行了一系列尝试,以解决如何开发、建立和推广数字美元等问题。

——数字货币助推人民币国际化
中国央行法定数字货币的发展对于推动人民币国际化有着重要作用。然而,要实现这一目标,首先需要推动金融改革,使资本账户能够自由兑换。只有在资本账户开放的条件下,中国的数字货币才能进行高效的跨境支付和清算,从而促进人民币国际化的发展。

国家外汇管理局副局长陆磊还表示,去中心化金融(DeFi)和基于区块链和分布式账本技术(DLT)的代币型数字货币可以实现直接的点对点交易,不需要通过银行体系进行跨境流转,这可能导致资金跨境界限的模糊,增加了跨境资金流动管理和跨境交易真实性管理的难度。因此,我们需要研究这些问题来建设数字生态,期待央行数研所和国家外汇管理局与金融体系一起取得更多成果。
央行数字货币的发展是一个复杂而重要的议题。它不仅涉及到技术和政策层面的问题,还需要各国央行在国际合作和经验交流方面加强合作。通过共同努力,央行数字货币有望成为未来金融体系的重要组成部分,并为实现经济增长和金融稳定做出积极贡献。
前瞻经济学人APP资讯组
更多本行业研究分析详见前瞻产业研究院《》
同时前瞻产业研究院还提供、、、、、、、、、咨询等解决方案。在招股说明书、公司年度报告等任何公开信息披露中引用本篇文章内容,需要获取前瞻产业研究院的正规授权。
更多深度行业分析尽在【前瞻经济学人APP】,还可以与500+经济学家/资深行业研究员交流互动。