自2020年起上海陆续出台多个人才落户新政,降低落户门槛,除了对高学历人才的宽松之外,五大新城是其重点。
一系列落户新政的作用下,2020年至今上海落户人数猛增13万人,在其利好下,2020年至今,上海房地产市场韧性十足。
这主要是因为落户门槛虽然属于人才引进政策的一部分,但结合上海限购政策来看,非户籍仅婚后方可买1套房,而户籍单身即可买1套房,降低落户门槛,在某种程度上,起到了变相放松限购的作用。
上海“十四五”规划建议中明确提出要实行更加便利人才引进政策。
从目前五大新城的发展情况来看,我们认为嘉定、青浦、松江明显属于第一梯队,各有千秋。其中嘉定的经济环境可谓独树一帜GDP甚至比许多市中心的区都高,且目前是“嘉青松”中房价平均最低的一个,对于新落户的人群来说,门槛相对较低。

从2020年至今上海落户政策成效显著。
2020年在一系列落户新政的作用下,上海落户人数首次跃升,至31460人同比增长40%,2021年明确加快推进嘉定、青浦、松江、奉贤、南汇等五个新城区域内人才落户优惠,当年上海落户人数进一步提升至73128人,同比增长105%,2022年在多个落户政策合力下,上海落户人数63536人,依然保持高位。


虽然落户人数不能与购房人数直接划等号,但是落户人数的大量增长在一定程度上会提高市场的需求量,从而推动市场成交量的增长。
对比2014年至今成交面积来看,近10年上海商品住宅成交面积高峰为2015年至2016年,2020年至2022年为次高峰,这与上海落户人数大量增长期不谋而合。
由此可见,2020年以来,上海落户人数放量增长,给房地产市场提供坚强的需求支撑,即便是在房地产行业步入下行周期,上海市场仍具备较强韧性。
降低落户门槛,虽然起到了变相放松限购的作用,但与真正但限购松绑仍有一定但差距,因此,若上海对限购政策进行部分区域的松绑,势必将对房地产市场起到更为明显的支撑作用。


从2020年至今上海落户新政来看,在2021年明确加快推进五个新城区域内人才落户优惠之后,上海落户人数出现了明显翻番。
具体到嘉定、青浦、松江、奉贤、南汇五个新城来看,据上海统计年鉴显示2021年嘉定户籍人口市外迁入18546人,较2020年提升94.79%,在五大新城中排名前列。
对比近3年及近5年的房价来看,嘉定新城的涨幅明显更高。
CRIC数据显示,2023年至今,嘉定商品住宅成交均价49041元/平方米,较2020年上涨27.04%,较2018年上涨28.1%,无论是3年涨幅还是5年涨幅都位于五大新城首位。

不仅如此,与单价超5万元/平方米的青浦和松江相比,嘉定新城、南翔等板块在距离、潜力和教育资源还有商业配套上都相对地领先其他新城。
首先是在距离上,嘉定新城比其他的新城离市区更近,同时还拥有双轨交(11号线、嘉闵线),优势明显。

上海市城市总体规划
其次是在潜力上,长期以来,嘉定经济一直在市郊处于领跑地位。
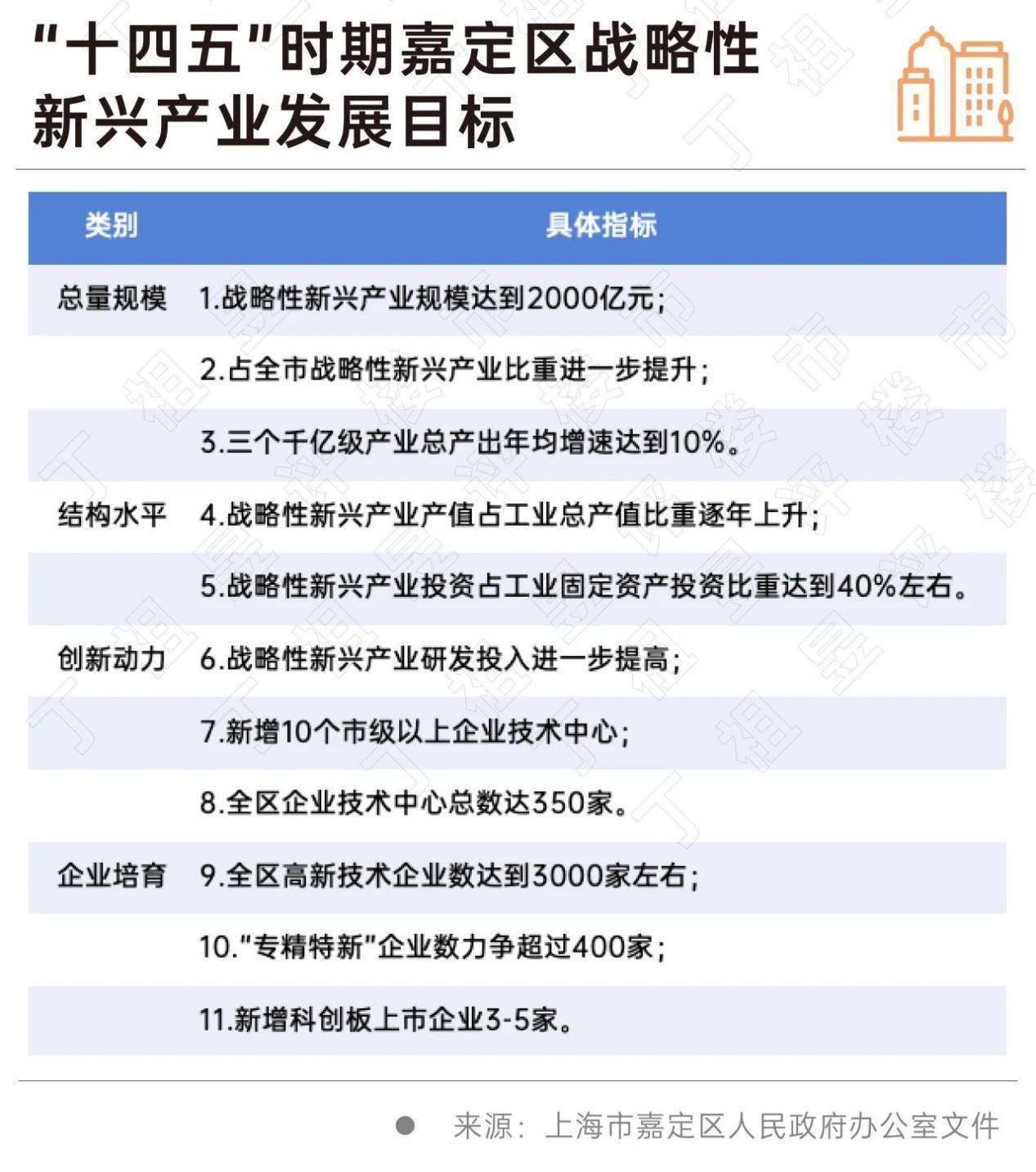
“十三五”以来,嘉定区紧抓上海科创中心重要承载区建设的历史机遇,全面落实“中国制造2025”新要求,全力推进“上海制造”品牌特色功能区建设,依据嘉定区产业发展基础和优势,重点发展高端装备制造、新一代信息技术、新材料、新能源汽车四大优势产业,积极培育生物医药、节能环保和新能源三个先导产业,产业规模快速增长。据统计,2020年末全区战略性新兴产业实现产值1227.7亿元,较“十二五”期末增长90.7%,顺利突破千亿大关,超额完成“十三五”规划目标。“十三五”期间,战略性新兴产业年均增速为8.1%,居“市郊八区”首位,且高于全区规模以上工业总产值7.5个百分点。
“十四五”时期,嘉定区发展战略性新兴产业处于大有可为的重要战略机遇期。
到2025年,总量规模方面,战略性新兴产业规模达到2000亿元,占全市战略性新兴产业比重进一步提升,其中汽车“新四化”、智能传感器及物联网、高性能医疗设备及精准医疗三大产业集群向千亿级规模方向发展,三个千亿级产业总产出年均增速达到10%。

一方面是战略规划,另外一方面是人口,上海统计局数据显示,2021年嘉定人口密度为3996人/平方公里,为五大新城中人口最密集区。
不仅如此,从教育资源上看,嘉定有宋校、上实嘉定分校、交附嘉定三所新校。商业配套上,嘉定新城内也有多个大型商业中心的落成及规划。
在经济、人口、规划和配套的多重作用下,嘉定发展潜力明显。

基于嘉定的基本面及近几年的表现,2023年至今土拍市场,嘉定成为了各大房企争相抢夺的目标,除了今年首轮江桥镇地块外,其余所有地块都进入一次性报价或者最高限价成交,整体溢价率达7.63%。

2023年以来,各大房企在拿地选择上,谨慎、聚焦已成投资共识,不仅一二线为企业争夺的聚焦点、多数三四线无人问津,而且一二线城市本身核心地块与非核心区地块也已拉开差距。
造成这种现象的原因,一方面是受到大环境影响,另一方面,在资金有限的压力之下,押宝优质核心地块成为常态。各大房企拿地保持理性和谨慎,聚焦一二线的同时,更加关注性价比高的优质地块。
在这样的背景下,嘉定依然成为了各大房企争夺的焦点,这意味着,对于当前在一线城市拿地的头部企业而言,嘉定仍是极具潜力且不容错过的优质区域。
未来随着这些热门地块的上市,届时将带动购房需求的集中放量。
目前市场上对上海放松限购的呼声较高,但目前,上海并未有任何限购放松的迹象。
我们认为,当前市场核心一二线城市复苏动能在转弱,且内部也存在分化行情,调控确有进一步松绑的必要。
但我们认为,目前一线城市,尤其是北京和上海完全放松限购的可能性并不大,仅非核心区域有适度放开的可能。从五大新城来看,不排除有差异化落户和差异化购房政策放松等可能。
【购房资讯轻松享,快来关注乐居网】
文章来源:丁祖昱评楼市