国联景盛一年持有期混合型证券投资 基金(C类份额)基金产品资料概要更新
证券时报
2023-09-27 07:47:15
0

原标题:国联景盛一年持有期混合型证券投资 基金(C类份额)基金产品资料概要更新

(上接B10版)

二、 基金投资与净值表现

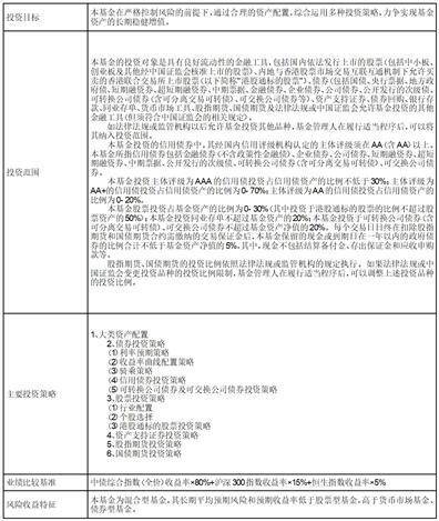
(一)投资目标与投资策略

(二)投资组合资产配置图表/区域配置图表

(三)自基金合同生效以来基金每年的净值增长率及与同期业绩比较基准的比较图

注:本基金合同生效当年按实际存续期计算,不按整个自然年度进行折算。

三、 投资本基金涉及的费用

(一)基金销售相关费用

以下费用在申购/赎回基金过程中收取:

(二)基金运作相关费用

以下费用将从基金资产中扣除:

注:本基金交易证券、基金等产生的费用和税负,按实际发生额从基金资产扣除。

四、 风险揭示与重要提示

(一)风险揭示

本基金不提供任何保证。投资者可能损失投资本金。

投资有风险,投资者购买基金时应认真阅读本基金的《招募说明书》等销售文件。

1、本基金的特有风险

本基金作为混合型基金,具有对相关市场的系统性风险,不能完全规避市场下跌的风险和个券风险,在市场大幅上涨时也不能保证基金净值能够完全跟随或超越市场上涨幅度。

本基金投资资产支持证券,所面临的风险主要包括交易结构风险、各种原因导致的基础资产池现金流与对应证券现金流不匹配产生的信用风险、市场交易不活跃导致的流动性风险等。

本基金可投资于股指期货,投资股指期货所面临的主要风险是市场风险、流动性风险、基差风险、保证金风险、信用风险、和操作风险。

本基金可投资于国债期货,国债期货的投资可能面临市场风险、基差风险、流动性风险。

本基金在参与港股市场投资时,将受到全球宏观经济和货币政策变动等因素所导致的系统性风险。 港股市场实行T+0回转交易机制(即当日买入的股票,在交收前可以于当日卖出),同时对个股不设涨跌幅限制,加之香港市场结构性产品和衍生品种类相对丰富以及做空机制的存在;港股股价受到意外事件影响可能表现出比A股更为剧烈的股价波动,本基金的波动风险可能相对较大。

本基金可通过港股通投资于港股,将面临不能通过港股通进行买入交易的风险、新增的买单申报将面临失败的风险、不能通过港股通进行买入交易的风险。

本基金将投资港股通标的股票,在交易时间内提交订单依据的港币买入参考汇率和卖出参考汇率,并不等于最终结算汇率,故本基金投资面临汇率风险。

本基金可根据投资策略需要或不同配置地的市场环境的变化,选择将部分基金资产投资于港股或选择不将基金资产投资于港股,基金资产并非必然投资港股。

本基金对每份基金份额设定一年的最短持有期,对投资者存在流动性风险,即投资者要考虑在最短持有期资金不能赎回及转换转出的风险。

基金合同生效后,连续50个工作日出现基金份额持有人数量不满200人或者基金资产净值低于5000万元情形的,在基金管理人履行适当程序后,基金合同自动终止,无需召开基金份额持有人大会。故投资者将面临基金合同终止的风险。

2、市场风险;3、信用风险;3、流动性风险;4、操作风险;5、管理风险;6、合规风险。

(二)重要提示

中国证监会对本基金募集的注册,并不表明其对本基金的价值和收益作出实质性判断或保证,也不表明投资于本基金没有风险。

基金管理人依照恪尽职守、诚实信用、谨慎勤勉的原则管理和运用基金财产, 但不保证基金一定盈利,也不保证最低收益。

基金投资者自依基金合同取得基金份额,即成为基金份额持有人和基金合同的当事人。

基金产品资料概要信息发生重大变更的,基金管理人将在三个工作日内更新,其他信息发生变更的,基金管理人每年更新一次。因此,本文件内容相比基金的实际情况可能存在一定的滞后,如需及时、准确获取基金的相关信息,敬请同时关注基金管理人发布的相关临时公告等。

五、 其他资料查询方式

以下资料详见国联基金官方网站[www.glfund.com][客服电话:400-160-6000;010-56517299]

基金合同、托管协议、招募说明书

定期报告,包括基金季度报告、中期报告和年度报告

基金份额净值

基金销售机构及联系方式

其他重要资料

六、 其他情况说明

因本基金合同产生或与之相关的争议,双方当事人应通过协商、调解解决,协商、调解不能解决的,任何一方均有权将争议提交中国国际经济贸易仲裁委员会,仲裁地点为北京市,按照中国国际经济贸易仲裁委员会届时有效的仲裁规则进行仲裁。仲裁裁决是终局的,对仲裁各方当事人均有约束力。除非仲裁裁决另有规定,仲裁费用和律师费用由败诉方承担。

编制日期:2023年09月25日

送出日期:2023年09月27日

本概要提供本基金的重要信息,是招募说明书的一部分。

作出投资决定前,请阅读完整的招募说明书等销售文件。

一、 产品概况

二、 基金投资与净值表现

(一)投资目标与投资策略

(二)投资组合资产配置图表/区域配置图表

(三)自基金合同生效以来基金每年的净值增长率及与同期业绩比较基准的比较图

注:本基金合同生效当年按实际存续期计算,不按整个自然年度进行折算。

三、 投资本基金涉及的费用

(一)基金销售相关费用

以下费用在申购/赎回基金过程中收取:

注:本基金C类份额不收取认购费、申购费。

(二)基金运作相关费用

以下费用将从基金资产中扣除:

注:本基金交易证券、基金等产生的费用和税负,按实际发生额从基金资产扣除。

四、 风险揭示与重要提示

(一)风险揭示

本基金不提供任何保证。投资者可能损失投资本金。

投资有风险,投资者购买基金时应认真阅读本基金的《招募说明书》等销售文件。

1、本基金的特有风险

本基金作为混合型基金,具有对相关市场的系统性风险,不能完全规避市场下跌的风险和个券风险,在市场大幅上涨时也不能保证基金净值能够完全跟随或超越市场上涨幅度。

本基金投资资产支持证券,所面临的风险主要包括交易结构风险、各种原因导致的基础资产池现金流与对应证券现金流不匹配产生的信用风险、市场交易不活跃导致的流动性风险等。

本基金可投资于股指期货,投资股指期货所面临的主要风险是市场风险、流动性风险、基差风险、保证金风险、信用风险、和操作风险。

本基金可投资于国债期货,国债期货的投资可能面临市场风险、基差风险、流动性风险。

本基金在参与港股市场投资时,将受到全球宏观经济和货币政策变动等因素所导致的系统性风险。 港股市场实行T+0回转交易机制(即当日买入的股票,在交收前可以于当日卖出),同时对个股不设涨跌幅限制,加之香港市场结构性产品和衍生品种类相对丰富以及做空机制的存在;港股股价受到意外事件影响可能表现出比A股更为剧烈的股价波动,本基金的波动风险可能相对较大。

本基金可通过港股通投资于港股,将面临不能通过港股通进行买入交易的风险、新增的买单申报将面临失败的风险、不能通过港股通进行买入交易的风险。

本基金将投资港股通标的股票,在交易时间内提交订单依据的港币买入参考汇率和卖出参考汇率,并不等于最终结算汇率,故本基金投资面临汇率风险。

本基金可根据投资策略需要或不同配置地的市场环境的变化,选择将部分基金资产投资于港股或选择不将基金资产投资于港股,基金资产并非必然投资港股。

本基金对每份基金份额设定一年的最短持有期,对投资者存在流动性风险,即投资者要考虑在最短持有期资金不能赎回及转换转出的风险。

基金合同生效后,连续50个工作日出现基金份额持有人数量不满200人或者基金资产净值低于5000万元情形的,在基金管理人履行适当程序后,基金合同自动终止,无需召开基金份额持有人大会。故投资者将面临基金合同终止的风险。

2、市场风险;3、信用风险;3、流动性风险;4、操作风险;5、管理风险;6、合规风险。

(二)重要提示

中国证监会对本基金募集的注册,并不表明其对本基金的价值和收益作出实质性判断或保证,也不表明投资于本基金没有风险。

基金管理人依照恪尽职守、诚实信用、谨慎勤勉的原则管理和运用基金财产, 但不保证基金一定盈利,也不保证最低收益。

基金投资者自依基金合同取得基金份额,即成为基金份额持有人和基金合同的当事人。

基金产品资料概要信息发生重大变更的,基金管理人将在三个工作日内更新,其他信息发生变更的,基金管理人每年更新一次。因此,本文件内容相比基金的实际情况可能存在一定的滞后,如需及时、准确获取基金的相关信息,敬请同时关注基金管理人发布的相关临时公告等。

五、 其他资料查询方式

以下资料详见国联基金官方网站[www.glfund.com][客服电话:400-160-6000;010-56517299]

基金合同、托管协议、招募说明书

定期报告,包括基金季度报告、中期报告和年度报告

基金份额净值

基金销售机构及联系方式

其他重要资料

六、 其他情况说明

因本基金合同产生或与之相关的争议,双方当事人应通过协商、调解解决,协商、调解不能解决的,任何一方均有权将争议提交中国国际经济贸易仲裁委员会,仲裁地点为北京市,按照中国国际经济贸易仲裁委员会届时有效的仲裁规则进行仲裁。仲裁裁决是终局的,对仲裁各方当事人均有约束力。除非仲裁裁决另有规定,仲裁费用和律师费用由败诉方承担。

国联景颐6个月持有期混合型证券投资基金(A类份额)基金产品资料概要更新

编制日期:2023年09月25日

送出日期:2023年09月27日

本概要提供本基金的重要信息,是招募说明书的一部分。

作出投资决定前,请阅读完整的招募说明书等销售文件。

一、 产品概况

二、 基金投资与净值表现

(一)投资目标与投资策略

(二)投资组合资产配置图表/区域配置图表

(三)自基金合同生效以来基金每年的净值增长率及与同期业绩比较基准的比较图

注:本基金合同生效当年按实际存续期计算,不按整个自然年度进行折算。

三、 投资本基金涉及的费用

(一)基金销售相关费用

以下费用在申购/赎回基金过程中收取:

(二)基金运作相关费用

以下费用将从基金资产中扣除:

注:本基金交易证券、基金等产生的费用和税负,按实际发生额从基金资产扣除。

四、 风险揭示与重要提示

(一)风险揭示

本基金不提供任何保证。投资者可能损失投资本金。

投资有风险,投资者购买基金时应认真阅读本基金的《招募说明书》等销售文件。

1、本基金的特有风险

本基金作为混合型基金,具有对相关市场的系统性风险,不能完全规避市场下跌的风险和个券风险,在市场大幅上涨时也不能保证基金净值能够完全跟随或超越市场上涨幅度。

本基金投资资产支持证券,主要包括资产抵押贷款支持证券(ABS)、住房抵押贷款支持证券(MBS)等证券品种,是一种债券性质的金融工具,其向投资者支付的本息来自于基础资产池产生的现金流或剩余权益。与股票和一般债券不同,资产支持证券不是对某一经营实体的利益要求权,而是对基础资产池所产生的现金流和剩余权益的要求权,是一种以资产信用为支持的证券,所面临的风险主要包括交易结构风险、各种原因导致的基础资产池现金流与对应证券现金流不匹配产生的信用风险、市场交易不活跃导致的流动性风险等。

本基金可投资于股指期货,股指期货作为一种金融衍生品,具备一些特有的风险点。投资股指期货所面临的主要风险是市场风险、流动性风险、基差风险、保证金风险、信用风险和操作风险。

本基金可投资于国债期货,国债期货的投资可能面临市场风险、基差风险、流动性风险。市场风险是因期货市场价格波动使所持有的期货合约价值发生变化的风险。基差风险是期货市场的特有风险之一,是指由于期货与现货间的价差的波动,影响套期保值或套利效果,使之发生意外损益的风险。流动性风险可分为两类:一类为流通量风险,是指期货合约无法及时以所希望的价格建立或了结头寸的风险,此类风险往往是由市场缺乏广度或深度导致的;另一类为资金量风险,是指资金量无法满足保证金要求,使得所持有的头寸面临被强制平仓的风险。

本基金在参与港股市场投资时,将受到全球宏观经济和货币政策变动等因素所导致的系统性风险。 港股市场实行T+0回转交易机制(即当日买入的股票,在交收前可以于当日卖出),同时对个股不设涨跌幅限制,加之香港市场结构性产品和衍生品种类相对丰富以及做空机制的存在;港股股价受到意外事件影响可能表现出比A股更为剧烈的股价波动,本基金的波动风险可能相对较大。本基金可通过港股通投资于港股,港股通业务试点期间存在每日额度和总额度限制。总额度余额少于一个每日额度的,上交所证券交易服务公司自下一港股通交易日起停止接受买入申报,本基金将面临不能通过港股通进行买入交易的风险;在香港联合交易所有限公司开市前阶段,当日额度使用完毕的,新增的买单申报将面临失败的风险;在联交所持续交易时段,当日额度使用完毕的,当日本基金将面临不能通过港股通进行买入交易的风险。本基金将投资港股通标的股票,在交易时间内提交订单依据的港币买入参考汇率和卖出参考汇率,并不等于最终结算汇率。港股通交易日日终,中国证券登记结算有限责任公司进行净额换汇,将换汇成本按成交金额分摊至每笔交易,确定交易实际适用的结算汇率。故本基金投资面临汇率风险。根据现行的港股通规则,只有沪港两地均为交易日且能够满足结算安排的交易日才为港股通交易日,存在港股通交易日不连贯的情形(如内地市场因放假等原因休市而香港市场照常交易但港股通不能如常进行交易),而导致基金所持的港股组合在后续港股通交易日开市交易中集中体现市场反应而造成其价格波动骤然增大,进而导致本基金所持港股组合在资产估值上出现波动增大的风险。本基金可根据投资策略需要或不同配置地的市场环境的变化,选择将部分基金资产投资于港股或选择不将基金资产投资于港股,基金资产并非必然投资港股。

本基金对每份基金份额设定6个月的最短持有期,对投资者存在流动性风险。本基金主要运作方式设置为允许投资者日常申购,但对于每份基金份额设置6个月的最短持有期,最短持有期内基金份额持有人不能就该基金份额提出赎回及转换转出申请。即投资者要考虑在最短持有期资金不能赎回及转换转出的风险。

基金合同生效后,连续50个工作日出现基金份额持有人数量不满200人或者基金资产净值低于5000万元情形的,在基金管理人履行适当程序后,基金合同自动终止,无需召开基金份额持有人大会。故投资者将面临基金合同终止的风险。

2、市场风险。证券市场价格受到各种因素的影响,导致基金收益水平变化而产生风险,主要包括:(1)政策风险、(2)经济周期风险、(3)利率风险、(4)通货膨胀风险、(5)上市公司经营风险、(6)再投资风险。

3、信用风险。4、流动性风险。5、操作风险。 6、管理风险。7、合规风险。

(二)重要提示

中国证监会对本基金募集的注册,并不表明其对本基金的价值和收益作出实质性判断或保证,也不表明投资于本基金没有风险。

基金管理人依照恪尽职守、诚实信用、谨慎勤勉的原则管理和运用基金财产, 但不保证基金一定盈利,也不保证最低收益。

基金投资者自依基金合同取得基金份额,即成为基金份额持有人和基金合同的当事人。

基金产品资料概要信息发生重大变更的,基金管理人将在三个工作日内更新,其他信息发生变更的,基金管理人每年更新一次。因此,本文件内容相比基金的实际情况可能存在一定的滞后,如需及时、准确获取基金的相关信息,敬请同时关注基金管理人发布的相关临时公告等。

五、 其他资料查询方式

以下资料详见国联基金官方网站[www.glfund.com][客服电话:400-160-6000;010-56517299]

基金合同、托管协议、招募说明书

定期报告,包括基金季度报告、中期报告和年度报告

基金份额净值

基金销售机构及联系方式

其他重要资料

六、 其他情况说明

争议解决方式:各方当事人同意,因基金合同而产生的或与基金合同有关的一切争议,如经友好协商未能解决的,应提交中国国际经济贸易仲裁委员会根据该会当时有效的仲裁规则进行仲裁,仲裁的地点为北京市,仲裁裁决是终局性的并对相关各方均有约束力。除非仲裁裁决另有规定,仲裁费用由败诉方承担。

国联景颐6个月持有期混合型证券投资基金(C类份额)基金产品资料概要更新

编制日期:2023年09月25日

送出日期:2023年09月27日

本概要提供本基金的重要信息,是招募说明书的一部分。

作出投资决定前,请阅读完整的招募说明书等销售文件。

一、 产品概况

二、 基金投资与净值表现

(一)投资目标与投资策略

(二)投资组合资产配置图表/区域配置图表

(三)自基金合同生效以来基金每年的净值增长率及与同期业绩比较基准的比较图

注:本基金合同生效当年按实际存续期计算,不按整个自然年度进行折算。

三、 投资本基金涉及的费用

(一)基金销售相关费用

以下费用在申购/赎回基金过程中收取:

注:本基金C类份额不收取认购费、申购费。

(二)基金运作相关费用

以下费用将从基金资产中扣除:

注:本基金交易证券、基金等产生的费用和税负,按实际发生额从基金资产扣除。

四、 风险揭示与重要提示

(一)风险揭示

本基金不提供任何保证。投资者可能损失投资本金。

投资有风险,投资者购买基金时应认真阅读本基金的《招募说明书》等销售文件。

1、本基金的特有风险

本基金作为混合型基金,具有对相关市场的系统性风险,不能完全规避市场下跌的风险和个券风险,在市场大幅上涨时也不能保证基金净值能够完全跟随或超越市场上涨幅度。

本基金投资资产支持证券,主要包括资产抵押贷款支持证券(ABS)、住房抵押贷款支持证券(MBS)等证券品种,是一种债券性质的金融工具,其向投资者支付的本息来自于基础资产池产生的现金流或剩余权益。与股票和一般债券不同,资产支持证券不是对某一经营实体的利益要求权,而是对基础资产池所产生的现金流和剩余权益的要求权,是一种以资产信用为支持的证券,所面临的风险主要包括交易结构风险、各种原因导致的基础资产池现金流与对应证券现金流不匹配产生的信用风险、市场交易不活跃导致的流动性风险等。

本基金可投资于股指期货,股指期货作为一种金融衍生品,具备一些特有的风险点。投资股指期货所面临的主要风险是市场风险、流动性风险、基差风险、保证金风险、信用风险和操作风险。

本基金可投资于国债期货,国债期货的投资可能面临市场风险、基差风险、流动性风险。市场风险是因期货市场价格波动使所持有的期货合约价值发生变化的风险。基差风险是期货市场的特有风险之一,是指由于期货与现货间的价差的波动,影响套期保值或套利效果,使之发生意外损益的风险。流动性风险可分为两类:一类为流通量风险,是指期货合约无法及时以所希望的价格建立或了结头寸的风险,此类风险往往是由市场缺乏广度或深度导致的;另一类为资金量风险,是指资金量无法满足保证金要求,使得所持有的头寸面临被强制平仓的风险。

本基金在参与港股市场投资时,将受到全球宏观经济和货币政策变动等因素所导致的系统性风险。 港股市场实行T+0回转交易机制(即当日买入的股票,在交收前可以于当日卖出),同时对个股不设涨跌幅限制,加之香港市场结构性产品和衍生品种类相对丰富以及做空机制的存在;港股股价受到意外事件影响可能表现出比A股更为剧烈的股价波动,本基金的波动风险可能相对较大。本基金可通过港股通投资于港股,港股通业务试点期间存在每日额度和总额度限制。总额度余额少于一个每日额度的,上交所证券交易服务公司自下一港股通交易日起停止接受买入申报,本基金将面临不能通过港股通进行买入交易的风险;在香港联合交易所有限公司开市前阶段,当日额度使用完毕的,新增的买单申报将面临失败的风险;在联交所持续交易时段,当日额度使用完毕的,当日本基金将面临不能通过港股通进行买入交易的风险。本基金将投资港股通标的股票,在交易时间内提交订单依据的港币买入参考汇率和卖出参考汇率,并不等于最终结算汇率。港股通交易日日终,中国证券登记结算有限责任公司进行净额换汇,将换汇成本按成交金额分摊至每笔交易,确定交易实际适用的结算汇率。故本基金投资面临汇率风险。根据现行的港股通规则,只有沪港两地均为交易日且能够满足结算安排的交易日才为港股通交易日,存在港股通交易日不连贯的情形(如内地市场因放假等原因休市而香港市场照常交易但港股通不能如常进行交易),而导致基金所持的港股组合在后续港股通交易日开市交易中集中体现市场反应而造成其价格波动骤然增大,进而导致本基金所持港股组合在资产估值上出现波动增大的风险。本基金可根据投资策略需要或不同配置地的市场环境的变化,选择将部分基金资产投资于港股或选择不将基金资产投资于港股,基金资产并非必然投资港股。

本基金对每份基金份额设定6个月的最短持有期,对投资者存在流动性风险。本基金主要运作方式设置为允许投资者日常申购,但对于每份基金份额设置6个月的最短持有期,最短持有期内基金份额持有人不能就该基金份额提出赎回及转换转出申请。即投资者要考虑在最短持有期资金不能赎回及转换转出的风险。

基金合同生效后,连续50个工作日出现基金份额持有人数量不满200人或者基金资产净值低于5000万元情形的,在基金管理人履行适当程序后,基金合同自动终止,无需召开基金份额持有人大会。故投资者将面临基金合同终止的风险。

2、市场风险。证券市场价格受到各种因素的影响,导致基金收益水平变化而产生风险,主要包括:(1)政策风险、(2)经济周期风险、(3)利率风险、(4)通货膨胀风险、(5)上市公司经营风险、(6)再投资风险。

3、信用风险。4、流动性风险。5、操作风险。 6、管理风险。7、合规风险。

(二)重要提示

中国证监会对本基金募集的注册,并不表明其对本基金的价值和收益作出实质性判断或保证,也不表明投资于本基金没有风险。

基金管理人依照恪尽职守、诚实信用、谨慎勤勉的原则管理和运用基金财产, 但不保证基金一定盈利,也不保证最低收益。

基金投资者自依基金合同取得基金份额,即成为基金份额持有人和基金合同的当事人。

基金产品资料概要信息发生重大变更的,基金管理人将在三个工作日内更新,其他信息发生变更的,基金管理人每年更新一次。因此,本文件内容相比基金的实际情况可能存在一定的滞后,如需及时、准确获取基金的相关信息,敬请同时关注基金管理人发布的相关临时公告等。

五、 其他资料查询方式

以下资料详见国联基金官方网站[www.glfund.com][客服电话:400-160-6000;010-56517299]

基金合同、托管协议、招募说明书

定期报告,包括基金季度报告、中期报告和年度报告

基金份额净值

基金销售机构及联系方式

其他重要资料

六、 其他情况说明

争议解决方式:各方当事人同意,因基金合同而产生的或与基金合同有关的一切争议,如经友好协商未能解决的,应提交中国国际经济贸易仲裁委员会根据该会当时有效的仲裁规则进行仲裁,仲裁的地点为北京市,仲裁裁决是终局性的并对相关各方均有约束力。除非仲裁裁决另有规定,仲裁费用由败诉方承担。

国联融慧双欣一年定期开放债券型证券投资基金(A类份额)基金产品资料概要更新

编制日期:2023年09月25日

送出日期:2023年09月27日

本概要提供本基金的重要信息,是招募说明书的一部分。

作出投资决定前,请阅读完整的招募说明书等销售文件。

一、 产品概况

二、 基金投资与净值表现

(一)投资目标与投资策略

(二)投资组合资产配置图表/区域配置图表

(三)自基金合同生效以来基金每年的净值增长率及与同期业绩比较基准的比较图

注:本基金合同生效当年按实际存续期计算,不按整个自然年度进行折算。

三、 投资本基金涉及的费用

(一)基金销售相关费用

以下费用在申购/赎回基金过程中收取:

(二)基金运作相关费用

以下费用将从基金资产中扣除:

注:本基金交易证券、基金等产生的费用和税负,按实际发生额从基金资产扣除。

四、 风险揭示与重要提示

(一)风险揭示

本基金不提供任何保证。投资者可能损失投资本金。

投资有风险,投资者购买基金时应认真阅读本基金的《招募说明书》等销售文件。

1、本基金的特有风险

本基金为债券型基金,除每个开放期的前 1 个月、开放期以及开放期结束后 1个月外,债券的投资比例不低于基金资产的 80%,该类债券的特定风险即成为本基金及投资者主要面对的特定投资风险。债券的投资收益会受到宏观经济、政府产业政策、货币政策、市场需求变化、行业波动等因素的影响,可能存在所选投资标的的成长性与市场一致预期不符而造成个券价格表现低于预期的风险。

本基金投资资产支持证券,主要包括资产抵押贷款支持证券(ABS)、住房抵押贷款支持证券(MBS)等证券品种,是一种债券性质的金融工具,其向投资者支付的本息来自于基础资产池产生的现金流或剩余权益。与股票和一般债券不同,资产支持证券不是对某一经营实体的利益要求权,而是对基础资产池所产生的现金流和剩余权益的要求权,是一种以资产信用为支持的证券,所面临的风险主要包括交易结构风险、各种原因导致的基础资产池现金流与对应证券现金流不匹配产生的信用风险、市场交易不活跃导致的流动性风险等。

本基金投资国债期货,国债期货的投资可能面临市场风险、基差风险、流动性风险。市场风险是因期货市场价格波动使所持有的期货合约价值发生变化的风险。基差风险是期货市场的特有风险之一,是指由于期货与现货间的价差的波动,影响套期保值或套利效果,使之发生意外损益的风险。流动性风险可分为两类:一类为流通量风险,是指期货合约无法及时以所希望的价格建立或了结头寸的风险,此类风险往往是由市场缺乏广度或深度导致的;另一类为资金量风,是指资金量无法

满足保证金要求,使得所持有的头寸面临被强制平仓的风险。

2、本基金以封闭期和开放期滚动的方式运作,投资人需在开放期提出申购赎回申请,在非开放期间将无法进行申购和赎回。基金份额持有人面临封闭期内无法赎回的风险。

3、市场风险。证券市场价格受到各种因素的影响,导致基金收益水平变化而产生风险,主要包括:(1)政策风险、(2)经济周期风险、(3)利率风险、(4)通货膨胀风险、(5)再投资风险。

4、信用风险。5、流动性风险。6、操作风险。7、管理风险。8、合规风险。

(二)重要提示

基金产品资料概要信息发生重大变更的,基金管理人将在三个工作日内更新,其他信息发生变更的,基金管理人每年更新一次。因此,本文件内容相比基金的实际情况可能存在一定的滞后,如需及时、准确获取基金的相关信息,敬请同时关注基金管理人发布的相关临时公告等。

中国证监会对本基金募集的注册,并不表明其对本基金的价值和收益作出实质性判断或保证,也不表明投资于本基金没有风险。

基金管理人依照恪尽职守、诚实信用、谨慎勤勉的原则管理和运用基金财产, 但不保证基金一定盈利,也不保证最低收益。

基金投资者自依基金合同取得基金份额,即成为基金份额持有人和基金合同的当事人。

五、 其他资料查询方式

以下资料详见国联基金官方网站[www.glfund.com][客服电话:400-160-6000;010-56517299]

基金合同、托管协议、招募说明书

定期报告,包括基金季度报告、中期报告和年度报告

基金份额净值

基金销售机构及联系方式

其他重要资料

六、 其他情况说明

争议解决方式:各方当事人同意,因基金合同而产生的或与基金合同有关的一切争议,如经友好协商未能解决的,应提交中国国际经济贸易仲裁委员会根据该会当时有效的仲裁规则进行仲裁,仲裁的地点为北京市,仲裁裁决是终局性的并对相关各方均有约束力。除非仲裁裁决另有规定,仲裁费用由败诉方承担。

本版导读

相关内容

热门资讯

2026年1月美国EB5移民公... 一、引言 根据美国移民局官方网站的数据显示,近年来美国EB-5投资移民项目持续受到全球投资者的关注。...
穹彻智能完成数亿元A轮融资 上证报中国证券网讯(记者 孙小程)2月10日,穹彻智能宣布完成A轮融资。本轮融资金额达数亿元,由C资...
“工作以后,从没休过长假”,3... 2月9日,天弘基金发布“致天弘固收+投资者的一封信”,宣布基金经理姜晓丽因个人原因卸任其所管理的全部...
罕见!取消5400万补流, I... 来源:企业上市 北京证券交易所上市委员会2026年第12次审议会议近日召开,安徽新富新能源科技股份有...
黄金价格波动,有何深意? 2026年伊始,国际贵金属市场上演“过山车”行情。国际金价在延续前两年涨势基础上,1月底一度飙升至超...
北交所2026年开年迎上市潮,... 来源:市场资讯 2025年第四季度以来,北京证券交易所IPO发行审核会议召开频次显著提升,聚焦培育专...
AI能否兑现承诺?行业面临巨大... 人工智能是否成了数字化的无底洞?沉没成本谬误是否让AI的拥护者陷入了死亡螺旋?是否应该调整方向,设定...
炜冈科技:股东炜仕投资计划减持... 每经AI快讯,炜冈科技2月10日晚间发布公告称,截至本公告披露日,浙江炜冈科技股份有限公司实际控制人...
唐人神集团股份有限公司2026... 来源:上海证券报 证券代码:002567 证券简称:唐人神 公告编号:2026-011 唐人神集团...
原创 难... 特朗普已经敲定今年四月访华,但明眼人都看出来,这可不是普通的国事访问。 美国现在焦头烂额:贸易战让自...
Kalshi称超级碗交易日成交... 来源:环球市场播报 核心要点 Kalshi首席执行官塔里克・曼苏尔周二表示,该平台在超级碗周日的...
产业新势力:文化科技融合催生新... 产业新势力:文化科技融合催生新王者 当茅台镇的酿酒师傅仍在遵循流传数百年的酿酒口诀时,千里之外的张仲...
央行发布重要报告,继续实施好适... 中国人民银行2月10日发布的2025年第四季度中国货币政策执行报告提出,继续实施好适度宽松的货币政策...
2026年移动市场报告 2025年,当中移动市场达成了历史性的跨越之际,非游戏应用的营收,首次实现了对手游的超越,生成式AI...
国家电网1月份省间交易电量同比... 国家电网公司持续优化省间电力市场运营机制,扩大省间中长期交易规模,增强交易灵活性与响应效率,统筹提升...
【健康科普】冰箱里的年货,别连... 小年到,年味浓! 今天(2月10日)是北方小年 明天则是南方小年 无论南北 小年都奏响了春节的序曲 ...
紫金矿业:力争2035年全面建... 2月9日,紫金矿业公告发布“三年(2026-2028年)规划和2035年远景目标纲要”,规划到202...
饮料消费转向“无糖”“零卡”,... 来源:第一财经 随着健康意识提升,“低卡路里”成为许多人的关注焦点,各类健康产品不断涌现。超市货架上...
券商财富管理转型提速!国联民生... 来源:21世纪经济报道 21世纪经济报道记者 孙永乐 2000万元 VS 2亿元!同样是扩张财富管理...
从节流到开源:京东“业采融合”... 当下正值年末企业采购高峰期,采购成本居高不下成为众多企业面临的一大难题。调研数据显示,在企业综合供应...