中证1000作为典型的小盘指数,迎来布局良机。2021年初以来,小盘风格持续占优。在宏观层面,当前流动性充裕、信用宽松,稳经济政策密集出台,小盘股基本面有望改善,小盘占优的市场风格或将延续。投资者进行小盘股配置,易方达中证1000ETF(场内简称:中证1000指数ETF,代码:159633,联接基金A/C:016630/016631)是一个便捷工具。

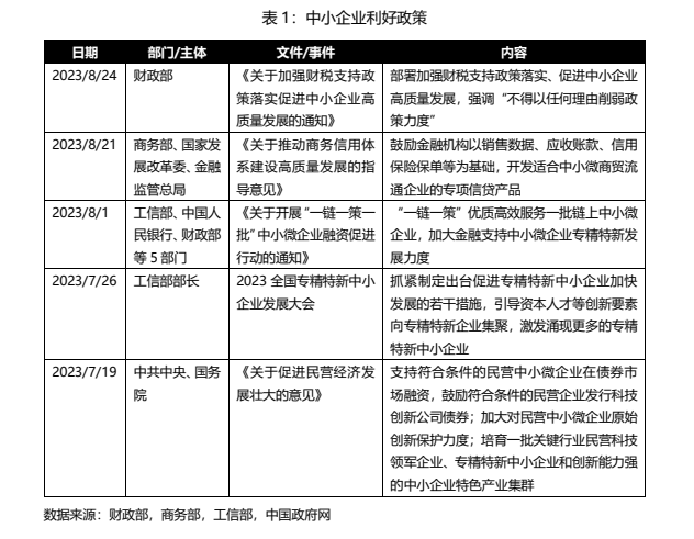
政策面来看,中小企业利好政策密集出台,小盘股有望享受政策红利,实现快速发展。2023年7月以来,中小企业扶持政策不断出台,着重从财税、信贷、人才、债券融资等方面为中小企业提供支持,为其发展扫除融资困难、创新不足这两大障碍。
(1)从投融资两端改善中小企业融资难、融资慢、融资贵的困境。企业端:1):债券融资:《中共中央国务院关于促进民营经济发展壮大的意见》提出支持符合条件的民营中小微企业进行债券融资;2)股权融资:科技部表示,将会同央行、工信部,支持科创板、北交所进一步优化科技型企业评价体系,更加精准地增强对科技型企业融资的可得性;机构端:《关于推动商务信用体系建设高质量发展的指导意见》提出,鼓励金融机构开发适合中小微企业的专项信贷产品。
(2)保护创新,优化中小企业发展环境。产权保护方面,《促进民营经济发展壮大的意见》提出严格执行保障中小企业款项支付条例,依法保护中小企业合法权益和产权,加大对民营中小微企业原始创新保护力度;人才引进方面,2023年7月26日,工信部部长在2023年全国专精特新中小企业发展大会上提出,要“引导资本人才等创新要素向专精特新企业集聚”。8月1日,山东省对此作出回应,施行《山东省中小企业促进条例》,表示要加强对中小企业的人才支持,提出组织人才培训、创新人才培养模式等措施。

中证1000为专精特新“小巨人”的“成长摇篮”。据工信部2023年7月发布的第五批专精特新“小巨人”企业名单,全国共有3671家企业入围第五批专精特新“小巨人”名单(截至2023年7月20日),包含上市公司830家,其中116家为中证1000指数成分股。从权重来看,“专精特新”含量为10.65%,远高于沪深300和中证500指数,为专精特新企业的重要载体。

政策面持续利好中小企业,中证1000指数值得关注。易方达中证1000ETF(场内简称:中证1000指数ETF,代码:159633,联接基金A/C:016630/016631)。
风险提示:界面有连云呈现的所有信息仅作为参考,不构成投资建议,一切投资操作信息不能作为投资依据。投资有风险,入市需谨慎!