本文经授权转载自
盐财经
(ID:nfc-yancaijing)
作者:赖逸翰
一边是高耸如云的CBD大厦,一边是四五层楼高的城中村。建筑的高度,把城市折叠起来。早晚高峰时期穿梭于其间的车流和人流,成了把两者连接起来的线。
用经济学的语言来说,这样的城市并没有达到最高的土地利用效率。毕竟,部分城中村就坐落在城市中心,却仍保留着村落的形态。
只不过,生活在城中村的,不再是“原村民”。大多数,是蜗居在握手楼当中的流动人口。他们为了更低廉的房租,囿于城中村狭窄的巷道之中。
7月21日,国务院常务会议审议通过《关于在超大特大城市积极稳步推进城中村改造的指导意见》,指出在超大特大城市积极稳步实施城中村改造是改善民生、扩大内需、推动城市高质量发展的一项重要举措。
根据2022年10月住房和城乡建设部公布的《2021年城市建设统计年鉴》,目前我国的超大、特大城市共有19个,其中包括北上广深等8个超大城市和杭州、东莞、西安、郑州等11个特大城市。

2021年我国超大特大城市的城区常住人口。(图/资料来源:住建部,泽平宏观)
从2023年4月就开始被频繁提及的超大、特大城市城中村改造,即将落子了。
如棚改一般,会推高房价?
自城中村改造被重新提及以来,各大城市已经开始动作,陆续发布了相应的改造计划。20多年来一直稳步前行的城镇化道路,似乎有了新的助推力。
但此次城中村改造,与2015年的棚改,有所区别。
历史原因,“城中村的所有权属虽名义‘国有’,但仍属于集体土地;而‘棚改’所针对的是国有土地上的老旧居住区”,香港中文大学(深圳)人文社科学院教授陶然首先厘清了两者在土地性质和产权归属上的差异。
这也延展出两者的另一个不同点——出于产权原因,城中村改造过程中或将遇到更多阻力。“一般老旧小区的拆除重建式改造需要所有业主都同意之后,才能进行”,陶然进一步解释道。

本轮城中村改造或与上一轮棚改有较大区别。(图/长城点金)
对比之下,被界定为“为了公共利益需要”的棚户区改造,则“简单”一些,不容易遭遇钉子户问题。
陶然向盐财经记者解释道,一旦满足“棚户区”条件后,若出现极少数被征收户与房屋征收部门在征收补偿方案确定的签约期限内达不成补偿协议等情形,又在法定期限内不申请行政复议或不提起行政诉讼,在补偿决定规定的期限内又不搬迁的,就可以由政府依法申请法院强制执行。
此外,在政策覆盖范围上,两者也有差别。
不比短时间内在全国范围内推行的棚改,此次城中村改造只限于超大、特大城市,以挖掘这些城市的经济活力为主。
从目前各大城市发布的改造计划来看,优先改造的片区也多集中在市内——如:北京以首都功能核心区为先,上海以中心城区及周边为先,重庆也以主城新区和中心城区为先等。

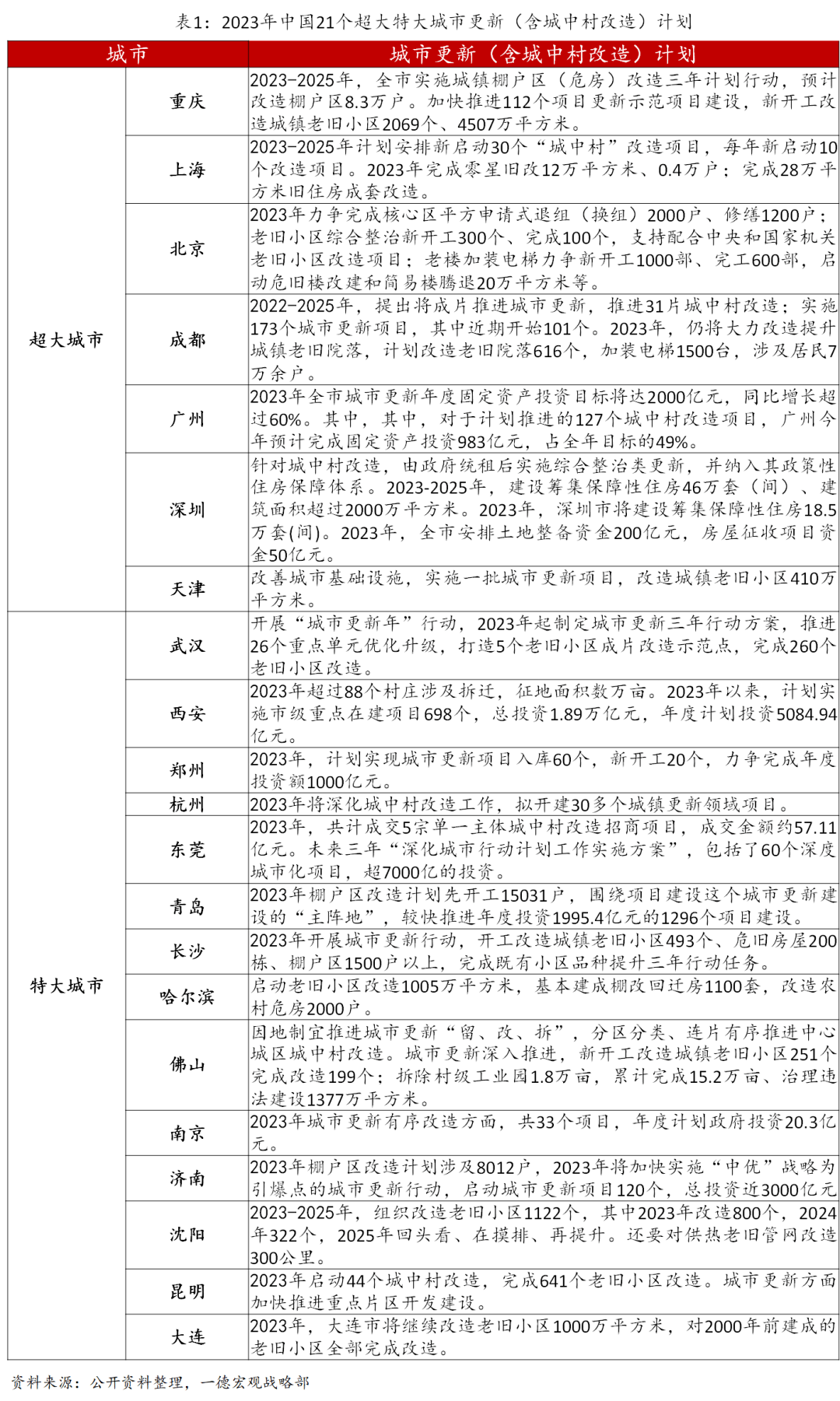
(上下滑动查看)2023年中国21个超大特大城市更新计划。(图/一德宏观战略部)
当然,关键问题还在于,此次城中村改造会否如棚改一般,推高房价?
此次城中村改造应该会遵循实物安置的准则,不太可能和棚改一般采取货币化安置的手段,因此,在陶然的理解中,房价也不至于“应声大涨”。
他表示:“超大特大城市存量的、需消化的房子不是特别多,且一些城中村的区位也相对较好,产权人也不太愿意接受货币化安置,搬到更远的地方去。”
别忘了,2015年棚改能够让房地产高涨的原因之一,就是当初的市场中出现了一批手中有钱且想要或需要房的“消费者”。
而此次城中村改造的主要目的也不是引导房价上涨,陶然补充道,是拉动经济增长,同时通过拆后增建,包括租赁住房在内的商品房,维持房价平稳。
城中村怎么改
要改,但怎么改?
首先要弄清楚,改造过程中会遇到的阻碍,陶然总结为:“博弈困局”和“时间陷阱”,其中还涉及到改造资金来源与钉子户的问题。
简单来说,博弈困局指的是在拆迁过程中,业主、开发企业和政府三方因利益冲突而无法达成最终协议;而时间陷阱指的则是耗时过长,拆迁项目长时间没有实质性进展。
那么,阻碍怎么解决?
在陶然的理解中,用“两个竞争加一个腾挪”的模式,可以比较顺畅地推动城市更新进程,并有效避免钉子户拖延更新进程。

上海首批完工“城中村”改造项目之一、长三角一体化示范区新消费示范项目“蟠龙天地”于今年4月29日正式公开亮相。(图/上海蟠龙天地)
“首先需要政府设定一个明确的博弈规则,尤其是制定相对市场化,但非常稳定的统一拆迁补偿标准。其次再推动第一个竞争,即:根据各村业主对给定拆补标准的支持比例,竞争出下一年度优先更新的城中村,并进行摸底调查。”
陶然认为,要真正达成城中村改造目标,政府需要一直“站”在计划中心位,如此才能将开发商的主要精力导向提供最佳更新方案与为城市招商引资上。
在第一个竞争结束之后,才进入陶然口中城市更新计划的第二部分:以公开招标的方式推动开放商竞争“上岗”,期间政府可与潜在开发商沟通支持改造的业主与钉子户的具体信息。
确定开发商后,为了充分发挥两个竞争的作用,还可以合理扩大更新片区的范围,把附近的农地、绿地、国有或集体抵消产业用地乃至原国有抵消划拨土地,经过利益协商后纳入更新范围,以创造一个“腾挪空间”并利用该空间优先建设安置住房。至此,陶然所建议的城市更新模式才算完成。
连锁反应在于开发资金方向。
在该模式下,无论是政府还是开发商都不需要提前支付大额资金,直到政府和村民在第三方配合下确定最终更新方案并上政府招标平台,多个开发商以缴纳地价进行竞争时,开发商才开始投入资金。

2019年-2022年城中村改造市场规模均超万亿。(图/资料来源:观研报告网、民生证券研究院)
陶然分析了这一模式的优势:“也因为开发商需要负责拆迁安置,其在向政府竞价时便会自然扣除相应的拆迁安置成本,及解决钉子户问题所需要的成本,使得这一模式虽然是毛地出让,也非常接近于净地出让模式,并减轻了政府的财政压力。”
陶然或代表了一种观点、提供了一种模式,未来,城中村的改造模式将更加多元化,包括考虑到利益诉求的多元化,值得探索。
流动人口怎么办
不过,解决了推进拆迁问题仍不够,城中村改造还有另外一个问题需要解决。
城中村能够一直存在的原因,不只在于改造价高,改造难,也在于一直有源源不断“进城”的非户籍常住人口。毕竟,城中村一直承担着容纳城市流动人口的重要职能。
当我们把价格低廉的租赁空间拆除了之后,生活在其间的流动人口,他们又将去向何处?
从某种程度上讲,对城中村进行改造不应该止步于“面貌”。否则,流动人口们对低价出租屋的需求,自会让市场重新创造出一个“影响管理”的“城中村”。
比邻公益服务中心创始人熊亚洲就告诉盐财经记者,面对城中村拆迁之时,流动人口多数的选择也只能是迁往城市更外围的城中村。
并且,在不断向外搬迁的过程中,流动人口还会被日益边缘化,使得“市民化”目标更难以实现。
解决好人的需求,才能更好推进城镇化建设进程。无论如何,租住在城中村的流动人口都是改造事宜的直接相关方。

(图/图虫创意)
面对城中村拆迁时,租住在其中的流动人口往往会遇到多个相互影响的问题:工作、上学以及居住。
“一部分生活在城中村的人口有一个很重要的特点,就是其生产和生活是离得很近的”,熊亚洲先解释了一个大前提。这也意味着,如果租住的流动人口决定搬迁,还需要决定是否进行工作调动,给孩子办理转学等。
“我们观察到很多案例,一些租住在城中村的家庭,因不得不搬往更偏远的城中村,孩子也就转学了。”作为在一线工作多年的公益活动组织者,熊亚洲似乎见惯了这样的“波折”。
如果不搬走,流动人口们要面临的就会是租金上涨所带来的经济压力,其中不乏以翻倍租金出现在市场中的房源。
“流动人口首先要解决的是能够在城市里住下来的问题,其次才是租房品质的问题。”熊亚洲解释道。
在过去长期的公益工作中,比邻公益服务中心已经有了一些帮助流动人口的“补救性措施”,比如成立租房合作社,解决流出原社区流动人口重新定居的问题。
但熊亚洲坦言,诸如此类的帮助也只是杯水车薪,实际上也无法解决流动人口因房租价格过高而持续外迁的问题,“想要整体解决十几万流动人口在城中村改造过程中遇到的问题,还是跟宏观政策有关”。
比起过往的大拆大建,熊亚洲更加支持以微改造的方式重塑城中村,以优化社区氛围为主要措施,还能保持住租赁市场的供需平衡。
在他眼中,大拆大建式的改造,由于会波及居住在城中村内的服务业人口,因此,会外溢影响到周边白领群体的日常生活,打破城中村与城市已经建立起来的小循环。
租赁住房市场怎么走
推高土地利用效率、做大经济蛋糕并缓解财政压力,与维持租赁市场供需平衡,保障非户籍居住人口的居住权与居住空间,并不互斥,也可以成为相辅相成的规划。
比如在对城中村改造框架的探索中,包容性城中村改造正在通过实践成为一种新选择。
刚刚踏入改造进程的里仁洞村,便正在尝试将可支付住房设计为40平米左右的小户型租赁住房,以出租给流动人口。
人民大学公共管理学院教授叶裕民在演讲中将此类住房称之为民租房,希望通过这样的改造模式让大城市的租赁住房格局变为公租房、集租房(商租房)和民租房三足鼎立的形式,帮助“新市民”们在城市更新过程中有家可归。
之所以会出现改造后城中村地段和租金大涨的现象,陶然也提到,本质上还是因为城中村改造并没有完全完成,导致租赁住房供给不足。
为了解决这个问题,陶然说:“如果把村集体的物业和超建物业的补偿安排为租赁住房,或将本已经过剩的商业、办公物业补偿改为租赁住房补偿,在各村改造逐步进行的过程中,就能通过大规模增加供给而抑制价格上涨,也降低了地方政府提供保障性住房的压力。”
7月24日,中共中央政治局在部署下半年经济工作时提及,“要适应我国房地产市场供求关系发生重大变化的新形势”,同时也提及,“要加大保障性住房建设与供给,积极推进城中村改造和‘平急两用’公共基础设施建设”。

(图/图虫创意)
此外,在过去两年间,国家也在加大力度建设保障性租赁住房,帮助“新”市民能够在城市中留下。这似乎都印证着,在房地产引擎力量减弱的未来,租赁住房市场,或将是一个新的经济空间。
当然,如何让租赁住房能够以可支付价格抵达真正需要的人手中,仍是需要我们讨论的问题。
编辑:江江
读完点个【在看】👇