封面新闻记者 朱宁
8月17日晚间,共有32家科创板上市公司发布回购公告,内容多数为实控人、董事长提议回购公司股份。其中,大部分公司拟回购金额在1000万元至5000万元,拟回购金额最高的上市公司是纳芯微和大全能源。
实际上,自半年报发布以来,已有超200家上市公司抛出回购方案。有分析指出,上市公司回购潮是较强的底部信号,回购潮有助于修复、提升公司市值,保护股东利益,也有助于改善投资者情绪,为扭转股市低迷提供了新的做多动能。
回购队伍不断扩容
多家上市公司回购股票
从公司业务来看,近期计划回购的公司以半导体芯片相关行业、生物医药类企业为主,还包括了智能制造、新能源、新材料、环保等行业。
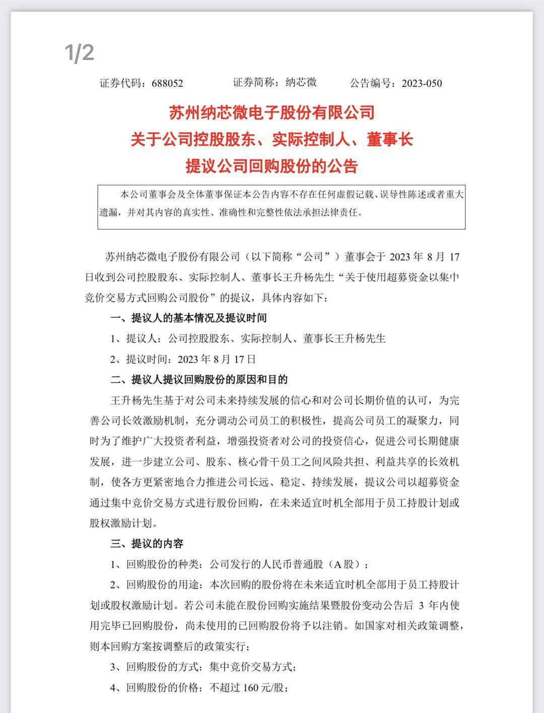
纳芯微公告称,公司控股股东、实际控制人、董事长王升杨提议,公司以不低于2亿元、不超过4亿元资金回购公司股份。
光伏龙头大全能源公告称,公司实际控制人、董事长徐广福提议,以不低于2亿元且不超过4亿元,通过集中竞价交易进行股份回购,回购价格不超过50元/股。截至8月17日收盘,大全能源股价为39.21元/股,对应市值为838亿元。
事实上,回购公告在8月16日晚间已密集涌现。当晚,科思科技、麦澜德、晶华微等公司发布公告称,公司董事长提议回购股份。其中,理工导航提议的回购金额较大,上限为1亿元,下限为5000万元。拉长时间线看,自7月中报期开始以来,已经有超200家上市公司抛出回购方案。
对于回购的目的,不少上市公司均表示是稳定投资者信心、为员工持股或股权激励做好准备等。
纳芯微的公告中就提到,公司控股股东、实际控制人、董事长王升杨为完善公司长效激励机制,充分调动公司员工的积极性,提高公司员工的凝聚力,同时为了维护广大投资者利益,增强投资者对公司的投资信心,促进公司长期健康发展,进一步建立公司、股东、核心骨干员工之间风险共担、利益共享的长效机制,“提议公司以超募资金通过集中竞价交易方式进行股份回购,在未来适宜时机全部用于员工持股计划或股权激励计划”。

纳芯微公告
华熙生物也表示,为维护广大投资者利益,增强投资者对公司的投资信心,同时为促进公司稳定健康发展,进一步健全公司长效激励机制,公司实际控制人、董事长兼总经理赵燕提议,公司以自有资金通过集中竞价交易方式进行股份回购,用于员工持股计划或者股权激励。
近期指数回调
回购可改善投资者情绪
需要指出的是,数据显示,截至8月17日晚间,A股今年以来有1112家上市公司发布了回购预案相关公告,略低于2022年同期数1194家。但从今年7月1日开始,A股上市公司回购预案发布数量达到227家,明显高于上年同期的161家。
“上市公司股份回购主要基于维护公司价值及股东权益、将股份用于转换上市公司发行的可转换为股票的公司债券和将股份用于员工持股计划或者股权激励等动机。”业内人士表示,从资本市场实践来看,上市公司股份回购多发时,市场通常处于低位。
记者注意到,此次发布回购的主力军是科创板企业,从科创板整体走势来说,今年以来,科创50指数呈现冲高回落走势,17日一度跌破900点,截至18日收盘,指数报904.25。上述科创板公司的股价也随之走低,以纳芯微为例,其股价自今年1月高点(报269.43元/股)以来,已跌近50%,17日盘中股价创历史新低,最低价为129.57元每股。

科创50指数
“大规模的回购、增持作为一种市值管理行为,在当下市场环境中,企业积极回购可以向二级市场释放积极信号,从而起到了一定稳定股价、防止公司股价过低而偏离公司实际价值的作用,也有利于保护既有投资者的利益,改善投资者情绪。”有券商分析师表示,近期市场指数处于低位震荡形式,此时进行股份回购,性价比较高,回购方也有望在指数企稳回升时获得收益。
前海开源基金首席经济学家杨德龙对记者表示,上市公司积极开展回购,表明了上市公司管理层认为股价被低估,传递出对公司内在价值的认可和持续稳定发展的信心。上市公司积极回购也体现了当前企业盈利修复与改善预期,对活跃资本市场、提振投资者信心具有积极作用。
天风证券也指出,上市公司回购增持热潮有利于向市场传递积极向好的情绪,彰显市场对于经济复苏的信心。大规模的回购、增持作为一种市值管理行为,不仅有助于修复、提升公司自身形象,也有利于保护既有投资者的利益,改善投资者情绪。