关于财通纯债债券型证券投资基金 限制大额申购、定期定额投资及转换转入业务的公告
证券时报
2023-08-15 07:42:48
0

原标题:关于财通纯债债券型证券投资基金 限制大额申购、定期定额投资及转换转入业务的公告

公告送出日期:2023年08月15日

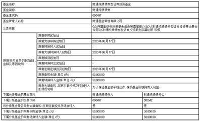
1 公告基本信息

2 其他需要提示的事项

本公司决定自2023年8月17日起,对财通纯债债券型证券投资基金(以下简称“本基金”)单笔金额5万元以上(不含5万元)的申购、定期定额投资及转换转入业务进行限制,且单个基金账户单日累计申购、定期定额投资及转换转入金额不得超过5万元(不含5万元)。如单日累计申购、定期定额投资及转换转入金额超过5万元,本公司有权部分或全部拒绝。

在上述期间的交易日,本基金赎回等其他业务以及本基金管理人管理的其他开放式基金的各项交易业务仍照常办理;恢复办理大额申购等相关业务,本公司将另行公告。

本公告仅对本基金限制大额申购、定期定额投资及转换转入业务的有关事项予以说明。投资者欲了解本基金的详细情况,请登录本基金管理人网站(www.ctfund.com)查阅《财通纯债债券型证券投资基金基金合同》和《财通纯债债券型证券投资基金招募说明书》等法律文件。投资者亦可拨打本基金管理人的全国统一客户服务电话:400-820-9888垂询相关事宜。

风险提示:

本公司承诺以诚实信用、勤勉尽责的原则管理和运用基金资产,但不保证基金一定盈利,也不保证最低收益。基金的过往业绩及其净值高低并不预示其未来业绩表现。本公司提醒投资者,投资者投资于基金前应认真阅读基金的基金合同、招募说明书等法律文件。敬请投资者注意投资风险。

特此公告。

财通基金管理有限公司

二〇二三年八月十五日

本版导读

相关内容

热门资讯

原创 1... 写在文章前的声明:在本文之前的说明:本文中所列的投资信息,只是一个对基金资产净值进行排行的客观描述,...
线上控价:怎样解决线上窜货低价... 在电商平台高速发展的今天,线上窜货与低价问题已从偶发现象演变为系统性的渠道危机。经销商为快速回笼资金...
黄金白银,高位暴跌!美股集体飘... 1月30日晚间,黄金、白银、美股,集体下挫。 截至发稿,国际现货黄金跌超7%,失守5000美元关口;...
技术实力判断分析:如何从真实案... 在选择医院时,我们常常面临这样的困惑:如何判断一家医院的真实技术水平?设备可以展示,数据可以修饰,但...
复星联合健康2025年揽收保费... (图片来源:视觉中国) 蓝鲸新闻1月30日讯(记者 陈晓娟)复星联合健康保险股份有限公司(下称“复星...
1月全国各地经济社会发展观察 地方两会陆续召开,布局全年发展重点;惠民利企新规相继落地,政策效应不断显现;冰雪经济、年节经济冬日接...
*ST金科2025年预盈超30... 【大河财立方消息】1月30日,金科地产集团股份有限公司(简称*ST金科)发布2025年度业绩预告。预...
ETF复盘资讯|1月收官!有色... 1月30日,A股三大指数涨跌不一,沪指下跌0.95%,4100点失而复得;CPO光模块逆市爆发,带领...
深康佳A预亏超125亿元,股票... 【大河财立方消息】1月30日,康佳集团股份有限公司(简称深康佳A)发布2025年度业绩预告。预计20...
原创 百... 雷达财经出品 文|彭程 编|孟帅 营收暴涨43.75%,全年亏损却进一步扩大!东芯股份近日发布的业绩...
香港证监会出手!事关上市保荐,... 2025年港股市场堪称繁荣,而在市场热度持续跃升的同时,港股IPO保荐方面存在的隐忧也开始慢慢浮现,...
股票行情快报:农业银行(601... 证券之星消息,截至2026年1月29日收盘,农业银行(601288)报收于6.78元,下跌0.29%...
股价一个月涨超160%,AI应... 1月30日晚间,AI应用“牛股”蓝色光标(SZ300058,股价23.33元,市值837.6亿元)披...
京东方能源科技冲刺北交所获问询 上证报中国证券网讯 1月29日,京东方能源科技披露公告,公司收到北交所上市审核问询函,公司及保荐机构...
万科A:2025年预计亏损约8... 【大河财立方消息】1月30日晚间,万科企业股份有限公司(证券简称:万科A)发布2025年度业绩预告。...
原创 昨... 昨晚的黄金白银,把多少人“拍在沙滩上”?有人赚麻了,有人爆仓到怀疑人生! 如果你昨晚没盯盘,你真的...
中泰证券“大刀阔斧”调架构:新... 图片来源:视觉中国 蓝鲸新闻1月30日讯(记者 胡劼)近日,中泰证券(600918.SH)一纸公告宣...
算力硬件概念逆势爆发,AI应用... 来源:长沙晚报 长沙晚报掌上长沙1月30日讯(全媒体记者 周丛笑)30日,截至午间收盘,三大指数涨跌...
玻璃纤维行业回暖!多家上市公司... 来源:华夏时报 本报(chinatimes.net.cn)记者何一华 李未来 北京报道 2025年...
追觅科技亮相中英企业家委员会会... 1月29日,2026中英企业家委员会会议在北京人民大会堂顺利举行,百余位中英两国企业代表共聚一堂,围...