
哎,继“宇宙第一房企”碧桂园后,又一家房企公开承认债务违约的事实。
并且,这一次,风波传导至国企身上。
今天,远洋集团在港交所发布公告,称自己未能在昨天(8月13日)前支付一笔美元票据利息。
按照公告,这笔利息总计2094万美元,每半年支付一次,美元票据本金可以展期但是利息是不能展期的。
这意味着,此次利息未能支付,远洋集团也正式违约。
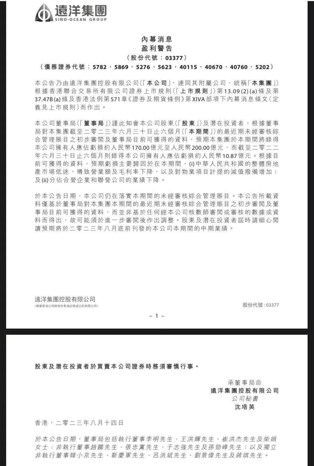
以下是公告全文:


远洋集团,成立于1993年,并于2007年在港交所上市,主要股东为中国人寿和大家人寿。
根据官网显示,远洋集团涉猎的业务非常广泛,如房地产开发、物流、养老、装饰等。

图源:远洋集团官网
在广州,远洋集团也参与了多个项目的开发,在天河、增城、花都等多区都有插旗。
其中,天河的远洋天骄,位置最好,位于天河客运站附近。
目前,该项目已全部收楼,二手成交价约5.5-6.1万/平。

不过,远洋集团这次官宣违约,对二手房影响不大,更多的还是影响在售项目。
我猜现在已经买了期房等交楼的业主,就在瑟瑟发抖。
据统计,目前远洋集团在广州还在推售的项目,共有3个,分别为花都的远洋·芙蓉墅、增城的远洋风景、远洋天成。
你说接下来会不会越来越多国企出现情况?另外,评论区有买了上述3个楼盘的买家吗?
还有其他问题,但又不知道怎么卖房/买房,周六晚上9点半,来我们直播间聊吧!
有买房需求的,可以扫码添加大嘴一对一咨询。另外,还可以拉你到对应的楼市交流群。