碧桂园:境内多只债券8月14日起停牌 考虑采取各种债务管理措施
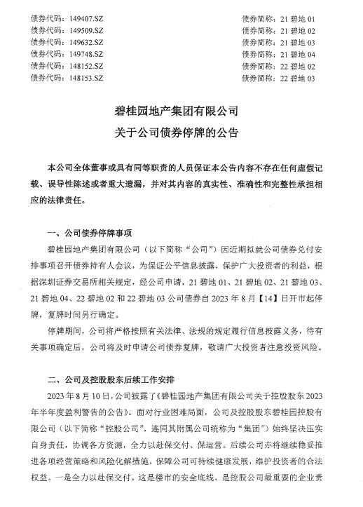
【大河财立方消息】碧桂园地产集团有限公司8月12日晚间公告,因近期拟就公司债券兑付安排事项召开债券持有人会议,根据相关规定,经公司申请,16腾越02、19碧地03、20碧地03、20碧地04、21碧地01、21碧地02、21碧地03、21碧地04、22碧地02和22碧地03公司债券自2023年8月14日开市起停牌,复牌时间另行确定。集团将与各持份者沟通,并考虑采取各种债务管理措施,维护投资者的合法权益。后续集团亦将继续稳妥推进各项风险化解措施和经营策略,以保障集团的未来长远发展。控股公司成立了由董事会主席任组长的专项工作小组,建立工作机制,统筹协调、高效决策、有力推进,努力渡过难关。

责编:任浩鹏 | 审校:李金雨 | 审核:李震 | 监制:万军伟