深圳市信宇人科技股份有限公司首次公开发行股票 并在科创板上市发行公告
证券时报
2023-08-04 07:28:32
0

原标题:深圳市信宇人科技股份有限公司首次公开发行股票 并在科创板上市发行公告

重要提示

深圳市信宇人科技股份有限公司(以下简称“信宇人”、“发行人”或“公司”)根据中国证券监督管理委员会(以下简称“中国证监会”、“证监会”)颁布的《证券发行与承销管理办法》(证监会令〔第208号〕)(以下简称“《管理办法》”)、《首次公开发行股票注册管理办法》(证监会令〔第205号〕),上海证券交易所(以下简称“上交所”)颁布的《上海证券交易所首次公开发行证券发行与承销业务实施细则》(上证发〔2023〕33号)(以下简称“《实施细则》”)、《上海市场首次公开发行股票网上发行实施细则(2023年修订)》(上证发〔2023〕35号)(以下简称“《网上发行实施细则》”)、《上海市场首次公开发行股票网下发行实施细则(2023年修订)》(上证发〔2023〕36号)(以下简称“《网下发行实施细则》”),中国证券业协会颁布的《首次公开发行证券承销业务规则》(中证协发〔2023〕18号)(以下简称“《承销业务规则》”)、《首次公开发行证券网下投资者管理规则》以及《首次公开发行证券网下投资者分类评价和管理指引》(中证协发〔2023〕19号)(以下简称“《网下投资者管理规则》和《网下投资者分类评价和管理指引》”)等相关规定,以及上交所有关股票发行上市规则和最新操作指引等有关规定首次公开发行股票并在科创板上市。

民生证券股份有限公司(以下简称“民生证券”或“保荐人(主承销商)”)担任本次发行的保荐人(主承销商)。

本次发行采用向参与战略配售的投资者定向配售(以下简称“战略配售”)、网下向符合条件的投资者询价配售(以下简称“网下发行”)、网上向持有上海市场非限售A股股份和非限售存托凭证市值的社会公众投资者定价发行(以下简称“网上发行”)相结合的方式进行。本次发行的战略配售、初步询价及网上、网下发行由保荐人(主承销商)民生证券负责组织实施。本次发行的战略配售在保荐人(主承销商)处进行,初步询价和网下申购均通过上交所互联网交易平台(IPO网下询价申购)(以下简称“互联网交易平台”)进行,网上发行通过上交所交易系统进行,请投资者认真阅读本公告。关于初步询价和网下发行电子化的详细内容,请查阅上交所网站(www.sse.com.cn)公布的《网下发行实施细则》等相关规定。

投资者可通过以下网址(http://www.sse.com.cn/disclosure/listedinfo/listing/、http://www.sse.com.cn/ipo/home/)查阅公告全文。

发行人和保荐人(主承销商)郑重提示广大投资者注意投资风险,理性投资,认真阅读本公告及在2023年8月4日(T-1日)刊登在上交所网站(www.sse.com.cn)的《深圳市信宇人科技股份有限公司首次公开发行股票并在科创板上市投资风险特别公告》(以下简称“《投资风险特别公告》”)。

本公告仅对股票发行事宜扼要说明,不构成投资建议。投资者欲了解本次发行的详细情况,请仔细阅读2023年7月28日(T-6日)刊登在上交所网站(www.sse.com.cn)的《深圳市信宇人科技股份有限公司首次公开发行股票并在科创板上市招股意向书》(以下简称“《招股意向书》”)。发行人和保荐人(主承销商)在此提请投资者特别关注《招股意向书》中“重大事项提示”和“风险因素”章节,充分了解发行人的各项风险因素,自行判断其经营状况及投资价值,并审慎做出投资决策。发行人受政治、经济、行业及经营管理水平的影响,经营状况可能会发生变化,由此可能导致的投资风险由投资者自行承担。

本次发行股票的上市事宜将另行公告。

一、初步询价结果及定价

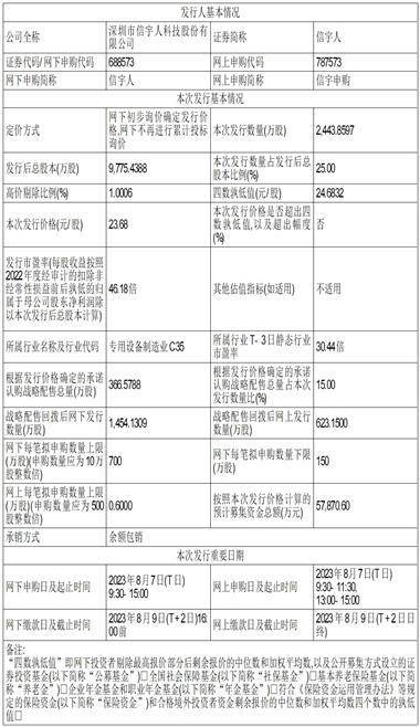
深圳市信宇人科技股份有限公司首次公开发行人民币普通股(A股)并在科创板上市(以下简称“本次发行”)的申请已经上海证券交易所上市审核委员会审议通过,并已经中国证监会同意注册(证监许可〔2023〕1408号)。发行人股票简称为“信宇人”,扩位简称为“信宇人”,股票代码为“688573”,该代码同时用于本次发行的初步询价及网下申购,本次发行网上申购代码为“787573”。

本次发行采用战略配售、网下发行和网上发行相结合的方式进行。

(一)初步询价情况

1、总体申报情况

本次发行的初步询价期间为2023年8月2日(T-3日)9:30-15:00。截至2023年8月2日(T-3日)15:00,保荐人(主承销商)通过上交所业务管理系统平台(发行承销业务)(以下简称“业务管理系统平台”)共收到347家网下投资者管理的8,721个配售对象的初步询价报价信息,报价区间为15.21元/股-36.31元/股,拟申购数量总和为5,785,240万股。配售对象的具体报价情况请见本公告“附表:投资者报价信息统计表”。

2、投资者核查情况

根据2023年7月28日(T-6日)刊登的《深圳市信宇人科技股份有限公司首次公开发行股票并在科创板上市发行安排及初步询价公告》(以下简称“《发行安排及初步询价公告》”)公布的参与初步询价的网下投资者条件,经保荐人(主承销商)核查,有1家网下投资者管理的1个配售对象未按要求提供审核材料;9家网下投资者管理的15个配售对象属于禁止配售范围;有1家网下投资者管理的13个配售对象未按要求在询价开始前提交定价依据。以上11家网下投资者管理的共计29个配售对象的报价已被确定为无效报价予以剔除,对应拟申购数量总和为13,850万股。具体参见附表“投资者报价信息统计表”中被标注为“无效报价”的部分。

剔除以上无效报价后,其余346家网下投资者管理的8,692个配售对象全部符合《发行安排及初步询价公告》规定的网下投资者的条件,报价区间为15.21元/股-36.31元/股,对应拟申购数量总和为5,771,390万股。

(二)剔除最高报价情况

1、剔除情况

发行人和保荐人(主承销商)依据剔除上述无效报价后的询价结果,按照申购价格由高到低进行排序并计算出每个价格上所对应的累计拟申购总量后,同一申购价格上按配售对象的拟申购数量由小到大、同一申购价格同一拟申购数量的按申报时间由晚至早、同一拟申购价格同一拟申购数量同一申购时间上(申购时间以上交所互联网交易平台记录为准)按上交所业务管理系统平台自动生成的配售对象顺序从后到前的顺序排序,剔除拟申购总量中报价最高部分的申购,剔除的拟申购量不低于符合条件的所有网下投资者拟申购总量的1%。当拟剔除的最高申报价格部分中的最低价格与确定的发行价格相同时,对该价格上的申报可不再剔除。剔除部分不得参与网下及网上申购。

经发行人和保荐人(主承销商)协商一致,将拟申购价格高于28.88元/股(不含28.88元/股)的配售对象全部剔除;拟申购价格为28.88元/股的配售对象中,申购数量小于700万股的配售对象全部剔除;拟申购价格为28.88元/股,拟申购数量为700万股的,且申购时间均为2023年8月2日13:58:44:467的配售对象,按上交所业务管理系统平台自动生成的配售对象从后到前的顺序剔除15个配售对象。以上共计剔除98个配售对象,对应剔除的拟申购总量为

(下转A10版)

本版导读

相关内容

热门资讯

光通信鼻祖康宁斩获Meta大单... 财联社1月27日讯(编辑 史正丞)美股周二开盘后,以向苹果公司供应面板玻璃闻名的康宁(Corning...
伊朗突发!货币崩盘,150万里... 早上好,先来关注下国际市场。 27日晚, NYMEX钯主力合约跌逾12%,NYMEX铂主力合约跌逾1...
Anthropic融资目标翻倍... IT之家 1 月 28 日消息,据《金融时报》报道,Anthropic 将最新一轮融资目标从 100...
银行理财市场迎结构性重构,压降... 银行理财市场2025年大幅增逾3.3万亿元之际,中小银行自营理财面临规模压降或进入彻底清退的倒计时。...
道指重挫500点,美股半导体全... 记者丨张嘉钰 杨雨莱 编辑丨江佩佩 1月27日,美股开盘三大股指涨跌不一,截至23:30,道指跌1%...
原创 人... 在2025年即将过去的时候,中国的宏观经济发生了一件大事,人民币快速升值破7,这将深刻影响中国经济,...
南山将试点建设鸿蒙人工智能医院 1月18日,顾客在南山区的INNO100全球创新旗舰店体验外骨骼穿戴设备。 新华社发 1月27日,南...
同样是麻醉,全身、区域、局部麻... 从术前评估到术后苏醒,麻醉医生为患者筑起一道坚实的安全屏障。今天,让我们一同走近麻醉科,深入了解麻醉...
即刻体验!千问PC和网页端接入... 快科技1月27日消息,1月26日,阿里正式发布旗舰推理模型Qwen3-Max-Thinking,AI...
特斯拉品牌价值三连跌 马斯克介... 财联社1月28日讯(编辑 赵昊)英国品牌估值机构品牌金融(Brand Finance)的报告显示,特...
黄金拉升,白银大幅反弹!特朗普... 隔夜美股盘中拉升。黄金、白银今日高开后拉升。 美股收涨 黄金白银巨震 美股三大指数集体收涨,纳指涨0...
黄金疯了,紫金矿业也疯了? 在看文章之前,先看个乐子,我刷到了新华社发布了一个新闻。 看上面的截图,内容都不重要,看到我用红色...
恒生银行在香港联交所上市地位正... 恒生银行在香港联交所的上市地位27日正式撤销。 恒生银行于1972年上市。退市后,恒生银行成为香港上...
原创 中... 半年指数翻倍,稀土凭啥成中美博弈“王炸”?小到冰箱贴,大到军工重器,这种“不是土的土”,竟卡住全球产...
AI三年:从“玩具”到“引擎”... 2023年底,ChatGPT以一种炫目的方式闯入大众视野,这一年,被称为AI“元年”,各种大模型的概...
原创 甲... 提到甲状腺癌,很多人会想到“预后较好”“惰性生长”这类标签,也正因如此,部分人对甲状腺相关疾病容易放...
和讯投顾李正光:冲高回落放量下... 尊敬的投资者们,今天市场出现了冲高回落并伴随放量下跌的走势,整体表现较为疲软。从盘面观察来看,跌停家...
金价站上 5100 美元!洛阳... 金价又又又涨了!现货黄金一度冲破5100美元/盎司,涨得让人目瞪口呆,连高盛都连夜改稿,把预期直接喊...
肯悦咖啡山东门店突破百店,携手... 1月26日,在冬日暖阳与城市温度的交相辉映中,“齐鲁百家,悦满山海”肯悦咖啡山东百店庆典在济南高新万...
梁朝伟之后,刘晓庆又来了!你会... 本文自南都·湾财社 采写 | 南都·湾财社记者 张海霞 编辑 | 柴华 春节临近,白酒消费进入传统旺...