碧兴物联科技(深圳)股份有限公司 首次公开发行股票并在科创板上市 招股说明书提示性公告
证券时报
2023-08-04 07:28:28
0

原标题:碧兴物联科技(深圳)股份有限公司 首次公开发行股票并在科创板上市 招股说明书提示性公告

扫描二维码查阅公告全文

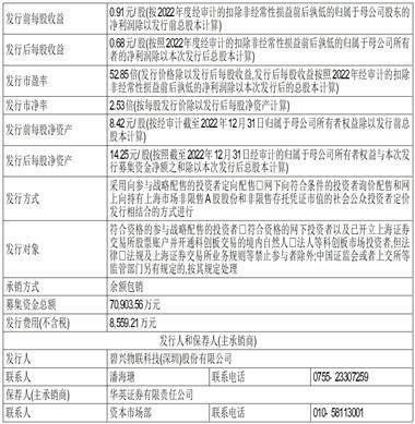
碧兴物联科技(深圳)股份有限公司(以下简称“碧兴物联”、“发行人”或“公司”)首次公开发行股票并在科创板上市的申请已经上海证券交易所(以下简称“上交所”)上市审核委员会审议通过,并已经中国证券监督管理委员会(以下简称“中国证监会”)证监许可〔2023〕1009号文同意注册。《碧兴物联科技(深圳)股份有限公司首次公开发行股票并在科创板上市招股说明书》在上交所网站(http://www.sse.com.cn/)和符合中国证监会规定条件网站(上海证券报网,http://www.cnstock.com/;证券时报网,http://www.stcn.com/)披露,并置备于发行人、上交所、本次发行保荐人(主承销商)华英证券有限责任公司的住所,供公众查阅。

发行人:碧兴物联科技(深圳)股份有限公司

保荐人(主承销商):华英证券有限责任公司

2023年8月4日

本版导读

相关内容

热门资讯

光通信鼻祖康宁斩获Meta大单... 财联社1月27日讯(编辑 史正丞)美股周二开盘后,以向苹果公司供应面板玻璃闻名的康宁(Corning...
伊朗突发!货币崩盘,150万里... 早上好,先来关注下国际市场。 27日晚, NYMEX钯主力合约跌逾12%,NYMEX铂主力合约跌逾1...
Anthropic融资目标翻倍... IT之家 1 月 28 日消息,据《金融时报》报道,Anthropic 将最新一轮融资目标从 100...
银行理财市场迎结构性重构,压降... 银行理财市场2025年大幅增逾3.3万亿元之际,中小银行自营理财面临规模压降或进入彻底清退的倒计时。...
道指重挫500点,美股半导体全... 记者丨张嘉钰 杨雨莱 编辑丨江佩佩 1月27日,美股开盘三大股指涨跌不一,截至23:30,道指跌1%...
原创 人... 在2025年即将过去的时候,中国的宏观经济发生了一件大事,人民币快速升值破7,这将深刻影响中国经济,...
南山将试点建设鸿蒙人工智能医院 1月18日,顾客在南山区的INNO100全球创新旗舰店体验外骨骼穿戴设备。 新华社发 1月27日,南...
同样是麻醉,全身、区域、局部麻... 从术前评估到术后苏醒,麻醉医生为患者筑起一道坚实的安全屏障。今天,让我们一同走近麻醉科,深入了解麻醉...
即刻体验!千问PC和网页端接入... 快科技1月27日消息,1月26日,阿里正式发布旗舰推理模型Qwen3-Max-Thinking,AI...
特斯拉品牌价值三连跌 马斯克介... 财联社1月28日讯(编辑 赵昊)英国品牌估值机构品牌金融(Brand Finance)的报告显示,特...
黄金拉升,白银大幅反弹!特朗普... 隔夜美股盘中拉升。黄金、白银今日高开后拉升。 美股收涨 黄金白银巨震 美股三大指数集体收涨,纳指涨0...
黄金疯了,紫金矿业也疯了? 在看文章之前,先看个乐子,我刷到了新华社发布了一个新闻。 看上面的截图,内容都不重要,看到我用红色...
恒生银行在香港联交所上市地位正... 恒生银行在香港联交所的上市地位27日正式撤销。 恒生银行于1972年上市。退市后,恒生银行成为香港上...
原创 中... 半年指数翻倍,稀土凭啥成中美博弈“王炸”?小到冰箱贴,大到军工重器,这种“不是土的土”,竟卡住全球产...
AI三年:从“玩具”到“引擎”... 2023年底,ChatGPT以一种炫目的方式闯入大众视野,这一年,被称为AI“元年”,各种大模型的概...
原创 甲... 提到甲状腺癌,很多人会想到“预后较好”“惰性生长”这类标签,也正因如此,部分人对甲状腺相关疾病容易放...
和讯投顾李正光:冲高回落放量下... 尊敬的投资者们,今天市场出现了冲高回落并伴随放量下跌的走势,整体表现较为疲软。从盘面观察来看,跌停家...
金价站上 5100 美元!洛阳... 金价又又又涨了!现货黄金一度冲破5100美元/盎司,涨得让人目瞪口呆,连高盛都连夜改稿,把预期直接喊...
肯悦咖啡山东门店突破百店,携手... 1月26日,在冬日暖阳与城市温度的交相辉映中,“齐鲁百家,悦满山海”肯悦咖啡山东百店庆典在济南高新万...
梁朝伟之后,刘晓庆又来了!你会... 本文自南都·湾财社 采写 | 南都·湾财社记者 张海霞 编辑 | 柴华 春节临近,白酒消费进入传统旺...