厦门人熟悉的永辉超市
将被京东全资收购?
这两天
“京东意向全资收购永辉”的消息
引起众多关注
对此传闻
京东回应称:目前没有这个意向。
永辉超市表示:相关报道不实。
京东、永辉超市辟谣
近日,有自媒体爆料称,京东近期正与永辉接洽收购事宜,双方进行了至少一轮初步沟通,暂未达成一致。双方的关键分歧在于收购方式——京东倾向于全资收购,且态度强势,目的为获得永辉的实际控制权。而永辉创始人兼董事长张轩松更倾向于接受京东的纯财务投资,以保住公司独立运营的自主权。
对此,有媒体从京东相关负责人得到回应:“目前没有这个意向”。
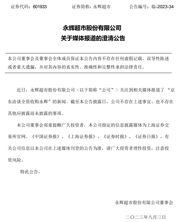
8月2日晚间, 永辉超市发布关于媒体报道的澄清公告 。公告称,公司关注到相关媒体报道了“京东洽谈全资收购永辉”的新闻, 公司不存在上述事宜、也不存在其他应披露而未披露的事项。

京东和永辉超市什么关系?
永辉超市和京东之间的关系,最早可追溯至8年前。2015年8月份,京东以43亿元入股永辉超市,持有永辉超市10%的股权, 彼时,双方希望通过这一方式加强在供应链管理、O2O领域的合作。
从股权结构看,截至今年一季度末,京东方面持有永辉超市7.36亿股,占公司总股本比例为8.11%,为永辉超市第四大股东;此外,京东一致行动人宿迁涵邦投资管理有限公司持有永辉超市4.79亿股,占公司总股本比例为5.27%,为永辉超市第六大股东。

在业务合作层面,在2022年京东“ 618”期间,京东超市宣布已与永辉超市达成全渠道业务深度合作,双方将基于京东自营小时购等优势全渠道业务,在零售数字化升级、用户精细化运营等方面,共建同城零售业务的创新增长。截至彼时,永辉超市接入京东超市全渠道业务门店已超600家。事实上,此前,永辉超市和京东超市在生鲜O2O领域的合作已有多年的时间,是较早同京东展开合作的商超品牌之一。
永辉超市上半年业绩扭亏为盈
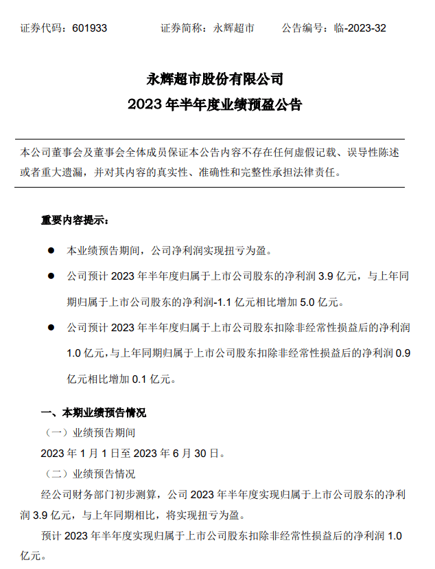
永辉超市近日发布的业绩预盈公告显示,公司预计2023年上半年实现归属于上市公司股东的净利润3.9亿元,与上年同期的亏损1.1亿元相比,增加5亿元。
对于今年上半年业绩预盈的原因,永辉超市表示,公司积极推动门店调优、关闭部分长期亏损门店,推进数字化,内部通过考核及宣导实现降本增效。

有券商认为,今年以来随着数字化供应链持续强化,永辉超市从2023年开始有望迎来降本提效的经营拐点。公司推进全渠道业务战略转型,深耕生鲜特色供应链,今年一季度毛利率已有显著改善。
加星标置顶“海西晨报”
厦门日报社微信矩阵☟
来源:综合中国经济网、证券日报、永辉超市公告、新闻110