
图片来源@视觉中国
钛媒体注:本文来源于微信公众号(ID:iceo-com-cn),作者 | 任娅斐,编辑|姚赟,钛媒体经授权发布。
曾经“无限产能”的光环,现在成了产能过剩的佐证。
7月26日,发布2023年半年报。财报显示:报告期内,实现营业总收入1892.46亿元(人民币,下同),同比增长67.52%;归属于上市公司股东的净利润为207.17亿元,同比增长153.64%;扣非归母净利润175.53亿元,同比增长148.93%。
哪怕给出了一份“日进亿金”的财报,大家对其产能过剩的担忧依旧没有减少。
制造业的扩产是一个绝对的“重决策”。不算肉眼可见的设备,就选址、设计建造、生产布局等扩产必经环节就十分复杂且成本高昂。2022年年度报告显示,宁德时代9个重要电池项目都处在建设中,预算合计高达1600亿元。据《中国企业家》计算,这些电池项目后续仍要投入近736亿元资金。
财报显示,过去3年,在激进的投资和扩产下,的动力电池产能增长了7.4倍。2019年,动力电池产能为53GWh,在建产能22.2GWh,产能利用率为89.17%;2022年,动力电池产能为390GWh,在建产能152GWh,产能利用率为83.4%。
这无疑是一场豪赌,赌新能源未来长期的良好发展,赌动力电池持续稳定的需求。然而,今年新能源汽车销量增速突然放缓,供需关系调整下,宁德时代开始失衡。
中汽协数据显示,今年上半年中国新能源汽车销量达到374.7万辆,同比增长44.1%,但相较2021年同比增长1.6倍,以及2022年全年93.4%的增长率,大幅下降。由于需求疲软,动力电池的关键原材料碳酸锂的价格也持续走低,2023年以来跌幅接近五成,上海钢联数据显示,8月2日电池级碳酸锂均价为29.35万元/吨,回到2021年末水平。据SMM(上海有色网),由于下游减产影响,碳酸锂市场对于下游采购需求有暂时减弱预期,导致市场悲观情绪较重。而供给端库存持续积累,部分企业在出货压力的加持下,出现降价促成交易的行为。
作为全球最大的动力电池企业,这个“高个子”率先感受到了压力。中国汽车动力电池产业创新联盟(简称“电池联盟”)数据显示,今年上半年,国内市占率为43.4%,2022年该数值为48.2%,2021年为52.1%。
一直猛踩油门的,突遇减速带,强大的惯性下,过去几年快速扩产的产能已成为沉重的“肉身”。
01 收缩:从每日工作11小时到强制双休,工人收入减少上千元
从五粮液机场出发,走成渝环线高速,穿过沙坪隧道,约30分钟就到了四川时代。西至至城路,东至时代三路,东西向的产业大道贯穿了整个宜宾三江新区动力电池宜宾制作基地园区。
产业大道的两边,除了四川时代、时代吉利、创世纪、震裕汽车,以及台群精机、大族激光新能源智能装备等多家仍在建的企业外,还搭建了周边商业圈“时代汇”。为方便解决产业工人的餐饮、娱乐、文化、购物等生活需求,时代汇位于四川时代一、二期工厂和三、四期工厂中间,紧挨着四川时代的宿舍区。
2019年10月,成立子公司四川时代新能源科技有限公司(简称“四川时代”),同年12月,总投资超过300亿元,占地面积约3000亩的电池项目开工建设,用时不到两年,四川时代一、二、三、五、六期基地正式投产。
项目投产仪式上,董事长曾毓群曾表示,宜宾基地建成后,将成为在西南地区最重要的动力电池生产基地。
此后,随着新能源汽车爆发,动力电池订单激增,四川时代也开始大规模招工。“CATL四川时代招聘”官微去年发布的招聘信息显示,2022年5~7月,先后开放了生产部门蓝领岗位共计7250个预约名额。
“去年5月,马路上到处都是人”,作为较早一批进厂的员工,王鹏(化名)告诉《中国企业家》,他们大多都是被高薪吸引过来的,2022年6月、7月时订单最多,当时他们靠着加班,一个月工资到手七八千。
但到了年底,形势急转直下。2022年11月、12月,王鹏发现工厂开始降薪,一些岗位开始限制工时或强制双休,甚至推出了“五天八小时”的工作制。不少工人嫌工资过低选择离开。直到今年上半年,他所在的岗位也时常被限制工时:从过去一天工作11个小时,缩短至8小时,夜班减少,今年4月还连休了半个月。对王鹏来说,被限制工时最大的影响就是收入减少——今年月工资比去年平均少一两千元。
王鹏不知道动力电池行业正在经历的变化,对他来说,工厂的减产、降薪是突然的。
过去两年,新能源汽车需求猛增,整个动力电池行业都处在供不应求的状态,也持续招工扩产。为解决锂矿资源产能释放的瓶颈,包括在内的电池企业甚至全球买矿,原材料价格节节攀升。2022年11月,碳酸锂价格最高触及60万元/吨,而在此前碳酸锂价格还在10万元/吨上下浮动。
2022年10月,四川时代开始停招、缩招。“CATL四川时代招聘”官微显示,自去年9月23日,发布蓝领面试预约通知后,相关招聘信息一直未更新。直到今年7月28日,才开启新一轮蓝领招聘面试共计160个名额。有知情人士对《中国企业家》表示,主要原因是订单很少,还有一些员工被调去新建的三江时代“支援工作”。
这样的情况,不只发生在四川时代。
河南一家人力资源管理公司负责人告诉《中国企业家》,最近一年,她没有为宁德时代位于江苏溧阳的电池生产基地送过工人,“正常时期,一年有两次”。她的客户还包括中创新航、蜂巢能源等企业,上半年也都存在订单不足,导致大量员工离职的情况发生。
02 平均两个多月就有一个扩产项目开工
四川时代搭上了新能源汽车飞速发展的契机。
根据中汽协数据:2017年新能源汽车销量为77.7万辆,同比增长53%;2018年销量为125.6万辆,同比增长62%;2019年销量为120.6万辆,同比下降4%;2020年销量为136万辆,同比增长10.9%;2021年销量为352.1万辆,同比增长1.6倍;2022年销量为688.7万辆,同比增长93.4%。
据了解,2019年12月,四川时代生产基地一期、二期开工,主要负责锂离子电池的制造。截至目前,四川时代项目已落户十期,项目总投资超过320亿元,占地面积超过5800亩,年产能210GWh,这也是目前全球最大规模的动力电池生产基地。
四川时代只是产能扩张版图中的一环。
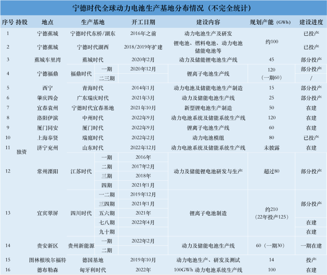
从全球动力电池生产基地分布情况表来看,2019年是宁德时代扩产的分水岭。在2019年前后,的生产基地主要是位于溧阳的江苏时代以及位于图林根埃尔福特的德国基地在建开工。
在此之前,开工的项目寥寥无几。
2014年1月,位于西宁的青海时代生产基地开工,主要建设内容为动力电池及储能电池生产制造,规划产能为15GWh。更早之前,东桥/湖东生产基地开工,主要建设内容为动力电池生产及研发。2018年~2019年,同在湖西生产基地扩建,主要建设内容为锂电池、燃料电池、动力电池、储能电池等。宁德蕉城地区两个生产基地,产能共计约100GWh。
进入2020年后,宁德时代似乎觉醒了“卷王”基因,进入加速模式,在各地扩产。

据《中国企业家》不完全统计,2020年至2022年三年期间,共开工16个项目,主要建设内容为动力电池及储能电池生产线。独资项目累计产能约1079GWh,合资项目累计产能约104.6GWh。也就是说,平均两个多月,就有一个扩产项目开工。
东亚前海证券统计数据显示,2022年1~9月,相继新增5个锂电池项目,孚能科技新增4个锂电池项目;1~10月,亿纬锂能新增5个锂电池项目,国轩高科新增4个锂电池项目,鹏辉能源新增2个锂电池项目。
为在风口中快速抢占市场份额,快速扩张,后成为“千亿宁王”。
官网显示,截至目前,其已在全球布局13个动力电池生产基地,其中国内有11个,包括福建宁德、青海西宁、江苏溧阳、四川宜宾、广东肇庆等;国外有2个,分别位于德国图林根埃尔福特和匈牙利德布勒森。

这些生产基地,如果按照既定计划陆续完成相关建设,宁德时代总计将投入约2484.6亿元。
曾毓群在赌新能源的未来,但似乎没有赌中。
过去很长一段时间,在新能源汽车销售火爆的带动下,动力电池供不应求。为了缓解“电池荒”,同时获得更多车企订单,抢占市场份额,包括宁德时代、亿纬锂能等在内的动力电池企业纷纷加速扩产,投资建厂。
然而,今年以来,动力电池产能过剩问题已经愈发严重。电池联盟数据显示,上半年中国动力电池累计产量为293.6GWh,装车量为152.1GWh,装车量占比为51.8%,相较于2020年76%,2021年70%,2022年54%,动力电池装车比例不断降低。
摩根士丹利在看空的报告中指出,现阶段,动力电池产能短期过剩问题和可能引发的行业价格竞争,将成为压制宁德时代市场份额和利润率的核心因素,宁德时代市场份额或将进一步缩小。
03 强制躺平
陈师傅将货车停靠在路边,打开一侧车门,仰靠在椅子上休息。两天前,他来到四川时代,等待进厂装车,再将锂电池运往重庆。
“今年不知道怎么回事,生意不太好。”陈师傅所在的物流公司,承担着四川时代的干线运输任务,他对《中国企业家》表示,去年平均一个月能跑七八趟,今年只有三四趟,装车时间也长了,“以前基本上当天来,当天走”。
陈师傅变慢了,“卷王”也要学会躺平变慢了。
市场供需关系的变化,引发市场对锂电产业链产能过剩隐忧的思考。电池联盟统计显示,截止到2022年10月,、比亚迪、中创新航、国轩高科、蜂巢能源等超80家电池、汽车、新能源领域厂商的248个项目的电池产能规划超过6480GWh。截至2025年,据各家车企公布的产能规划,仅、比亚迪、中创新航、国轩高科、亿纬锂能5家企业的产能就达到了3039GWh,远超机构预计的1200GWh左右的装车量。
据电池联盟数据,2018年~2022年,动力电池产量和装车量的差额分别为13.6GWh、23.2GWh、19.8GWh、65.2GWh、251GWh。扣除约68GWh的出口量,2022年国内电池库存为183GWh,同比增加近两倍,相当于全年电池装车量的62%。
今年以来,动力电池产能过剩问题愈发严重。上半年中国动力电池累计装车量152.1GWh,同期动力电池累计产量为293.6GWh,装车量比例不断降低。
“主要是当时企业对下游需求的预测比较乐观,觉得之后需求会很大。” 锂电分析师周海洋告诉《中国企业家》,过去几年国内动力电池行业规模持续扩张,加之去年四季度装机量低于预期,导致动力电池库存一路走高。周海洋认为,考虑到库存高企,今年电池企业都在调整生产节奏去库存,今年下半年排产才会重新激进起来。
过去几年,的动力电池库存不断增加。2018年,电池系统销售量为21.31GWh,库存量为5.55GWh;2019年销量为40.96GWh,库存量为10.53GWh;2020年销量为46.84GWh,库存量为14.17GWh;2021年销量为133.41GWh,库存量为40.19GWh;2022年销量为289GWh,库存量为70GWh。过去4年,的库存量增长了12.6倍。

面对压力,正在积极采取措施,一方面加快去库存,放缓原材料采购节奏,财报显示,今年上半年去库存规模超过277亿元,其中一季度去库存为126亿元;另一方面向核心客户推出锂矿返利计划,用较低的价格绑定车企,保住市场份额。同时,也寄希望新的技术路线和产品出海缓解当前的高库存困境。
04 围剿“宁王”
2023年3月,披露2022年年报。借此机会,回应了产能过剩、原材料价格波动等问题。
应对市场竞争方面,称,将保持公司的产品竞争力持续大幅领先,同时通过打造韧性供应链和绿色能源生态网络,在前期累积上进一步深化客户合作。在应对原料价格波动方面,透露,已采取自制开采、投资合作、回收利用、签署长协订单等措施保障供应链安全及稳定。
这个观点与亿纬锂能董事刘金成异曲同工。
刘金成在2022年高工锂电年会上表态:“质量上乘并兼具成本优势的电池产品不会过剩。”这样的观点不在少数,有业内观点认为:未来动力电池的产能更多是呈结构性过剩,即低端电池产能过剩。因为相比具备技术和规模优势的头部厂商,二三线厂商虽有产能,但很多是能量密度不高的铁锂电池,这些低端产能越来越无法满足终端新能源车的要求,进而会导致产能利用率进一步偏低。
无论如何,市场的改变已是既定事实。
公司限制了生产,以消化市场飙升时积累的过剩产能。“今年电池产能过剩非常明显。”一位锂电池制造商的投资人表示。
在库存积压和产能过剩的双重压力下,摩根士丹利认为,未来动力电池赛道的价格竞争不可避免,利润率下行可能很显著。其在看空宁德时代的研报中指出,在今年二季度锂价下跌的背景下,中国电池制造商一直提供相当大幅度的降价。
有行业分析师6月对《中国企业家》表示,在现货价格远低于合同价格后,一些签署长期采购合同的动力电池企业和锂加工商甚至拒绝执行交易。
过去,新能源需求爆发时,上游锂资源因产能释放速度跟不上下游生产,导致以碳酸锂为首的原材料价格暴涨,2022年11月一度触及60万元/吨历史高位,增长超10倍,而成本不超过10万元/吨。
在供需极度错配下,成本压力在2022年层层传导至动力电池企业和车企,利润被严重挤压。数据显示,2019年毛利率为29.06%,2022年下降至20.25%,2023年第一季度为21.27%。
事实上,从2022年二季度便开始通过涨价缓解压力,毛利率也逐渐上涨,但仍难回到2021年之前的水平,原因则是因为电池涨幅和上游原材料的涨幅相差甚远,仍然承担较大的成本压力。彭博新能源数据显示,磷酸铁锂电池价格2022年同比上涨27%,而碳酸锂价格2022年上涨超过1倍。

但在今年,由于新能源需求疲软,锂价开始慢慢回落。Wind数据统计,截至6月30日,今年二季度电池级碳酸锂均价为25.46万元/吨,较今年一季度、2022年二季度分别出现了36.79%和45.97%的下降。据Mysteel数据,7月21日电池级碳酸锂价格均价为29.35万元/吨。
锂价暴跌背景下,一季度加快去库存,同时放缓了原材料采购节奏。
董事会秘书兼副总经理蒋理在业绩说明会上称,一季度共销售电池70GWh,销量大于产量。财报显示,年初存货金额为766.69亿元,一季度去库存规模超126亿元降至640.4亿元,经营性现金流净额达209.7亿元。
除了原材料价格波动对存货的影响,的焦虑还来自竞争。
国内多家动力电池厂正在快速崛起,疯狂抢夺的市场份额。电池联盟数据显示,今年上半年,国内市占率为43.4%,2022年该数值为48.2%,2021年为52.1%;同期,比亚迪电池市占率上升至29.85%,2022年该数值为23.45%。此外,中创新航、亿纬锂能、欣旺达、国轩高科等二线电池企业的国内市占率也都小幅增加。
二线动力电池企业市场份额上升,得益于下游车企出于保供考虑、减少对的依赖而建立的分散化采购,不少电池企业也借此成为车企的二供、三供,提高市场份额。如欣旺达和蜂巢能源今年2月成为理想汽车的供应商,此前,理想汽车电池则是由独家供应。
出于对产能过剩的担忧,以及市场份额下降的焦虑,今年2月推出“锂矿返利”计划,试图以较低的电池价格绑定战略客户,抢占市场份额。不过据《中国企业家》了解,目前车企仍在与进行博弈。
曾表示锂矿返利计划的初衷不是为了降价,“而是我们有一些矿产资源,不想获取暴利,希望可以与长期战略客户分享,正在推进相关沟通”。
近两年密集布局了锂资源项目。如在江西省宜春市投资的锂云母项目预计在2023年投产出货;今年1月,高价竞拍拿下四川锂辉石项目;同月又与南美国家玻利维亚签署锂盐湖开采框架协议。
不过跌跌不休的锂价,为争夺订单增添了更多不确定性。