浙江天正电气股份有限公司首次公开发行限售股上市流通公告
证券时报
2023-08-02 07:52:38
0

原标题:浙江天正电气股份有限公司首次公开发行限售股上市流通公告

本公司董事会及全体董事保证本公告内容不存在任何虚假记载、误导性陈述或者重大遗漏,并对其内容的真实性、准确性和完整性依法承担法律责任。

重要内容提示:

●本次股票上市类型为首发股份;股票认购方式为网下,上市股数为172,738,500股。

本次股票上市流通总数为172,738,500股。

●本次股票上市流通日期为2023年8月7日。

一、本次限售股上市类型

经中国证券监督管理委员会《关于核准浙江天正电气股份有限公司首次公开发行股票的批复》(证监许可[2020]1482号)核准及上海证券交易所《关于浙江天正电气股份有限公司人民币普通股股票上市交易的通知》(自律监管决定书[2020]240号)批准,浙江天正电气股份有限公司(以下简称“公司”)首次向社会公众发行人民币普通股7,100万股,并于2020年8月7日在上海证券交易所挂牌上市。

本次申请上市流通的限售股为公司首次公开发行限售股,共涉及5名股东,该部分限售股共计172,738,500股,占公司总股本42.56%,将于2023年8月7日上市流通。本次申请上市流通的限售股股东情况如下:

二、本次限售股形成后至今公司股本数量变化情况

公司首次公开发行股票完成后,总股本为401,000,000股,其中无限售条件流通股为71,000,000股,有限售条件流通股为330,000,000股。

2021年1月18日,公司向符合条件的152名激励对象授予限制性股票登记数量为3,115,500股。2021年3月8日,公司完成了2020年限制性股票的首次授予登记工作。公司总股本由401,000,000股变更为404,115,500股,其中无限售流通股为71,000,000股,有限售条件流通股为333,115,500股。

2021年8月9日,159名股东持有的首发限售股共计157,261,500股上市流通,公司总股本为404,115,500股,其中无限售条件流通股为228,261,500股,有限售条件流通股为175,854,000股。

2021年10月26日,公司完成了77,500股限制性股票的回购注销手续。公司总股本由404,115,500股变更为404,038,000股,其中无限售条件流通股为228,261,500股,有限售条件流通股为175,776,500股。

2022年5月5日,公司完成了176,000股限制性股票的回购注销手续。公司总股本由404,038,000股变更为403,862,000股,其中无限售流通股为228,261,500股,有限售条件流通股为175,600,500股。

2022年8月1日,公司完成了2,862,000股限制性股票的回购注销手续。公司总股本由403,862,000股变更为401,000,000股,其中无限售流通股为228,261,500股,有限售条件流通股为172,738,500股。

2023年6月5日,公司向符合条件的115名激励对象授予限制性股票登记数量为4,858,000股。2023年6月26日,公司完成了2023年限制性股票的首次授予登记工作。公司总股本由401,000,000股变更为405,858,000股,其中无限售流通股为228,261,500股,有限售条件流通股为177,596,500股。

截至本公告发布之日,公司总股本为405,858,000股,其中无限售条件流通股为228,261,500股,有限售条件流通股为177,596,500股。

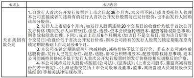
三、本次限售股上市流通的有关承诺

根据公司《首次公开发行股票招股说明书》,本次申请限售股上市流通的股东对其所持股份锁定情况承诺如下:

截至本公告披露日,上述股东均严格履行了承诺,不存在相关承诺未履行影响本次限售股上市流通的情况。

四、控股股东及其关联方资金占用情况

公司不存在控股股东及其关联方占用资金情况。

五、中介机构核查意见

经核查,保荐机构国泰君安证券股份有限公司认为:

(一)公司本次限售股份上市流通符合《中华人民共和国公司法》、《中华人民共和国证券法》、《上海证券交易所股票上市规则》等相关法律法规和规范性文件的要求;

(二)本次解除限售股份股东均已严格履行了相关承诺或安排;

(三)本次解除限售股份数量、上市流通时间等均符合有关法律、行政法规、部门规章、有关规则和股东承诺或安排;

(四)截至本核查意见出具之日,公司对本次限售股份解禁的相关信息披露真实、准确、完整。

保荐机构对公司本次限售股解禁上市流通事项无异议。

六、本次限售股上市流通情况

(一)本次上市流通的限售股总数为172,738,500股;

(二)本次上市流通日期为2023年8月7日;

(三)限售股上市流通明细清单如下:

七、股本变动结构表

单位:股

八、上网公告附件

国泰君安证券股份有限公司关于浙江天正电气股份有限公司首次公开发行限售股上市流通的核查意见。

特此公告。

浙江天正电气股份有限公司董事会

2023年8月2日

本版导读

相关内容

热门资讯

民生银行:科技金融筑翼 助硬核... 在科技创新大潮奔涌向前的今天,商业航天的火箭轰鸣与半导体产业的芯片律动,共同勾勒出中国硬科技崛起的鲜...
黄金是否处于史上最大的上涨周期... 黄金是否处于史上最大的上涨周期?国际金价已经逼近5000美元一盎司了。黄金过3500美元的时候,很多...
延安医药IPO:水到渠成,还是... 众所周知,IPO市场上,长三角和珠三角历来是上市公司热门产地。 金山君这日浏览北交所网站,忽然发现有...
国投白银LOF,将暂停申购 1月26日晚间,国投白银LOF(161226)公告,将于2026年1月28日起暂停申购(含定期定额投...
原创 印... 国际能源市场近期再起波澜,印度突然大幅缩减俄罗斯石油采购量的决策,迅速引发全球关注。在美国持续施压与...
出政策办活动优场景,促消费今年... 数据来源:商务部 制图:张芳曼 1月26日,国务院新闻办举行新闻发布会,介绍2025年商务工作及运行...
儿童发烧别慌!什么时候用退烧药... 孩子一发烧,家长的心就揪成一团,手忙脚乱找退烧药、反复量体温的场景,几乎每个家庭都经历过。 但发烧不...
大额数字资产变现:合规破局,稳... 数字资产变现,最怕的就是麻烦又有风险——要么流程绕、手续费高,要么担心账户被冻、资金不安全。尤其在境...
商务部详解2026如何促销费、... 1月26日,国新办就2025年商务工作及运行情况举行新闻发布会。 2025年全年社会消费品零售总额首...
监管拔网线之后还能上演地天板?... 马斯克概念股又上新了!最近在达沃斯论坛上,他直言在太空建太阳能AI数据中心是理所当然的事。这话一出,...
原创 出... 2026年伊始,全球金融圈迎来了一出小插曲。丹麦和瑞典这两大养老基金悄悄减持了81亿美元的美债,虽然...
大成港股恒信混合QDII成立 ... 中国经济网北京1月27日讯 今日,大成基金管理有限公司发布关于大成港股恒信混合型证券投资基金(QDI...
IC平台:美日干预预期升温,美... 本周初,美元汇率延续近期疲软态势,跌至过去四个月以来的低位。 市场观察显示,有关美日可能联手干预汇市...
二六三网络通信股份有限公司 2... 证券代码:002467 证券简称:二六三 公告编号:2026-001 二六三网络通信股份有限公司 2...
和讯投顾胡云龙:AI应用会是下... 今天市场出现了放量的阴线,大家都很慌,其实大家慌的并不是大盘调整有多深,是市场已经没有了可以参与的热...
等了13年,屈臣氏终于要上市了... 出品|中访网 审核|李晓燕 搁置十余年,屈臣氏的上市梦终于迎来实质性进展。市场消息显示,长江和记实业...
马化腾内部员工大会安利“元宝派... “每个企业的基因不同、体质不同,腾讯的风格就是稳扎稳打。”1月26日,腾讯2026年员工大会上,面对...
落魄彪马遇安踏青睐 122亿元... 财联社1月26日讯(编辑 胡家荣)曾是全球一线运动品牌的彪马(PUMA),近年来处境却是非常尴尬,业...
华泰资管高管班子新组合落定:江... 瑞财经 王敏 1月26日,华泰证券(上海)资产管理有限公司(以下简称“华泰资管”)高级管理人员变更公...