IPO定价12元,运动控制产品方案商,固高科技申购解读
量子熊猫
2023-08-02 01:40:52
0

原标题:IPO定价12元,运动控制产品方案商,固高科技申购解读

大家好,我是量子熊猫。

先说数据,两市成交量重新跌破万亿只有9566.8亿元,北向继续做多,单日净流入48.54亿元,一句话总结就是大盘今天拉跨的表现内资功不可没。

一鼓作气,再而衰,三而竭,今天的回调非常影响士气,甚至很多人已经开始止盈落袋为安,而资金的抽离又会进一步引发更大的恶性循环,最后结果往往都是牛猝和做多者被套牢。

但这次不太一样的是上面的托举意志非常非常强烈,今天又出来不少政策就不列举了,按照这种节奏一点小小的震荡很难造成实质性的影响,这次的回调无非是把阶段新高的时间往后推迟而已。

说完晦气的内资聊个科学界的八卦。

室温超导概念今天突然又火了,上一次火是今年三月美国罗切斯特大学咖喱味物理学家兰加·迪亚斯宣布创造了一种室温超导材料,结果没过几天就被证伪,并且所谓试验也没有办法复现。

然后这次是一个韩国团队在上周宣布发现了世界第一款室温超导体“LK-99”,这类材料能够在常压及127摄氏度情况下达到超导临界点,并且还公布了合作方法。

据说合成方法很简单,一共就三步,1,按照配比合成黄铅矿Pb(SO4)O;2,合成磷化亚铜晶体Cu3P;3,生成常温常压超导体Pb(10-x)Cux(PO4)6O。

看不懂没关系,熊猫也不懂,重点是很多实验室开始去验证和复现,比如美国劳伦斯伯克利国家实验室用计算机模拟了LK99材料证明从理论上是可行的。

还有华中科技大学一个团队在B站直播了复现过程,目前的结果是材料已经合成,并且测试有迈斯纳效应(抗磁性,磁场引起超导电流,电流又生成磁场,由于是超导所以磁场能够互相抵消),这就是磁悬浮的原理。

不过迈斯纳效应只是超导的特性之一,但无法证明就是超导,所以还得实际测试电阻,因为只合成了一小块不敢乱动,还在继续合成中。

更有意思的是昨晚美国泰吉量子公司也公布照片称也发现了一种室温超导材料,系一种石墨烯泡沫材料,但没有公布任何实验数据。

所谓超导就是一种0电阻的材料,传输能源的时候不会有阻碍,不会有损耗,不会有发热,如果实现将大大大..大大幅提升能源的使用效率。

科技史有个普遍观点是世界由能量和信息构成,同时这两也是贯穿人类文明发展的两条主线,人类能够获取和利用多少能量代表了人类文明的等级,而信息的产生、积累和传递能力代表了人类文明的发展速度。

总之超导跟人工智能一样都被视为第四次工业革命的奇点,GPT概念已经暂时落幕,超导2.0乱纪元正式开启...

大众读者了解到这里就够了,至于专业学者也不需要到熊猫这里来学习物理知识。

而作为投资者,请务必谨防“嘲笑超导-理解超导-梭哈超导-价投超导-维权超导”这条传播链...

接着进入今天的打新内容,新股研究熊猫从2021年开始至今,虽然准确率较高但确实也无法保证一定准确,因此也将自己分析的思路提供给到大家,大家可以结合自己的风险偏好做二次决策。

新股分析主要围绕以下四个核心要素展开,分别是可比行业和企业、发行情况、历史业绩、市场情绪,具体分析应用详见正文。

2023年8月2日可申购新股分析

固高科技(301510):

企业基本情况:

全称“固高科技股份有限公司”,主营业务为运动控制相关产品及定制化解决方案。

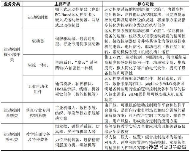
公司以运动控制技术为核心,形成运动控制核心部件类、系统类、整机类的产品体系,覆盖了高性能运动控制器、伺服驱动器、驱控一体机、工业自动化组件、工业软件、垂直行业专用控制系统、特种装备等装备制造核心环节。

公司的技术、产品和系统解决方案广泛应用于半导体装备、工业机器人、数控 机床、3C自动化与检测装备、印刷包装设备、纺织装备等众多高端装备制造领域。

公司服务的客户既包括大族激光、博众精工、新益昌、联赢激光、阿达智 能、南通振康、广东科杰、亚威股份、慈星股份等国内高端装备制造行业龙头 企业,也包括众多专精特新“小巨人”装备制造企业。

公司主要产品、服务情况具体如下:

业务主要机械自动化部件、系统和整机,部件就比如机械手的驱动器、运动控制期等,,然后系统主要就是软件系统,然后还有一些整机业务,属于自动化设备厂商的上游,很多智能装备厂商可能都是买这些配件然后拼起来的。

具体营收方面,主要营收来源于运动控制核心部件类,营收占比在70%左右,其次是运动控制系统类。

对应行业为仪器仪表制造业,可比上市企业分别为汇川技术(300124)、雷赛智能(002979)、柏楚电子(688188)。

发行情况:

企业由中信建投证券主承销,新发行市值4.80亿元,发行后总市值48.00亿元,发行价格12.00元,发行市盈率110.80,PE-TTM92.12x,顶格申购需要6.5万元市值。

对比仪器仪表制造业PE-TTM为40.03x,对比汇川技术PE-TTM为42.85x,对比雷赛智能PE-TTM为29.79x,对比柏楚电子PE-TTM为62.80x。

业绩情况:

2023年1-6月,公司初步预计营业收入为17,575~18,455万元,较上年同期增长-3.81%至1.01% ;

扣除非经常性损益后归属于母公司股东的净利润预计为2,265至2,440万元,较上年同期增长-30.27%至-24.88%。

2022年营业收入34,837.70万元,2021年营收33,772.88万元,2020年营收28,301.07万元,年复合增速为10.95%。

2022年扣非归母净利润4,332.38万元,2021年扣非归母净利润5,741.33万元,2020年扣非归母净利润4,787.66万元,年复合增速为-4.87%。

2020-2022年营收增速一般,利润增速是负的,细分来看2022年利润大幅下滑,然后到2023年上半年营收略有下滑而利润继续大幅下滑。

参考招股说明书解释,主要因为下游装备厂商春节放缓生产,同时原材料成本上升以及研发投入增加。

具体毛利率方面,2020年到2022年主营业务毛利率分别为57.76%、56.23%和54.76%,毛利率持续下滑。

参考招股说明书解释,主要因为营收结构变动和原材料价格波动导致。

跟同业对比来看,处于较高水平。

从公司基本面看,行业概念不出,业绩表现垃圾。

从发行情况看,创业板发行,发行价格很低,发行市盈率偏高,PE-TTM偏高。

最后汇总如下,低单价、低募资,超高发行,敢这么玩也只能怪土壤不好。

打新评级:谨慎,我的操作:申购。

申购建议说明:

积极,基本面和发行情况都较好,破发风险较小。

谨慎,基本面或发行情况存在一定问题,破发风险一般。

放弃,基本面或发行情况存在较大问题,破发风险较大。

有空记得点赞和关注,也欢迎分享给更多朋友~

相关内容

热门资讯

民生银行:科技金融筑翼 助硬核... 在科技创新大潮奔涌向前的今天,商业航天的火箭轰鸣与半导体产业的芯片律动,共同勾勒出中国硬科技崛起的鲜...
黄金是否处于史上最大的上涨周期... 黄金是否处于史上最大的上涨周期?国际金价已经逼近5000美元一盎司了。黄金过3500美元的时候,很多...
延安医药IPO:水到渠成,还是... 众所周知,IPO市场上,长三角和珠三角历来是上市公司热门产地。 金山君这日浏览北交所网站,忽然发现有...
国投白银LOF,将暂停申购 1月26日晚间,国投白银LOF(161226)公告,将于2026年1月28日起暂停申购(含定期定额投...
原创 印... 国际能源市场近期再起波澜,印度突然大幅缩减俄罗斯石油采购量的决策,迅速引发全球关注。在美国持续施压与...
出政策办活动优场景,促消费今年... 数据来源:商务部 制图:张芳曼 1月26日,国务院新闻办举行新闻发布会,介绍2025年商务工作及运行...
儿童发烧别慌!什么时候用退烧药... 孩子一发烧,家长的心就揪成一团,手忙脚乱找退烧药、反复量体温的场景,几乎每个家庭都经历过。 但发烧不...
大额数字资产变现:合规破局,稳... 数字资产变现,最怕的就是麻烦又有风险——要么流程绕、手续费高,要么担心账户被冻、资金不安全。尤其在境...
商务部详解2026如何促销费、... 1月26日,国新办就2025年商务工作及运行情况举行新闻发布会。 2025年全年社会消费品零售总额首...
监管拔网线之后还能上演地天板?... 马斯克概念股又上新了!最近在达沃斯论坛上,他直言在太空建太阳能AI数据中心是理所当然的事。这话一出,...
原创 出... 2026年伊始,全球金融圈迎来了一出小插曲。丹麦和瑞典这两大养老基金悄悄减持了81亿美元的美债,虽然...
大成港股恒信混合QDII成立 ... 中国经济网北京1月27日讯 今日,大成基金管理有限公司发布关于大成港股恒信混合型证券投资基金(QDI...
IC平台:美日干预预期升温,美... 本周初,美元汇率延续近期疲软态势,跌至过去四个月以来的低位。 市场观察显示,有关美日可能联手干预汇市...
二六三网络通信股份有限公司 2... 证券代码:002467 证券简称:二六三 公告编号:2026-001 二六三网络通信股份有限公司 2...
和讯投顾胡云龙:AI应用会是下... 今天市场出现了放量的阴线,大家都很慌,其实大家慌的并不是大盘调整有多深,是市场已经没有了可以参与的热...
等了13年,屈臣氏终于要上市了... 出品|中访网 审核|李晓燕 搁置十余年,屈臣氏的上市梦终于迎来实质性进展。市场消息显示,长江和记实业...
马化腾内部员工大会安利“元宝派... “每个企业的基因不同、体质不同,腾讯的风格就是稳扎稳打。”1月26日,腾讯2026年员工大会上,面对...
落魄彪马遇安踏青睐 122亿元... 财联社1月26日讯(编辑 胡家荣)曾是全球一线运动品牌的彪马(PUMA),近年来处境却是非常尴尬,业...
华泰资管高管班子新组合落定:江... 瑞财经 王敏 1月26日,华泰证券(上海)资产管理有限公司(以下简称“华泰资管”)高级管理人员变更公...