
导语
改革开放四十多年来,中国经济发展取得的成就举世瞩目,中国企业也逐渐成长,其中一些企业更是走出国门,融入全球市场,从最初的代工贸易拓展到高附加值环节。企业的经营理念也在发生变化,在追求财务价值的同时,提升了对社会、环境等方面的关注度。可以说,中国企业全球化经历了从1.0到2.0的跃升。
2021年10月,第一财经研究院与秦朔朋友圈、领教商学堂共同开启全球化企业调研。同时,为了度量和比较中国企业的全球化水平,探究中国企业的全球化发展路径,第一财经研究院研发了中国企业全球化评估体系,期望全面、客观地反映中国企业全球化水平和发展趋势。
基于数据结果,第一财经研究院编制了年度“第一财经研究院·2022中国企业全球化十佳企业”集锦与“第一财经研究院·2022中国企业全球化百强企业”,结合数据分析与对标志性全球化企业案例的研究发布《跨越山海│2022中国企业全球化报告》,希望为中国企业未来的全球化发展提供借鉴,并为相关政策制定提供参考。
以下为《跨越山海│2022中国企业全球化报告》执行摘要。包括典型案例版的报告全文将于近期上线,敬请期待。
正文
中国企业全球化2.0
自2001年中国加入世界贸易组织(WTO)以来,中国与世界经济的联系快速加深,中国企业也积极加入全球产业链分工中,参与全球市场。根据世界贸易组织的数据,2021年中国货物贸易进出口总额占全球货物贸易总额的比重达到13.5%,创出新高,是2001年加入WTO之初的3倍多,中国已经成为全球最大的贸易国。
毋庸置疑的是,以自由贸易为核心的经济全球化促进了贸易扩张、投资便利、人员流动与技术发展,给世界经济带来了繁荣,是不可逆转的时代潮流。中国融入世界市场体系不仅扩大了全球市场的生产能力与范围,更发挥了自身在要素成本、基础设施与配套条件方面的优势,并通过全球产业链的循环放大,取得了巨大经济成就。对中国企业而言,全球化发展意味着立足全球,在全球配置资源以提升效率,打造全球性公司以扩大市场。
然而,中国全球化的发展并非一帆风顺。自2018年中美贸易摩擦开始以来,作为世界第一大经济体和曾经的经济全球化领导者,美国转向贸易保护主义,导致自由贸易和经济全球化遭遇逆风。2020年以来,百年不遇的新冠疫情大流行导致全球贸易保护主义抬头,更成为全球产业链不稳定的诱因。
另一方面,随着中国经济快速发展,要素成本的比较优势开始变化,有的正在下降。以作为经济核心竞争力的制造业为例,2020年中国制造业GDP已是美国(在全球制造业GDP排名中处于第二位)的近1.7倍,此时距离中国成为制造业第一大国仅仅过去十年时间。根据第一财经研究院的单位劳动力成本数据库,2001~2020年中国制造业劳动力的平均报酬增长了765%,是主要经济体平均劳动报酬增速的近7倍。
在这样的背景下,中国企业全球化呈现出一些新的特点。经营模式从初期的代工贸易——利用低成本优势将产品推向国际市场,逐步拓展到技术创新、品牌、营销与服务等高附加值环节。中国企业全球化的战略目标也从早期的单纯扩大市场,逐步过渡到建立技术优势、塑造品牌与布局全球产业链形成竞争优势等方面。
成本优势与盈利能力并非企业竞争力的全部。随着高质量发展战略的提出,如何打造具有国际竞争力的企业,将是未来一段时间实现高质量发展的关键。高质量发展强调创新、协调、绿色、开放、共享发展相统一,已成为中国下一阶段的发展主题。
可以说,中国企业在全球化过程中的发展战略与经营理念都已经发生变化,这是中国企业全球化从1.0到2.0的转变。面对中国企业全球化进入新的发展阶段,第一财经研究院研发了中国企业全球化评估体系,力求全面、客观地反映中国企业全球化水平与发展趋势。
中国企业全球化评估体系
第一财经研究院中国企业全球化评估体系从主观评价与客观数据评估两个角度全面衡量中国企业全球化水平。其中,客观评估模型基于1307家全球化领先的中国上市公司样本企业公开数据建立,涉及企业全球化经营、全球化发展与企业社会责任3个维度,以此综合度量企业的全球化表现。模型子指标共计18项,涵盖企业经营、技术储备、研发、海外布局、品牌认知与ESG等领域。
有限的统计数据不足以度量企业全球化的波澜壮阔,因此,第一财经研究院组建中国企业全球化专家委员会。专家委员会将补充样本企业,并根据企业在全球化发展中在商业模式创新、技术创新与未来发展潜力等领域的突出表现进行主观评分,以此作为客观评估的补充与修正。
第一财经研究院综合专家主观评分与客观评估得分结果,计算企业全球化综合得分,并以此为依据,编制“第一财经研究院·2022中国企业全球化十佳企业”与“第一财经研究院·2022中国企业全球化百强企业”,具体名单见下表。
表1: 第一财经研究院·2022 中国企业全球化十佳企业

来源:第一财经研究院
表2:第一财经研究院 ·2022 中国企业全球化百强企业

注:排名不分先后,按首字母拼音排序。
来源:第一财经研究院
中国企业全球化的经验
中国企业的全球化发展之路并不平坦,企业在出海过程中往往经历各种挫折,并逐步找到适合自己的发展道路。总体来看,企业出海有一些共性的规律。希望我们基于调研和实证分析的总结能为更多企业的全球化发展提供参考。
首先,无论是通过外贸、代工,还是通过自主品牌走出去,发现海外客户的需求,是企业走出去的先决条件。在我们全球化客观评估中列首位的华为,其核心价值观就包括“以客户为中心”。而在我们的全球化企业调研中,半数以上的企业都强调海外市场和客户需求对其全球化经营、全球化发展的巨大影响。
必须承认,即使是明确了需求,打开海外市场也并不容易,保住市场更是困难。面对不断变化的海外环境,企业不仅要积极应对客户的变化,还要注重多元化发展,广泛拓展海外机会。
地域多样化可以带来企业的区位优势,使企业具备全球整合资源的能力,从而提高企业绩效。在第一财经研究院评估的样本企业中,地域多样性与企业过去3年的海外收入增速呈正相关关系,这意味着地域多样性可以在一定程度上支撑企业成长。
另一方面,地域多样性还可以降低国际环境不确定性带来的运营风险,增强企业对宏观风险的抵御能力。实际上,部分企业选择出海发展就是为了规避“双反”(反倾销、反补贴)的高额关税。在我们的全球化调研中,就有企业因为欧盟对中国实施反倾销后被动走出国门,选择在贴近欧盟市场的埃及建立工厂,并最终获得成功。
其次,在全球化发展过程中,企业需要具备全球化的管理机制,其中又以全球化的人才管理最为核心。在企业的全球化布局中,不同国家间的文化差异是不可避免的,这就需要进行适当的本土化。因此,需要建立配套机制,发挥所在国家的人才优势。特别是在企业向海外发展的初期,更需要关注外籍员工的人力资源建设。用好外籍人才,可以说是企业走出去的第一步,其可以帮助企业更好地适应当地环境,从而实现可持续发展。
在我们调研的企业中,有管理者指出,“真正的国际化是以人为代表的,如果外国工厂的管理者都是中国人,就不是国际化的企业”。为此,该企业甚至建立了完善的双向人才补充机制,包括不断将中国人才送到海外,强化人才的国际接轨;同时积极在海外培养当地人才,为中国公司服务。由此建立起了一个真正国际化的团队。
打造全球化企业,还需要企业尊重海外员工的文化并促进融合。随着企业规模的扩大,经过长期培养的本地化团队也可以逐渐被委以重任。外籍员工逐步走上管理岗位,甚至影响母公司的决策,这对企业全球化而言可能更具积极的意义。虽然外籍高管的比例高并不必然意味着企业在文化融合方面优秀,但也可以在一定程度上反映企业高层对文化包容的认同,这符合全球化的发展方向。根据我们的模型数据,外籍高管占比更高的公司,在过去三年海外收入增速往往更快。
图1:外籍高管比例与过去三年海外收入增速

注:横轴为外籍高管占比,纵轴为过去三年平均海外收入增速。
来源:第一财经研究院、Wind
再次,中国企业在全球化发展中也应该注重建立自己的品牌,提升品牌认知度,形成品牌价值优势。在我们的全球化调研中,一些企业早年曾是外贸企业的“中间商”。它们在这种贴牌加工的过程中毫无自主权,不仅话语权弱,劳动的附加值也低。一些有远见的公司随后走上了专注发展自主品牌的道路。然而,中国企业在产品和品牌的国际化方面仍然落后于其国际竞争对手。Brand Finance 2022年公布的全球最具价值品牌榜500强显示,中国上榜企业品牌价值总计为1.6万亿美元,尚不足上榜美国企业品牌价值(3.9万亿美元)的一半。
品牌本身是具有经济价值的无形资产。通过创造品牌的差异性,会给企业产品带来独特的溢价和增值,具有超越商业价值的跨文化影响力。而企业创造品牌影响力的过程需要与客户长期相互影响、相互磨合,这与企业自身文化、价值不可分割,并不容易获取。但只有建立了品牌影响力的企业才能完成从低附加值代工向高附加值工作转变。
我们在调研中发现,对品牌的重视并不局限于直接面向消费者的企业,一些面向企业客户的工业企业也通过独特的方式在行业内打响自己的品牌。以一家位于浙江的企业为例,其通过举办行业年会,邀请客户、供应商与其他合作伙伴齐聚一堂,不仅在业内提升企业影响力,也集众人智慧为行业发展提供方向指引。实际上,对品牌经营得当的企业往往也能收获正向的反馈。我们的研究发现,上市公司样本企业中,那些海外品牌建设更好的企业,海外扩张速度也更快。
最后,中国企业应该在重视研发的基础上,强化对高质量研究与成果转化的重视。技术优势一直是企业的核心竞争力和市场驱动力。从传统意义上讲,全球化企业较本土企业在获取创新所需要的专业知识、学习机会方面更有优势,更容易在产品研发、技术创新方面取得进步,从而更早地抓住市场机遇并创造经济价值,进而奠定企业的竞争优势。在我们的全球化评估模型中,在华外资企业在技术储备、研发投入方面普遍得分较高,这也在一定程度上奠定了其竞争优势。
必须承认的一点是,中国企业已经越来越重视创新的重要性。过去十年中国企业的研发强度(研发支出/销售额)快速提高。根据2021年欧盟公布的全球企业2500强数据,2020年中国企业研发强度为3.6%,已经接近欧盟与日本,这一数字较10年前增长了200%。这一点在专利申请上也有体现,从世界知识产权组织公布的国际专利申请数来看,2020年中国专利申请量已是世界第一。
但我们也应该清晰地认识到,中国专利的质量仍然不高。根据国家知识产权局的数据,2019年国内有效专利许可率为6.1%,这意味着大量专利被闲置,研究成果并没有产生实际的应用价值。科研活动转化率低的问题在企业中也同样存在,根据我们的评估,在样本企业中,研发投入更高的企业在过去三年的平均利润率反而是更低的。
但这并不意味着研发投入是无效的,其中固然有前期研发投入的问题,也有科研成果转化的时间问题。企业在生产活动中面临激烈的竞争压力,真正需要的是具有转化价值的高质量专利。如果我们将企业拥有的高质量专利的平均引用作为“有价值的”研发成果的度量标准,我们的模型显示,拥有更多“有价值”研发成果对收入增速和利润率增长都有积极的贡献。
图2:高质量专利平均引用量与过去三年海外收入增速

注:横轴为过去高质量(前20%引用)专利平均被引次数,纵轴为过去三年平均海外收入增速。
来源:第一财经研究院、Wind、智慧芽
在技术不断更新迭代的时候,知识产权问题也是中国企业全球化面临的难题。无数“中国制造”以“来料加工”“来样加工”起家,在生产规模、技术水平提升到一定规模后,由于长期缺乏自主知识产权,导致专利相关的纠纷萦绕在企业的发展进程中迟迟不散。这需要企业在走出去的过程中强化知识产权意识。
光靠申请专利是不够的。在我们的调研中,一家企业的负责人就曾表示“对知识产权的保护不只是申请专利这么简单,专利不但要有量,还要有质,同时,专利与专利之间需要有相互保护的作用,形成高价值专利组合”。
中国企业全球化发展的特点
基于中国企业全球化评估模型的结果,第一财经研究院还利用Wind的上市公司分类数据,总结了样本企业全球化发展过程中在企业权属、规模、行业层面存在的特点。希望对这类相对领先企业全球化发展的总结与分析未来可以给中国企业、政策制定者在全球化新发展阶段提供有价值的参考。
从企业权属来看,外资企业的全球化表现更出色。内资企业,特别是国有企业在海外人力资源建设、技术储备及研发投入方面仍与外资企业存在一定差距。未来强化相关领域的建设能够为内资企业全球化发展提供支撑。
图3:2021年四类主要权属企业全球化评估

来源:第一财经研究院、Wind、智慧芽
分行业来看,第二产业企业全球化综合得分更高,这与工业产品的可贸易性有关,更容易参与全球价值链分工;不同行业的发展路径也有差异,样本数据显示,第二产业更注重研发投入,而服务业企业在品牌建设方面相对领先。
图4:2021年三大产业企业重要细分指标得分

来源:第一财经研究院、Wind、智慧芽
从不同产业、权属细分的比较来看,在服务业企业全球化中,内资企业评分明显落后于外资企业,这在一定程度上拉开了内资企业与外资企业的全球化评分差距。 从这个意义上来说,扩大服务业开放,并提升服务业的国际竞争力可能是未来落实高质量发展的主要方向。
我们的数据显示,专精特新产业样本企业的全球化发展领先于其他企业,这与这些企业的技术研发水平密切相关。从细分指标来看,专精特新企业的研发得分明显高于非专精特新企业。高研发投入提升了企业在技术方面的核心竞争力,在一定程度上支持了专精特新企业全球化发展,其全球化经营得分则较其他企业更高。全球化经营得分主要度量了企业海外收入、市场占有率、财务健康情况。
但我们也应注意到,与外资企业相比,虽然专精特新企业的全球化发展得分更高,但它们在企业全球化经营方面的得分反而落后。未来, 如何将技术优势转化为企业竞争力,从而产生更强的经济效益,可能是需要着力突破的环节。
中国企业全球化——新时期新征程
2020年以来,新冠疫情给全球经济带来了前所未有的挑战,对经济活动的冲击堪比上世纪的“大萧条”。但随着疫苗的普及,2021年各国已经开始逐步优化、解除防控措施,为控制疫情施加的边境控制、社交隔离政策对全球化的负面影响逐渐过去,人们担忧疫情带来的结构性变化对全球化的影响可能更加深远。
这种担忧不无道理。近年来逆全球化抬头,贸易保护主义不断升级。在疫情的持续蔓延下,全球经济增长前景走弱,民粹主义思潮兴起,可能导致部分国家政策更强调内向发展。另一方面,疫情下国际贸易流通受阻,原本注重效率的全球产业链在各国的防疫政策下变得碎片化,特别是依赖跨国供应链的企业,生产一度趋于停滞。俄乌冲突更是给全球化发展蒙上阴影,不确定性与风险厌恶情绪可能影响今后一段时间的跨国投资。
在这样的背景下,跨国企业开始反思其供应链安全与弹性,这包括增加安全库存、产地多元化甚至本土化,全球产业链面临重构风险。根据联合国贸发会议(UNCTAD)2022年7月的调查,投资人对全球价值链的信心仍然低迷。在国家层面,各国政府也认识到建立完备、安全与可持续产业链的重要性。
但疫情也使得全球出现前所未有的进一步互联互通。根据UNCTAD的数据,2021年全球外国直接投资额达到1.58万亿美元,同比增长64%,已经超过疫情前水平。在宽松的全球金融条件与各国的财政刺激计划下,全球基建投资明显增加。另一方面,世界贸易组织的数据显示,2021年全球贸易额为22.28万亿美元,创出新高。
2021年第一财经研究院·中国企业全球化指数同比增长17.0%,涨幅创下4年新高。第一财经研究院·中国企业全球化指数构建基于中国企业全球化的基本动力——“机器出去,货物出去,价值出去”,从国际贸易、海外投资与海外收入三个角度度量2010以来年度中国企业全球化水平,并展现其趋势变化。
从指数分项来看,2021年中国不仅对外贸易大幅扩张,以美元计价的进出口贸易同比增长近30.0%,创下2011年以来新高;随着海外经济活动复苏,海外投资、企业海外收入同样在过去10年来处于高位水平。
图5:第一财经研究院 ·中国企业全球化指数

注:2022年海外投资、海外收入增速为估计数据。
来源:第一财经研究院
进入2022年,全球主要经济体通胀高企与金融条件收紧弱化了经济增长前景,对外贸与企业海外收入造成一定负面影响,但海外收入、海外投资增长预计仍将维持高位。我们估计, 2022年第一财经研究院·中国企业全球化指数增速仍将维持在较高水平。
从某种意义上讲,资源、人才、技术、市场等,生活在这个世界上不同地区的人们依然对这些彼此需要,疫情并未改变全球化发展的趋势,只是改变了一部分经济全球化的逻辑。
一方面,作为多边贸易体系的受益者,中国对外开放的力度不断扩大,不仅强化自贸实验区贸易投资便利化,共建“一带一路”合作也持续深入。中国企业参与“一带一路”建设,本身就与企业全球化发展战略形成同频共振。在更高水平开放的贸易投资规则下,中国企业也将大有可为。
根据安永发布的《2021年中国海外投资概览》,2021年中国对“一带一路”沿线国家投资同比增长14.1%,较中国整体对外投资增速高出近5个百分点。如今,最早一批随“一带一路”出海的项目,已经逐渐成为促进当地经济发展、经贸合作、科创交流、文化共融、民心相通的引擎。
另一方面,各国推动经济全球化的动力并未减弱。2022年1月1日《区域全面经济伙伴关系协定》(RCEP)成员国共同推动协定如期生效,这是东盟(ASEAN)10国、中国、日本、韩国、澳大利亚和新西兰之间的多边贸易协定。中国加入RCEP后,企业不仅在与缔约国贸易中享受更低的关税,协调的原产地规则还可能带来企业产业布局的优化。
进入2023年,虽然中国对包括美国、欧盟和日本在内的主要发达国家出口同比有所下降,但是这些下降已经被区域全面经济伙伴关系协定(RCEP)成员国和“一带一路”相关国家的出口增长所抵消。2023年4月,美元计价的中国出口金额同比增长8.5%,仍处于较高水平。这样的结果也离不开地方政府的大力支持。自2022年末中国疫情防控政策的优化调整以来,中国经济活动明显复苏,一些地方更是积极组织企业包机“出海”开展商务活动,外贸大省广东、浙江与江苏等地都在为企业争取海外订单、招商引资创造条件。
总体来看,由于过去三年全球经济受到新冠疫情的冲击,同时单边主义、保护主义抬头,给全球产业链原有的稳定性带来极大挑战,可能会在一定程度上影响中国企业在海外发展的既定进程。但全球的互联互通依然是大势所趋,只是这个进程中会有弯路与风浪。在中国依然秉持扩大开放政策的背景下,中国企业顺势而行,因地制宜,在这个过程中可能相较从前要付出更多的努力与成本,但跨过前进途中遇到的那些不可预知的问题,生成新的解决方案,在这个过程中一定会增强中国企业的韧性,在新的经济全球化格局中找到适合自己的路径。
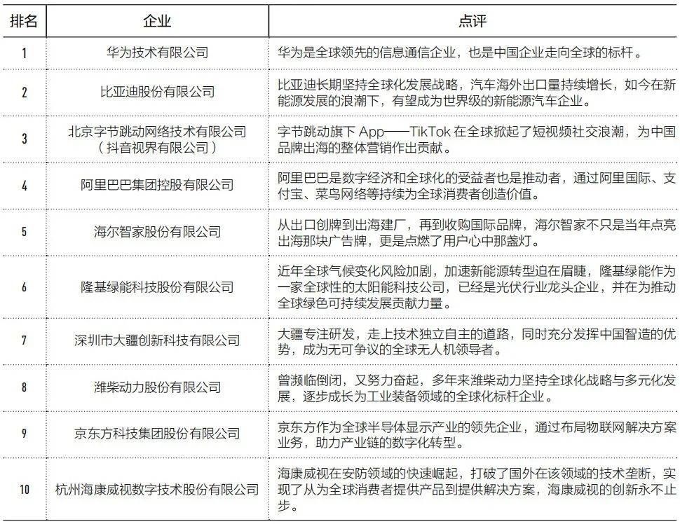
第一财经研究院·2022中国企业全球化十佳企业
华为技术有限公司
华为技术有限公司(下简称“华为”)成立于1987年,从最初的交换机销售代理起家,逐步进行自主研发打开市场,到上世纪90年代初华为在本土市场站稳脚跟,1995年华为年销售额已经超过15亿元。面对市场竞争,1996年华为从香港市场开始,迈出进军国际电信市场的第一步,并在随后布局俄罗斯、欧美市场业务……到21世纪20年代,华为的业务已经遍布全球170多个国家和地区。
华为出海的成功与其价值坚持不无关系。《华为成长之路》一书中提到华为全球化的准则,其中就提到:全球化不只是简单的去国外赚别人的钱,而是“要在当地建立自己的产业基地,雇用当地人才,解决当地就业问题,在当地开发产品,在当地服务客户,对当地的社会经济发展做出贡献”。这与我们在其他全球化领先企业调研中收获的经验类似——互惠包容的全球化才具有可持续性。
如今华为已经是全球信息通信行业的领先企业。在我们的企业全球化客观评估中,华为在国际化经营、国际化发展两个方面都名列前茅,这背后既有华为长期扎根海外运营、服务客户的坚持,也有对技术进步的执着。根据企业年报,2021年华为研发投入1427亿元,约为全部A股上市公司的十分之一。此外,华为在品牌建设方面也有独到经验,已经连续数年进入BrandZ中国全球化品牌榜前5名。可以说,华为的全球化发展是全面的,它已经是中国企业走向全球的标杆。
比亚迪股份有限公司
比亚迪股份有限公司(下简称“比亚迪”)成立于1995年,最初仅是一家电池制造商,2003年通过收购西安秦川汽车,并更名为比亚迪汽车,由此进入汽车行业。到2022年6月,以市值来计,比亚迪超越大众集团,成为全球第三大车厂,仅次于特斯拉与丰田。
比亚迪长期坚持全球化发展战略,早在1998年就在荷兰成立第一家海外分公司。在进入汽车行业后,2005年比亚迪第一款自主品牌轿车上市,4年后比亚迪进入纯电动客车行业。2012年开始,比亚迪商用车逐步进入欧美发达市场,并在2014~2017年拿下全球纯电动大巴销量冠军。近年来,随着全球新能源车需求增长,比亚迪新能源乘用车也在全球多个国家打开局面。2022年下半年比亚迪海外乘用车销量达到5.5万辆,在国产自主品牌中名列前茅。
比亚迪的成功也与品牌理念有关,其坚持技术为王,创新为本。在我们的企业全球化客观评估中,比亚迪的海外专利申请量与专利海外布局市场数量领先于主要上市公司。这也与比亚迪多年坚持研发投入不无关系,根据企业年报,2021年比亚迪研发投入106.2亿元,同比增长24.2%。
2022年比亚迪新能源乘用车累计销量超过186万辆,再次超过特斯拉成为全球新能源车销量冠军。也正应了比亚迪的愿景“用技术创新,满足人们对美好生活的向往”。未来在新能源产业发展的浪潮下,比亚迪有望成为世界级的新能源汽车企业。
北京字节跳动网络技术有限公司(抖音视界有限公司)
抖音视界有限公司是一家成立于2012年的信息科技企业,在我们发布的“第一财经研究院·2022中国企业全球化十佳企业”中是最“年轻”的,公司旗下短视频社交应用(APP)——抖音(国际版名为TikTok)自2016年上线后就在全球掀起了短视频社交浪潮,2021年9月TikTok宣布其在全球拥有10亿月活跃用户,以用户数量计是全球第五大社交APP。
抖音视界有限公司(下简称“抖音”)的全球化战略以“技术出海、本土化运营”为核心,基于数据挖掘等人工智能技术打造全球创作与交流平台,为全球用户提供统一的产品体验。在我们的企业全球化客观评估中,抖音不论在研发投入还是技术储备方面的得分都在样本企业中排在前10%,领先的技术是抖音产品体验的保证。在全球化的道路上,抖音还通过收购行业相关企业以获得市场资源,配合本地团队运营,以此对海外市场进行长期渗透。
从某种意义上讲,全球短视频行业正在成为人们重要的休闲、娱乐和社交方式。抖音的全球化不仅让中国看见世界,也让世界了解中国。此外,作为一个社交平台,抖音的品牌价值与用户吸引力,也在为中国品牌出海的整体营销做出贡献。
阿里巴巴集团控股有限公司
1999年阿里巴巴集团控股有限公司(下简称“阿里巴巴”)在杭州成立。公司早期以电子商务为主,在此后的20年快速发展中,公司业务逐步扩展到云计算、数字媒体娱乐、物流等多个板块。实际上,在阿里巴巴创立之初,创始人马云认为电子商务是一门全球化的生意,所以公司需要一个各国都熟悉的名字,《一千零一夜》故事中的“阿里巴巴”因此被选中。名字的由来也可以看出阿里巴巴早年就具有全球化雄心。
2010年,阿里巴巴成立专门面向海外客户的跨境电商平台全球“速卖通”,业务模式由最初的B2B(商业对商业)形态,转为直面消费者。速卖通的成立,被视为阿里巴巴电商出海的第一步。2014年阿里巴巴在美国上市,此后公司全球化战略明显提速。2015年开始,阿里巴巴还利用云计算和大数据技术,在全球打造商业生态平台,平台最终的愿景是为万千企业实现“全球买,全球卖”,并为数十亿消费者提供便捷的服务。在我们的企业全球化客观评估中,阿里巴巴在人力资源建设、技术研发等领域均处于前列,更是最具有海外认知度的参评企业之一,可以说阿里巴巴在全球化发展主要领域的表现都是可圈可点的。
从某种意义讲,阿里巴巴是数字经济和全球化的受益者也是推动者,未来阿里巴巴还将通过电商平台、物流平台、云服务等持续为全球企业、消费者创造价值。
海尔智家股份有限公司
位于青岛的海尔智家股份有限公司(下简称“海尔”)成立于1984年。如今的海尔是一家生活解决方案服务商,但在40年前创立之初其业务范围仅涉及家电制造业务。2000年前后,随着中国加入世界贸易组织,在企业出海的浪潮下,海尔也跟随其中。但与大多数企业不同,海尔认为企业走出去不只为创汇,更重要的是打造中国自己的品牌。因此海尔从发达国家的细分市场开始,逐渐建立起设计、制造、营销“三位一体”的本土化模式。
2005年起,海尔认为传统企业的“生产—库存—销售”模式不能满足用户的个性化需求,因此从单纯的“卖产品”转变为“以用户为中心的服务”,业务模式也更加的本土化。从这时起,海尔还大量并购海外优质品牌,将全球研发、制造、营销资源整合,形成了多品牌、全品类的全球化战略布局,建立了自己的全球化品牌。根据BrandZ的最具价值全球品牌排行榜,海尔已经连续多年位居全球前100强。
在我们的企业全球化客观评估中,海尔的全球化发展在样本企业中排名第二位,这意味着海尔在国际品牌建设、全球研发与海外并购领域有自己独到的经验。回顾从出口创牌到出海建厂,再到收购国际品牌,海尔智家不只是当年点亮出海那块广告牌,更是点燃了用户心中那盏灯。
隆基绿能科技股份有限公司
隆基绿能科技股份有限公司(下简称“隆基”)是一家总部位于西安市的太阳能科技企业,公司成立于2000年,已有23年历史。创业之初,隆基以半导体材料、半导体设备的开发、制造、销售为主营业务。2008年前后,隆基在半导体业务的基础上,布局太阳能半导体行业,开拓相关材料的研发生产业务。2014年,隆基正式进军太阳能行业,成立控股子公司西安隆基清洁能源公司,并收购浙江乐叶光伏科技有限公司,这标志着隆基正式进军光伏电站建设与太阳能电池、组件的研发制造领域。
2016年开始,隆基的全球化发展加速。当年4月,位于马来西亚的隆基古晋成立,成为隆基第一个海外单晶硅片生产基地;9月隆基股份新能源事业部泰国分公司成立……时至今日隆基的业务已经遍布全球150多个国家和地区,并在亚洲多地建立了生产制造基地,其中已经建成的海外产业集群共有两个(隆基古晋、隆基越南),涉及半导体、电池、组件的生产业务,此外还有一个印度产业群正在规划中。
近年全球气候变化风险加剧,加速新能源转型迫在眉睫,隆基作为一家全球性领先的太阳能科技公司,不仅为推动全球绿色可持续发展贡献力量,企业自身也在积极向绿色低碳转型。2020年隆基就承诺,在2028年前全球范围的生产与运营中100%使用可再生能源,是第二个做出承诺的中国光伏企业。
深圳市大疆创新科技有限公司
深圳市大疆创新科技有限公司(下简称“大疆”)2006年成立。十几年来,大疆在无人机、手持影像、机器人教育等领域不断推出新技术、产品与解决方案。如今,在无人飞行器控制系统及无人机解决方案领域,大疆已经是全球领先的研发商和生产商,这与大疆执着于创新和追求卓越品质的特点息息相关。
与大多数中国企业出海的思路不同,大疆从一开始就专注海外市场。创立之初,大疆的业务主要为生产航模类产品,卓越的产品性能让大疆快速积累业内知名度,并在进入民用无人机领域后能够迅速打开市场。彼时航模、无人机用户主要为关注航拍的影视从业人员,在这个小众行业中国市场起步较晚。可以说,行业的特点决定了大疆全球化发展战略的与众不同。现在,大疆的销售、服务已经拓展到全球100多个国家及地区。
大疆的成功还与对创新的执着有关。这是一家将“创新”写在名字里的公司,实际上,自成立以来大疆做的事情都与创新有关。在我们的企业全球化客观评估中,大疆在技术储备与研发投入分项的得分均处于样本企业的前列。
专注研发,走技术独立自主的道路,同时充分发挥中国智造的优势,奠定了大疆全球无人机市场领导者的地位。
潍柴动力股份有限公司
潍柴动力股份有限公司(下简称“潍柴”)创建于2002年,其前身最早可追溯到1946年创办的铁厂,上世纪50年代初潍柴前身转型为柴油机制造企业,这也是潍柴此后的主营业务。
在我们的企业全球化客观评估中,潍柴在各方面得分表现是相对均衡的,这与潍柴多年来坚持全球化战略与多元化发展不无关系。其中,出口贸易是潍柴全球化发展的核心,如今潍柴已经建成全球化的营销服务网络,客户遍布五大洲110多个国家和地区。
2009年开始,潍柴还通过收、并购企业,积极整合全球优势产业和技术资源,加速企业的全球化布局。从收购法国企业博杜安开始,在几年的时间内,潍柴控股从一家优秀国内企业,逐步成长为全球化标杆企业。
潍柴的成功背后也离不开技术的支撑。如今的潍柴在全球建立了11个研发中心,服务于整个潍柴的技术运行体系,潍柴更将其称为“日不落”研究中心,因为一天24小时都有研发中心处于工作状态。技术的背后还需要人才。在我们的调研中,山东多家制造业企业均在技术创新方面提出“不拘一格降人才”,重视来自一线技术人员的创新,真正破除“唯学历论英雄”。潍柴也是如此。
回顾潍柴的历史,虽然曾濒临倒闭,但仍选择努力奋起,多年来潍柴坚持全球化战略与多元化发展,已经逐步成长为工业装备领域的全球化标杆企业。
京东方科技集团股份有限公司
1993年,2600多名员工自筹资金在北京创立京东方科技集团股份有限公司(下简称“京东方”)。30年来,京东方已经成为全球半导体显示产业的领先企业,其业务也从早期的半导体显示逐渐扩展到传感器、智能化现代系统、医疗卫生服务等多个领域,形成了网络化的产业结构。
京东方的全球化布局从企业创立之初就开始了。在创立初期,通过和外企合资,京东方以少量投资就可实现迅速生产,既获得了新产品,又能拓展国际化视野。到1997年京东方在台式电脑显示器领域的市场份额已经是世界第一。2003年京东方还通过收购韩国企业,在获得液晶产线、销售渠道和专利后拥有了进入液晶显示领域的门票。自此,京东方通过不断的再创新与上下游整合,逐渐在液晶显示领域站稳脚跟。如今,京东方已经建立起遍布20个国家和地区的子公司网络,服务体系覆盖全球主要国家和地区。2022年前三季度,京东方在智能手机、平板电脑、笔记本电脑、显示器、电视五大领域的液晶显示屏出货量均位列全球第一。
在我们的企业全球化客观评估中,京东方是客观评分最高的样本企业。这背后离不开京东方对技术的追求,着眼于国际最高的技术水准奠定了京东方产品的全球地位。我们的评估数据显示,样本企业中京东方在研发、技术储备的排名均在前5%,处于领先地位。
如今京东方的业务还涉及物联网解决方案业务,为助力产业链的数字化转型、提高生产效率贡献力量。
杭州海康威视数字技术股份有限公司
2001年杭州海康威视数字技术股份有限公司(下简称“海康威视”)成立。从最初研发、生产视音频压缩板卡开始,如今海康威视的经营范围逐步拓展到安防、智能物联等多个领域。
在安防领域,海康威视快速崛起,已经拥有关键核心技术优势,打破外国公司在该领域的技术垄断,是名副其实的行业领先企业。这一切与海康威视重视研发投入与团队建设有关。在我们的企业全球化客观评估中,海康威视在技术储备与研发领域的得分均在样本企业中名列前茅。截至2021年末,海康威视共有员工52752人,其中近半数为研发人员和技术服务人员。海康威视还以杭州为中心,建立起辐射全国多地与欧美国家的全球研发体系。可以说,长期规模化技术研发投入和坚持科学管理,对海康威视在安防技术上的突破有巨大帮助。
海康威视的全球化布局是相对较早的。在创业初期的2003年,海康威视就尝试以外销为主的国际化,一开始就在全球100多个国家完成了商标注册工作。2007年来海康威视的国际化战略转型为自主品牌建设,逐步构建起以分公司为基础的海外营销体系。截至2021年末已经在全球主要国家和地区设立了66家分支机构,其客户遍布全球150多个国家和地区。
如今,海康威视实现了从为全球消费者提供产品到提供解决方案的转变,海康威视的创新永不止步。
(本文题图来源:第一财经)
——
出品人 | 杨宇东
总顾问 | 秦朔
总策划 | 于舰
报告撰写 | 于舰 马绍之 李嘉怡 马鑫 何啸 李晔 刘昕 于明
视觉设计 | 王皎莹 钱春华 蒋皓明
校对 |申江波 苑利芬 邓诗瑜 赵维一 王婕妤
运营 |邵玉蓉
视觉创意 |第一财经视觉中心
数据支持 |智慧芽
合作伙伴 |秦朔朋友圈
报告出品 |第一财经研究院
联系我们 | yicairi@yicai.com

扫码 可加入第一财经研究院读者交流群