富国国证疫苗与生物科技交易型 开放式指数证券投资基金基金份额 持有人大会表决结果暨决议生效的公告
证券时报
2023-08-01 08:05:47
0

原标题:富国国证疫苗与生物科技交易型 开放式指数证券投资基金基金份额 持有人大会表决结果暨决议生效的公告

依据《中华人民共和国证券投资基金法》、《公开募集证券投资基金运作管理办法》、《富国国证疫苗与生物科技交易型开放式指数证券投资基金基金合同》(以下简称“《基金合同》”)的有关规定,现将富国国证疫苗与生物科技交易型开放式指数证券投资基金(以下简称“本基金”)基金份额持有人大会的相关事项公告如下:

一、基金份额持有人大会会议情况

本基金以通讯方式召开了基金份额持有人大会,大会投票表决起止时间为自2023年6月29日起,至2023年7月28日17:00止。2023年7月31日,在本基金的基金托管人平安银行股份有限公司授权代表的监督下,本基金管理人对本次大会表决进行了计票,上海市通力律师事务所对计票过程进行了见证,上海市东方公证处对计票过程及结果进行了公证。经统计,基金份额持有人及其代理人所代表的有效表决份额19,035,024.00份,占权益登记日基金总份额34,540,740.00份的55.11%,符合《中华人民共和国证券投资基金法》、《公开募集证券投资基金运作管理办法》和《富国国证疫苗与生物科技交易型开放式指数证券投资基金基金合同》有关持有人大会(通讯方式)的召开条件。

会议审议了《关于持续运作富国国证疫苗与生物科技交易型开放式指数证券投资基金的议案》(以下简称“本次会议议案”),并由参加大会的基金份额持有人对本次会议议案进行表决。表决结果为:19,035,024.00份基金份额表示同意,0份基金份额表示反对,0份基金份额表示弃权。同意本次议案的基金份额占参加本次大会的持有人所持基金份额的100%,达到二分之一以上,符合《中华人民共和国证券投资基金法》、《公开募集证券投资基金运作管理办法》和《富国国证疫苗与生物科技交易型开放式指数证券投资基金基金合同》的有关规定,本次会议议案获得通过。

为保护基金份额持有人利益,本次召开持有人大会的律师费、公证费由基金管理人承担,本次会议费用如下表:

二、本基金的复牌

本基金已于2023年7月31日开市起停牌,并将自2023年8月1日10:30起复牌。

三、本次基金份额持有人大会决议的生效

根据《公开募集证券投资基金运作管理办法》的规定,基金份额持有人大会决定的事项自表决通过之日起生效。富国国证疫苗与生物科技交易型开放式指数证券投资基金基金份额持有人大会已于2023年6月29日起,至2023年7月28日17:00止对本次会议议案进行了投票表决,根据2023年7月31日的计票结果,本次会议议案获得通过,本次大会决议自2023年7月31日起生效。

基金管理人将自该日起五日内将表决通过的事项报中国证券监督管理委员会备案。

四、决议生效后的相关事项实施情况

根据本次基金份额持有人大会决议,本基金将根据基金合同现有规定持续运作,基金的投资、申购与赎回等保持不变。基金管理人将根据本基金基金合同的规定,继续依照恪尽职守、诚实信用、谨慎勤勉的原则管理和运用基金财产。

五、备查文件

1、《富国基金管理有限公司关于以通讯方式召开富国国证疫苗与生物科技交易型开放式指数证券投资基金基金份额持有人大会的公告》(附件一:《关于持续运作富国国证疫苗与生物科技交易型开放式指数证券投资基金的议案》,附件二:《富国国证疫苗与生物科技交易型开放式指数证券投资基金基金份额持有人大会通讯表决票》,附件三:《授权委托书》)

2、《公证书》

特此公告。

富国基金管理有限公司

2023年8月1日

公 证 书

(2023)沪东证经字第8368号

申请人:富国基金管理有限公司,住所:中国(上海)自由贸易试验区世纪大道1196号世纪汇办公楼2座27-30层。

法定代表人:裴长江。

委托代理人:李元俊,男,1987年3月17日出生

公民身份号码:XXXXXXXXXXXXXXXXXX

公证事项:现场监督(基金份额持有人大会计票)

富国基金管理有限公司于2023年7月12日向本公证处申请,对该公司召开富国国证疫苗与生物科技交易型开放式指数证券投资基金基金份额持有人大会(通讯会议方式)表决计票过程进行现场监督公证。

申请人根据《中华人民共和国证券投资基金法》《公开募集证券投资基金运作管理办法》的有关规定和《富国国证疫苗与生物科技交易型开放式指数证券投资基金基金合同》的有关约定召开本次基金份额持有人大会。申请人依法于2023年6月28日在有关报刊上刊登了以通讯方式召开本次基金份额持有人大会的公告;于2023年6月29日、6月30日在有关报刊上分别刊登了召开本次基金份额持有人大会的第1次提示性公告和第2次提示性公告,大会审议的事项为《关于持续运作富国国证疫苗与生物科技交易型开放式指数证券投资基金的议案》。申请人向本处提交了该公司的营业执照、富国国证疫苗与生物科技交易型开放式指数证券投资基金基金合同、召开基金份额持有人大会相关系列公告、富国国证疫苗与生物科技交易型开放式指数证券投资基金截至2023年6月28日权益登记日登记在册的富国国证疫苗与生物科技交易型开放式指数证券投资基金基金份额持有人名册等文件,申请人具有召开本次基金份额持有人大会的合法资格。

根据《中华人民共和国公证法》的规定,本处公证员傅匀和本处工作人员徐茂森于2023年7月31日上午9时30分在中国(上海)自由贸易试验区世纪大道1196号世纪汇办公楼2座28层,富国基金管理有限公司申请人的办公场所对富国国证疫苗与生物科技交易型开放式指数证券投资基金基金份额持有人大会(通讯方式)的计票过程进行现场监督公证。

富国国证疫苗与生物科技交易型开放式指数证券投资基金基金份额持有人大会对议案以通讯的书面方式进行的表决在该基金托管人平安银行股份有限公司委派的授权代表张宇婷的监督下,由富国基金管理有限公司委派的计票人员李元俊、邱舸航进行计票。截至2023年7月28日17时,收到参加本次大会(通讯方式)的富国国证疫苗与生物科技交易型开放式指数证券投资基金基金份额持有人有效表决所持基金份额共19,035,024.00份,占2023年6月28日权益登记日富国国证疫苗与生物科技交易型开放式指数证券投资基金基金总份额的55.11%,达到法定开会条件,符合《中华人民共和国证券投资基金法》《公开募集证券投资基金运作管理办法》、《富国国证疫苗与生物科技交易型开放式指数证券投资基金基金合同》的有关规定。大会对《关于持续运作富国国证疫苗与生物科技交易型开放式指数证券投资基金的议案》的表决结果如下:

19,035,024.00份基金份额表示同意,0份基金份额表示反对,0份基金份额表示弃权,同意本次议案的基金份额占参加本次大会的持有人所持基金份额的100%。

上述议案的表决达到法定条件,符合《中华人民共和国证券投资基金法》《公开募集证券投资基金运作管理办法》《富国国证疫苗与生物科技交易型开放式指数证券投资基金基金合同》的有关规定,本次会议表决的上述议案获得通过。

经审查和现场监督,兹证明本次富国国证疫苗与生物科技交易型开放式指数证券投资基金基金份额持有人大会(通讯方式)对《关于持续运作富国国证疫苗与生物科技交易型开放式指数证券投资基金的议案》表决的计票过程符合有关法律规定和基金合同的约定,表决结果符合会议议案的通过条件。

关于富国收益增强债券型证券投资基金

暂停通过直销机构申购、转换转入

及定期定额投资业务的公告

2023年8月1日

1. 公告基本信息

2. 其他需要提示的事项

1、本基金管理人决定自2023年8月4日起暂停接受本基金C类份额通过直销机构的申购、转换转入及定期定额投资业务申请。

2、在暂停本基金C类份额通过直销机构的申购、转换转入及定期定额投资业务期间,本基金C类份额通过直销机构的赎回及转换转出等业务正常办理。

3、关于恢复本基金C类份额通过直销机构的申购、转换转入及定期定额投资业务的时间,基金管理人将另行公告。

4、投资者可以登录富国基金管理有限公司网站www.fullgoal.com.cn或拨打富国基金管理有限公司客户服务热线95105686、4008880688(全国统一,均免长途费)进行相关咨询。

5、风险提示:本公司承诺以诚实信用、勤勉尽责的原则管理和运用基金资产,但不保证基金一定盈利,也不保证最低收益。敬请投资者注意投资风险。投资者投资于上述基金前应认真阅读基金的基金合同、更新的招募说明书及相关公告。

特此公告。

富国基金管理有限公司

2023年8月1日

关于富国优化增强债券型证券投资基金

暂停通过直销机构申购、转换转入

及定期定额投资业务的公告

2023年08月01日

1. 公告基本信息

2. 其他需要提示的事项

1、本基金管理人决定自2023年8月4日起暂停接受本基金C类份额通过直销机构的申购、转换转入及定期定额投资业务申请。

2、在暂停本基金C类份额通过直销机构的申购、转换转入及定期定额投资业务期间,本基金C类份额通过直销机构的赎回及转换转出等业务正常办理。

3、关于恢复本基金C类份额通过直销机构的申购、转换转入及定期定额投资业务的时间,基金管理人将另行公告。

4、投资者可以登录富国基金管理有限公司网站www.fullgoal.com.cn或拨打富国基金管理有限公司客户服务热线95105686、4008880688(全国统一,均免长途费)进行相关咨询。

5、风险提示:本公司承诺以诚实信用、勤勉尽责的原则管理和运用基金资产,但不保证基金一定盈利,也不保证最低收益。敬请投资者注意投资风险。投资者投资于上述基金前应认真阅读基金的基金合同、更新的招募说明书及相关公告。

特此公告。

富国基金管理有限公司

2023年08月01日

富国基金管理有限公司关于旗下

部分基金增加E类基金份额并相应

修订基金合同及托管协议的公告

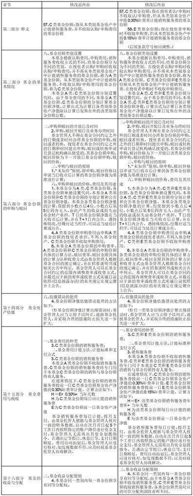
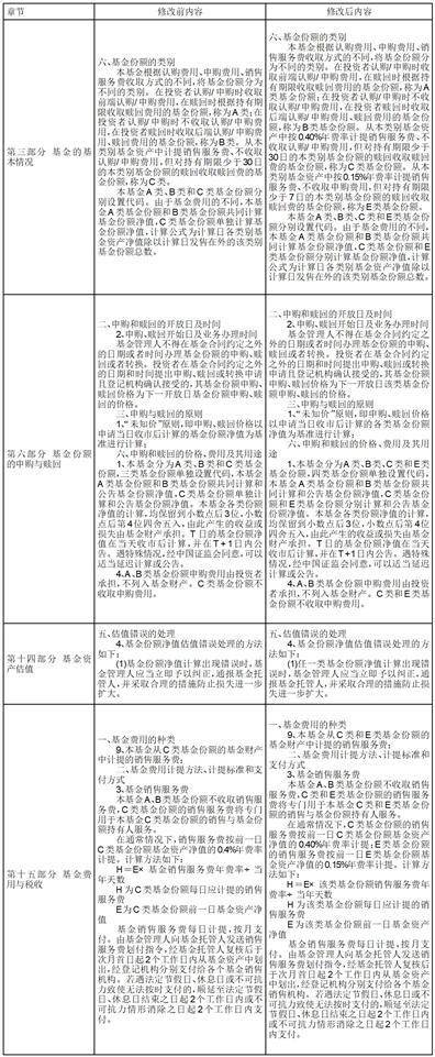
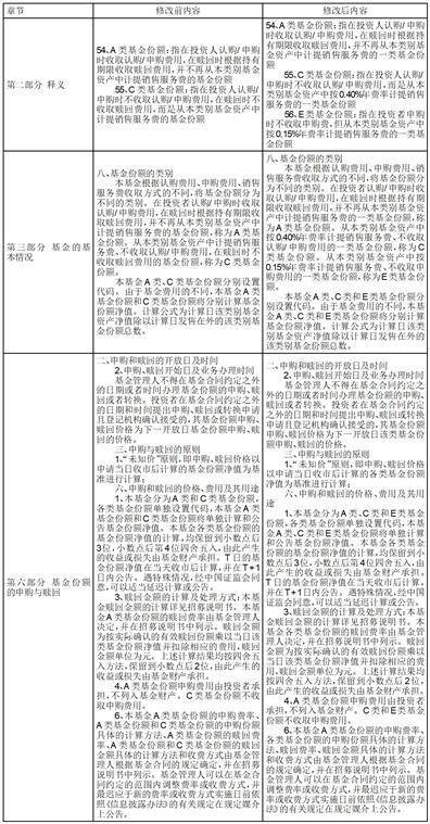
为更好地满足广大投资者的理财需求,根据《中华人民共和国证券法》、《中华人民共和国证券投资基金法》、《公开募集证券投资基金运作管理办法》、《公开募集证券投资基金信息披露管理办法》等法律法规的规定和基金合同的约定,经与各基金托管人协商一致,富国基金管理有限公司(以下简称“本公司”或“基金管理人”)决定自2023年8月4日起,对旗下部分基金增加E类基金份额,并对该部分基金的基金合同及托管协议的相应条款进行修订。现将有关情况说明如下:

(一)本次增加E类基金份额的基金

1、经与各基金基金托管人协商一致,本公司对以下基金增加E类基金份额:

上述基金将增加E类基金份额,形成的各类基金份额将分别设置对应的基金代码并分别计算基金份额净值(基金合同另有约定的除外),投资者申购时可以自主选择上述基金各类基金份额相对应的基金代码进行申购。新增的E类基金份额从本类别基金资产中计提销售服务费,不收取申购费用。

2、上述基金E类基金份额的费率结构

1)申购费率

E类基金份额不收取申购费。

2)赎回费率

上述基金的赎回费率如下表:

E类基金份额的赎回费用由E类基金份额持有人承担,在E类基金份额持有人赎回基金份额时收取。对持续持有期少于7日的投资者收取的赎回费,将全额计入基金财产。

3)销售服务费率

富国双债增强债券型证券投资基金、富国优化增强债券型证券投资基金、富国收益增强债券型证券投资基金、富国稳健增强债券型证券投资基金E类基金份额的销售服务费年费率为0.15%,上述基金E类基金份额的销售服务费均按前一日E类基金份额基金资产净值的0.15%年费率计提。

3、E类份额适用的销售机构

上述基金E类基金份额的销售机构请以本公司或销售机构公示信息为准。

(二)基金合同及托管协议的修订

本次因增加E类基金份额而对上述基金基金合同相关的条款进行修订,托管协议的相关条款将据此相应修改,并将在上述基金招募说明书、基金产品资料概要中相应更新。本次修订对基金份额持有人利益无实质性不利影响,属于基金合同约定的不需召开基金份额持有人大会的情形,可由基金管理人和各基金托管人协商后修改,基金合同的具体修订内容详见附件。

重要提示:

1、上述基金基金合同的修订已经履行了规定的程序,符合相关法律法规规定及基金合同约定,无需召开基金份额持有人大会。

2、本公司于本公告日在网站上同时公布经修改后的上述基金的基金合同、托管协议;招募说明书、基金产品资料概要涉及前述内容的,将一并修改,并依照《公开募集证券投资基金信息披露管理办法》的有关规定在规定媒介上公告。

3、投资者可以登陆富国基金管理有限公司网站(www.fullgoal.com.cn)或拨打富国基金管理有限公司客户服务热线95105686、4008880688(全国统一,均免长途费)进行相关咨询。

风险提示:本公司承诺以诚实信用、勤勉尽责的原则管理和运用基金资产,但不保证基金一定盈利,也不保证最低收益。敬请投资人注意投资风险。投资者投资于基金前应认真阅读基金的基金合同和招募说明书等法律文件,确认已知悉基金产品资料概要,全面认识基金的风险收益特征和产品特性,并充分考虑自身的风险承受能力,在了解产品情况及销售机构适当性匹配意见的基础上,理性判断市场,谨慎做出投资决策。基金具体风险评级结果以销售机构提供的评级结果为准。

特此公告。

富国基金管理有限公司

2023年8月1日

附件1:富国收益增强债券型证券投资基金基金合同修订对照表

附件2:富国双债增强债券型证券投资基金基金合同修订对照表

附件3:富国优化增强债券型证券投资基金基金合同修订对照表

附件4:富国稳健增强债券型证券投资基金基金合同修订对照表

本版导读

  • 富国国证疫苗与生物科技交易型 开放式指数证券投资基金基金份额 持有人大会表决结果暨决议生效的公告 2023-08-01

相关内容

热门资讯

原创 中... 随着全球地缘政治格局的深刻变化,国际海域的军事对峙似乎正达到一个新高潮。前不久,中国海军的太原舰在执...
腾讯元宝春节要发10亿现金,马... 瑞财经 吴文婷1月26日,据媒体报道,在今天召开的腾讯年会上,腾讯董事会主席马化腾提及AI应用元宝即...
原创 刘... 兴平元年(公元194年),陶谦将徐州让给刘备,这一决定使得刘备一跃成为了一个一流的军阀。按照地缘政治...
5000万AI大单,零一万物拿... 智东西 作者 | 王涵 编辑 | 李水青 智东西1月26日报道,1月23日,武汉人工智能产业基地运营...
沪京浙领跑全国收入榜:上海人均... 2025年的中国民生图景徐徐展开,收入与消费数据折射出稳中有进的基本面,也暴露出亟待解决的新挑战。居...
中际旭创股价屡创新高后,高估值... 2025年来,随着全球AI产业快速发展,算力市场需求出现迅猛增长,光模块公司也迎来业绩爆发,带动板块...
董明珠卸任格力电子元器件公司法... 董明珠,最新动向来了! 天眼查信息显示,近日珠海格力电子元器件有限公司发生工商变更:董明珠卸任法定代...
从新加坡视角看海南自贸港 海南洋浦经济开发区的洋浦港口岸,既是海南自贸港八个对外开放口岸之一,又是十个“二线口岸”之一。图/新...
AI热潮点燃金属需求 全球矿业... 来源:财联社 分析人士指出,在金属需求飙升、关键矿产供应趋紧的背景下,全球矿业股已跃升至基金经理“必...
智商155的马斯克为何能跨界颠... AI技术飞速迭代、行业边界持续被打破,“怎样培养孩子的未来竞争力”已成为千万父母的核心焦虑。当大多数...
上期所:同意5家银行为境外客户... 【大河财立方消息】1月26日,上海期货交易所批复,同意中国工商银行、中国农业银行、中国银行、中国建设...
数据看盘8.82亿元资金抢筹网... 沪深股通今日合计成交4041.16亿,其中紫金矿业和中际旭创分居沪股通和深股通个股成交额首位。板块主...
肝不好的早期信号!这 3 个表... 肝脏的代偿能力较强,早期不适往往不明显,容易被忽略,等到症状显著时,可能已造成一定影响。其实身体会通...
研究显示:AI对英国冲击超其他... IT之家 1 月 26 日消息,据《卫报》今天报道,投资银行摩根士丹利最近发布研究报告,显示英国因 ...
水果“新面孔”畅行县域市场 冬... 央视网消息:现在距离春节还有20多天,应季水产品、时令水果和新鲜蔬菜已经大量上市,丰富着百姓的餐桌。...
太平资本保险资管获批收购太平创... 据金融监管总局网站,该局日前发布《关于太平资本保险资产管理有限公司收购太平创新投资管理有限公司股权的...
体重管理 | 危险的审美:我们... 审美本是多元且流动的存在,不同时代、不同群体往往有着差异化的审美取向。但在当下的社会语境中,一种以瘦...
百年商脉续新章! “广货行天下... 黄浦江涛声回响百年商韵,岐江河畔智造焕新荣光,一场跨越世纪的商业重逢正在酝酿。1月31日至2月2日,...