银川威力传动技术股份有限公司,简称:威力传动(代码:300904)
公司主营业务为风电专用减速器研发、生产和销售,主要产品包括风电偏航减速器、风电变桨减速器,致力于为新能源产业提供精密传动解决方案。
公司深耕精密传动领域近 20 年,积累了丰富的经验和技术,自主研制多种型号风电偏航减速器、风电变桨减速器产品,能够适应不同风力资源和环境条件。
公司风电减速器产品广泛应用于 1MW 至 14MW 等各种功率类型的陆上和海上风电机组。
1.主要服务和产品情况
报告期内,公司主要产品包括风电偏航减速器、风电变桨减速器,主要应用于风力发电机组,具体情况如下:

公司风电偏航减速器、风电变桨减速器在风电机组中的应用场景如下:

经过多年自主研发创新,公司已形成能够适应不同风力资源和环境条件、广泛应用于 1MW 至 14MW 各种型号直驱和双馈风电机组的产品体系,并可针对客户需求进行定制化开发,充分满足客户多样化生产、应用需求。
报告期内,公司主营业务收入主要来自风电偏航减速器、风电变桨减速器的销售,具体情况如下表所示:

2.行业的发展情况和未来发展趋势
根据GWEC 的统计,截至 2022 年底,全球风电累计装机容量为 906GW,2012-2022年的年均复合增长率为 12.30%;2022 年度全球风电新增装机容量为 77.6GW,2012-2022 年的年均复合增长率为 5.60%。
目前,全球风电开发仍以陆上风电为主,2022 年底全球风电累计装机容量中陆上风电占比约为 92.94%,2022 年度全球风电新增装机容量中陆上风电占比约为 88.66%。

中国为全球最大的风电市场,根据 GWEC 统计,截至 2022 年底,我国风电累计装机容量为 375.94GW,占全球风电累计装机容量的 41.49%,2012-2022 年我国风电累计装机容量年均复合增长率为 17.44%;2022 年度我国风电新增装机容量为 37.63GW,占同期全球风电新增装机容量的 48.49%,2012-2022 年我国风电新增装机容量年均复合增长率为 11.25%。
目前,我国风电开发亦以陆上风电为主,2022 年底我国风电累计装机容量中陆上风电占比约为 91.64%,2022 年度我国风电新增装机容量中陆上风电占比约为 86.58%。


中国作为全球最大的风电市场,虽然近年来风电行业发展较为迅速,但目前风力发电在我国能源结构中的占比仍然较低,根据国家能源局数据,截至 2022年末,风电并网装机容量为 365.44GW,占比为 14.25%;2022 年度风力发电量占全国总发电量的比例仅为 8.19%。
不论与风电发展相对成熟的发达国家相比,还是与我国能源发展规划相比,风电行业均具有巨大发展空间。
根据GWEC(全球风能理事会)发布的最新研究报告《Global Wind Report2023》,2023-2026年,我国风电年均新增装机容量将在60GW以上,到2026年达到70GW左右,“十四五”期间,风电行业发展前景广阔。

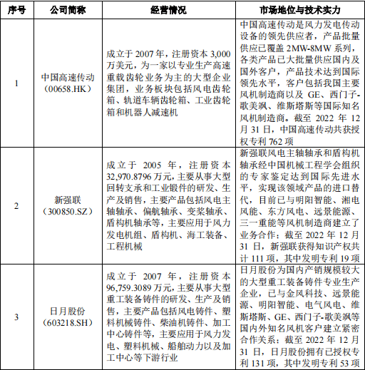
3.同行业可比公司



4.募集资金用途

5.财务分析

2023 年 1-6 月业绩预计情况

2023 年 1-6 月,发行人预计实现归属于母公司股东的净利润 1,921.47-2,405.20 万元,扣除非经常性损益后归属于母公司股东的净利润 1,057.98-1,538.53 万元,分别较去年同期增长 9.78%-37.42%、15.70%-68.25%,增长幅度小于营业收入,主要系 2023 年上半年银行贷款增加导致财务费用增加,公司加大研发投入导致研发费用增加,同时在风电行业降本趋势下,公司产品毛利率较去年同期有所下降。
6.IPO估值
本次发行价格 35.41 元/股,此价格对应的市盈率为:
49.06 倍(每股收益按照 2022 年度经会计师事务所依据中国会计准则审计的扣除非经常性损益后归属于母公司股东净利润除以本次发行后总股本计算);
截至 2023 年 7 月 25 日(T-4 日),可比上市公司估值水平如下:

发行人22年估值偏高,行业整体增速较低,我认为有一定的破发风险,风险偏好小的朋友可以考虑不申购。
7.申购建议及盈利预测
结论:威力传动(代码:300904)IPO上市估值高,性价比偏低,有一定概率破发风险,建议谨慎申购,我选择申购。
预计一签预获:0.3万

免责申明:这是个人操作记录,仅供学习交流,不构成 投资建议,最终是否买卖自己定,盈亏自负!
本文来源:水晶球财经博主-大铭法度